Волны
А. Механические волны ( 1. Бегущая волна 2. Стоячая волна)
Волны в упругой среде
Волны можно классифицировать по разным признакам: 1.)По направлению колебаний частиц среды. Поперечные волны – волны, в которых
Продольные волны – частички среды колеблются вдоль направления распространения волны. Распространяются в твердых, жидких и
,
3. )По характеру распространения- линейные (одномерные), поверхностные (двумерные), пространственные ( трехмерные).
Для характеристики волн, кроме длины волны , вводится циклическое волновое число k. Циклическое волновое число показывает, чему
1. БЕГУЩАЯ ВОЛНА
Ψ – смещение точки, участвующей в волновом процессе, от положения равновесия; φ= (ωt – kх)- фаза волны k =2π/λ -волновое число,
Фазовая скорость d Ψ/dt = υ
Энергетические характеристики волн
2. Стоячая волна Если рассматривать бегущую волну, то в направлении ее распространения переносится энергия колебательного
Собственные колебания сплошной ограниченной среды
Колебания струны
Энергия стоячей волны
Нарисуем график распределения амплитуды плотности Wп и Wк энергии для стоячей волны Ψ = 2А0coskx⋅sinωt,
Энергия колебаний в стоячей волне
Сравнение бегущей и стоячей волны
Получение стоячих волн при отражении
Рекомендации к решению задач
Б.Электромагнитные волны
Пусть среда, в которой распространяются электромагнитные волны, - однородная, нейтральная, непроводящая.
Свойства электромагнитных волн. 1. Скорость распространения электромагнитных волн • Здесь ε и μ – диэлектрическая и магнитная
• среда влияет на распространение электромагнитных волн, они преломляются, отражаются, поглощаются. 2. Электромагнитная волна –
4. Вектора Е и Н колеблются в одной фазе – одновременно обращаются в нуль и одновременно достигают max значения. 5. Мгновенные
Объемная плотность (ω )энергии э/м волны
Электромагнитная масса и импульс
Шкала электромагнитных волн
1. Радиоволны
2. Оптическое излучение: (свет)
3. Рентгеновское излучение от 50 до 0,001 нм3.
4. Гамма‐излучение (гамма лучи) менее 0,01 нм. 4.
11.03M
Category: physicsphysics

Лекция Волны2020

1.

2.

волны
Механические
Электромагнитные
25.12.2025
2

3. Волны

Волной называется распространение
колебаний в пространстве.
Виды волн:
- Механические волны- ( упругие, звуковые)- распространение механических колебаний в упругой среде.
- электромагнитные волны- распространение электромагнитного поля в пространстве.

4. А. Механические волны ( 1. Бегущая волна 2. Стоячая волна)

Источник механических волн – тело, совершающее
колебательное движение, находясь в упругой среде.
Упругая среда, в которой распространяются механические волны, - воздух, вода, дерево металлы и др.
Для механических волн обязательно нужна среда,
обладающая способностью запасать кинетическую и
потенциальную энергию. Следовательно, среда
должна обладать инертными и упругими свойствами.
В реальных средах эти свойства распределены по
4
всему
25.12.2025 объему.

5.

Если колеблющееся тело (камертон, струна, мембрана и
т.д.) находится в упругой среде, то оно приводит в колебательное движение соприкасающиеся с ним частицы среды, вследствие чего в прилегающих к этому телу элементах среды возникают периодические деформации (сжатия
и растяжения). При этих деформациях в среде появляются
упругие силы, стремящиеся вернуть элементы среды к
первоначальным состояниям равновесия; благодаря
взаимодействию соседних элементов среды, упругие
деформации будут передаваться от одних участков среды к
другим, более удаленным от колеблющегося тела.
Таким образом, периодические деформации, вызванные в
каком-нибудь месте упругой среды, будут распространяться в среде с некоторой скоростью, зависящей от ее
5
25.12.2025

6.

При этом частицы среды совершают колебательное
движение около положений равновесия. От одних
участков среды к другим передается только
состояние деформации.
Любой малый элемент твердого тела обладает
массой и упругостью. В простейшей одномерной
модели твердое тело можно представить как
совокупность шариков и пружинок.
Частички упругой среды связаны между собой, они
совершают колебания около своих положений
равновесия, эти отклонения передаются соседним
частицам, т.е. переноса вещества не происходит, а
импульс и энергия передаются от одной частицы
соседним.

7.

Частички среды совершают такие же колебания
что и источник, но в другой фазе.
Волна переносит энергию, но не переносит
вещество.
Волна распространяется с конечной скоростью.
Волновой процесс есть процесс переноса энергии
и импульса в пространстве без переноса массы
Частицы среды, в которой распространяется
волна, не вовлекаются волной в поступательное
движение, они лишь совершают колебания около
своих положений равновесия.

8.

Процесс
распространения колебаний в среде
называется волной (волновым процессом).
Колебание совершает одна частица (тело, объект) в
данной ограниченной области пространства. Если
же есть система частиц, связанных между собой
упругими силами взаимодействия, то за счет этих
сил при колебаниях одной из них начинают
колебаться
другие
частицы

начнется
распространение механических колебаний в
пространстве, т.е. «побежит упругая волна» Это
волна называется бегущей.
*Причиной возникновения волн является сила
упругого взаимодействия между частицами среды, а
основным ее свойством – перенос энергии в
пространстве.

9. Волны в упругой среде

t=0
t=T/4
t=T/2
t=3T/4
t=T

10. Волны можно классифицировать по разным признакам: 1.)По направлению колебаний частиц среды. Поперечные волны – волны, в которых

u=
G
,
ρ
Волны можно классифицировать по
разным признакам:
1.)По направлению колебаний частиц среды.
Поперечные волны – волны, в которых частицы
среды колеблются в направлении, перпендикулярном
к направлению распространения волны. Возникают
там, где есть деформация сдвига - в твердых телах
и на границе раздела двух разных фаз. Скорость
упругих волн зависит от механических свойств среды:
плотности вещества ρ и модуля сдвига G.
Скорость поперечной волны в неограниченных
изотропных твердых телах определяется
формулой

11.

В жидкостях и газах упругая деформация сдвига
не возникает. Если один слой жидкости или газа
сместить на некоторое расстояние относительно
соседнего слоя, то никаких касательных сил на
границе между слоями не появляется. Силы,
действующие на границе жидкости и твердого
тела, а также силы между соседними слоями
жидкости всегда направлены по нормали к
границе – это силы давления. То же относится к
газообразной среде. Следовательно, поперечные
волны не могут существовать в жидкой или
газообразной средах.
25.12.2025
11

12.

25.12.2025
12

13.

.
Волны, возбуждаемые на поверхности воды,
являются поперечными, они обязаны своим
существованием земному притяжению.
25.12.2025
13

14. Продольные волны – частички среды колеблются вдоль направления распространения волны. Распространяются в твердых, жидких и

газообразных средах.
Скорость продольной волны в тонком
стержне , где Е- модуль упругости.
Если стальной стержень ударить в торец молотком, то
в нём начнёт распространяться упругая деформация.
По поверхности стержня побежит поперечная волна, а
внутри него будет распространяться волна продольная
( сжатия и разрежения среды)
25.12.2025
14

15. ,

25.12.2025
15

16.

•Смещение частиц происходит вдоль направления
распространения;
•В жидкостях или газах деформация сопровождается
уплотнением или разрежением.
•могут распространяться в любых средах.
•Примеры:звуковые волны
25.12.2025
16

17.

2.) По форме волновой поверхности - сферические
и плоские, цилиндрические и пр. На большом расстоянии от
источника небольшие участки волновой поверхности можно
считать плоскими для любых волн.
Волновая поверхность– геометрическое место точек,
колеблющихся в одинаковых фазах. На волновой поверхности
фазы колеблющихся точек в рассматриваемый момент времени
имеют одно и тоже значение.
Фронт волны – это геометрическое место точек, до которых к
данному моменту дошло колебание (возмущение среды).
Луч – прямая линия нормальная к волновой поверхности. В
сферической волне лучи направлены вдоль радиусов сфер от
центра, где расположен источник волн.
В плоской волне лучи направлены перпендикулярно к
поверхности фронта
Сферическая
волна, у которой фронт имеет форму сферы.
17
25.12.2025

18.

Фронт волны представляет собой ту поверхность, которая
отделяет часть пространства, уже вовлеченную в волновой
процесс, от области, в которой колебания еще не возникли.
Волновую поверхность можно провести через любую точку
пространства, охваченного волновым процессом.
Следовательно, волновых поверхностей существует бесконечное
множество, в то время как волновой фронт каждый момент времени только один. Волновые поверхности остаются неподвижными
(они проходят через положения равновесия частиц, колеблющихся
в одинаковой фазе). Волновой фронт все время перемещается.
Волновые поверхности могут быть любой формы. В простейших
случаях они имеют форму плоскости или сферы. Соответственно
волна в этих случаях называется плоской или сферической. В
плоской волне волновые поверхности представляют собой
множество параллельных друг другу плоскостей, в сферической
18
25.12.2025
волне
— множество концентрических сфер.

19.

25.12.2025
19

20. 3. )По характеру распространения- линейные (одномерные), поверхностные (двумерные), пространственные ( трехмерные).

4. )По переносу энергии – волна бегущая, стоячая.
Ψ = A sin(ωt – kх)
Ψ = 2А0coskx⋅sinωt,
20

21.

Характеристики волны
Несмотря на различную природу, механические и
электромагнитные волны, как и колебания, подчиняются
общим для них математическим закономерностям.
- длина волны расстояние, на которое за время,
равное периоду колебания Т, распространяется колебание
Здесь υ - скорость волны, Т - период колебаний, ν частота колебаний точек среды, ω - циклическая частота.
21

22.

Длиной волны λ называют расстояние между двумя
соседними точками на оси OX, колеблющимися в
одинаковых фазах. Расстояние, равное длине волны λ,
волна пробегает за период Т, следовательно, λ = υT, где υ –
скорость распространения волны.
25.12.2025
22

23. Для характеристики волн, кроме длины волны , вводится циклическое волновое число k. Циклическое волновое число показывает, чему

равна разность фаз
колебаний в точках, находящихся на расстоянии 1 м
Δφ
.
друг от друга в данной среде): k =
Δr
Расстоянию ∆r =
соответствует разность фаз колебаний
= 2π, поэтому циклическое волновое число связано с
длиной волны соотношением k =
25.12.2025
k=
23

24.

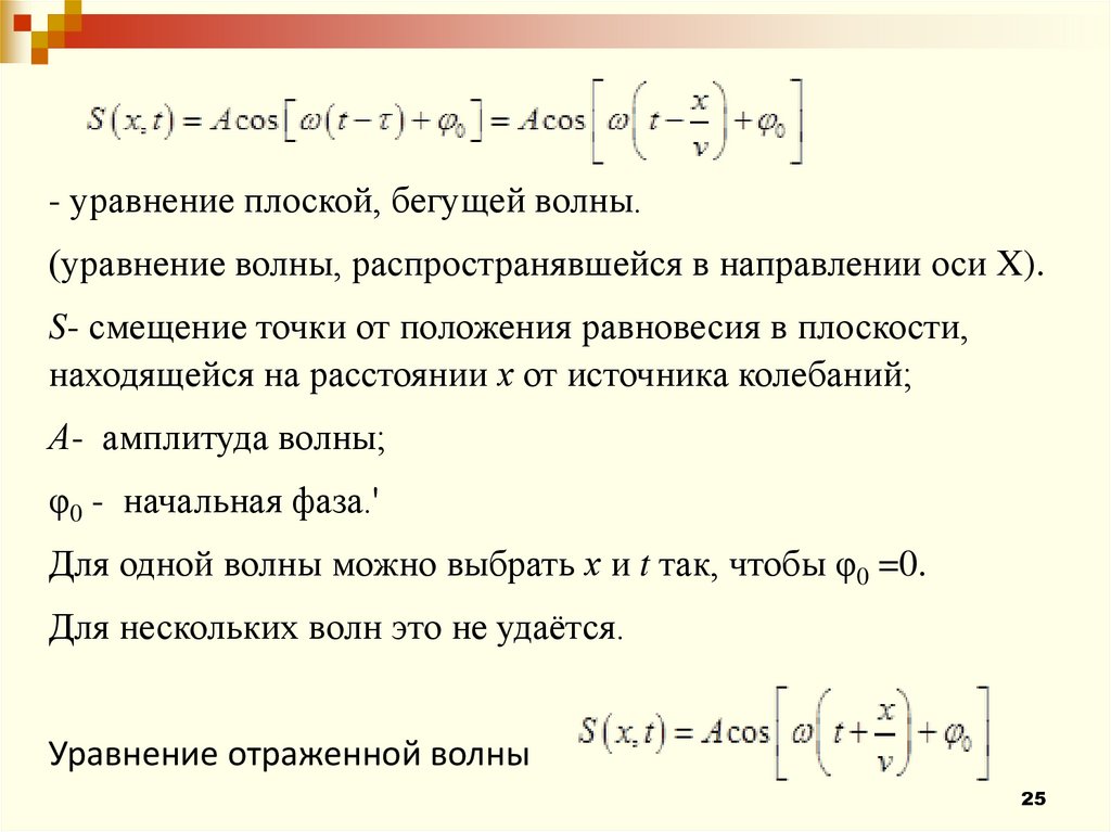
Уравнение плоской волны
Уравнение волны позволяет найти смещение от
положения равновесия колеблющейся точки с координатами (х,
у, z) в момент времен t.
Пусть колебания точек, лежащих в плоскости х = 0 происходят по
закона косинуса
Найдем вид колебания точек в плоскости,
соответствующей произвольному значению х.
Для того, чтобы пройти путь от х = 0 до этой
плоскости волне требуется время т
где v – скорость,
распространения волны, следовательно, колебания частиц,
лежащих в плоскости х, будут отставать по времени на τ от
колебаний частиц в плоскости х = 0, т.е, будут иметь вид
24

25.

- уравнение плоской, бегущей волны.
(уравнение волны, распространявшейся в направлении оси X).
S- смещение точки от положения равновесия в плоскости,
находящейся на расстоянии х от источника колебаний;
А- амплитуда волны;
φ0 - начальная фаза.'
Для одной волны можно выбрать х и t так, чтобы φ0 =0.
Для нескольких волн это не удаётся.
Уравнение отраженной волны
25

26. 1. БЕГУЩАЯ ВОЛНА

Пусть волна распространяется в направлении х в
непоглощающей среде ( А=const)
Ψ = A sin(ωt + φ0) τ = x/υ
Ψ = A sinω(t - τ) = A sin(2πt/T- 2πx/υ·T) ,
где
λ=υ·T;
ω=2π/T, то
Ψ = A sin(ωt - kх), где k = 2π/λ
Таким образом, Ψ = A sin(ωt - kх)- это уравнение
плоской продольной (или поперечной) бегущей волны
26
, 25.12.2025
распространяющейся в непоглощающей среде.

27.

Колебание
у
у= A sinωt
у=f (t) –смещение
одной точки,
находящейся на
расстоянии х от
источника в любой
момент времени.
Т
t
Волна
Ψ = A sin(ωt – kх)
Ψ = f(х) –положение всех
точек волны в данный
момент времени
(мгновенная фотография
волны)
Ψ
λ
х

28. Ψ – смещение точки, участвующей в волновом процессе, от положения равновесия; φ= (ωt – kх)- фаза волны k =2π/λ -волновое число,

показывает, чему равна разность
фаз точек, находящихся на расстоянии 1м.
( k равно числу длин волн на отрезке 2π м).
х - расстояние от источника до рассматриваемой точки
волны.
∆φ= φ1- φ2 = 2π= ω(t –х/υ)- ω[t –(х+λ)/υ]= (ω λ)/υ
2π= 2πλ/Тυ
λ= υT
Начальная фаза волны определяется выбором начала
отсчета х и t. При рассмотрении одной волны начало
отсчета времени и координаты обычно выбираются так,
чтобы начальная фаза волны была равной нулю.

29.

Для волны с данной λ
при переходе в другую среду
сохраняется --- ω, Т, ν,
изменяется --- λ, k, υ
25.12.2025
29

30.

Свойства механических волн
1. Отражение волн – механические волны
любого происхождения обладают способностью
отражаться от границы раздела двух сред. Если
механическая волна, распространяющаяся в
среде, встречает на своем пути какое-либо
препятствие, то она может резко изменить
характер своего поведения. Например, на
границе раздела двух сред с разными
механическими свойствами волна частично
отражается, а частично проникает во вторую
среду.
25.12.2025
30

31.

2. Преломление волн –
при распространении механических волн
можно наблюдать и явление преломления:
изменение направления распространения
механических волн при переходе из одной
среды в другую
25.12.2025
31

32.

3. Дифракция волн – отклонение волн от
прямолинейного распространения, то есть огибание ими
препятствий.
4. Интерференция волн – сложение двух волн. В
пространстве, где распространяются несколько волн, их
интерференция приводит к возникновению областей с
минимальным и максимальным значениями амплитуды
колебаний
25.12.2025
32

33.

ВОЛНОВОЕ УРАВНЕНИЕ
Распространение волн в однородной среде в общем
случае описывается волновым уравнением –
дифференциальным уравнением в
частных производных
∂2Ψ/∂х2 + ∂2Ψ/∂у2 + ∂2Ψ/∂z2 = 1/υ2 * ∂2Ψ/∂t2
Решением данного волнового уравнения является
уравнение любой волны, например :
плоской
Ψ = Asin(ωt – kx – ky - kz)
сферической
Ψ = A/r sin(ωt - kr)
Для плоской волны, распространяющейся вдоль оси x,
волновое уравнение упрощается: ∂2Ψ/∂х2 = 1/υ2 * ∂2Ψ/∂t2
Решением этого уравнения является Ψ = Asin(ωt - kx)
25.12.2025
33

34. Фазовая скорость d Ψ/dt = υ

– скорость распространения фазы – это скорость
распространения волны. Для синусоидальной волны
скорость переноса энергии равна фазовой скорости.
25.12.2025
34

35.

Энергия волны
Упругая среда, в которой распространяются
механические волны, обладает кинетической
энергией колеблющихся частиц Wk и
потенциальной энергией деформации среды Wn.
Максимумы потенциальной энергии приходятся
на те же области, где максимальна кинетическая
энергия. Это особенность бегущих волн.
Интенсивность упругой волны J пропорциональна А2.
35

36. Энергетические характеристики волн

1. Поток энергии
2. Объемная плотность энергии
3. Плотность потока энергии
4. Интенсивность волны
25.12.2025
36

37.

Волновой
процесс связан с распространением
энергии (W) в пространстве. Количественной
энергетической характеристикой этого процесса
является поток энергии (Ф) – отношение энергии,
перенесенной
волной
через
некоторую
поверхность, ко времени (Δt), за которое этот
перенос совершается. Если перенос энергии
осуществляется равномерно, то
Ф = W/Δt,
а в более общем случае поток представляет
производную от энергии по времени:
Ф = dWdt.
Единицей измерения потока энергии в СИ является
Ватт: 1Вт = 1Дж/с.

38.

Интенсивность
(или плотность потока энергии)
волны I - отношение потока энергии Ф к площади S
поверхности,
расположенной
перпендикулярно
направлению распространения волны и представляет
собой поток энергии через единицу поверхности.
При равномерном распределении энергии по этой
поверхности
I = Ф/S = W/St,
а в общем случае
I = dФ/dS.
Измеряется интенсивность в Вт/м2.

39.

Принцип суперпозиции. Понятие о когерентности
волн
Если в среде распространяется несколько волн
одновременно, то колебания частиц среды равны
геометрической сумме колебаний, которые совершали
бы частицы при распространении каждой из волн в
отдельности. Следовательно, волны просто
накладываются, не возмущая друг друга – принцип
суперпозиции (наложения) волн.
Когерентными называются колебания, у которых:
1. частоты одинаковые;
2. колебания происходят вдоль одного направления;
3. разность фаз колебаний постоянна во времени
25.12.2025
39

40.

Интерференция волн
Интерференцией
называется
явление
наложения когерентных волн, при котором
происходит
перераспределение
энергии
колебаний в пространстве, в результате чего
в одних его точках наблюдается усиление, а
в других – ослабление колебаний.
Интерференция волн это наложение в
пространстве двух (или нескольких) волн,
при котором в разных точках получается
усиление
или ослабление амплитуды
результирующей волны.

41.

При интерференции волн результирующее
колебание в каждой точке представляет собой
сумму колебаний, вызванных каждой из
складывающихся волн. Интерференция волн
возможна, если они когерентны.
Простейший случай интерференции волн –
сложение двух гармонических волн одинаковой частоты с совпадающим направлением
колебаний в складывающихся волнах.
25.12.2025
41

42.

При наложении волн от когерентных
источников наблюдаются минимумы
и максимумы результирующей
амплитуды, т.е. взаимное усиление
в одних точках пространства и
ослабление в других в зависимости
от соотношения между фазами
этих, волн. Это суть явления
интерференции.
25.12.2025
42

43.

ψ = A02 cos(ωt-kr),
Если уравнения складывающихся волн имеют вид
,
ψ = A01cos(ωt-kr), ψ = A02 cos(ωt-kr),
то уравнениями колебаний, вызванных этими
волнами в точке Р на расстояниях r1 и г2 от
источников волн S1 и S2 будут иметь вид
ψ1 = A1 cos(ωt-kr1 ) = A1cosφ1 ,
ψ2 = A2 cos(ωt-kr2 ) = A2cosφ2 ,
При сложении двух гармонических колебаний с
одинаковой частотой, совершающихся вдоль
одной прямой, образуется гармоническое
колебание той же частоты.
25.12.2025

44.

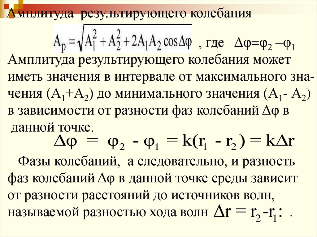
Амплитуда результирующего колебания
, где Δφ=φ2 –φ1
Амплитуда результирующего колебания может
иметь значения в интервале от максимального значения (А1+А2) до минимального значения (А1- А2)
в зависимости от разности фаз колебаний Δφ в
данной точке.
Δφ = φ2 - φ1 = k(r1 - r2 ) = kΔr
Фазы колебаний, а следовательно, и разность
фаз колебаний Δφ в данной точке среды зависит
от разности расстояний до источников волн,
называемой разностью хода волн Δr = r2 -r1: .

45.

Условия максимума
В точках, для которых разность фаз колебаний равна
целому числу 2π :
Δφ = 2πm,
тогда разность хода волн равна целому числу длин волн
Δr = m λ,
Амплитуда результирующего колебания равна сумме
амплитуд складывающихся колебаний: (А1+А2) и имеет
место максимум амплитуды результирующего колебания.
45
25.12.2025

46.

Условие минимума
В точках, для которых разность фаз колебаний равна нечетному числу π: Δφ = (2m+1)π,
то разность хода волн равна нечетному числу длин
полуволн: Δr= (2m+1) λ/2, Амплитуда
результирующего колебания равна разности
амлитуд (А1- А2) складывающихся колебаний: имеет место минимум амплитуды результирующего
колебания.
46

47.

Таким образом, в результате
интерференции в разных точках
пространства будет разная, но
не изменяющаяся со временем
амплитуда колебаний, и
возникает устойчивое во
времени распределение
интенсивности волн в
пространстве.
25.12.2025
47

48.

25.12.2025
48

49. 2. Стоячая волна Если рассматривать бегущую волну, то в направлении ее распространения переносится энергия колебательного

движения.
Стоячей называется волна, возникающая в
результате наложения двух когерентных бегущих
волн, распространяющихся на встречу друг другу.
В случае же стоячей волны переноса энергии
нет, т.к. падающая и отраженная волны
одинаковой амплитуды несут одинаковую энергию
в противоположных направлениях.
25.12.2025
49

50.

25.12.2025
50

51.

25.12.2025
51

52.

Для вывода уравнения стоячей волны примем: 1) волны
распространяются в среде без затухания; 2) А1 = А2 =А имеют равные амплитуды; 3) ω1 = ω2= ω - равные частоты;
4)φ10 = φ20 = 0.
Уравнение бегущей волны, распространяющейся вдоль
положительного направления оси х (т.е. уравнение
падающей волны):
Уравнение бегущей волны, распространяющейся в
отрицательном направлении оси х (т.е. уравнение
отраженной волны):
Сложив (1) и (2) получим уравнение стоячей волны:
52

53.

Особенностью стоячей волны является то, что
амплитуда зависит от координаты х. При перемещении
от одной точки к другой амплитуда меняется по закону
25.12.2025
53

54.

Те точки среды, в которых амплитуда стоячей волны
максимальна и равна 2А, называются пучностями.
Координаты пучностей можно найти из условия, что
отсюда
Расстояние между двумя соседними пучностями равно
Точки, в которых амплитуда стоячей волны минимальна и
равна 0 , называются узлами. Координата узлов можно
найти из условия
отсюда
Расстояние между двумя соседними узлами равно
.
54

55.

В отличие от бегущей волна, все точки которой колеблются с одинаковой амплитудой, но с разными фазами,
зависящими от координаты х точки (
точки стоячей волны между двумя узлами колеблется с
разными амплитудами, но с одинаковыми фазами(
). При переходе через узел
55

56.

При переходе через узел
меняет свой знак,
поэтому фаза колебаний по разные стороны от узла
отличается на π, т.е. точки лежащие по разные стороны
от узла колеблются в противофазе.
25.12.2025
56

57.

.
На границе, где происходит отражение волны, получается
пучность, если среда, от которой происходит отражение,
менее плотная (рис. а), и узел – если более плотная
(рис.б)-отражение от стены
рис.а
рис.б
Если рассматривать бегущую волну, то в направлении ее
распространения переносится энергия колебательного
движения.
В случае же стоячей волны переноса энергии нет, т.к.
падающая и отраженная волны одинаковой амплитуды
несут одинаковую энергию в противоположных
57
25.12.2025
направлениях.

58.

Уравнение стоячей волны показывает, что в результате
наложения прямой и отраженной волн точки среды
колеблются так, что все они одновременно проходят
положение равновесия (sinωt=0) и одновременно
достигают своих наибольших отклонений (sin ωt = ± 1)
Точки стоячей волны между двумя узлами колеблется
с разными амплитудами, но с одинаковыми фазами
25.12.2025
58

59.

Стоячая волна получается в результате интерференции
падающей и отраженной волн. На характере отражения
сказывается граница раздела двух сред, от которой
происходит отражение. 1) Если волна отражается от
среды менее плотной (рис. а), то фаза волны на границе
раздела не меняется и на границе раздела двух сред
будет пучность. 2) Если волна отражается от более
плотной среды, то её фаза изменяется на противоположную, т.е. отражение от более плотной среды происходит
с потерей половины длины волны (λ/2).
Бегущая волна переносит энергию колебательного
движения в направлении распространения волны.
Стоячая волна энергию не переносит, т.к. падаюшая и
отраженная волны одинаковой амплитуды несут
59
25.12.2025
одинаковую
энергию в противоположных направлениях.

60.

Как видим, амплитуда стоячей волны зависит от
координаты x. Знак модуля означает, что амплитуда —
всегда положительна .
В точках, где 2πх/λ=±mπ ( k=0,1,2,3…), амплитуда
колебаний достигает максимального значения 2A. Эти
точки называют пучностями стоячей волны. В них
падающая и отраженная волны приходят в одной фазе.
Координаты пучностей х=± mλ/2. а расстояние между
двумя соседними пучностями также равно λ/2. Пучности
и узлы смещены относительно друг друга на четверть
длины волны: λ/4.
Таким образом, стоячая волна представляет периодическое во времени колебание с характерным пространственным распределением амплитуды — чередованием
60
25.12.2025
узлов
(нулей) и пучностей (максимумов).

61.

Наблюдается :
в пучности – пучность υ, пучность Wк , узлы
Wп , узлы деформации.
в узлах- узлы υ, узлы Wк , пучность
деформации , пучность Wп .
Пучность – это максимальное значение
параметра.
Узел – это значение параметра равное 0.
25.12.2025
61

62.

25.12.2025
62

63.

.
Все точки, заключенные между двумя соседними узлами,
колеблются в одинаковой фазе. ∆φ = 2π.
Стоячая волна не переносит энергию. Дважды за период
происходит превращение энергии стоячей волны то
полностью в потенциальную (сосредоточенную вблизи
узлов волны), то полностью в кинетическую (сосредоточенную в основном вблизи пучностей волны).
В результате происходит переход энергии от каждого узла
к соседним пучностям и обратно. Средний по времени
поток энергии в любом сечении волны равен нулю.
25.12.2025
63

64.

25.12.2025
64

65. Собственные колебания сплошной ограниченной среды

Ограниченная среда- ( струна с закрепленными
концами, стержень, труба с воздухом)- представляют
собой колебательную систему с распределенными
параметрами.
В случае свободных колебаний в них устанавливаются
стоячие волны со вполне определенными значениями λ
и υ, поскольку среда заданных размеров может
резонансно воспринимать колебательную энергию не
при всех значениях частот внешнего воздействия, а
лишь заданного набора дискретных частот, которые
называют собственными частотами свободных
65
25.12.2025
колебаний
системы.

66.

Если возбудить продольные или поперечные волны в
стержне, один конец которого закреплен - в нем установится стоячая волна, причем на закрепленном конце обязательно будет узел смещения, на свободном – пучность.
Следовательно, в таком стержне могут возникать только
такие стоячие волны, когда на длине стержня l укладывается нечетное число четвертей длины волны. Если
закреплены оба конца стержня, то на концах стержня
будут узлы.
Колебания струны аналогичны колебаниям стержня с
закрепленными концами; колебания в столбе воздуха в
трубе, закрытой с двух концов, аналогичны колебаниям в
стержне с закрепленными концами; колебания в столбе
воздуха в трубе, закрытой с одного конца, аналогичны
колебаниям
стержня с одним закрепленным концом. 66
25.12.2025

67.

Стержень, струна, столб воздуха в трубе – это
примеры одномерных колебательных систем. Узлы
и пучности стоячих волн в таких системах –это
точки (струна) или плоскости, перпендикулярные к
продольным осям систем (стержень, столб
воздуха).
Всякое упругое тело произвольной формы
представляет собой колебательную (трехмерную)
систему, имеющую прерывный набор
собственных частот
25.12.2025
67

68.

После возникновения стоячая волна в непоглощающей среде существует без потребления
энергии от источника волны. Поэтому колебания
частиц ограниченной среды в стоячей волне
называются собственными, а частоты возникающих стоячих волн – собственными частотами.
При совпадении частоты внешней, вынуждающей силы (волны) с собственной частотой
амплитуда колебаний максимальна. Поэтому
возникновение стоячих волн в среде называется
резонансом, а частоты стоячих волн –
25.12.2025
68

69. Колебания струны

В закрепленной с обоих концов натянутой струне при
возбуждении поперечных колебаний устанавливаются
стоячие волны, причем в местах закрепления струны
должны располагаться узлы. Поэтому в струне возбуждаются с заметной интенсивностью только такие колебания, половина длины волны которых укладывается на69
25.12.2025
длине струны целое число раз.

70.

Отсюда вытекает условие
, где l- длина струны.
Длинам волн соответствуют частоты
n =1,2,3,4.. , называемые собственными частотами
струны. Их называют
также гармониками. В
общем случае колебание
струны представляет собой
наложение различных
гармоник
25.12.2025
70

71. Энергия стоячей волны

Формула объемной плотности кинетической энергии
волны для стоячей волны имеет вид
w k = 2ρA 02 ω2 cos 2 kxsin 2 ωt = w kAsin 2 ωt,
а формула объемной плотности потенциальной энергии
имеет вид
2 2
2
2
2
w П = 2ρA 0 ω sin kxsin ωt = w ПA sin ωt
В узлах стоячей волны объемная плотность кинетической
энергии узла всегда равна нулю, также как и в пучностях
объемная плотность потенциальной энергии пучности
всегда равна нулю .
Частицы среды между пучностью и узлом стоячей волны
обладают как потенциальной, так и кинетической
энергией, которые частично периодически переходят друг
в друга.
71
25.12.2025

72. Нарисуем график распределения амплитуды плотности Wп и Wк энергии для стоячей волны Ψ = 2А0coskx⋅sinωt,

В отличие от бегущих, стоячие волны не переносят
энергии.
25.12.2025
72

73.

В моменты когда Wк =0, Wп достигает максимального
значения, т.е. Wп и Wк сдвинуты на Т/4.
Кинетическая энергия через Т/4 переходит в потенциальную и перемещается в пространстве на λ/4.
В следующие Т/4 Wк вновь переходит в Wп и перещается в пространстве на λ/4 в противоположную
сторону.
В результате происходит переход энергии от каждого
узла к соседней с ним пучности и обратно.
Две бегущие волны , образующие стоячую волну,
переносят ту же энегию , но в противоположном
направлении , так что оба процесса взаимно компенсируются. Таким образом, средний за каждый полупериод
поток энергии будет равен нулю.
25.12.2025
73

74.

Дважды за период Wк движущихся частиц переходит в
Wп деформированных участков среды. Таким образом,
стоячая волна энергию не переносит.
После возникновения стоячая волна в непоглощающей
среде перестает забирать энергию от источника волны.
Наблюдается :
в пучности – пучность υ, пучность Wк , узлы Wп , узлы
деформации.
в узлах- узлы υ, узлы Wк , пучность деформации ,
пучность Wп .
Пучность – это максимальное значение параметра.
Узел – это значение параметра равное 0.
25.12.2025
74

75. Энергия колебаний в стоячей волне

x
Wпот
Wкин
t2
t1
t2
t1
t1
t2
В стоячей волне нет
переноса энергии.
Энергия колебаний
между узлами
остается
постоянной.
Происходит
превращение
потенциальной
энергии деформации
среды в
кинетическую
энергию движения
частиц среды.

76. Сравнение бегущей и стоячей волны

ξ
ξ
с
т
x , t A sin t kx ; ст x , t 2A sin kx cos t .
Фаза колебаний в бегущей волне меняется от
точки к точке и со временем x , t t kx .
В стоячей волне точки между двумя
соседними узлами колеблются в фазе, при
переходе через узел фаза меняется на .

77. Получение стоячих волн при отражении

При отражении волны от закрепленного конца фаза
колебаний меняется на , на закрепленном конце
образуется узел.
При отражении волны от свободного конца фаза не
меняется, на свободном конце образуется пучность.
В месте источника стоячей волны
наблюдается пучность смещения.

78. Рекомендации к решению задач

Главное требование-нарисовать правильный рисунок
стоячей волны для данного условия и записать
соответствующее условие узлов и пучностей стоячей
волны для данного рисунка.
1) Стоячая вона образуется в среде размером L - это
длина струны или трубы - размер того пространства, где
образуется стоячая волна. Струна длиной L - зажатая с
одного края (консольная заделка) , или с двух (как в
гитаре) . L- это может быть длина трубы зажатой с
одного края ( рис.в), с двух сторон (рис.а)или полностью
78
25.12.2025
открытая
(рис.б).

79.

2) Важно написать координату узла х ( не пучности) , т.к.
именно он приравнивается размеру струны L=хуз
Координата Хуз обычно находится там, где бегущая
волна , отражаясь от преграды, накладывается на
бегущую встречную волну. Так возникает стоячая волна.
3) далее по рисунку определяется число ( m) –число
четвертьволн , которое определяет хуз для
рассматриваемого случая.
25.12.2025
79

80.

рисунок (а)
число четвертьволн четное и равно 2m, где (m=0,1,2,3…..)
Этот рисунок подходит к струне, зажатой с двух сторон,
трубе, закрытой с двух сторон, т.е.
Х(узла)=2mλ/4 , где ( m=0,1,2,3…..)
рисунок (б)
число четвертьволн четное и равно 2m, где (m = 0,1,2,3..)
Этот рисунок подходит к трубе, открытой с двух сторон, т.е
Х(узла)=2mλ/4, где ( m=0,1,2,3…..)
рисунок (в)
число четвертьволн нечетное и равно (2m+1), где (m = 0,1,
2,3…..) Этот рисунок подходит к струне( или стержню) ,
зажатой с одного конца -консольная заделка , трубе,
80
25.12.2025
закрытой
с одного конца –Хузла=(2m+1)λ/4. где(m=0,1,2,3..)

81.

4) Далее приравниваем х(узла)=L в соответствии с
рисунком. , т.е.
а) L= Х(узла)=2mλ/4
б) L= Х(узла)=2mλ/4
В) L= Х(узла)=(2m+1)λ/4, где N- номер узла N=( m +1)
номер узла начинается с 1 и не может быть 0 или
отрицательным
5) далее решаем задачу.
25.12.2025
81

82.

83.

Электромагнитные
волны
.
25.12.2025
83

84. Б.Электромагнитные волны

Условие возникновения э/м волны – наличие
изменяющегося со временем э/м поля источника.
Переменное э/м поле можно возбудить с помощью колебания электрических зарядов – диполя. Но для излучения
электромагнитных волн заряд не обязательно должен совершать колебательное движение; главное - у заряда должно быть ускорение. Любой заряд, движущийся с ускорением, является источником электромагнитных волн.
В 1888г. Герц экспериментально доказал существование
электромагнитных волн, предсказанных теорией Максвелла, которые распространяются в свободном пространстве. Герц установил, что скорость распространения
электромагнитных волн равна скорости света. Сущест84
25.12.2025
вование э/м волн вытекает из уравнений Максвелла.

85.

–лучи.
По современным представлениям электромагнитное
излучение – это поток фотонов, распространение
которых описывается уравнениями электромагнитных
волн: квадрат амплитуды колебаний в данном месте
определяет вероятность пребывания фотонов в этом
месте. Для математического описания электромагнитного
излучения
можно
использовать
первоначальное
представление об электромагнитной волне.
Электромагнитные излучения разных интервалов частот были получены или открыты в разное время разными
учеными при изучении разных явлений, поэтому они
получили разные названия: низкочастотные волны,
радиоволны, инфракрасные лучи, видимый свет (свето85
25.12.2025
вые
волны), ультрафиолетовые лучи, рентгеновские лучи,

86. Пусть среда, в которой распространяются электромагнитные волны, - однородная, нейтральная, непроводящая.

25.12.2025
86

87. Свойства электромагнитных волн. 1. Скорость распространения электромагнитных волн • Здесь ε и μ – диэлектрическая и магнитная

проницаемости вещества, ε0 и μ0 – электрическая
и магнитная постоянные (в СИ):
ε0 = 8,85419·10–12 Ф/м, μ0 = 1,25664·10–6 Гн/м.
Это скорость
света в вакууме
25.12.2025
87

88. • среда влияет на распространение электромагнитных волн, они преломляются, отражаются, поглощаются. 2. Электромагнитная волна –

поперечная,
вектора Е и Н лежат в плоскости,
перпендикулярной к направлению
распространения волны, т.е. к вектору υ в
рассматриваемой точке поля.
Е
3. Вектора Е и Н взаимно
перпендикулярны, причем
вектора Е, Н и υ образуют
Н
правовинтовую тройку
25.12.2025
υ
88

89. 4. Вектора Е и Н колеблются в одной фазе – одновременно обращаются в нуль и одновременно достигают max значения. 5. Мгновенные

значения векторов Е и Н связаны
соотношением
Е0 0 Н 0 0
Дифференциальное уравнение электромагнитной
волны (плоской), распространяющейся вдоль оси (x)
имеет вид Е
υ
Н
Этим уравнениям удовлетворяет, в частности,
плоская монохроматическая электромагнитная
волна:

90.

25.12.2025
90

91.

6. Электромагнитная волна переносит энергию
(электромагнитную волну можно обнаружить)
7. Электромагнитная волна оказывает на тело давление.
Например, заряженные частицы тела в магнитном поле
волны начинают двигаться под действием силы
Лоренца
FЛ =q[v,B].
25.12.2025
0 0
91

92. Объемная плотность (ω )энергии э/м волны

показывает какая энергия была бы сосредоточена в
единице объема вблизи данной точки , если бы
энергия волны была распределена в среде равномерно
ω = dW/dV
25.12.2025
92

93. Электромагнитная масса и импульс

Электромагнитному полю присущи масса и
электромагнитный импульс.
p = mυ
E = mc2 p = mc =Е/с
Поглощаясь каким‐либо телом, электромагнитная
волна сообщает этому телу некоторый импульс,
т.е. оказывает на него давление
25.12.2025
93

94. Шкала электромагнитных волн

• В зависимости от частоты (или длины волны ), а так
же от способа излучения и регистрации, различают
несколько видов электромагнитных волн.
•1) Радиоволны 10 км-1мм
• 2)Оптическое излучение (световые волны)1мм -10 нм
•3) Рентгеновское излучение 10 нм-0,005 нм
• 4)Гамма‐излучение менее 0,005 нм
25.12.2025
94

95.

1. Радиоволны (10 км-1мм )- Источниками радиоволн служат
колебания зарядов в проводах, антеннах, колебательных контурах.
Радиоволны излучаются также во время гроз
2. Оптическое излучение (свет) (1мм -10 нм)
• инфракрасное излучение –электромагнитное излучение, испускаемое нагретыми телами, λ=1мм –770 нм.
• видимое излучение (видимый свет) способно вызывать зрительное ощущение в глазе, λ=770 нм –380 нм.
• ультрафиолетовое излучение, λ=380–10 нм.
3. Рентгеновское излучение (10 нм-0,005 нм) -электромагнитное
излучение, которое возникает при взаимодействии элементарных
частиц и фотонов с атомами вещества - при торможении быстрых
заряженных частиц электронов и протонов.
4. Гамма‐излучение (менее 0,005 нм ) электромагнитное излучение, которое возникает при взаимодействии элементарных частиц
и фотонов с атомами вещества - при торможении быстрых заряженных частиц электронов и протонов.
25.12.2025
95

96. 1. Радиоволны

25.12.2025
96

97.

Радиоволны (λ > 1 мм).
Источниками радиоволн служат колебания зарядов в проводах,
антеннах, колебательных контурах. Радиоволны излучаются также во
время гроз
• Сверхдлинные волны (λ > 10 км). Хорошо распространяются в
воде, поэтому используются для связи с подводными лодками.
• Длинные волны (1 км < λ < 10 км). Используются в радиосвязи,
радиовещании, радионавигации.
• Средние волны (100 м < λ < 1 км). Радиовещание. Радиосвязь на
расстоянии не более 1500 км.
• Короткие волны (10 м < λ < 100 м). Радиовещание. Хорошо отражаются от ионосферы; в результате многократных отражений от
ионосферы и от поверхности Земли могут распространяться вокруг
земного шара. Поэтому на коротких волнах можно ловить радиорадиостанции других стран.
. • Метровые волны (1 м < λ < 10 м). Местное радивещание в УКВдиапазоне. Длина волны радиостанции «Эхо Москвы» составляет 4 м
97
25.12.2025
Используются
также в телевидении (федеральные каналы);

98.

• Дециметровые волны (10 см < λ < 1 м). Телевидение
(дециметровые каналы). Например, длина волны телеканала
«Animal Planet» приблизительно равна 42 см. Это также
диапазон мобильной связи; так, стандарт GSM 1800 использует
радиоволны с частотой примерно 1800 МГц, (длина волны около
17 см). Есть ещё одно хорошо известное вам применение
дециметровых волн — это микроволновые печи. Стандартная
частота микроволновой печи равна 2450 МГц (это частота, на
которой происходит резонансное поглощение электромагнитного
излучения молекулами воды - длина волны примерно 12 см.
Наконец, в технологиях беспроводной связи Wi-Fi и Bluetooth
используется такая же длина волны — 12 см (частота 2400 МГц).
• Сантиметровые волны (1 см < λ < 10 см). Это — область
радиолокации и спутниковых телеканалов. Например, канал
НТВ+ ведёт своё телевещание на длинах волн около 2 см.
• Миллиметровые волны (1 мм < λ < 1 см). Радиолокация,
космические линии связи. Здесь мы подходим к
длинноволновой
границе инфракрасного излучения.
98
25.12.2025

99.

Наиболее устойчивая дальняя радиосвязь
осуществляется на длинных радиоволнах,
которые огибают земную поверхность
вследствие дифракции и преломления в
нижних слоях атмосферы.
Средние и короткие волны радиоволны
отражаются от слоѐв ионосферы,
следовательно, возможна дальняя
радиосвязь
25.12.2025
99

100.

. Радиосвязь–передача какой‐либо информации с
помощью радиоволн. В радиовещании осуществляется
передача
речи, музыки, телеграфных сигналов. В 100
25.12.2025

101.

Ультракороткие радиоволны, λ<5 м
(телевидение) в обычных условиях не
отражаются от ионосферы.
Следовательно, надѐжный приѐм ультракоротких волн возможен в пределах прямой
видимости.
Для дальнего телевидения применяется
последовательная цепь ретрансляционных
станций или ретрансляционные спутники
25.12.2025
101

102.

25.12.2025
102

103.

Средние и короткие волны радиоволны отражаются
от слоѐв ионосферы, следовательно, возможна дальняя
радиосвязь, могут обогнуть земной шар.Музыка и речь
без искажений.
Ультракороткие радиоволны, λ<5 м (телевидение)
в обычных условиях не отражаются от ионосферы.
Следовательно, надѐжный приѐм ультракоротких волн
возможен в пределах прямой видимости. Для
дальнего телевидения применяется последовательная
цепь ретрансляционных станций или спутники
При радиосвязи, осуществляемой на длинных
радиоволнах, основной недостаток – хорошо
пропускает ионосфера. Неэффективно использовать на
большие расстояния, хорошо проходят через воду.
25.12.2025
103

104. 2. Оптическое излучение: (свет)

• инфракрасное излучение –электромагнитное
излучение, испускаемое нагретыми телами,
λ=1мм –770 нм.
• видимое излучение (видимый свет) способно
вызывать зрительное ощущение в глазе, λ=770
нм –380 нм.
• ультрафиолетовое излучение, λ=380–10 нм.
104

105.

Ультрафиолетовое излучение (10 нм < λ < 380 нм).
Главным источником ультрафиолетового
излучения является Солнце. Именно УФ
излучение приводит к появлению загара.
Человеческим глазом оно не воспринимается.
В небольших дозах УФ излучение полезно для
человека: оно повышает иммунитет, улучшает
обмен веществ, имеет целый ряд других
целебных воздействий и потому применяется в
физиотерапии.
25.12.2025
105

106.

Видимый свет (380 нм < λ < 780 нм).
Излучение в этом промежутке длин волн воспринимается
человеческим глазом. Диапазон видимого света можно разделить
на семь интервалов — так называемые спектральные цвета.
• Красный: 625 нм — 780 нм;
• Оранжевый: 590 нм — 625 нм;
• Жёлтый: 565 нм — 590 нм;
• Зелёный: 500 нм — 565 нм;
• Голубой: 485 нм — 500 нм;
• Синий: 440 нм — 485 нм;
• Фиолетовый: 380 нм — 440 нм.
Глаз имеет максимальную чувствительность к свету в зелёной
части спектра. Вот почему школьные доски согласно ГОСТу
должны быть зелёными: глядя на них, глаз испытывает меньшее
напряжение.
25.12.2025
106

107.

Инфракрасное излучение (780 нм < λ < 1 мм).
Испускается молекулами и атомами нагретых
тел. Инфракрасное излучение называется ещё
тепловым — когда оно попадает на наше тело,
мы чувствуем тепло. Человеческим глазом ИК
излучение не воспринимается . Мощнейшим
источником инфракрасного излучения служит
Солнце.
25.12.2025
107

108. 3. Рентгеновское излучение от 50 до 0,001 нм3.

–электромагнитное излучение, которое возникает
при взаимодействии элементарных частиц и
фотонов с атомами вещества – при торможении
быстрых заряженных частиц электронов и
протонов.
25.12.2025
108

109.

Рентгеновское излучение (5 пм < λ < 10 нм).
Возникает в результате торможения быстрых
электронов у анода и стенок газоразрядных трубок
(тормозное излучение), а также при некоторых
переходах электронов внутри атомов с одного уровня
на другой (характеристическое излучение).
Рентгеновское излучение легко проникает сквозь
мягкие ткани человеческого тела, но поглощается
кальцием, входящим в состав костей. Это даёт возможность получать хорошо известные вам рентгеновские
снимки. В аэропортах вы наверняка видели действие
рентгенотелевизионных интроскопов — эти приборы
просвечивают рентгеновскими лучами ручную кладь и
багаж.
25.12.2025
109

110. 4. Гамма‐излучение (гамма лучи) менее 0,01 нм. 4.

Испускается возбуждѐнными атомными ядрами
при радиоактивных превращениях и ядерных
реакциях, при распаде частиц, аннигиляции
частица‐античастица и других процессах ,
происходящих внутри атомных ядер и в
результате ядерных реакций.
25.12.2025
110

111.

Гамма-излучение (λ < 5 пм).
это излучение наиболее высокой энергии. Его проникающая способность намного выше, чем у рентгеновских
лучей. Гамма-излучение возникает при переходах атомных
ядер из одного состояния в другое, а также при некоторых
ядерных реакциях. Некоторые насекомые и птицы
способны видеть в ультрафиолете. Источниками гаммалучей могут быть заряженные частицы, движущиеся со
скоростями, близкими к скорости света. В больших дозах
гамма-излучение очень опасно для человека. Оно вызывает лучевую болезнь и онкологические заболевания. Но в
малых дозах оно может подавлять рост раковых опухолей
и потому применяется в лучевой терапии. Бактерицидное
действие гамма-излучения используется в пищевой
промышленности,
в сельском хозяйстве и медицине. 111
25.12.2025
English     Русский Rules