Новосибирский государственный технический университет
Лекция №6
Защитное заземление
Область применения защитного заземления
Принцип действия защитного заземления в сетях до 1000 В
916.50K
Category: life safetylife safety

ЭУП ЭБ Л7 Защ заземл

1. Новосибирский государственный технический университет

Кафедра безопасности труда
Основы безопасности жизнедеятельности
К.т.н., доцент Парахин Анатолий Михайлович
К.т.н. Асеев Георгий Евгеньевич

2. Лекция №6

Защитное заземление

3. Защитное заземление

Защитным заземлением называется
преднамеренное электрическое соединение с землей
или ее эквивалентом открытых проводящих частей
электрооборудования, которые могут оказаться под
напряжением.
Защитное заземление следует отличать от рабочего
заземления.
Рабочее заземление – преднамеренное соединение с
землей отдельных точек электрической цепи
(например, нейтральных точек обмоток генератора,
силовых и измерительных трансформаторов и т.п.).
Рабочее заземление предназначено для обеспечения
соответствующих режимов электрической цепи.

4. Область применения защитного заземления

В сетях напряжением до 1000 В защитное заземление
применяется только в сети с изолированною
нейтралью, а при напряжении выше 1000 В в сетях с
любым режимом нетрали. При этом в помещениях с
повышенной опасностью и особоопасных помещениях,
а так же в наружных электроустановках заземление
являются обязательным при номинальном напряжении
электроустановок выше 25 В переменного и 60 В
постоянного тока, а в помещениях без повышенной
опасности при напряжении 50 В и выше переменного и
120 В и выше постоянного тока. На взрывоопасных
помещениях заземление выполняется, независимо от
используемого напряжения.

5. Принцип действия защитного заземления в сетях до 1000 В

U пр I з Rз
1 2
Iз=const, Rз↓, α1↓,Uпр↓

6.

1) Без защитного заземления:
2) С защитным заземлением
ПУЭ: Rз ≤ 4 Ом для сетей напряжением до 1000 В

7.

Принцип действия защитного заземления в сетях
напряжения до 1000 В заключается в снижении напряжения
на корпусах заземлённых электроустановок до допустимого
значения. Это достигается за счёт малого сопротивления
заземляющего устройства по отношению к полному
сопротивлению изоляции.

8.

В сетях напряжением до 1000 В может использоваться как
выносное, так и контурное заземление.

9.

Выносное заземление можно применять в
следующих случаях:
1.При невозможности разместить заземлитель
на защищаемой территории.
2.При высоком сопротивлении грунта на данной
территории (например, песчаный или скалистый
грунт) и наличие вне этой территории мест со
значительно лучшей проводимостью земли.
3.При рассредоточенном расположении
заземляемого оборудования (например, в горных
выработках).

10.

Принцип действия заземлителя в сетях
напряжением свыше 1000 В
В сетях напряжением свыше 1000 В
используется только контурное
заземление.
Рассмотрим сети 6-35 кВ с
изолированной нейтралью

11.

12.

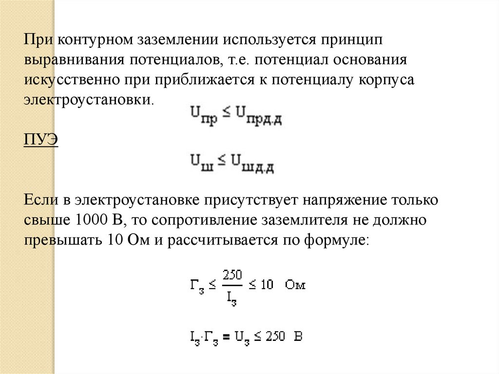
При контурном заземлении используется принцип
выравнивания потенциалов, т.е. потенциал основания
искусственно при приближается к потенциалу корпуса
электроустановки.
ПУЭ
Если в электроустановке присутствует напряжение только
свыше 1000 В, то сопротивление заземлителя не должно
превышать 10 Ом и рассчитывается по формуле:

13.

14.

В этих сетях напряжение
прикосновения может достигать
нескольких сотен вольт даже с учетом
выравнивания потенциалов, но за счет
заземления корпуса при малом
сопротивлении заземляющего
устройства возникает большой ток
замыкания на землю I3, что приводит
к срабатыванию релейной защиты и
отключению данного участка сети.

15.

Заземляющее устройство, которое
выполняется с соблюдением требований,
предъявляемых к напряжению
прикосновения, должно обеспечивать в
любое время года при стекании с него тока
замыкания на землю значения напряжений
прикосновения, не превышающие
нормированных (ГОСТ 12.1.038). В
таблице приведены допустимые значения
напряжения прикосновения Uпр.
ГОСТ 12.1.038-82*

16.

ГОСТ 12.1.038-82* Электробезопасность. Предельно
допустимые значения напряжения прикосновения и токов
Сопротивление заземляющего устройства при этом
определяется по допустимому напряжению на заземляющем
устройстве и току замыкания на землю
English     Русский Rules