Новосибирский государственный технический университет
Лекция №7
Стекание токов в землю через одиночные заземлители. Стержневой заземлитель.
1.84M
Category: life safetylife safety

ЭУП ЭБ Л6 Расч Вер Гор и Слож Заз

1. Новосибирский государственный технический университет

Кафедра безопасности труда
Основы безопасности жизнедеятельности
К.т.н., доцент Парахин Анатолий Михайлович
К.т.н. Асеев Георгий Евгеньевич

2. Лекция №7

Стекание токов в землю через
одиночные заземлители.

3. Стекание токов в землю через одиночные заземлители. Стержневой заземлитель.

4.

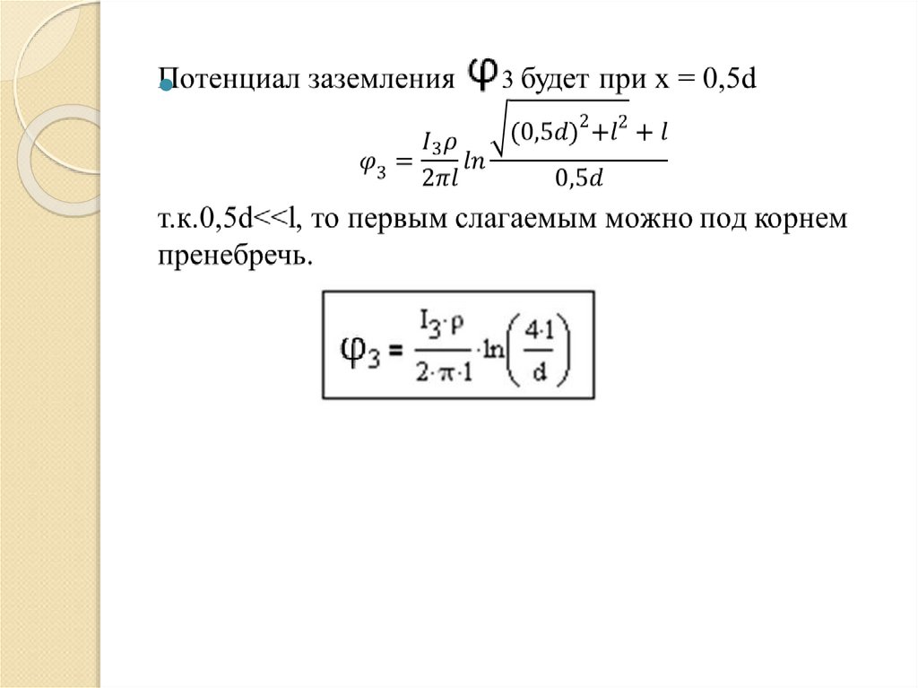
потенциала d
в некоторой точке земли.

5.

потенциальной кривой.

6.

7.

8.

9.

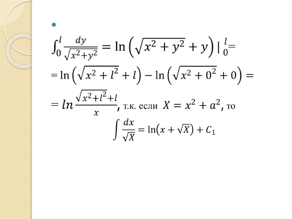
3. Протяженный заземлитель в земле (стержень, труба,
полоса, кабель и т.п.)
Для полосы шириной b

10.

Стекание тока в землю через групповой заземлитель.
По условию безопасности заземление должно обладать
сравнительно малым сопротивлением.
Обеспечить это сопротивление можно путем увеличения
геометрических размеров одиночного заземлителя, либо
применением нескольких параллельно соединенных
электродов, которые в совокупности называются
заземлителем.
Второй путь во много раз экономичнее по затратам
металла, кроме того при нескольких электродах можно
выровнять потенциальную кривую на территории где они
размещаются.

11.

Это в ряде случаев имеет решающее значение обеспечения
безопасности персоналу, поэтому на практике
применяются групповые заземлители.
При малых расстояниях между электродами группового
заземлителя менее 40 метров поля растекания
накладываются одно на другое, потенциальные кривые
электродов взаимно пересекаются и, складываясь,
образуют непрерывную суммарную потенциальную
кривую заземлителя.

12.

13.

Поскольку электроды группового заземлителя имеют
металлическую связь, значит, они имеют одинаковый
потенциал, который является потенциалом группового
заземлителя.
Очевидно, что потенциал каждого электрода группового
заземлителя состоит из собственного потенциала
обусловленного стеканием с него тока и потенциалов
наведенных на нем полями других электродов
.

14.

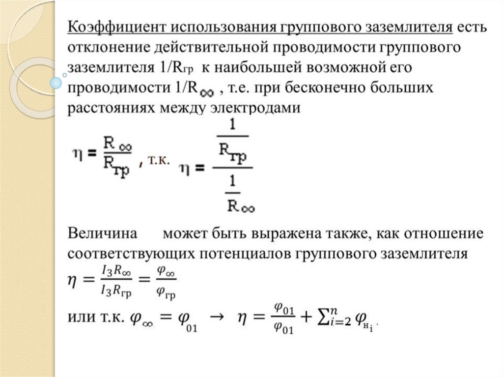
Сопротивление группового заземлителя растекания тока.
При расстоянии между электродами менее 40 м
происходит взаимодействие полей растекания тока, в
результате чего на общих участках земли, по которым
проходят токи, стекающие с нескольких электродов,
увеличивается плотность тока. Следовательно на этих
участках увеличивается падение напряжения.
Это явление (равноценное уменьшению сечения земли,
по которому проходит ток от заземлителя) приводит к
увеличению сопротивления растекания как отдельных
электродов, составляющих групповой заземлитель, так и
заземлителя в целом.
Иначе говоря, при уменьшении расстояния между
электродами менее 40 метров и менее сопротивление
растекания группового заземлителя увеличивается, а
проводимость соответственно уменьшается.

15.

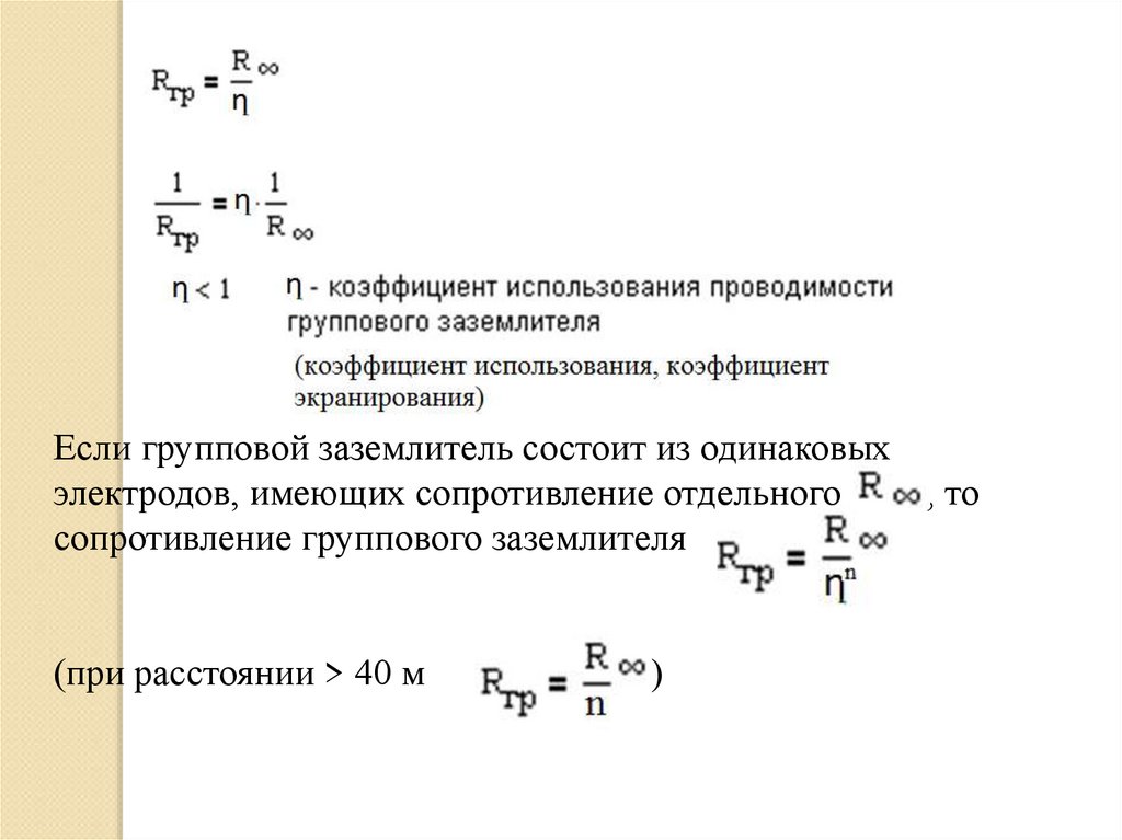
Если групповой заземлитель состоит из одинаковых
электродов, имеющих сопротивление отдельного
, то
сопротивление группового заземлителя
(при расстоянии > 40 м
)

16.

17.

Для защитного заземления часто применяются электроды
двух типов:
– Стержневые (забиваются в землю вертикально)
– Полосовые (укладываются в грунт горизонтально и
предназначены для соединения вертикальных электродов
(иногда они используются самостоятельно для заземления)).
При это возникает взаимодействие полей растекания тока
вертикальных электродов не только между собой. но и с
полями горизонтальных электродов.
Однако степень этого взаимодействия различна для этих типов
заземлителей и учитывается двумя коэффициентами
использования
– вертикальных и – горизонтальных
электродов.

18.

Коэффициент использования такого группового
заземлителя может быть выражен
Суммирование проводимостей заземл. обоих типов, т.к.
они отработают параллельно.
English     Русский Rules