Новосибирский государственный технический университет
Лекция №3
Падение напряжения на элементе грунта
Растекание тока через полусферический заземлитель
Зависимость потенциала от расстояния до заземлителя
Потенциал на поверхности земли
Эквипотенциали (вид сверху)
Сопротивление растеканию
613.09K
Category: life safetylife safety

ЭУП ЭБ Л5 Полусф зазем и Возн Uпр и Uш

1. Новосибирский государственный технический университет

Кафедра безопасности труда
Основы безопасности жизнедеятельности
К.т.н., доцент Парахин Анатолий Михайлович
К.т.н. Асеев Георгий Евгеньевич

2. Лекция №3

Растекание тока при замыкании
на землю

3. Падение напряжения на элементе грунта

L
U I;
S
ρ
S
L
U
E ;
L
I
j ;
S
E j

4. Растекание тока через полусферический заземлитель

5. Зависимость потенциала от расстояния до заземлителя

E j
I
I

j з
2
S
2 х
з
dx I з
A U A
xA 2 x 2 2 xA
dU E dx
A U A dU
xA

2
к const
A U A к х А
1

6.

Растекание токов при замыкании на землю
Электрическим
замыканием на
землю называется
соединение
токоведущей
части
непосредственно
с землёй или
нетоковедущими
конструкциями,
имеющими связь
с землёй. (Согласно
ГОСТ 12.1.009-76
«Системы стандартов безопасности труда»).

7. Потенциал на поверхности земли

1,2
1
φx
0,8
0,6
0,4
0,2
0
X

8. Эквипотенциали (вид сверху)

φx

9.

10.

Допущения:
1.Заземлитель полусферический;
2.Проводимость заземлителя много больше проводимости грунта;
3.Грутнт однородный и изотропный;
4.Ворой электрод удален на безопасное расстояние.
Напряжением корпуса электрической установки относительно
земли называется напряжение между корпусом и точкой грунта
(φ =0) - электротехническая земля.
Область грунта в близи заземлителя, где φ не равно 0
называется полем растекания тока.

11. Сопротивление растеканию

Максимальный потенциал имеет сам
заземлитель. На поверхности заземлителя,
где расстояние от центра равно rз ,
потенциал φз или напряжение заземлителя
Uз относительно земли;
Rз - сопротивление растеканию тока.
I з
з U з 2 r I з Rз
з

12.

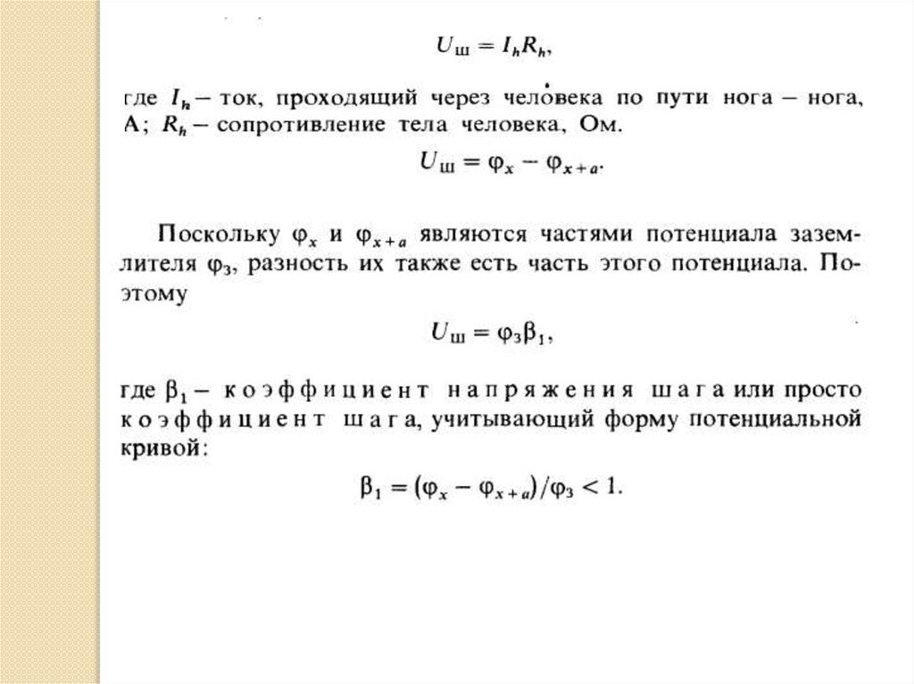
Напряжение прикосновения – это напряжение между
двумя точками цепи тока которых одновременно касается
человек.

13.

14.

Указанные выражения позволяют вычислить
напряжение прикосновения без учёта дополнительных
сопротивлений: сопротивление обуви Rоб, сопротивление
поверхности ног Rн, растеканию тока или сопротивлению
пола.
Полное сопротивление цепи человека равно:
Rch=Rh+Rоб+Rн=Rh/α2
Напряжение прикосновения с учётом дополнительных
сопротивлений:
English     Русский Rules