2.67M

Модуль 9. Управление запасами в условиях неопределенности

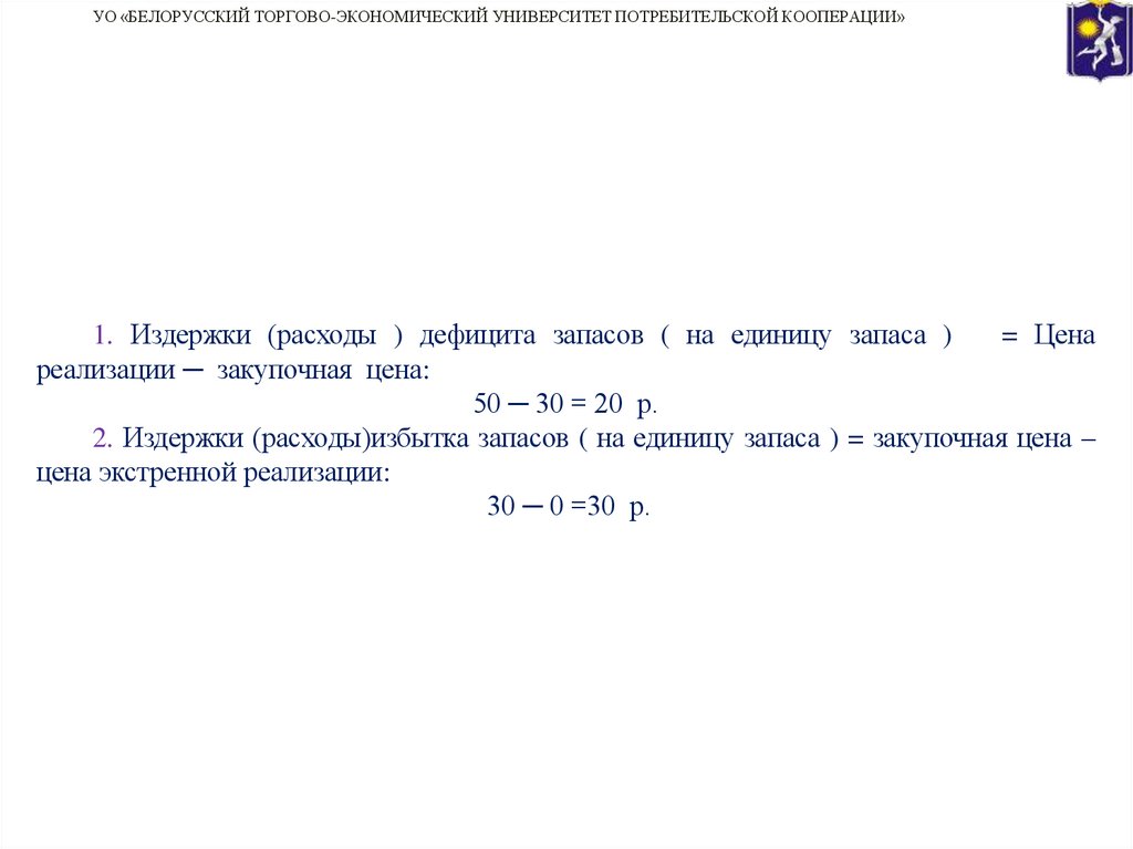
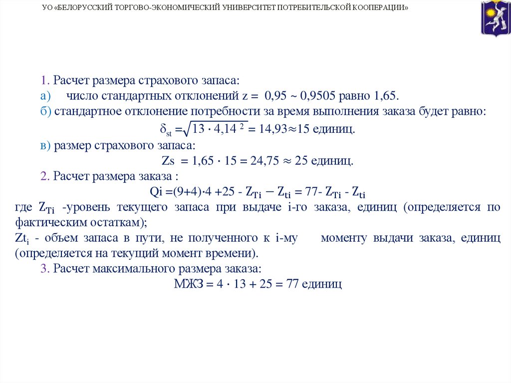
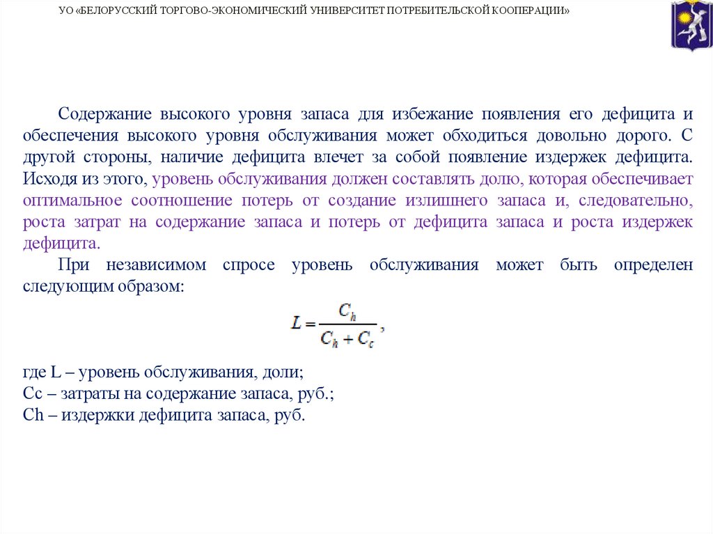
1.

УО «БЕЛОРУССКИЙ ТОРГОВО-ЭКОНОМИЧЕСКИЙ УНИВЕРСИТЕТ ПОТРЕБИТЕЛЬСКОЙ КООПЕРАЦИИ»
Управление запасами
Модуль 9. Управление запасами в условиях
неопределенности.
Авторы: Шишкова Елена Егоровна, Кузнецов Николай Васильевич– доценты
кафедры экономики торговли.

2.

УО «БЕЛОРУССКИЙ ТОРГОВО-ЭКОНОМИЧЕСКИЙ УНИВЕРСИТЕТ ПОТРЕБИТЕЛЬСКОЙ КООПЕРАЦИИ»
ЗАДАЧИ МОДУЛЯ
После изучения модуля вы сможете:
рассказать про потребность в запасе как
случайной величины;
произвести
расчет
уровня
обслуживания
статистическим методом; по статистическому
ряду; по частотному ряду;
произвести расчет возможного дефицита запаса;
произвести расчет дефицита запаса в период
выполнения заказа;
произвести расчет уровня обслуживания на
основе учета затрат; по числу стандартных
отклонений;
произвести расчет параметров модели с
фиксированным размером заказа в условиях
неопределенности;
произвести расчет параметров модели с фиксированным интервалом времени между заказами в
условиях неопределенности;
рассказать
про
однопериодную
модель
управления запасами.

3.

УО «БЕЛОРУССКИЙ ТОРГОВО-ЭКОНОМИЧЕСКИЙ УНИВЕРСИТЕТ ПОТРЕБИТЕЛЬСКОЙ КООПЕРАЦИИ»
СОДЕРЖАНИЕ
МОДУЛЯ
1. Потребность в запасе как случайная
величина.
2. Расчет уровня обслуживания статистическим
методом; по статистическому ряду; по
частотному ряду.
3. Расчет возможного дефицита запаса. Расчет
дефицита запаса в период выполнения
заказа.
4. Расчет уровня обслуживания на основе учета
затрат; по числу стандартных отклонений.
5. Расчет параметров модели с фиксированным
размером
заказа
в
условиях
неопределенности.
6. Расчет параметров модели с фиксированным
интервалом времени между заказами в
условиях неопределенности.
7. Однопериодная
модель
управления
запасами.

4.

УО «БЕЛОРУССКИЙ ТОРГОВО-ЭКОНОМИЧЕСКИЙ УНИВЕРСИТЕТ ПОТРЕБИТЕЛЬСКОЙ КООПЕРАЦИИ»
1. Потребность в запасе как случайная
величина

5.

УО «БЕЛОРУССКИЙ ТОРГОВО-ЭКОНОМИЧЕСКИЙ УНИВЕРСИТЕТ ПОТРЕБИТЕЛЬСКОЙ КООПЕРАЦИИ»
Рисунок 1. Потребность в запасе как случайная величина

6.

УО «БЕЛОРУССКИЙ ТОРГОВО-ЭКОНОМИЧЕСКИЙ УНИВЕРСИТЕТ ПОТРЕБИТЕЛЬСКОЙ КООПЕРАЦИИ»
Предположим, что потребность в запасе изменяется в соответствии с нормальным
законом распределения вероятности. Тогда случайная величина Х – это объем
потребности в запасе. Математическое ожидание случайной величины – средняя
потребность в запасе (рисунок 1). Справа от математического ожидания случайной
величины Х располагаются значения Х большие средней величины. Следовательно,
правая область графика является областью риска дефицита запаса, который возникает
при удовлетворении потребности, превышающей прогнозируемую среднюю величину
спроса. При превышении среднего объема потребности в запасах формируются
издержки дефицита. Слева от математического ожидания случайной величины Х
находится область риска избытка запаса, который накапливается при объеме
потребности, которая меньше спрогнозированной средней величины спроса. При
снижении потребности ниже среднего объема потребности формируются издержки,
связанные с наличием избыточного запаса.
Площадь под кривой функции распределения вероятностей равна 1. В управлении
запасами эта характеристика является аналогом уровня удовлетворения потребности в
запасе или уровня обслуживания. Допустимый уровень дефицита запаса отмечен на
рисунке 1 выделенной областью площади под кривой.
Использование теории вероятностей позволяет говорить о работе моделей в так
называемых условиях неопределенности. Неопределенность предполагает наличие не
только изменений объема потребности в запасе и времени выполнения заказа на
пополнение запаса, но и некоторого, отличного от 100% уровня удовлетворения
потребности в запасе.

7.

УО «БЕЛОРУССКИЙ ТОРГОВО-ЭКОНОМИЧЕСКИЙ УНИВЕРСИТЕТ ПОТРЕБИТЕЛЬСКОЙ КООПЕРАЦИИ»
2. Расчет уровня обслуживания
статистическим методом; по статистическому
ряду; по частотному ряду

8.

УО «БЕЛОРУССКИЙ ТОРГОВО-ЭКОНОМИЧЕСКИЙ УНИВЕРСИТЕТ ПОТРЕБИТЕЛЬСКОЙ КООПЕРАЦИИ»
Уровень обслуживания – это вероятность того, что в период исполнения заказа
объем потребности в запасе не превысит объем наличных запасов.
После получения заказа запас должен пополняться на величину, близкую к
максимальному желательному запасу.
Риски неудовлетворения спроса при этом отсутствуют.

9.

УО «БЕЛОРУССКИЙ ТОРГОВО-ЭКОНОМИЧЕСКИЙ УНИВЕРСИТЕТ ПОТРЕБИТЕЛЬСКОЙ КООПЕРАЦИИ»
Определение уровня обслуживания целесообразно при большом количестве
потребителей, когда мы можем говорить о наличии вероятности распределения
потребности как случайной величины.

10.

УО «БЕЛОРУССКИЙ ТОРГОВО-ЭКОНОМИЧЕСКИЙ УНИВЕРСИТЕТ ПОТРЕБИТЕЛЬСКОЙ КООПЕРАЦИИ»
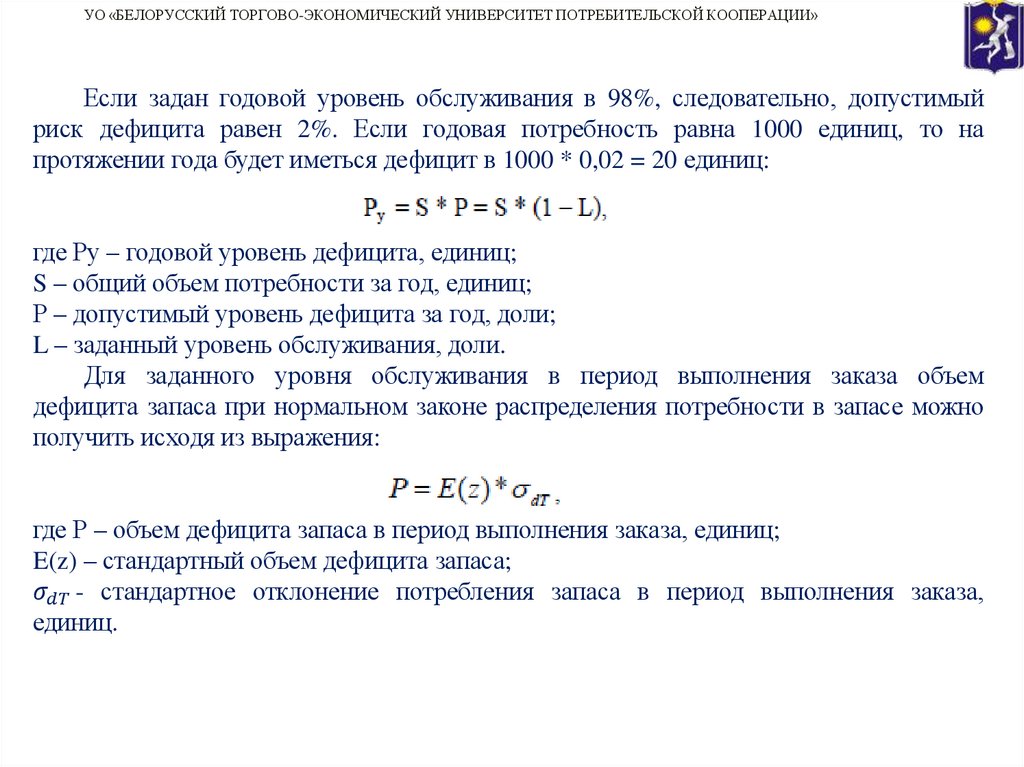
Например, уровень обслуживания в 97% означает, что имеется 97% вероятности
того, что наличный запас будет достаточен для бездефицитной работы в период
исполнения заказа на пополнение запаса.
Риск исчерпания запаса равен 3%.

11.

УО «БЕЛОРУССКИЙ ТОРГОВО-ЭКОНОМИЧЕСКИЙ УНИВЕРСИТЕТ ПОТРЕБИТЕЛЬСКОЙ КООПЕРАЦИИ»
Уровень
обслуживания
можно
определить
как
часть
немедленно
удовлетворенного спроса за определенный период, например, год, или об уровне
исполнения заказов. Расчет такого уровня обслуживания можно проводить по
формуле:
English     Русский Rules