Теоретическая механика Примеры решения задач
Задача 1
1.98M
Category: physicsphysics

Пример_1

1. Теоретическая механика Примеры решения задач

Динамика

2. Задача 1

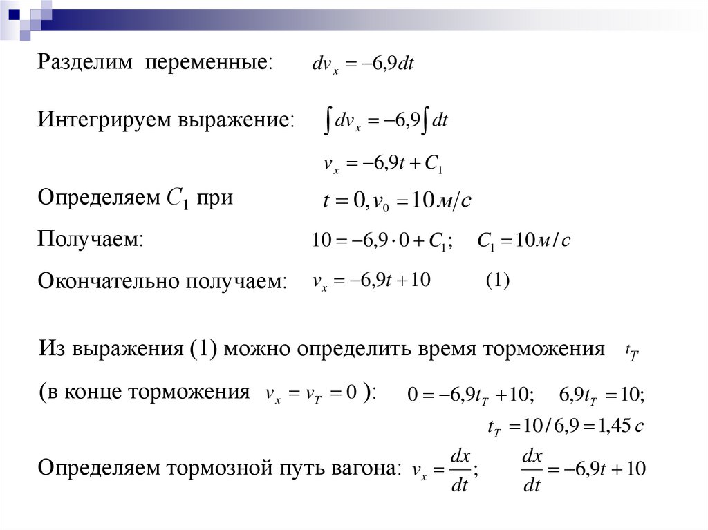
Вторая задача динамики
Вагон, идущий по горизонтальному пути со
скоростью 10 м/с, производит резкую остановку. При
этом общее сопротивление движению, развиваемое
при торможении, составляет 0,7 от веса вагона.
Определить, за какое время и на каком расстоянии
вагон остановится.
В этой задаче необходимо определить закон
движения материальной точки, зная её массу и силы,
действующие на эту точку (вторая задача динамики –
обратная задаче К-1).
Дано: m; P
Определить:
x f1(t)
y f 2(t)
z f 3(t)

3.

Общие рекомендации по решению второй задачи
динамики:
1. Выбираем систему координат. Обычно начало координат
совмещают с начальным положением точки, а положительные
направления осей координат проводят в направлениях
положительных проекций вектора скорости V , т.е. в сторону
движения материальной точки.
2. На рисунке изображаем точку, находящуюся в
промежуточном положении. Изображаем все действующие на
точку силы и реакции связей.
3. Записываем начальные условия при t=0: x0 ; y0 ; z 0 ; v X 0; vY 0; vZ0
4. Проектируют силы, действующие на точку, на оси
координат и составляют уравнения движения.
5. Интегрируют дважды уравнения движения, используя
начальные условия, определяют постоянные интегрирования.
6. Получают закон движения материальной точки и
определяют заданные в условиях задачи величины.

4.

Решение
В этой задаче движение материальной точки (вагона)
происходит горизонтально и прямолинейно. Поэтому ось X
направляем по направлению скорости
English     Русский Rules