Резьбовые соединения
8.58M
Category: draftingdrafting

Rezbovye_soedinenia

1. Резьбовые соединения

2.

Резьбой называется поверхность, образованная при винтовом
движении плоского контура по цилиндрической или конической
поверхности. При этом образуется винтовой выступ соответствующего
профиля, ограниченный винтовыми и цилиндрическими или
коническими поверхностями.
Цилиндрическая резьба
Коническая резьба

3.

Классификация резьб:
по форме поверхности, на которой она нарезана:
- цилиндрические
- конические
по расположению резьбы на поверхности стержня или отверстия:
- наружные
- внутренние
по форме профиля:
- треугольная
- трапецеидальная,
- круглая
- прямоугольная

4.

по назначению:
- крепежные – используются для скрепления деталей
(напр., метрическая, дюймовая и трубчатая резьба),
- крепежно-уплотнительные,
- ходовые – используются для взаимного перемещения деталей
(напр., трапецеидальная, упорная и прямоугольная резьба),
- специальные и др.
по направлению винтовой поверхности:
- правые – винтовая линия перемещается вдоль оси
по часовой стрелке в направлении от наблюдателя
- левые – перемещение против часовой стрелки
по числу заходов:
- однозаходные – образуются одним выступом резьбы
- многозаходные – образуются двумя или более выступами
с равномерно расположенными заходами.

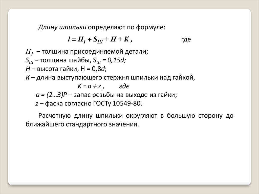
5.

Параметры резьбы
(ГОСТ 11708-82)
Диаметры резьбы:
- наружный d (D),
- внутренний d1(D1) и
- средний d2(D2).
Диаметры наружной резьбы обозначают d, d1, d2, а внутренней резьбы в
отверстии — D, D1 и D2. Наружный диаметр резьбы d (D) — диаметр
воображаемого цилиндра, описанного вокруг вершин наружной или впадин
внутренней резьбы. Этот диаметр для большинства резьб является
определяющим и входит в условное обозначение резьбы.
Профиль резьбы – контур сечения резьбы плоскостью, проходящей
через ее ось.
Угол профиля резьбы α – угол между боковыми сторонами профиля.

6.

Параметры резьбы
(ГОСТ 11708-82)
Шаг резьбы Р – расстояние между соседними одноименными
боковыми сторонами профиля в направлении параллельной оси
резьбы.
Ход резьбы Рh – расстояние между ближайшими одноименными
боковыми сторонами профиля, принадлежащего одной и той же
винтовой поверхности, в направлении, параллельном оси резьбы
(величина относительного осевого перемещения винта за один оборот,
т.е. 360˚). В однозаходной резьбе ход равен шагу, а в многозаходной –
произведению шага Р на число заходов n (Рh = nP).

7.

Параметры резьбы
(ГОСТ 11708-82)
Длина резьбы Ɩ , длина резьбы с
полным профилем Ɩ1 .
Сбег резьбы Ɩ3 – участок неполного
профиля в зоне перехода резьбы в
главную часть предмета.
Недовод резьбы Ɩ4 – величина не
нарезанной части поверхности между
концами
сбега
и
опорной
поверхностью детали.
Недорез резьбы Ɩ2 включает в себя
сбег и недовод резьбы. Чтобы
устранить сбег или недорез резьбы,
выполняют проточку b.
Коническая фаска с служит для
облегчения ввинчивания резьбового
стержня. Она выполняется на конце
резьбы под углом 45°.
1

8.

Стандартные резьбы общего назначения
Резьба метрическая (ГОСТ 9150-81) – основная крепежная
резьба, однозаходная, преимущественно правая, с крупным или
мелким шагом. Профиль – равносторонний треугольник, выступы
и впадины резьбы притуплены, d1 ≈ 0,85d.

9.

Стандартные резьбы общего назначения
Резьба трубная цилиндрическая (ГОСТ 6351-81) – крепежная
резьба, применяемая при соединении трубопроводов и в трубных
соединениях. Профиль – равнобедренный треугольник с углом при
вершине 55°, вершины и впадины скруглены, d1 ≈ 0,95d. За
параметр резьбы берется не Р, а число винтовых линий на длине 1
дюйм = 25,4 мм = 1”.

10.

Стандартные резьбы общего назначения
Резьба трапецеидальная (ГОСТ 9484-81) служит для передачи
движения и усилий. Профиль – равнобокая трапеция с углом
между боковыми сторонами 30°. Для каждого диаметра резьба
может быть однозаходной и многозаходной, правой и левой, d1
≈ 0,85d.

11.

Стандартные резьбы общего назначения
Резьба упорная (ГОСТ 10177-82) служит для передачи движения с
большими осевыми нагрузками. Профиль – неравнобокая
трапеция с углом наклона одной стороны 30°, другой 3°, впадины
профиля закруглены, для каждого диаметра имеется три
различных шага.

12.

Стандартные резьбы общего назначения
Резьба круглая (ГОСТ 13536-68) применяется для цоколей и
патронов, для предохранительных стекол и светильников, для
санитарно-технической арматуры. Профиль – сопряжение двух дуг
одного радиуса.

13.

Стандартные резьбы общего назначения
резьба коническая дюймовая (ГОСТ 6111-52) с углом профиля 60°
применяется для герметических соединений в трубопроводах
машин и станков, нарезается на конической поверхности с
конусностью 1:16.

14.

Стандартные резьбы общего назначения
Резьба трубная коническая (ГОСТ 6211-81) применяется в вентилях
и газовых баллонах, возможно соединение труб, имеющих
коническую резьбу (конусность 1:16), с изделиями, имеющими
трубную цилиндрическую резьбу. Профиль, аналогичный профилю
резьбы трубной цилиндрической.

15.

Нестандартные резьбы
Специальные резьбы – это резьбы со стандартным профилем, но
отличающиеся от стандартных размеров диаметра или шага
резьбы, и резьбы с нестандартным профилем.
Квадратная и прямоугольная резьбы изготавливаются по
индивидуальным чертежам, на которых заданы все параметры
резьбы. Применяется в соединениях, где не должно быть
самоотвинчивания под действием приложенной нагрузки.

16.

Изображение резьбы
(ГОСТ 2.311-68)
Независимо от профиля все резьбы изображаются одинаково, а
профиль всегда указывается в обозначении. Изображение зависит
только от того, на какой поверхности она нарезана: на стержне
(наружная) или в отверстии (внутренняя):
наружную
резьбу
изображают
сплошными основными линиями по
наружному диаметру и сплошными
тонкими линиями — по внутреннему
диаметру;
внутреннюю
резьбу
изображают
сплошными основными линиями по
внутреннему диаметру и сплошными
тонкими линиями – по наружному
диаметру;

17.

Изображение резьбы
(ГОСТ 2.311-68)
На виде слева сплошную тонкую линию
проводят дугой на 3/4 длины окружности,
разомкнутую в любом месте, но не
заканчивающуюся на осях.
Сплошную
тонкую
линию
при
изображении
резьбы
проводят
на
расстоянии не менее 0,8 мм от основной
линии и не более величины шага резьбы.
Видимая граница резьбы проводится
сплошной основной линией в конце
полного профиля резьбы до линии
наружного диаметра резьбы.
Штриховку в разрезах и сечениях доводят
до сплошной основной линии.

18.

Изображение резьбы
(ГОСТ 2.311-68)
Сбег резьбы изображается сплошной
тонкой линией.
Фаски на резьбовом стержне или в
резьбовом отверстии, не имеющие
специального
конструктивного
назначения, не изображаются в
проекции
на
плоскость,
перпендикулярную оси стержня или
отверстия.
Сплошная тонкая линия изображения
резьбы должна пересекать линию
границы фаски
В резьбовых соединениях резьба
условно вычерчивается на стержне, а в
отверстии – только та часть резьбы,
которая не закрыта стержнем.

19.

Обозначение резьбы
Обозначение резьбы включает в себя: вид резьбы, размер, шаг
и ход резьбы, поле допуска, класс точности, направление резьбы,
номер стандарта.
Вид резьбы условно обозначается:
М – метрическая резьба (ГОСТ 9150-81);
G – трубная цилиндрическая резьба (ГОСТ 6357-81);
Тr – трапецеидальная резьба (ГОСТ 9484-81);
S – упорная резьба (ГОСТ 10177-82);
Rd – круглая резьба (ГОСТ 13536-68);
R – трубная коническая наружная (ГОСТ 6211-81);
Rс – трубная коническая внутренняя (ГОСТ 6211-81);
Rp – трубная внутренняя цилиндрическая (ГОСТ 6211-81);
К – коническая дюймовая резьба (ГОСТ 6111-52).

20.

Обозначение резьбы
Размер конических резьб и трубной цилиндрической резьбы
условно обозначается в дюймах (1" = 25,4 мм), у всех остальных
резьб наружный диаметр резьбы проставляется в миллиметрах.
Шаг резьбы не указывают для метрической резьбы с крупным
шагом и для дюймовых резьб, в остальных случаях он
указывается.
Для многозаходных резьб в обозначение резьбы входит ход
резьбы, а шаг проставляется в скобках.
Направление резьбы указывают только для левой резьбы (LH), для
правой резьбы оно не указывается.
Поле допуска и класс точности резьбы на учебных чертежах можно
не проставлять.

21.

Обозначение резьбы
Примеры обозначения резьб:
М 30 – метрическая резьба с наружным диаметром 30 мм и крупным шагом резьбы;
М 30 х 1,5 – метрическая резьба с наружным диаметром 30 мм, мелким шагом 1,5 мм;
G 1 1/2-A – трубная цилиндрическая резьба с размером 1 1/2", класс точности А;
Тr 40x6
– трапецеидальная резьба однозаходная с наружным диаметром 40 мм и
шагом 6 мм;
Тr20 х 8 (Р4) – трапецеидальная резьба двухзаходная с наружным диаметром 20 мм,
ходом 8 мм и шагом 4 мм;
S 80 х 10 – упорная резьба однозаходная с наружным диаметром 80 мм и шагом 10 мм;
S 80 х 20 (Р10) – упорная резьба двухзаходная с наружным диаметром 80 мм, ходом
20 мм и шагом 10 мм;
Обозначения резьб согласно
ГОСТ 2.311—68 относят к
наружному диаметру.

22.

Изображение стандартных резьбовых изделий
К стандартным резьбовым изделиям относятся крепежные
резьбовые детали (болты, винты, гайки, шпильки). Техническими
требованиями установлены 12 классов точности для винтов, болтов и
шпилек и 7 классов точности – для гаек. Установлены также виды и
условное обозначение покрытий для крепежных изделий.
Структура условных обозначений крепежных деталей включает
в себя:
На учебных чертежах позиции 7,
9, 10, 11, 12 в условное обозначение
изделия можно не включать.

23.

Болт
Представляет собой цилиндрический стержень с головкой на
одном конце и резьбой на другом конце. Болты используются (вместе
с гайками, шайбами) для скрепления двух или нескольких деталей.
Существуют различные типы болтов, отличающиеся друг от
друга:
по назначению (рым-болты, откидные закладные, шинные);
по форме и размерам головки (шестигранные, полукруглые
потайные; с нормальной, увеличенной или уменьшенной головкой
и т.д.);
по форме и размерам стержня;
по шагу резьбы (крупный или мелкий);
по точности изготовления (повышенной, нормальной и грубой
точности А, В, С)
по исполнению (одно или несколько).

24.

Типы болтов
Формы головок болтов

25.

Наибольшее
распространение
получили
болты
с
шестигранными головками, имеющие от трех до пяти исполнений.
При изображении болта на чертеже выполняют два вида по
общим правилам (вид вдоль оси и вид со стороны головки),
указывают длину болта l, длину резьбы l0, размер под ключ S, размер
резьбы и условное обозначение болта по соответствующему
стандарту.
Высота H головки в
длину болта не включается.
Гиперболы,
образованные
пересечением
конической
фаски головки болта с ее
гранями,
заменяются
другими окружностями.

26.

Примеры условных обозначений болтов:
-
-
-
Болт M12 х 60 ГОСТ 7798-70 — с шестигранной головкой, класса
точности В (не указывается), первого исполнения (не указывается),
с метрической резьбой диаметром 12 мм, шаг резьбы крупный (не
указывается), длина болта 60 мм, без покрытия (не указывается);
Болт 2М12 х 1,25 х 60 ГОСТ 7798-70 — с шестигранной головкой,
класса точности В (не указывается), второго исполнения, с мелкой
метрической резьбой диаметром 12 мм и шагом 1,25, длина болта
60 мм, без покрытия;
Болт 3М12 х 1,25 - 6g х 60.109.40Х.016 ГОСТ 7798-70 — с
шестигранной головкой, класса точности В (не указывается), третье
исполнение, метрическая резьба диаметром 12 мм с мелким
шагом резьбы 1,25 мм, с полем допуска резьбы 6g, длина болта 60
мм, 10.9 – класс прочности, 40Х – марка стали, 016 – цинковое
хроматированное покрытие (01) толщиной 6 мкм.

27.

Винт
Представляет собой цилиндрический стержень, на одном конце
которого выполнена резьба, на другом конце имеется головка.
Винты, предусмотренные для ввинчивания в деревянные и
пластмассовые детали, называют шурупами.
По назначению винты разделяются на:
крепежные – применяются для соединения деталей путем
ввертывания винта резьбовой частью в одну из соединяемых
деталей (бывают четырех исполнений: 1 — диаметр резьбы больше
диаметра гладкой части стержня, 2 — диаметр резьбы равен
диаметру гладкой части, 3 и 4 – головка винта имеет крестообразный
шлиц для отвертки);

28.

установочные – используются для взаимного фиксирования
деталей. Их стержень нарезан полностью, они имеют нажимной
конец цилиндрической или конической формы, а также или
плоский или засверленный конец.

29.

В зависимости от условий работы винты изготовляются с
цилиндрической головкой (ГОСТ 1491-80), полукруглой головкой
(ГОСТ 17473-80), полупотайной головкой (ГОСТ 17474-80) или
потайной головкой (ГОСТ 17475-80) со шлицем, а также с головкой
под ключ и с рифлением.

30.

При изображении винта на чертеже выполняют два вида по
общим правилам, указывают длину винта l, длину нарезанной части
l0, размер резьбы и условное обозначение винта по
соответствующему стандарту.
Относительные размеры головок винта

31.

Высота головки в длину винта не входит, исключение
составляют винты с потайной и полупотайной головкой.
Примеры условных обозначений винтов:
-
-
Винт В2M12x1,25x50 ГОСТ 17475-80 – винт с потайной головкой класса
точности В, второго исполнения, с метрической резьбой диаметром 12
мм и мелким шагом 1,25 мм, длиной 50 мм, с нормальной длиной
резьбы, без покрытия (не указывается).
Винт А.М18-6gx70-64.109.40X.016 ГОСТ 1491-80 – винт с
цилиндрической головкой класса точности А исполнения 1 (не
указывается), с метрической резьбой диаметром 18 мм с крупным
шагом (не указывается), с полем допуска резьбы 6g, длиной 70 мм, с
удлиненной длиной резьбы 64 мм, класса прочности 10.9, из стали 40Х,
с цинковым хроматированным покрытием (01) толщиной 6 мкм;

32.

Шпилька
Представляет собой цилиндрический стержень с резьбой на обоих
концах. Шпилька служит для соединения двух или нескольких деталей.
Один конец шпильки ввертывается в резьбовое отверстие детали, а на
другой конец навинчивается гайка.
Выпускают шпильки с двумя резьбовыми концами. Длина гладкой
части стержня шпильки должна быть не менее 0,5d. Конструкция и
размеры шпилек определяются стандартами в зависимости от длины
резьбового конца.

33.

При изображении шпильки вычерчивают только один вид на
плоскости, параллельной оси шпильки, указывают длину шпильки l,
длину резьбы ввинчиваемого конца l1, длину резьбы гаечного конца l0,
размеры резьбы и условное обозначение шпильки по
соответствующему стандарту.
Примеры условного обозначения шпилек:
-
-
Шпилька М8 х 60 ГОСТ 22038—76 — шпилька с ввинчиваемым концом
длиной 2d класса точности В (не указывается), исполнения 1 (не
указывается), с метрической резьбой диаметром 8 мм, с крупным шагом
(не указывается), длиной 60 мм, без покрытия (не указывается);
3
Шпилька 2М36х
-6gx80.109.40X.016 ГОСТ 22034-76 — шпилька с
4
ввинчиваемым концом длиной 1,25d класса точности В (не указывается)
исполнения 2 с метрической резьбой диаметром 36 мм, с мелким шагом 3
мм на ввинчиваемом конце и крупным шагом 4 мм на гаечном конце, с
полем допуска резьбы 6g, длиной 80 мм, класса прочности 10.9, из стали
40Х, с цинковым хроматированным покрытием (01) толщиной 6 мкм.

34.

Гайка
Это крепежная деталь с резьбовым отверстием в центре.
Применяется для навинчивания на болт или шпильку до упора в одну
из соединяемых деталей.
В зависимости от названия и условий работы гайки выполняют
шестигранными, круглыми, барашковыми, фасонными и т. д.
Наибольшее
применение
имеют гайки шестигранные. Их
изготовляют трех исполнений: 1 —
с двумя коническими фасками, 2
— с одной конической фаской,
исполнение 3 — без фасок, но с
коническим выступом с одного
торца.

35.

На чертеже гайку изображают в двух видах, при этом на
фронтальном виде совмещают половину вида с половиной разреза. На
чертеже указывают высоту гайки, размер резьбы, размер S под ключ и
дают условное обозначение гайки по соответствующему стандарту.
Примеры условного обозначения гаек:
-
-
Гайка M12 ГОСТ 5915—70 — гайка шестигранная класса точности В (не
указывается), первого исполнения (не указывается), с метрической резьбой
диаметром 12 мм, шаг резьбы крупный (не указывается), без покрытия (не
указывается);
Гайка 2М36х3-6Н.10.40Х.016 ГОСТ 5915—70 — гайка шестигранная класса
точности В (не указывается), второго исполнения, с метрической резьбой
диаметром 36 мм, шаг резьбы мелкий 3мм, с полем допуска резьбы 6Н,
класса прочности 10 из стали 40Х с цинковым хроматированным покрытием
(01) толщиной 6 мкм.

36.

Шайба
Представляет собой точеное или штампованное кольцо, которое
подкладывают под гайку, головку винта или болта в резьбовых
соединениях. Плоскость шайбы увеличивает опорную поверхность и
предохраняет деталь от задиров при завинчивании гайки ключом.
В зависимости от названия и условий работы шайбы
применяют круглые (ГОСТ 11371-78), предохранительные,
конические, с целью предохранения от самопроизвольного
развинчивания в условиях вибрации и знакопеременной нагрузки
применяют шайбы пружинные (ГОСТ 6402-70) и шайбы стопорные.

37.

Круглые шайбы (ГОСТ 11371—78) имеют
два исполнения: 1 — без фаски, 2 — с фаской.
Форму круглой шайбы вполне передает
одно
изображение
на
плоскости,
параллельной оси шайбы.
На чертеже указывают толщину шайбы,
наружный диаметр, диаметр внутреннего отверстия и дают условное
обозначение шайбы по соответствующему стандарту.
Внутренний диаметр шайбы обычно на 0,5...2,0 мм больше
диаметра стержня крепежной детали, на который шайба надевается. В
условное обозначение шайбы включается диаметр резьбы стержня.
Примеры условного обозначения шайбы:
-
-
Шайба C 20 ГОСТ 11371—78 — круглая первого исполнения (не указывается)
класса точности С для крепежной детали с диаметром резьбы 20 мм, без
покрытия (не указывается);
Шайба 2.20.11.40Х.016 ГОСТ 11371—78 — круглая второго исполнения класса
точности А (не указывается, т.к. второе исполнение есть только у класса А)
для крепежной детали с диаметром резьбы 20 мм, класс материала 11, из
стали 40Х с цинковым хроматированным (01) покрытием толщиной 6 мкм.

38.

Изображения резьбовых соединений
Болтовое соединение состоит из болта, гайки, шайбы и
соединяемых деталей. В соединяемых деталях просверливают
сквозные отверстия диаметром d0 ≈ (1,05...1,10)d с учетом требований
ГОСТа 11284-75 «Отверстия сквозные под крепежные детали», где d –
диаметр резьбы болта. В отверстие вставляют болт, надевают на него
шайбу и навинчивают до упора гайку.
Длину болта определяют по формуле:
l = Н1+ Н2 + SШ + Н + К,
где
H1 и H2 – толщина соединяемых деталей;
SШ – толщина шайбы, SШ = 0,15d;
H – высота гайки, H = 0,8d;
К – длина выступающего стержня болта над гайкой,
K = а + z , где
a = (2…3)Р – запас резьбы на выходе из гайки;
z – фаска согласно ГОСТу 10549-80.
Расчетную длину болта округляют в большую сторону до
ближайшей стандартной длины болта.

39.

На чертеже болтового соединения выполняют не менее двух
изображений – на плоскости проекций, параллельной оси болта, и
на плоскости проекций, перпендикулярной его оси (со стороны
гайки). При изображении болтового соединения в разрезе болт,
гайку и шайбу показывают неразрезанными. Головку болта и гайку
на главном виде изображают тремя гранями. Смежные детали
штрихуют с наклоном в разные стороны. На чертеже болтового
соединения указывают не менее трех размеров: диаметр резьбы,
длину болта и диаметр отверстия под болт.

40.

Шпилечное соединение состоит из шпильки, шайбы, гайки и
соединяемых деталей. Соединение деталей шпилькой применяется
тогда, когда нет места для головки болта или когда одна из
соединяемых деталей имеет значительную толщину.
Одна из соединяемых шпилькой деталей имеет углубление с
резьбой — гнездо под шпильку, которая ввинчивается в него концом
l1. Длина посадочного конца шпильки l1 зависит от пластичности
материала, в который шпилька ввинчивается:
l1=d – для резьбовых отверстий в стальных, бронзовых и латунных
деталях, материал которых обладает достаточной
пластичностью, и в деталях из титановых сплавов,
l1=1,25d – для резьбовых деталей из ковкого и серого чугуна с
пониженной пластичностью,
l1=2d – для резьбовых отверстий в деталях из легких сплавов.
Остальные соединяемые детали имеют сквозные отверстия
диаметром d0 ≈ (1,05...1,10)d с учетом требований ГОСТа 11284-75, где
d – диаметр резьбы шпильки.

41.

Гнездо сначала высверливается на глубину l3 = l1+6Р ≈ l1+0,5d
диаметром d1 ≈ (0,8...0,85)d с учетом требований ГОСТа 19257-73
«Отверстия под нарезание метрической резьбы», а затем в гнезде
нарезается резьба l2 = l1+(2…3)Р.
На входе в гнездо выполняется фаска z согласно ГОСТу 10549-80.
При ввинченной в гнездо шпильке соединение деталей дальше
осуществляется как в случае болтового соединения.

42.

Длину шпильки определяют по формуле:
l = Н1 + S Ш + Н + К ,
где
H1 – толщина присоединяемой детали;
SШ – толщина шайбы, SШ = 0,15d;
H – высота гайки, H = 0,8d;
К – длина выступающего стержня шпильки над гайкой,
K=а+z,
где
a = (2…3)Р – запас резьбы на выходе из гайки;
z – фаска согласно ГОСТу 10549-80.
Расчетную длину шпильки округляют в большую сторону до
ближайшего стандартного значения.

43.

На чертеже шпилечного соединения выполняют не менее двух
изображений (главный вид, параллельный оси шпильки, и вид со
стороны гайки). При изображении в разрезе шпильку, гайку и шайбу
показывают неразрезанными. Гайку на главном виде изображают
тремя гранями. Смежные детали штрихуют с наклоном в разные
стороны.
Линия
раздела
соединяемых
деталей должна совпадать с границей
резьбы ввинчиваемого резьбового конца
шпильки (рис. б). Гнездо под шпильку
оканчивается конической поверхностью
с углом 120°.
На сборочных чертежах допускается
изображать резьбу на всю глубину
гнезда (рис. а).
На чертеже шпилечного соединения
указывают те же размеры, что и на
чертеже болтового соединения.

44.

Винтовое соединение включает соединяемые детали и винт с
шайбой. В соединениях винтами с потайной головкой и
установочными винтами шайбу не ставят.
У одной из соединяемых деталей должно быть гнездо с резьбой
для конца винта (параметры берутся аналогично гнезду под шпильку) ,
а в другой - гладкое сквозное отверстие диаметром d0 ≈ (1,05...1,10)d с
учетом требований ГОСТа 11284-75.
Если применяется винт с потайной или полупотайной головкой, то
соответствующая сторона отверстия детали должна быть
раззенкована под головку винта в соответствии с требованиями ГОСТ
12876-67 «Поверхности опорные под крепежные детали».
Длина винта определяется по формуле:
l = Н + SШ + l1 ,
где
H – толщина присоединяемой детали;
SШ – толщина шайбы, SШ = 0,15d;
l1 – длина ввинченного резьбового конца винта, которая назначается
для соответствующего материала, как для шпильки.
Расчетная длина винта округляется в большую сторону до
ближайшего стандартного значения длины.

45.

На чертеже винтового соединения выполняют не менее двух
изображений (главный вид, параллельный оси винта, и вид со
стороны головки). При изображении в разрезе винт и шайбу
показывают неразрезанными. Смежные детали штрихуют с наклоном
в разные стороны.
Граница резьбы на стержне винта должна находиться внутри
гладкого отверстия, запас резьбы, не использованный при
ввинчивании, равен примерно трем шагам резьбы (3Р).
На виде сверху шлиц в головке
показывается повернутым на 45°.
На чертеже соединения наносят
не менее трех размеров: диаметр
резьбы, длину винта, диаметр
отверстия для прохода винта.

46.

Конструктивное, упрощенное и условное
изображения крепежных деталей и их соединений
При конструктивном изображении размеры деталей и их
элементы точно соответствуют стандартам.
При упрощенном изображении размеры крепежных деталей
определяют по условным соотношениям в зависимости от
диаметра резьбы и упрощенно вычерчивают фаски, шлицы,
резьбу в глухих отверстиях и т.д.
Условные изображения используются при диаметрах
стержней крепежных деталей 2 мм и менее в масштабе чертежа.
Изображения упрощенные и условные крепежных деталей
установлены ГОСТ 2.315-68 .

47.

Примеры упрощенных и условных изображений крепежных
деталей в соединениях
Изображение
Характеристика
Соединение деталей с
применением болта, шайбы
и гайки.
Соединение деталей с
применением винта с
цилиндрической головкой
и шестигранным
углублением под ключ.
Упрощенное
Условное

48.

Примеры упрощенных и условных изображений крепежных
деталей в соединениях
Изображение
Характеристика
Соединение деталей
винтом с цилиндрической
головкой
Соединение деталей
винтом с потайной
головкой.
Упрощенное
Условное

49.

Примеры оформления расчетов и чертежей крепежных деталей в соединениях

50.

51.

52.

53.

54.

55.

Спасибо за внимание
English     Русский Rules