Основы термодинамики
Основные понятия и определения термодинамики
Необратимый процесс
Теплопроводность
Трение
Все реальные процессы являются необратимыми
Внутренняя энергия системы
Внутренняя энергия системы равна нулю при Т=0 К (-273,15 С).
Внутренняя энергия идеального газа
Внутренняя энергия идеального газа пропорциональна массе газа и его термодинамической температуре.
Степени свободы молекулы
Двухатомный газ
Трехатомный газ
Внутренняя энергия многоатомного идеального газа массы m равна
Задача 1
Задача 1
Задача 2
Задача 2
Задача 2
Задача 3
Задача 3
Внутреннюю энергию тела можно изменить разными способами:
Работа и теплота как формы передачи энергии
Механический способ
Теплообмен
Теплоемкость
Теплоемкость тела зависит от его природы.
Удельная теплоемкость
Измерение теплоемкости
Уравнение теплового баланса
Задача 7
Задача 7
Задача 8
Задача 8
10.02M
Category: physicsphysics

2025-12-13-09-59-26-лекция 10-2

1. Основы термодинамики

• Основные понятия и определения
термодинамики.
• Внутренняя энергия системы.
• Внутренняя энергия идеального газа.
• Работа и теплота как формы передачи энергии.
• Теплоемкость.
• Удельная теплоемкость.
• Уравнение теплового баланса.

2. Основные понятия и определения термодинамики

• Термодинамика – раздел физики, в котором изучаются
условия превращения различных видов энергии в тепловую
и обратно.
• Термодинамическая система – физическая система,
состоящая из большого числа частиц – атомов и молекул,
которые совершают тепловое движение и, взаимодействуя
между собой, обмениваются энергиями.
• Макроскопические параметры – давление, объем,
температура.
• Равновесные состояния – состояния, в которых параметры
термодинамической системы не меняются со временем.

3.

• Термодинамический процесс – переход системы
из начального состояния в конечное через
последовательность промежуточных состояний.
• Обратимый процесс – процесс, при котором
возможен обратный переход системы из конечного
состояния в начальное через те же промежуточные
состояния, чтобы в окружающих телах не
произошло никаких изменений.
• Необратимый процесс – процесс,
сопровождаемый трением или теплопередачей от
нагретого тела к холодному.

4. Необратимый процесс

5. Теплопроводность

6. Трение

7. Все реальные процессы являются необратимыми

8. Внутренняя энергия системы

• Термодинамическая система обладает
внутренней энергией.
• Внутренняя энергия – это сумма энергий
молекулярных взаимодействий и энергии
теплового движения молекул.

9.

10.

• Внутренняя энергия системы зависит только от
ее состояния и является однозначной функцией
состояния.
• Изменение состояния системы характеризуется
параметрами состояния p, V, T. Одному и тому
же состоянию системы соответствует
определенное значение внутренней энергии U.
• При нагревании газа увеличивается скорость,
при изменении давления или объема меняются
межмолекулярные расстояния.

11. Внутренняя энергия системы равна нулю при Т=0 К (-273,15 С).

Внутренняя энергия системы равна
нулю при Т=0 К (-273,15 С).

12. Внутренняя энергия идеального газа

• Одноатомный газ – газ, состоящий из
отдельных атомов, а не молекул.
• Инертные газы - Гелий, неон, аргон.
• В идеальном газе пренебрегают силами
взаимодействиями молекул, поэтому
внутренняя энергия идеального газа
представляет собой кинетическую энергию
теплового движения молекул.

13. Внутренняя энергия идеального газа пропорциональна массе газа и его термодинамической температуре.

14. Степени свободы молекулы

Одноатомный газ
• Положение
определяется тремя
координатами – три
степени свободы (i=3).
• Движение только
поступательное

15. Двухатомный газ

• Атомы жестко связаны между собой, гантельная
модель.
• Для молекулы двухатомного газа i=5.
• i=3 – три координаты, i=2 – вращение.
• Материальные точки не могут вращаться вокруг
оси, проходящей через эти точки.

16. Трехатомный газ

17. Внутренняя энергия многоатомного идеального газа массы m равна

18. Задача 1

Аэростат объёмом 400 м3 наполнен гелием,
обладающем внутренней энергий U. Давление
газа 150 кПа. Определите значение
внутренней энергии.

19. Задача 1

Аэростат объёмом 400 м3 наполнен гелием,
обладающем внутренней энергий U. Давление
газа 150 кПа. Определите значение
внутренней энергии.

20. Задача 2

Газ, действующий силой 5кН на подвижный
поршень площадью S, изобарно расширяется,
совершая работу 120 Дж. Изменение объема
газа составляет 180 см3. Определите площадь
поршня.

21. Задача 2

Газ, действующий силой 5кН на подвижный
поршень площадью S, изобарно расширяется,
совершая работу 120 Дж. Изменение объема
газа составляет 180 см3. Определите площадь
поршня.

22. Задача 2

Газ, действующий силой 5кН на подвижный
поршень площадью S, изобарно расширяется,
совершая работу 120 Дж. Изменение объема
газа составляет 180 см3. Определите площадь
поршня.

23. Задача 3

Газ массой m находится в цилиндрическом сосуде с
подвижным поршнем. При повышении температуры от
400 К до 500 К газ, изобарно расширяясь, совершает
работу 1660 Дж. Молярная масса газа 28 г/моль.

24. Задача 3

Газ массой m находится в цилиндрическом сосуде с
подвижным поршнем. При повышении температуры от
400 К до 500 К газ, изобарно расширяясь, совершает
работу 1660 Дж. Молярная масса газа 28 г/моль.

25. Внутреннюю энергию тела можно изменить разными способами:

26. Работа и теплота как формы передачи энергии

Способы изменения внутренней энергии:
• механический способ,
• теплообмен

27. Механический способ

При сжатии газа его внутренняя
энергия увеличивается за счет
совершения поршнем
механической работы. При
расширении газа его внутренняя
энергия уменьшается,
превращаясь в механическую
энергию движущегося поршня.

28. Теплообмен

• Теплообмен – процесс передачи внутренней
энергии без совершения механической работы.
• Кинетическая энергия хаотического движения
молекул первого тела переходит в кинетическую
энергию второго тела.
• Количество теплоты – мера энергии,
получаемой или отдаваемой в процессе
теплообмена.

29.

• Теплота и работа являются не видом энергии,
а формой ее передачи, они существуют лишь в
процессе передачи энергии.
• В реальных условиях оба способа передачи
энергии системе в форме работы и форме
теплоты сопутствуют друг другу.

30. Теплоемкость

Теплоемкость тела называют отношение
количества теплоты Q, необходимого для
повышения его температуры от Т1 до Т2, к
разности этих температур Т=Т2 – Т1:
Единица измерения Дж/К

31. Теплоемкость тела зависит от его природы.

Теплоемкость характеризует то количество
теплоты, которое нужно сообщить телу, чтобы
нагреть его на 1 К (при охлаждении тело выделяет
то же количество теплоты).
Для разных веществ одной массы требуется
различное количество теплоты.

32. Удельная теплоемкость

• Теплоемкость тела пропорциональна его
массе.
• Удельная теплоемкость с – величина, равная
отношению теплоемкости тела к его массе:

33.

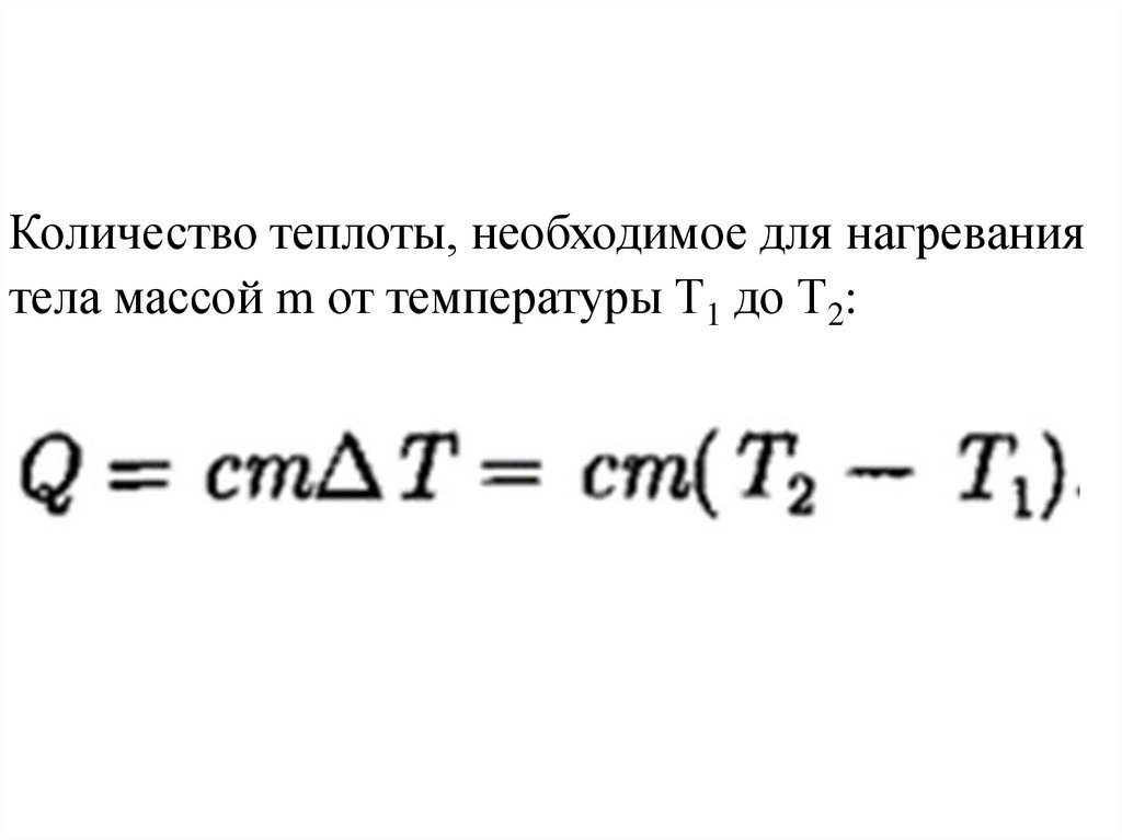
Количество теплоты, необходимое для нагревания
тела массой m от температуры Т1 до Т2:

34. Измерение теплоемкости

35. Уравнение теплового баланса

Количество теплоты Q1, отданное телом, равно
количеству теплоты, полученному калориметром
(Q2 – сосудом, Q3 – жидкостью):
Q1= Q2+ Q3

36.

37. Задача 7

При охлаждении металлической детали массой m от
температуры 600 С до температуры 450 С выделяется
количество теплоты 110 кДж. Удельная теплоемкость
металла 460 Дж/(кг* С). Определите массу детали. Во
сколько раз изменится количество теплоты,
выделяющейся при охлаждении детали, если массу
детали увеличить в 2 раза?

38. Задача 7

При охлаждении металлической детали массой m от
температуры 600 С до температуры 450 С выделяется
количество теплоты 110 кДж. Удельная теплоемкость
металла 460 Дж/(кг* С). Определите массу детали. Во
сколько раз изменится количество теплоты,
выделяющейся при охлаждении детали, если массу
детали увеличить в 2 раза?

39. Задача 8

При сгорании топлива объёмом V выделяется
количество теплоты 60 МДж. Плотность
топлива 0,68г/см3 удельная теплота его
сгорания 44 MДж/кг. Определите объем
топлива.

40. Задача 8

При сгорании топлива объёмом V выделяется количество теплоты 60 МДж.
Плотность топлива 0,68г/см3 удельная теплота его сгорания 44 MДж/кг.
Определите объем топлива.
English     Русский Rules