2.65M

Презентации Л-1.2.5 (1)

1.

2.

Лекция № 1.2.5
Векторное и смешанное
произведения векторов
2

3.

Вопросы лекции:
1. Определение и основные свойства векторного произведения
векторов.
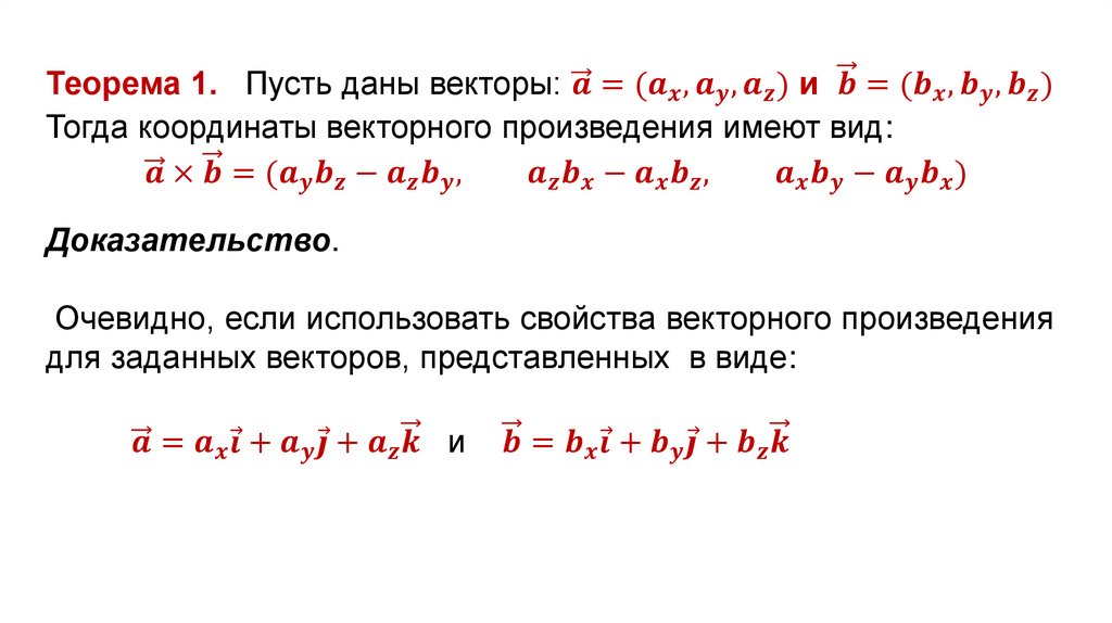
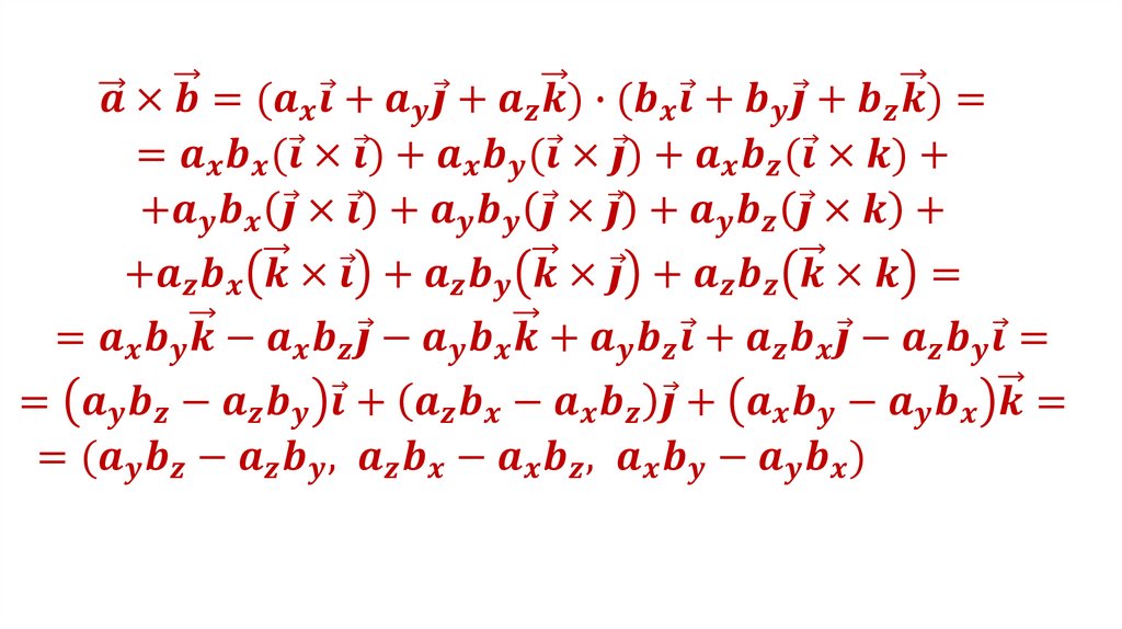
2. Выражение векторного произведения векторов через координаты.
3. Применение векторного произведения векторов.
4. Определение и основные свойства смешанного произведения
векторов.
5. Выражение смешанного произведения векторов через координаты.
6. Применение смешанного произведения векторов.
Литература:
1.
Базовый
электронный
учебник
«Математика». – СПб.: Изд-во МВАА, 2018 г., т.2
гл.4 п. 2, 3.
2. Письменный Д.Т. Конспект лекций по
высшей математике: полный курс. – М.:
АЙРИС-пресс, 2018, с. 51-57.
3. Андреищева Е.Н. Элементы линейной
алгебры и аналитической геометрии. –
Севастополь: ЧВВМУ им. П.С. Нахимова, 2014,
3
с. 148-166.

4.

1. Определение и
Определение
и
основные
свойства
векторного
произведения
векторов.
В1.

5.

Скалярное произведение двух векторов не
является
единственно возможным видом
умножения. Два вектора можно перемножить
векторно и в отличие от скалярного произведения
получим не число, а новый вектор. Это связано с
тем, что векторы очень необходимы в механике,
где решаются различные прикладные задачи.
Далее
мы
рассмотрим
смысл
векторного
произведения. Аналогичным образом смешанное
(или векторно-скалярное)
произведение трех
векторов появилось в математике из механики и
имеет соответствующий смысл.

6.

Три некомпланарных вектора
English     Русский Rules