Дәріс тақырыбы: Аллелді емес гендердің өзара әрекеттесуі кезіндегі тұқым қуалау.
Гендердің өзара әрекеттесуі
Бағалау критерийі
Гендердің өзара әрекеттесуі
Аллелді емес гендер
Аллельді гендердің өзара әрекеттесуі
Кодоминанттылық
Рододендрон гүліндегі (Rhododendron) гендердің кодоминанттылық әсерінен фенотиптік көрінісі
АВ0 жүйесіндегі қан топтары
АВ0 жүйесіндегі қан топтары
АВ0 жүйесіндегі қан топтары Көпаллельділік және кодоминанттылық
Аллельді емес гендердің өзара әрекеттесуі
Комплементарлылық
Белгілердің 9:7 қатынасында ажырауы (Жұпар гүлі)
КОМПЛЕМЕНТАРЛЫҚ ӘРЕКЕТТЕСУ
Белгілердің 9:3:4 қатынасында ажырауы (битдайдың тұқымының түсі)
Белгілердің 9:6:1 қатынасында ажырауы.
Эпистаз
Доминантты эпистаз
Полимерное взаимодействие генов
Полимерия
Некумулятивная полимерия
ПОЛИМЕРИЯ
Плейотропия
Қорытынды
Әдебиет көздері
2.66M
Category: medicinemedicine

Дәріс 4 аллелді емес гендердің өзара әрекеттесуі (1)

1. Дәріс тақырыбы: Аллелді емес гендердің өзара әрекеттесуі кезіндегі тұқым қуалау.

C.Аманжолов атындағы ШҚУ
Дәріс тақырыбы:
Аллелді емес гендердің өзара әрекеттесуі
кезіндегі тұқым қуалау.
Пән: Жалпы генетика
Оқытушы: биология магистрі Кабатаева Ж.К.

2. Гендердің өзара әрекеттесуі

Оқу мақсаты
Аллельді және аллельді емес
гендердің өзара әрекеттесуін
салыстыру

3.

Дәріс мақсаты: аллельді емес гендердің
өзара әрекеттесуінің түрлерімен және олардың тұқым
қуалау сипатымен танысу.
Дәріс жоспары:
1. Аллелді және аллелді емес гендер түсінігі
2.Аллелді емес гендердің өзара әрекеттесуінің түрлері
(комплементарлылық, эпистаз, полимерия).
3.Плейотропия

4. Бағалау критерийі

• Аллельді және аллельді емес гендерді
ажырата білу.
• Аллельді және аллельді емес гендердің
өзара әрекеттесу түрлерін тізімдеу және
сипаттау.
• Әр түрлі гендердің өзара әрекеттесуіне
мысалдар келтіру.
• Аллельді және аллельді емес гендердің
өзара әрекеттесуіне қарапайым есептер
шығару.

5. Гендердің өзара әрекеттесуі

Аллельді
гендердің әрекеттесуі
Толық
доминанттылық
Аллельді емес гендердің
әрекеттесуі
Толымсыз
доминанттылық
Кодоминанттылық
Полимерия
Комплементарлық
Көпаллельділік
Плейотропия
Эпистаз

6.

Гендердің өзара әрекеттесуі
Аллелді гендердің
Аллелді емес гендердің
1. Толық доминанттылық
2. Толымсыз
доминанттылық
3. Кодоминанттылық
1.Комплементарлылық
2.Эпистаз
3. Полимерия

7.

Аллель – белгілердің дамуын анықтайтын
гендердің бір немесе бірнеше жұбы
Аллельді емес гендер
Аллельді гендер
хромосоманың бір
жұбында, бір локусында
орналасатын гендер
А
а
хромосоманың бір жұбында, әртүрлі
локустарда, сондай-ақ әртүрлі
хромосомаларда орналасатын гендер
А
а
B
b
C
c
Бір немесе әртүрлі белгілерге әсер етуі мүмкін

8. Аллелді емес гендер

• Аллелді емес гендер – гомологты емес
хромосомаларда орналасқан гендер.
Гомологты
хромосомалар
Гомологты
хромосомалар

9.

Мендель өзінің тәжірибелерінде аллельді
гендердің өзара әсер етуінің бір ғана түрін
анықтады – ол бір аллельдердің толық
доминанттылығы мен екінші аллельдердің
рецессивтілігі.
Кейіннен тұқым қуалау белгілерінің өзара әсер
етуі өте күрделі және көп түрлі екендігі
анықталды. Бір белгінің дамуы көп гендерге
байланысты және, керісінше, бір геннің көп
белгілерге жауап беретіні анықталды.

10. Аллельді гендердің өзара әрекеттесуі

• Толық доминанттылық Толымсыз
доминанттылық Кодоминанттылық
Көпаллельділік

11. Кодоминанттылық

Кодоминантты тұқым қуушылық бірінші ұрпаққа атааналары белгілерінің бірдей берілуі.
Белгілер бір-бірінен тәуелсіз және бірдей дәрежеде көрінеді
аа
АА
Аа
Доминанттылық
Толымсыз
доминанттылық
Кодоминанттылық

12. Рододендрон гүліндегі (Rhododendron) гендердің кодоминанттылық әсерінен фенотиптік көрінісі

13.

Кодоминанттылыққа мысал ретінде ірі қара
малдың шортгорн тұқымының түсін алуға болады.
Егер таза қанды қызыл түсті малдарды бір-бірімен
шағылыстырса қызыл бұзау, ақ түсті малдарды
шағылыстырса ақ бұзау туады.
Ал ақ бұқа мен қызыл сиырды немесе қызыл бұқа
мен ақ сиырды шағылыстырса әр уақытта бурыл
түсті бұзау туады.
Кодоминанттық түрмен адам және жануарлар
қанының топтары, нәруыздары құрамының
өзгешіліктері, мысалы, гемоглобин, трансферрин,
ферменттер т.б. тұқым қуалайды.

14. АВ0 жүйесіндегі қан топтары

• көпаллельділікке
АВ0 жүйесіндегі
қан топтары
• және кодоминанттылыққа
• мысал

15. АВ0 жүйесіндегі қан топтары

Н олигосахариді бөлігі –
барлық қан топтарында бірдей
I гені негізгі Н олигосахаридін
түрлендіретін ферментті
кодтайды
АВ0 қан топтарындағы антигенді анықтаушылар – бұлар
эритроциттер мен басқа жасушалар бетіндегі олигосахаридтер

16.

Тест
Адамның қан топтарын (фенотип)
0, А, В және АВ белгілейді
Неге онда, оларды анықтайтын аллельдерін
А, В және 0 – деп белгілеу дұрыс емес?
I генінің үш аллельі : IА, IВ және i0
IА > i0
IВ > i0
IА, IВ - кодоминанттылық

17. АВ0 жүйесіндегі қан топтары Көпаллельділік және кодоминанттылық

Қан
топтары
Генотип
Эритроциттердегі
агглютиногендер,
немесе
желімденетін зат
Плазмадағы
агглютининдер
немесе
желімдейтін зат
I. – 0
i 0 i0
жоқ
α және β
II. – А
IA i 0 ; IA IA
А
β
III – В
IВ i 0 ; IB IB
В
α
IА IВ

18. Аллельді емес гендердің өзара әрекеттесуі

Комплементарлық
Эпистаз
Полимерия
Плейотропия

19.

Комплементарлық немесе
толықтырушы гендер – өз
алдына жеке келгенде әсері
байқалмайтын, ал егер генотипте
гомозиготалы немесе
гетерозиготалы жағдайда басқа
біреуімен бірге қатар келсе, жаңа
бір белгінің дамуына ықпал
ететін гендер

20. Комплементарлылық

• Бірін-бірі толықтырушы гендердің болуы,
олар бірге әсер етіп, белгінің пайда болуына
себеп болады
А гені – 1-ші белгіге жауап береді
В гені – 2-ші белгіге жауап береді
Генотип ААbb –1-ші белгі
Генотип аaВB –2-ші белгі
Генотип АaВb немес ААВВ – жаңа белгі
9:3:3:1; 9:7;
9:3:4; 9:6:1

21.

Белгілердің 9:3:3:1 қатынасында ажырауы
• Әтеш айдарларының пішіні: A — қалыпты; Б —
бұршақтәрізді; В — жаңғақтәрізді; Г —
раушантәрізді.
• 9 А-В- (Жаңғақтәрізді ) : 3 А-bb (раушантәрізді) :
3 ааВ- (бұршақтәрізді) : 1 ааbb (қалыпты пішінді)

22.

23. Белгілердің 9:7 қатынасында ажырауы (Жұпар гүлі)

9 А-B- (қызыл) : 7 (3 A-bb + 3 aaB- +1 aabb) (ақ).

24. КОМПЛЕМЕНТАРЛЫҚ ӘРЕКЕТТЕСУ

25. Белгілердің 9:3:4 қатынасында ажырауы (битдайдың тұқымының түсі)

9 А-В-(жасыл) : 3 А-bb (сары): 4 ааВ- (ақ)

26.

27. Белгілердің 9:6:1 қатынасында ажырауы.

• 9(A-B-) тегершік
пішінді
• 3(А-bb) және
3(ааВ-) дөңгелек
пішінді
• 1(аabb) сопақша
пішінді

28.

29. Эпистаз

• Бір жұптың доминантты аллелі екінші жұптың
доминантты аллелінің әсерін басып тастау
құбылысы.
А > B – доминантты эпистаз.
a > в – рецессивті эпистаз.
• Өзіне аллельді емес басқа бір генге басымдылық
жасайтын генді эпистазды немесе ингибитор, ал
керісінше басылыңқы болса – гипостазды деп
атайды.
Доминантты эпистаз: 13:3; 12:3:1
Рецессивті эпситаз: 9:7; 9:3:4

30. Доминантты эпистаз

Генотип: …cc
…I > C
Генотип: …С и i
Ген С – пигменттің болуы (хромоген).
Ген с – пигменттің болмауы.
Ген I – С генінің супрессоры .
Ген i – С генінің әсерін баспайды.

31.

Тауық түстері генінің доминантты эпистазы
гамета
x
ccii
ССII
CcIi
cI
ci
CI
ССII CCIi CcII
CcIi
Ci
CCIi CCii CcIi
Ccii
cI
CcII
CcIi
CcII
ccIi
ci
CcIi
Ccii
ccIi
ccii
CI
Ci
Ақ : Бояулы қауырсынды
13 : 3

32.

Доминантты эпистаз белгілердің 12:3:1 қатынасында ажырауы
қара және сұр түсті гүлі бар сұлы өсімдіктерді будандастырғанда

33.

Рецессивті эпистаз. Тышқандардың
түктерінің бояуы
Жирен-сұр
(агути)
Қара
А гені – «агути» түсі
а гені – қара түс
С гені –пигменттің дамуын анықтайды
с ген – альбинизм
Ақ
(альбинос)

34.

Рецессивті эпистаз
х
ааСС

ААсс

х
АаСс
Фенотип F2:
АаСс





AAСС
AAСс
AaСС
AaСс
AAСс
AAсс
AaСс
Aaсс
AaСС
AaСс
aaСС
aaСс
AaСс
Aaсс
aaСс
aaсс

9 А-С- агути : 3 ааС- қара : 4 А-сс ақ

35.

Эпистаз – бір геннің әсерін
екінші геннің толық басып тежеуі
және оның көрінуіне мүмкіндік
бермеуі. Басқа гендердің әсерін
басып тастайтын гендерді
супрессор (S) немесе ингибитор
(I) деп атайды

36.

37.

Полимерия - қандай да бір
белгінің көрінуіне бірігіп
әсер ететін аллельді емес
гендердің өзара
әрекеттесуі

38.

Полимерия
Белгілі бір белгінің дамып (әдетте мөлшерлік белгілер)
көрінуін көптеген гендердің (полигендердің) қамтамасыз ету
құбылысы. Əрбір жеке геннің үлесі шамалы болғанымен көп
гендер бірігіп әсер еткенде белгінің көріну мүмкіндігі күшейе
түседі.
Полимерия құбылысын 1908 ж. швед генетигі әрі
селекционері Нильсон-Эле ашты.
А1 – 1-ші белгі
А2 – 1-ші белгі
А3 – 1-ші белгі
А1 –1-ші белгі
А1+А2 –
1-ші белгі
А1+А2+А3 –
1-ші белгі

39.

1908 жылы Швед
генетигі Г.Нильсон –
Эле
бидай
дәні
эндоспермінің бояуын
анықтайтын, біркелкі
әсер ететін гендер
тізбегін сипаттады

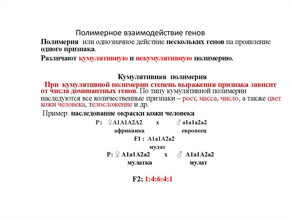
40. Полимерное взаимодействие генов

Полимерия или однозначное действие нескольких генов на проявление
одного признака.
Различают кумулятивную и некумулятивную полимерию.
Кумулятивная полимерия
При кумулятивной полимерии степень выражения признака зависит
от числа доминантных генов. По типу кумулятивной полимерии
наследуются все количественные признаки – рост, масса, число, а также цвет
кожи человека, телосложение и др.
Пример: наследование окраски кожи человека
Р: ♀А1А1А2А2
х
♂ а1а1а2а2
африканка
европеец
F1 : А1а1А2а2
мулат
Р: ♀ А1а1А2а2
х
♂ А1а1А2а2
мулатка
F2: 1:4:6:4:1
мулат

41. Полимерия

Полимерия, или однозначное действие генов.
В 1908 году Г. Нильсон-Эле описал серию одинаково действующих генов, которые
определяют окраску эндосперма зерен пшеницы. Интенсивность окраски зерен
оказалась пропорциональной числу доминантных аллелей разных генов в
тригибридном скрещивании.
♀ А1А1А2А2А3А3 х ♂а1а1а2а2а3а3
красный эндосперм
белый эндосперм
F1 А1а1А2а2А3а3 100%
красный эндосперм
Для получения второго поколения пшеницы, гибриды первого поколения
самоопыляли:
♀ А1а1А2а2А3а3 х ♂ А1а1А2а2А3а3
красный эндосперм
красный эндосперм
в F2 получено расщепление 1: 6: 15 : 20 : 15 : 6: 1
красн.
светло-красный
белый
Между крайними типами при расщеплении в F2 наблюдались промежуточные варианты в
соотношении.

42. Некумулятивная полимерия

При некумулятивной полимерии степень выражения фенотипа не зависит от числа
доминантных генов.
Пример: наследование оперенности ног у птиц, определяется доминантными аллелями разных
генов: А1 и А2
Р: ♀А1А1А2А2
оперенная
F1 :
х
♂а1а1а2а2
неоперенная
А1а1А2а2
оперенные
Р: А1а1А2а2
оперенные
х
А1а1А2а2
оперенные
F2: 15:1
F2: 15 (9 А1-А2- : 3 А1– а2а2 : 3 а1а1А2 -)
оперенные (15 )
: а1а1а2а2
неоперенные (1)

43. ПОЛИМЕРИЯ

44.

45.

Плейотропия – ағзаның
жеке дамуы барысында
кейбір гендердің бір емес,
бірнеше белгінің дамуына
әсерін тигізуі

46.

Қазақша
аллель
аллельді гендер
аллельді емес гендер
толық доминанттылық
толымсыз
доминанттылық
кодоминанттылық
көпаллельділік
эпистаз
комплементарлық
полимерия
плейотропия
Орысша
аллель
аллельные гены
неаллельные гены
полное
доминирование
неполное
доминирование
кодоминирование
множественный
аллелизм
эпистаз
комплементарность
полимерия
плейотропия
Ағылшынша
allele
allelic genes
non-allelic genes
complete dominance
incomplete dominance
codomination
multiple allelicism
epistasis
complementarity
polymerism
pleiotropy

47.

Полимерия

48.

Р ♀ а1а1а2а2
♂ А1А1А2А2
ақ нәсіл
қара нәсіл
F1 16 А1а1А2а2
мулат
F2
А1А1А2А2
қара нәсіл
1/16
қара нәсіл
4 А1А1А2а2, а1а1а2а2
6 А1а1А2а2
ақ нәсіл
4 А1а1а2а2
мулат
14/16
мулат
1/16
ақ нәсіл

49. Плейотропия

• Геннің бір мезгілде ағзаның бірнеше
белгілеріне әсер ету қабілеті немесе
бір геннің зақымдалуынан бірнеше
белгілердің жарыққа шығуы.
Мысалы: Марфон синдромы

50.

Плейотропия
- Сұлы өсімдігінің
қабыршақтарының түсі мен
ұзындығы бір генмен
анықталады
- Адамда шашының түсінің
жирен болып келуі терінің
ашық түсті болуы мен
секпілдердің пайда болуын
қадағалайды

51. Қорытынды

• Аллелді емес гендер гомологтық емесе хромосомаларда
оранласады;
• Аллелді емес гендердің өзара әрекеттесуінің
комплементарлық, эпистаз, полимерия түрлерін
ажыратады;
• Плейотропия –бір ген бірнеше белгінің көрініс беруіне
жауап беруі;
• Тірі ағзалардың соның ішінде адамның көпшілік қалыпты және
патологиялық белгілері гендердің өзара әрекеттесуі
нәтижесінде қалыптасады;
• Аллелді және аллелді емес гендердің өзара әрекеттесуін білу
белгілердің тұқым қуалау ерекшелігін білуге мүмкіндік береді.

52.

ҚОРЫТЫНДЫ
1. Аллельді емес гендердің өзара әрекеттесу
типтерін
зерттеу
тұқым
қуалау
заңдылықтарын түсінуде маңызды роль
атқарады
2. Ағзалардың жеке дамуындағы белгілердің
қалыптасуы оның генотипіне және ішкі
ортаның әсеріне байланысты
3. Аллельді емес гендердің өзара әрекеттесуі
дигибридті будандастырудың нәтижесінде
екінші
ұрпақтың
фенотиптік
қатынастарының өзгеше болуына әсер етеді

53.

• Кері байланыс
Тапсырма:
Хош иісті бұршақ гүлінің қошқыл қызыл түсі екі
комплементарлы доминантты А мен В гендерінің өзара
әрекеттесуі арқылы анықталады. Егер генотипте осы екі
геннің бірі жоқ болса, қызыл пигмент түзілмейді де,
өсімдіктің гүлінің түсі тек ақ болады. Генотипті
төмендегідей болып келген өсімдіктердің гүлдерінің
түсін анықтаңдар: Аавв; ааВВ; ААВв; АаВв; ааВв;
ААВВ.

54.

Есеп №1
Перзентханада 2 баланы ауыстырып
алған (Ж және Н). Бірінші атааналарының қан тобы I және IV, ал
екінші ата-аналарының қан топтары I
және III. Анализ нәтижесі бойынша Жда I қан тобы, ал Н-да II қан тобы екені
анықталды. Балалардың ата-анасын
табындар

55. Әдебиет көздері

1 Бурунбетова, К. К. Генетика негіздері [Электронный
ресурс] : оқу құралы / К. К. Бурунбетова. - Өскемен : С.
Аманжолов атындағы ШҚМУ баспасы, 2013. - 104 бет.
2 Ким Г.Л. Практикум по генетике [Текст] : [учеб.
пособие для с.-х. вузов] / Г. Л. Ким ; КазНАУ. - Изд. 2-е,
стереотип. - Алматы : Нур-Принт, 2014. - 128 с
3 Сартаев А.С., Жексембиев Р.Қ. Генетикадан
зертханалық жұмыстар және дала практикумы – Алматы
– 2014., -264 бет.
English     Русский Rules