Лекція №2
4 Капілярність- це здатність крапельної рідини, що знаходиться в трубці малого діаметру (капілярі), підніматися вище вільної
6 Випаровування - здатність переходу рідини в газоподібний стан
В'язкість рідини
Течія Куетта ілюструє дію сил в'язкості на прикладі безнапірного (фрикційного) руху. Цей тип течій названий на честь Моріса
Закон тертя Ньютона
Кінематична в'язкість або кінематичний коефіцієнт в'язкість
7.03M

Лекція 2 Властивості ріднини(1)

1. Лекція №2

Фізичні властивості і моделі
рідини.
2.1 Рідина як об'єкт вивчення Гідравліки
2.2 Гіпотеза суцільності
2.3 Поняття реальної та ідеальної рідини

2.

Рідина, як об'єкт вивчення ГІДРАВЛІКИ
(гідроаеромеханіки)
Передачу енергії в гідравлічних системах забезпечують
робочі рідини, тому щоб ефективно їх застосовувати, треба
знати які вони мають властивості.
Рідини, як і всі речовини, мають молекулярну будову.
У рідинах безперервний хаотичний тепловий рух здійснюється у
вигляді коливань (1013 коливань в секунду)

3.

Зміна температури (t) і тиску
(р) призводять до змін властивостей рідин.
При > t і < р властивості рідин наближаються до
властивостей газів, а при зниженні < t і > р - до
властивостей твердих тіл.
Термін «рідина» застосовується для позначення
крапельної рідини, яку розглядають як нестисливу
або мало стисливу середу, і газу, який можна
розглядати як «стисливу рідину».

4.

Рідина - одне з агрегатних станів речовини.
Основною властивістю рідини, що відрізняє її від інших
агрегатних станів, є здатність необмежено змінювати
форму під дією дотичних механічних напружень,
навіть як завгодно малих, практично зберігаючи при
цьому об'єм.

5.

Основні відмінності
Крапельна рідина
в малих обсягах під дією сил
ПН прагне перетворитися у
форму краплі (сфери-м'яч), і
має малу стисливість (вода,
нафта, гаc, масло).
Газоподібна рідина
(гази) прагне заповнити весь
наданий об'єм, стислива і має
малу густину (повітря, кисень,
азот, пропан і т.д.)
Окремо необхідно розглядати
виряджені гази, багатофазні суміші (рідкої і твердої фаз;
газоподібної і твердої фаз; рідкої і газоподібної фаз),
а також нафтогазові суміші і вологий пар.

6.

«Частинка рідини» або «елементарний об'єм рідини»
- нескінченно малий об'єм, в якому знаходиться
досить багато молекул рідини
3,3 1013
молекул
3,3 1013
Частка рідини вважається досить малої
в порівнянні з розмірами області зайнятої
рухомою рідиною. При такому припущенні
рідина в цілому розглядається,
як абстрактна середевоще
- континуум
ГІПОТЕЗА суцільності (континуум) полягає у наступному -
конкретну молекулярну будову рідини в більшості випадків не
беруть до уваги, а будь який нескінченно малий об'єм
середовища має ті ж властивості, що й весь аналізований об'єм.

7.

Реальні рідини - в'язкі, стисливі
Ідеальна рідина –
абстрактна модель рідини,
абсолютно не стискується,
не чинить опору розриву
абсолютно рухлива
має повну відсутність в'язкості.
Ідеальна рідина
не має внутрішнього тертя,
тертя об стінки судин і трубопроводів.
Така рідина не існує
введена для полегшення та спрощення
ряду теоретичних висновків і досліджень.

8.

Густина - характеризує розподіл маси
рідини за обсягом
Виділимо елементарний об'єм ΔV,
масою Δm, вагою ΔG
Введемо поняття густина у точці А:
∆G
∆m, ∆ V
А
m
( A) lim
, кг / м3
V 0 V
m
, кг / м 3
V
для випадку
неоднорідності і
неізотермічності
для випадку
однорідності і
ізотермічності
H 2O 1000кг / м3 , масла 840 950кг / м3
вз 1, 25кг / м3 (8 10 С , 760 мм. рт.ст)
ПРИКЛАД
вз 1, 225кг / м3 (15 С , 760 мм. рт.ст)
вз 1, 206кг / м3 (20 С , 760 мм. рт.ст)
вз 1, 2кг / м3 (20 С , 750 мм. рт.ст)

9.

Питома вага - відношення ваги рідини
до її об'єму
Введемо поняття питома
вага в точці А:
для випадку неоднорідності і
G
3 неізотермічності
( A) lim
,Н / м
V 0 V
G
3
,H / м
V
для випадку однорідності і
ізотермічності

10.

11.

Сили бувають зовнішні і внутрішні,
масові і поверхневі
Зовнішні сили діють на рідину з боку зовнішніх тіл.
Наприклад сили гравітації з боку Землі або сили тиску
(поршня на рідину, що вичавлюється з циліндру).
Внутрішні сили взаємодіють між молекулами
і атомами

12.

Сили, що діють на кожну частку
рідини масою Δm=ρ ΔV, тобто сили
розподілені по масі - називаються
масовими (об'ємними)
До них відносяться:
сили тяжіння
сили інерції F m r m r, где( r )
пандеромоторні
2
2
цб
(електромагнітні сили Лоренца)
гравітаційні сили.

13.

Масові сили характеризуються щільністю розподілу
А
Rm
∆V
V
якщо ΔV - елементарний об'єм, що містить
точку А ,
а Rm - елементарна масова сила, що діє на
елементарну масу Δm = ρ ΔV рідини в цьому
обсязі, то в даній точці щільність розподілу
масової сили при стягуванні обсягу ΔV до точки
А дорівнює
Rm Н м
( A) lim
, 2
V 0 V кг
с
Таким чином, є масовою силою, яка віднесена до одиниці маси.
Щільність масової сили так само називається одиничною масової
силою і має розмірність прискорення.

14.

Сили які діють на кожен елемент ΔS поверхні, що обмежує рідину та
на кожен елемент поверхні, проведеної довільно всередині рідини,
називаються поверхневими
До них відносяться :
Rs
n зовнішня
нормальні до поверхні сили тиску Р та
дотичні до поверхні сили тертя Т.
нормаль
∆V
Rs H
, 2
м
S 0 S
Вектор напруги поверхневих сил в точці А: pn lim
А
При стягуванні до 0 отримуємо вектор напруги в точці
Rm
V
z
∆S ∆P
А
P H
, 2 , Па
S 0 S м
S
∆P
Щільність розподілу нормальних сил
називається нормальною напругою в точці А або
елем.
тиском p
Rs поверх. Щільність розподілу дотичних сил ∆T
сила
називається дотичною напругою в точці А
y
p lim
∆T
T H
, 2
S 0 S м
lim

15.

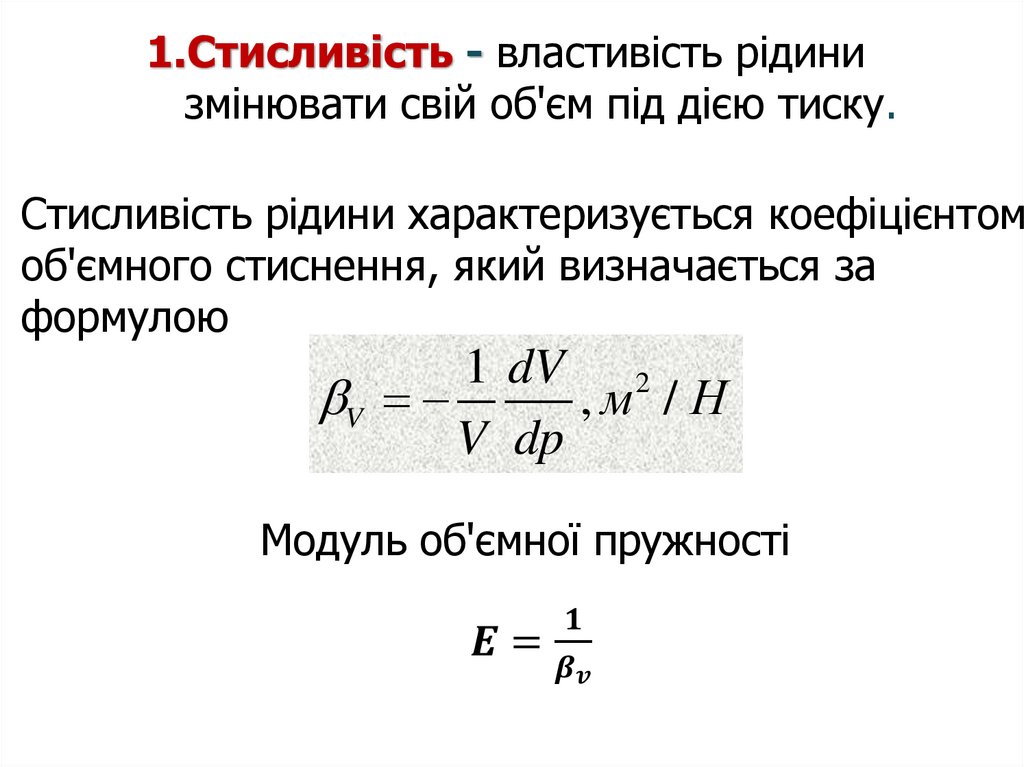
1.Стисливість - властивість рідини
змінювати свій об'єм під дією тиску.
Стисливість рідини характеризується коефіцієнтом
об'ємного стиснення, який визначається за
формулою
1 dV 2
V
,м /Н
V dp
Модуль об'ємної пружності

16.

Об'ємний модуль пружності (модуль
об'ємного стискування) E - характеристика
здатності речовини чинити опір всебічному
стиску.
Ця величина визначає, яке потрібно прикласти
р для зменшення V в 2 рази.
Наприклад,
у Eводи = 2000 МПа - це означає, що для
зменшення V води на 1% необхідно докласти
р = 20 МПа.
З іншого боку, при збільшенні р на 0,1 МПа
V води зменшується на 1/20000 частину.
Одиниця виміру - (Па)
ВН
ВН
ВН

17.

2 Температурне розширення - відносна
зміна об'єму рідини при збільшенні
температури на 1°С при p=const.
Характеризується коефіцієнтом
температурного розширення
Оскільки
для
крапельних
рідин
коефіцієнт
температурного
розширення
мізерно
малий,
то
при
практичних
розрахунках його не враховують.

18.

3 Опір розтягуванню
Особливими фізичними дослідами
було показано, що рідина яка покоїться
(зокрема вода, ртуть) іноді здатна
чинити опір дуже великим розтягуючим
зусиллям.
Але в звичайних умовах такого не
відбувається, і тому вважають, що рідина
не здатна чинити опір розтягуючим
зусиллям.

19. 4 Капілярність- це здатність крапельної рідини, що знаходиться в трубці малого діаметру (капілярі), підніматися вище вільної

ввігнутий меніск, якщо рідина
змочує стінки труби, або
опускатися нижче вільної
поверхні ріс.б, утворюючи
випуклий меніск, якщо рідина
рис.а
рис.б
не змочує стінки трубки.
Це здатність обумовлена силами
поверхневого натягу та молекулярними
силами взаємодії між рідиною і стінками
трубки.

20.

5 Сили поверхневого натягу - це сили які
прагнуть надати сферичну форму рідини.
Сили ПН обумовлені поверхневими силами і
спрямовані завжди всередину об'єму, що
розглядається та нормально до вільної
поверхні рідини.

21. 6 Випаровування - здатність переходу рідини в газоподібний стан

В оточуючому рідину просторі
встановлюється тиск, який має назву
тиск насичених парів рн.п. , який є
більш повною характеристикою
випаровуваності
Також до показників, що
характеризують випаровуваність,
відносять tкип рідини при ратм;
Чим вище tкип., тим менше
випаровуваність рідини
Залежність тиску насичених парів від
Чим більший рн.п при даній
температури:
температурі, тим більше
1 - бензин, 2 - спирт, 3- вода, 4 - гас
випаровуваність рідини.
Максимально можливий в робочої рідині вакуум обмежен
при даній температурі тиском насичених парів
рвмакс = рат – рнп

22.

7 Розчинність газів
в рідинах характеризується кількістю
розчиненого газу в одиниці об'єму рідини.
Вона різна для різних рідин і змінюється зі збільшенням тиску.
Відносний обсяг газу, розчиненого у рідині
до її повного насичення, можна розрахувати за
законом Генрі прямо пропорційним тиску,тобто
Vг = k Vр (р / р0),
де Vг - обсяг розчиненого газу, приведений до
нормальних умов (р0, Т0);
Vр - об'єм рідини; k - коефіцієнт розчинності;
р - тиск рідини

23.

Коефіцієнт k має наступні значення при 20 °С
для:
води 0,016,
гаса 0,13,
мінеральних мастил 0,08,
рідини АМГ-10 — 0,1.
При зниженні тиску виділяється
розчинений у рідині газ, причому інтенсивніше,
ніж розчиняться в ній.
Це явище може негативно позначатися на
роботі гідросистем.

24. В'язкість рідини

Поява дотичних напружень у рідині
зумовлено
насамперед
молекулярної
в'язкістю, тобто властивістю рідини чинити
опір відносному зсуву шарів (зсувні
деформації).
Сили в'язкості обумовлені міжмолекулярним
зчепленням:
адгезією на межі рідини і твердої стінки
та когезією в товщі рідини

25. Течія Куетта ілюструє дію сил в'язкості на прикладі безнапірного (фрикційного) руху. Цей тип течій названий на честь Моріса

ux=u0
F

y
H
x
ux=0
Течія Куетта
де
Т сила.тетря
S площа.пластіни
T=F для рівномірного
і прямолінійного руху

26. Закон тертя Ньютона

u - швидкість шару рідини,
dy - відстань між сусідніми шарам
рідини.
Якщо між сусідніми шарами
рідини виділити деяку
площадку S, то відповідно до
гіпотези Ньютона
Струменева модель потоку
сила в'язкого тертя
площа тертя
градієнт швидкості
Знак перед значенням сили
вибирається залежно від знака
градієнта так, щоб сила мала
позитивне значення

27.

Повільно рухомий шар рідини
«гальмує» сусідній шар рідини, що
рухається швидше, і навпаки, шар,
який рухається з більшою
швидкістю, захоплює (тягне) за
собою шар, який рухається з
меншою швидкістю.
Сили внутрішнього тертя
проявляються внаслідок наявності
міжмолекулярних зв'язків між
рухомими шарами

28.

1 Па·с = 10 Пуаз

29. Кінематична в'язкість або кінематичний коефіцієнт в'язкість

ν=µ/ρ

30.

Жан Марі Луї Пуазейль,
у вітчизняній науковій
літературі часто Пуазейль,
іноді Пуазёй (фр. JL Poiseuille) –
французький лікар і фізик
Він займався питаннями
кровообігу і дихання
тварин і людей.
Сер Джордж Габрієль Стокс
(англ. Sir George Gabriel Stokes;
13 серпня 1819 - 1 лютого 1903)
Англійський фізик і математик.
Роботи Стокса відносяться
до області гідродинаміки,
оптики, спектроскопії,
математичної фізики

31.

µ
залежить від роду рідини, температури і незначно
від р тиску, навіть для газів
При виконанні технічних розрахунків в гідравліці
використовують
кінематичний коефіцієнт в'язкості

32.

В'язкість крапельних рідин залежить від
температури і зменшується зі збільшенням
останньої.
В'язкість газів навпаки, зі збільшенням
температури зростає.
У крапельних рідин молекули розташовані
набагато ближче один до одного, ніж в газах, і
в'язкість викликається силами молекулярного
зчеплення.
Ці сили зі збільшенням t зменшуються, тому
в'язкість падає.
У газах ж в'язкість обумовлена, головним
чином, безладним тепловим рухом молекул,
інтенсивність якого збільшується з підвищенням t.

33.

Прилад являє собою U-подібну скляну трубку,
широке коліно 1, якою закінчується внизу
розширення 2, а інше коліно складається з
капіляра 3, що закінчується нагорі
кулькою 4, який переходить у більш
широку трубку 5. Під кулькою і над ним на
трубках 5 і 6 нанесені
дві мітки 7 і 8, що обмежують
собою цілком певний об'єм рідини,
час закінчення якого вимірюється на досвіді.
Прилад закріплюють у зажим на штативі і
опускають у склянку з водою так, щоб рівень
води був вище верхньої мітці 7.
Прилад повинен бути встановлений
вертикально,
Капілярний віскозиметр що виробляється за допомогою схилу.
У склянку опускають також термометр 9.
При цьому спостерігають витікання рідини, що
міститься в кульці 4.

34.

Віскозіметр Енглера
1 - металевий(латуний)
циліндр
2 - водна ванна;
3 – циліндрична трубка
з латуні;
4 – конічна платинова
трубочка;
5 – спеціальний
стержень;
6 та 7 – термометри;
8 – електронагрівач

35.

Реологія (від грец. Ρέος, «течія, потік»
і -логія) - розділ фізики, що вивчає деформації і
плинність речовини.
Вивчає деформаційні властивості реальних тіл,
реологія займає проміжне положення між теорією
пружності і гідродинамікою.
Вихідні поняття реології - ньютонівська
рідина, в'язкість якої не залежить від режиму
деформувань, і ідеально пружне тіло, в якому в
кожен
момент
часу
величина
деформації
пропорційна прикладеній напрузі. Ці поняття були
узагальнені для тіл, які виявляють одночасно
пластичні і пружні властивості.

36.

Неньютонівською
рідиною
називають
рідину, що не підкорюється закону Ньютона.
Неньютонівські рідини бувають в'язкі і
в'язкопластичні.

37.

Неньютонівська рідина бувають в'язкі і
в'язкопластичні:
- олійні фарби
- зубна паста
- кров
- болото
- сипучі піски

38.

В'язкі ННР
Напруга зсуву
1 - ньютнонівська рідина;
2 – псевдопластина;
3 – дилатантна;
4 – бингамовський
пластик.
Градієнт швидкості
Узагальнену реологічну залежність можна записати
English     Русский Rules