Тема 2. Механические передачи
классификация Механических передач
Характеристики Механических передач
Характеристики Механических передач
Кинематические схемы
Пример: произвести расчет привода центробежного насоса
задание для самостоятельного изучения
1.41M
Category: mechanicsmechanics

2.2_ПЗ_ДМ_ФЗО

1. Тема 2. Механические передачи

ТЕМА 2.
Механические передачи
2.2 Кинематический расчет механических
передач

2. классификация Механических передач

КЛАССИФИКАЦИЯ МЕХАНИЧЕСКИХ ПЕРЕДАЧ
По принципу действия:
- передачи зацеплением
(зубчатые, червячные, цепные)
- передачи трением (фрикционные,
ременные)
По способу соединения ведущего и ведомого звеньев:
-с непосредственным
контактом (зубчатые,
червячные, фрикционные)
- с гибкой связью (цепные, ременные)

3. Характеристики Механических передач

ХАРАКТЕРИСТИКИ МЕХАНИЧЕСКИХ ПЕРЕДАЧ
Основные:
- мощность на ведущем Р1 и
ведомом Р2 валах, кВт
- угловая скорость ведущего ω1 и
ведомого ω2 валов, рад/с
ω1
Р1
Р2
-передаточное число U или отношение i
i = ω1 / ω2 ; U = n2 / n1 .
Для зубчатых (червячных) передач: U = Z2 / Z1
Для ременных (фрикционных) передач: U = D2 / D1
ω2

4. Характеристики Механических передач

ХАРАКТЕРИСТИКИ МЕХАНИЧЕСКИХ
ПЕРЕДАЧ
-число оборотов, мин -1
n=30ω/π
-коэффициент полезного действия
η = Р2/Р1;
η = η1-2 η2-3… ηn
-крутящий момент, Нм
-окружная сила, Н
Т = Р/ω
Ti = Ti-1Uη
Ft = P/V = 2T/d

5. Кинематические схемы

NР.В.
1
nР.В.
М
3
1
М
Nр.в., nр.в.
2
3
2
NР.В.
1
nР.В.
2
М
Nрв
nрв
1
М
2
3
3

6. Пример: произвести расчет привода центробежного насоса

3 (рабочий вал)
Редуктор
цилиндрический
одноступенчатый
Ременная
передача
2
Электродвигатель
1
Исходные данные:
Р3 = 5 кВт;
n3 = 35 мин-1.

7.

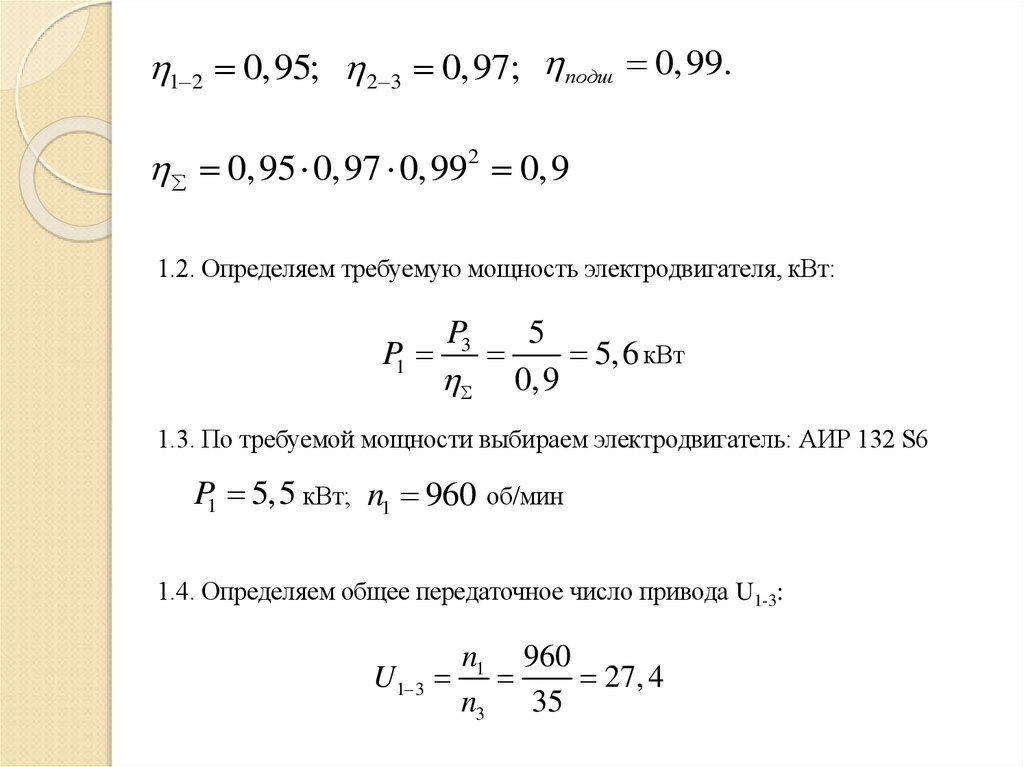
1. Общий КПД привода:
n
1 2 2 3 подш
1 2- КПД клиноременной передачи;
2 3- КПД закрытой зубчатой передачи;
подш- КПД пары подшипников качения;
Значения коэффициентов полезного действия механических передач
Тип передачи
Зубчатая цилиндрическая
Червячная при числе заходов червяка
z =1
z =2
z =4
Закрытая
0,95…0,97
Цепная
Ременная с плоским ремнем
Ременная с клиновым ( полуклиновым)
ремнем
0,94…0,96
Открытая
0,92…0,94
0,70…0,75
0,80…0,85
0,85…0,90
0,90…0,92
0,96…0,98
0,95…0,97
- Для червячных передач предварительное значение КПД принимают 0,75…0,85.
- КПД одной пары подшипников качения 0,95…0995; для одной пары подшипников
скольжения 0,98…0,99.
- КПД муфты принимается 0,98…0,99.

8.

1 2 0,95; 2 3 0,97; подш 0,99.
0,95 0,97 0,992 0,9
1.2. Определяем требуемую мощность электродвигателя, кВт:
P3
5
P1
5, 6 кВт
0,9
1.3. По требуемой мощности выбираем электродвигатель: АИР 132 S6
P1 5,5 кВт; n1 960 об/мин
1.4. Определяем общее передаточное число привода U1-3:
U1 3
n1 960
27, 4
n3 35

9.

1.5. Передаточное число всего привода состоит из частных передаточных
чисел передач, входящих в привод.
U1 3 U1 2U 2 3
U1 2– передаточное число клиноременной передачи;
U 2 3– передаточное число закрытой зубчатой передачи.
1.6. Задавшись передаточным числом закрытой передачи, определяют
передаточное число открытой передачи:
U 1 2
U 1 3
U 2 3
Рекомендуемые значения передаточных чисел
Передача
U
Зубчатая
цилиндрическая
2…6,3
Червячная
Цепная
Ременная
8…63
1,5…4
2…4
Стандартный ряд передаточных чисел
Передача
Зубчатая
Ряд
первый
второй
Червячная
первый
второй
Значения передаточных чисел
1; 1,25; 1,6; 2,0; 2,5; 3,15; 4,0; 5,0; 6,3; 8,0; 10,0
1,12; 1,4; 1,8; 2,24; 2,8; 3,55; 4,5; 5,6; 7,1; 9,0;
11,2
8; 10.; 12,5; 16; 20; 25; 31,5; 40; 50; 63; 80
9; 11,2; 14; 18; 22,4; 28; 35,5; 45; 56; 71

10.

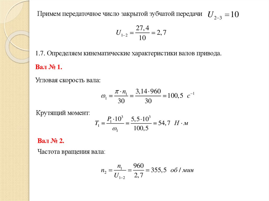
Примем передаточное число закрытой зубчатой передачи
U1 2
U 2 3 10
27, 4
2, 7
10
1.7. Определяем кинематические характеристики валов привода.
Вал № 1.
Угловая скорость вала:
1
Крутящий момент:
T1
n1
30
P1 103
1
3,14 960
100,5 c 1
30
5,5 103
54, 7 Н м
100,5
Вал № 2.
Частота вращения вала:
n2
n1
960
355,5 об / мин
U1 2 2, 7

11.

Угловая скорость вала:
2
n2
30
3,14 355,5
37, 2 с 1
30
Мощность:
P2 P1 1 2 подш 5,5 0,95 0,99 5, 2 кВт
Крутящий момент:
T2 U1 2T1 1 2 подш 2, 7 54, 7 0,95 0,99 138,9 Н м
Вал № 3.
Число оборотов:
n2
355,5
n3
35, 6 об / мин
U 2 3
10

12.

Угловая скорость:
3
n3
30
3,14 35, 6
3, 7 с 1
30
Мощность:
P3 P2 2 3 подш 5, 2 0,97 0,99 5 кВт
Крутящий момент:
T3 U 2 3T2 2 3 подш 10 138,9 0,97 0,99 1333,9 Н м
Значения кинематического расчета
Валы
n,
об/мин
,
P,
T,
с-1
кВт
Н∙м
1 (двигателя)
960
100,5
5,5
54,7
2
355,5
37,2
5,2
138,9
3
35,6
3,7
5
1333,9
U
2,7
0,95
0,97
10
0,99

13. задание для самостоятельного изучения

ЗАДАНИЕ ДЛЯ САМОСТОЯТЕЛЬНОГО ИЗУЧЕНИЯ
Выполнить кинематический расчет привода.
Вариант 1
Вариант 2
Р3 = 5 кВт;
n3 = 35 мин-1
Р3 = 5 кВт;
n3 = 35 мин-1
NР.В.
nР.В.
М
М
Nрв
nрв
Ли
Литература:
1. Покровский, А.А. Детали машин: курсовое проектирование: учебное пособие к
выполнению курсового проекта по дисциплине «Детали машин» / А.А. Покровский,
В.В. Киселев, Д.А. Ульев, А.Н. Мальцев. – Иваново: ООНИ Ивановской пожарноспасательной академии ГПС МЧС России, 2016. – с. 18-22.
English     Русский Rules