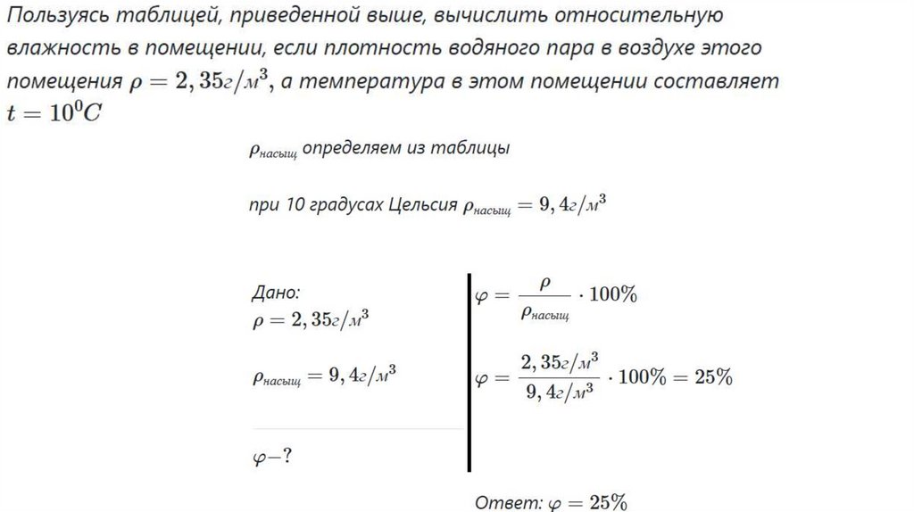
Решение задач по теме «Влажность воздуха»
Решите задачу самостоятельно
Решите задачу самостоятельно
Решите задачу самостоятельно
Решите задачу самостоятельно
542.93K

Решение задач по теме «Влажность воздуха»

1. Решение задач по теме «Влажность воздуха»

2.

3. Решите задачу самостоятельно

4.

5. Решите задачу самостоятельно

6.

7.

8. Решите задачу самостоятельно

9. Решите задачу самостоятельно

English     Русский Rules