159.63K
Category: lawlaw

Тема_7_Коммерческое_использование_объектов_интеллектуальной_собственности

1.

Тема 7. Коммерческое использование объектов
интеллектуальной собственности

2.

Правовая и экономическая сущность лицензионного договора
Лицензионный договор представляет собой соглашение, по которому одна сторона —
владелец имущественных прав (лицензиар) предоставляет другой стороне (лицензиату)
право (разрешение) на использование объекта интеллектуальной собственности на условиях,
предусмотренных договором. При этом лицензиат принимает на себя обязательство вносить
лицензиару предусмотренные договором платежи.
Правовые аспекты:
Лицензионные сделки регулируются законодательством, что обеспечивает защиту
прав сторон.
Передача прав на использование технологий, включая патенты, товарные знаки и
ноу-хау.
Необходимость регистрации лицензионных договоров для их легитимности.
Защита интересов:
Лицензиар защищает свои интеллектуальные права, сохраняя определенные условия
использования.
Лицензиат получает доступ к технологиям без необходимости разработки их
самостоятельно.

3.

Торговля лицензиями в системе экономических взаимоотношений возникла как одна из
форм товарообмена и явилась производной от системы привилегий, введенной
правительствами различных государств для поощрения и защиты предпринимательской
деятельности.
Влияние на рынок:
Ускорение выхода на рынок с новыми конкурентоспособными продуктами.
Уменьшение временных затрат на НИОКР, что позволяет быстрее адаптироваться к
спросу.
Глобальные тенденции:
Увеличение объемов лицензионной торговли в результате научно-технического
прогресса.
Основные центры лицензионной торговли: США, Западная Европа, Япония, что
отражает высокую конкурентоспособность этих стран.

4.

Определение стоимости лицензий
При определении стоимости лицензии учитывают также следующие факторы:
объем прав, предоставляемых лицензиату (исключительная или простая лицензия: право
производить, использовать, продавать продукцию или в целом весь комплекс прав).
Естественно, что исключительная лицензия оценивается дороже, поскольку лицензиат
получает гарантию, что в период действия соглашения он не будет испытывать конкуренцию
как со стороны лицензиара, так и третьих лиц;
прибыль или экономию, которую использование лицензии может принести лицензиату;
ожидаемый объем товара, производимого по лицензии, или возможности использования
технологического процесса (аппаратуры), на который предлагается лицензия;
объем технологических работ, необходимый лицензиату для освоения процесса по
лицензии; стоимость конструкторских работ (разработка чертежей, спецификаций и т.п.);

5.

вид и характер обязательств, принимаемых на себя по соглашению, например,
технические гарантии и ответственность, отсутствие исков третьих лиц,
объем помощи, предоставляемой лицензиаром, и т.д.;
ограничительные условия: срок действия и территория соглашения; объем
выпуска продукции по лицензии; наличие конкуренции на данном рынке,
ограничивающей объем реализации продукции; сроки, необходимые для
организации производства продукции по лицензии;
финансовые условия: цены на сырье, оборудование, электроэнергию,
рабочую силу; ставки банковского процента; налоговая система, относящаяся
к покупке-продаже лицензий; инфляционные процессы; изменение курсов
валют и др.;
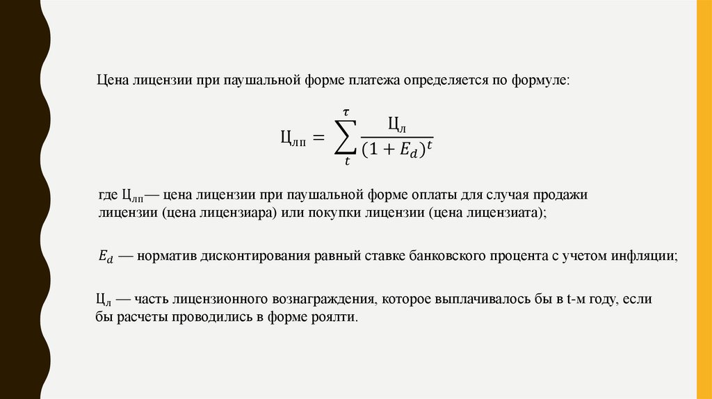
характер и условия платежа: паушальный (единовременный), роялти
(периодические отчисления), комбинированные платежи (сочетание
единовременного платежа и роялти).

6.

В первом, наиболее применяемом, случае расчет стоимости (цены) лицензии предлагается
определять по следующим формулам:
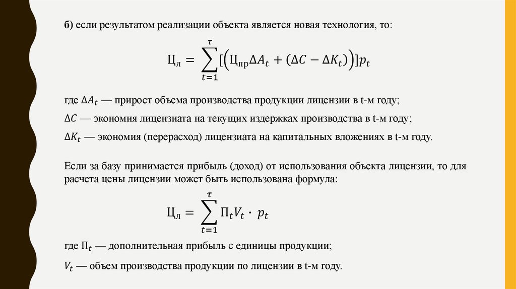
а) если результатом реализации объекта лицензии является новая продукция, то
English     Русский Rules