ПРОИЗВОДНАЯ
АНАЛОГИЯ функция –машина, производная- спидометр
Функция и производная
Общие правила дифференцирования
12.42M

Презентация производная

1. ПРОИЗВОДНАЯ

Преподаватель Бабакина Е.П.

2.

3.

У зависит от х
У – значение функции
Х – аргумент
Функция – это зависимость
Функция умеет возрастать и убывать, а также имеет точки
Экстремума.
Производная – это скорость изменения функции.

4.

5. АНАЛОГИЯ функция –машина, производная- спидометр

АНАЛОГИЯ
ФУНКЦИЯ –МАШИНА,
ПРОИЗВОДНАЯ- СПИДОМЕТР

6. Функция и производная

ФУНКЦИЯ И ПРОИЗВОДНАЯ
F (x)
F’ (x)
возрастает
+
Убывает -
-
max
0
min
0

7.

8.

9.

Объясним на примере: допустим, Маша решила по утрам делать зарядку и
стоять в планке. В первую неделю она держалась каждый день по 10 секунд,
но начиная со второй недели смогла стоять в планке с каждым днем на 3
секунды дольше. Успехи Маши можно описать следующими графиками:

10.

11.

12.

13.

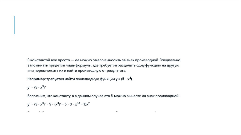
Элементарные функции можно складывать, умножать друг на друга, находить
их разность или частное — словом, выполнять любые математические
операции. Но для этого существуют определенные правила.

14. Общие правила дифференцирования

ОБЩИЕ ПРАВИЛА
ДИФФЕРЕНЦИРОВАНИЯ
English     Русский Rules