Типовые элементарные звенья и структурные схемы АСР
Типовые элементарные звенья.
Типовые элементарные звенья.
Типовые элементарные звенья.
Типовые элементарные звенья.
Типовые элементарные звенья.
Типовые элементарные звенья.
Типовые элементарные звенья.
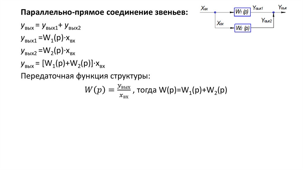
Структурные схемы и типы соединения звеньев.
Схема регулирования
923.72K

Автоматизация_6_Типовые звенья

1. Типовые элементарные звенья и структурные схемы АСР

ТИПОВЫЕ ЭЛЕМЕНТАРНЫЕ ЗВЕНЬЯ И
СТРУКТУРНЫЕ СХЕМЫ АСР
Динамические свойства всех элементов АСР полностью отражают следующие
типы элементарных звеньев:
• кинематическое,
• апериодическое,
• колебательное,
• интегрирующее,
• дифференциальное,
• звено с запаздыванием.
Уравнение звена связывает его входной и выходной параметр. При этом
подразумевается, что звено есть элемент направленного действия, то есть
изменение входного параметра вызывает появление выходного сигнала, при
этом обратное влияние отсутствует.
Заменяя реальный элемент АСР одним или определенной комбинацией
элементарных типовых звеньев, получают динамическую модель АСР,
дифференциальные уравнения которой известны или могут быть получены.

2.

Принято записывать дифференциальные уравнения в
операторной форме, используя символ – оператор
English     Русский Rules