251.93K
Category: financefinance

Тема_6_Введение_объектов_интеллектуальной_собственности_в_гражданский

1.

Тема 6. Введение объектов интеллектуальной
собственности в гражданский оборот.

2.

Нематериальные активы — это группа активов предприятия, не имеющих материальновещественного содержания и характеризующихся долговременным использованием в
хозяйственном обороте предприятия, способностью приносить доход и, как правило,
возможностью отчуждения.
К нематериальным активам, используемым в течение длительного периода (свыше одного
года) в хозяйственной деятельности, относятся права, возникающие:
из патентов на изобретения, полезные модели, промышленные образцы, сорта растений;
из свидетельств на товарные знаки и знаки обслуживания, топологии интегральных
микросхем, фирменные наименования, наименования мест происхождения товаров;
из прав на ноу-хау, программы для ЭВМ и базы данных;
из лицензионных договоров на использование указанных объектов интеллектуальной
собственности и из договоров на уступку прав;
из договоров на произведения науки, литературы и искусства и объекты смежных прав;
права пользования природными ресурсами и организационные расходы.

3.

Основные способы введения объектов интеллектуальной
собственности (ИС) в гражданский оборот включают следующие:
1. Лицензионные соглашения:
Позволяют владельцу ИС (лицензиару) предоставить права на использование объекта
третьим лицам (лицензиатам) на определенных условиях.
2. Передача прав (уступка):
Полная передача прав на объект ИС другому лицу. Уступка может быть полной или
частичной.
3. Сторонние контракты:
Заключение договоров на использование ИС, например, договоры на продажу,
франчайзинг, совместные предприятия и т.д.

4.

4. Коммерциализация:
Внедрение ИС в бизнес-процессы, например, через создание новых продуктов или
услуг на основе объектов ИС.
5. Регистрация прав:
Официальная регистрация объектов ИС для защиты прав владельца и повышения их
рыночной стоимости.
6. Продажа и аукционы:
Прямые продажи или аукционы, где объекты ИС могут быть выставлены на продажу.
7. Использование в качестве залога:
Объекты ИС могут быть использованы как обеспечение по кредитам, что позволяет
их владельцам привлекать финансирование.

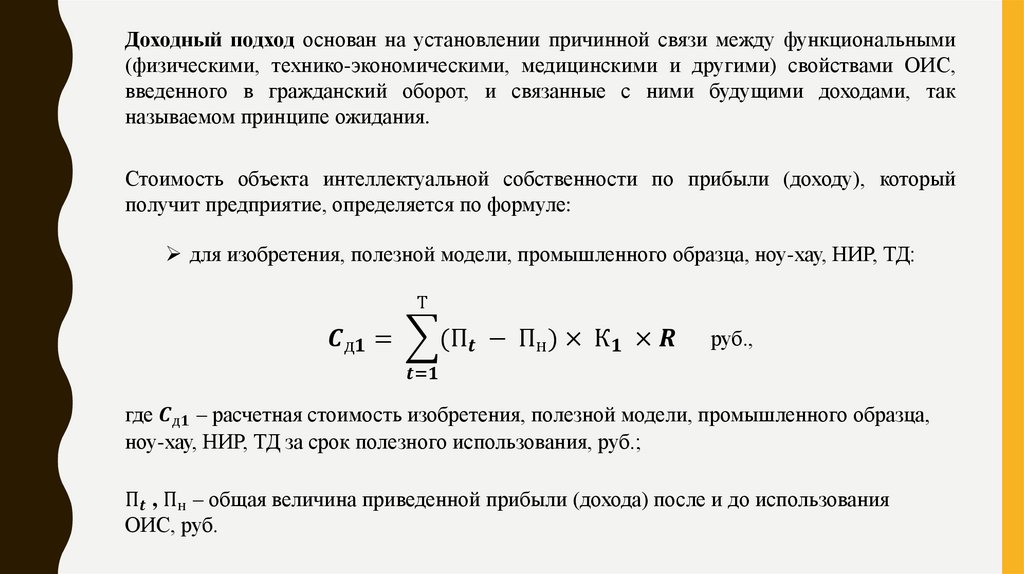
5.

Методы оценки стоимости объектов интеллектуальной
собственности
Все действующие методы по оценке объектов интеллектуальной собственности в
международном стандарте и большинством оценщиков рассматриваются с
позиции трех классических подходов — затратного, рыночного, доходного.
Затратный подход реализуется следующими методами:
методом определения начальных затрат;
методом стоимости замещения;
методом восстановительной стоимости.

6.

При использовании затратного метода
собственности определяется по формуле:
стоимость
объекта
интеллектуальной
English     Русский Rules