2 Эквиваленты приемных антенн
2.80M
Category: electronicselectronics

Лекции 2-4 ВХОДНЫЕ ЦЕПИ РАДИОПРИЁМНИКОВ (2)

1.

ГЛАВА 2
ВХОДНЫЕ ЦЕПИ РАДИОПРИЁМНИКОВ
1 Назначение и характеристики входных цепей
Лекция 2. Входные цепи РПрУ
1

2.

Входной цепью называется часть схемы
приёмника, связывающая антенну с первым
усилительным
или
преобразовательным
прибором. В дальнейшем усилительный или
преобразовательный прибор для краткости
будем называть активным элементом.
Лекция 2. Входные цепи РПрУ
2

3.

Основным назначением входных цепей
является передача полезного сигнала от
антенны ко входу первого активного
элемента приёмника и предварительная
фильтрация помех.
Лекция 2. Входные цепи РПрУ
3

4.

Входная цепь обычно представляет собой
пассивный четырёхполюсник, содержащий один
или несколько резонаторов, в частности,
колебательных контуров, настроенных на частоту
принимаемого
сигнала.
Наибольшее
распространение
получили
одноконтурные
входные цепи, особенно в приёмниках с
переменной
настройкой.
Двухконтурные
и
многоконтурные входные цепи применяются
лишь
при
высоких
требованиях
к
избирательности.
Лекция 2. Входные цепи РПрУ
4

5.

Схема с трансформаторной связью между
контуром входной цепи LкCк и антенной
Лекция 2. Входные цепи РПрУ
5

6.

Схема с трансформаторной связью между
контуром входной цепи LкCк и антенной
Лекция 2. Входные цепи РПрУ
6

7.

Входная цепь с ёмкостная связь входного
контура с антенной
Лекция 2. Входные цепи РПрУ
7

8.

Входная цепь с ёмкостной связью входного
контура с антенной
Лекция 2. Входные цепи РПрУ
8

9.

Входной контур связан с антенным фидером
автотрансформаторно
Лекция 2. Входные цепи РПрУ
9

10.

Входной контур связан с антенным фидером
автотрансформаторно
Лекция 2. Входные цепи РПрУ
10

11.

Схема двухконтурной входной цепи
Лекция 2. Входные цепи РПрУ
11

12.

Подключение входного контура к активному
элементу может быть полным или частичным
в зависимости от входного сопротивления
активного элемента. Биполярный транзистор,
имеющий малое входное сопротивления
обычно подключается частично. У полевых
транзисторов возможно полное включение
контура.
Двухконтурная входная цепь позволяет
получить форму резонансной кривой более
близкой к прямоугольной, т.е. повысить
избирательность.
Лекция 2. Входные цепи РПрУ
12

13.

Основными электрическими характеристиками
входных цепей являются:
1. Коэффициент передачи напряжения, который
определяется как отношение напряжения сигнала
на входе первого активного элемента приёмника
Uвх к электродвижущей силе (ЭДС) в антенне ЕА,
а в случае магнитной (ферритовой) антенны к
напряженности поля сигнала. Коэффициент
передачи напряжения на частоте настройки
входной цепи f0 называют резонансным
коэффициентом передачи:
К0 U вх 0 / EA .
Лекция 2. Входные цепи РПрУ
13

14.

Основными электрическими характеристиками
входных цепей являются:
2. Полоса пропускания – ширина области частот, в
пределах
которой
сохраняется
допустимая
неравномерность коэффициента передачи
3. Избирательность входных цепей, характеризующая уменьшение коэффициента передачи
напряжения при заданной расстройке К(f) по
сравнению с резонансным значением К0 , т.е.
K0 / K .
Лекция 2. Входные цепи РПрУ
14

15.

Основными электрическими характеристиками
входных цепей являются:
Входная цепь вместе с усилителем радиочастоты
обеспечивает
заданную
избирательность
приёмника по зеркальному каналу и по каналу
промежуточной
частоты,
а
также
общую
предварительную фильтрацию помех.
Лекция 2. Входные цепи РПрУ
15

16.

Основными электрическими характеристиками
входных цепей являются:
4. Перекрытие заданного диапазона частот.
Входная цепь должна обеспечивать возможность
настройки на любую частоту заданного диапазона
приёмника и при этом показатели (коэффициент
передачи, полоса пропускания, избирательность и
т.п.)
не
должны
заметно
изменяться.
Коэффициентом перекрытия диапазона называют
отношение максимальной частоты настройки к
минимальной:
kд fmax / fmin .
Лекция 2. Входные цепи РПрУ
16

17.

Основными электрическими характеристиками
входных цепей являются:
5. Постоянство параметров входной цепи при
изменении параметров антенны и активного
элемента. Это важно при ненастроенных антеннах.
Ненастроенные антенны вносят во входную цепь
как активное, так и реактивное сопротивление.
Вносимое активное сопротивление увеличивает
потери входной цепи, что приводит к расширению
полосы
пропускания
и
ухудшению
избирательности.
Вносимое
реактивное
сопротивление приводит к изменению настройки
входной цепи.
Лекция 2. Входные цепи РПрУ
17

18. 2 Эквиваленты приемных антенн

Приёмную антенну, находящуюся под воздействием
электромагнитного поля можно представить в виде
эквивалентного генератора ЭДС или тока.
Внутреннее сопротивление генератора ЭДС в общем
случае
содержит
активную
и
реактивную
составляющие
Лекция 2. Входные цепи РПрУ
18

19.

ЭДС эквивалентного генератора равна
E А с hд
где
c – напряженность электрической
составляющей поля сигнала в
месте приёма,
hд – действующая высота или
длина антенны
Лекция 2. Входные цепи РПрУ
19

20.

Параметры эквивалентного генератора тока
определяются выражением
IА EA Z A ЕA Y А
где
1



j
GА jBА
2
ZА Z 2
Z
А
А
-полная проводимость антенны.
Лекция 2. Входные цепи РПрУ
20

21.

Здесь



2
,



2
соответственно
активная
и
реактивная
составляющие проводимости антенны.
Лекция 2. Входные цепи РПрУ
21

22.

Сопротивление ненастроенной антенны ZА зависит от частоты
сложным образом, т.к. антенна представляет собой цепь с
распределенными параметрами.
В сравнительно узких интервалах частот можно использовать
относительно простые схемы замещения и строить относительно
простые эквиваленты реальных антенн.
Так, если размеры антенны невелики по сравнению с длиною
волны, то схема замещения антенны может быть представлена в
виде последовательного соединения индуктивности LА, ёмкости
СА и активного сопротивления RА
Лекция 2. Входные цепи РПрУ
22

23.

В области очень низких частот, когда
1

,

можно пренебречь индуктивностью, тогда схема замещения антенны
будет содержать только ёмкость СА и активное сопротивление RА.
В диапазоне декаметровых волн реактивное сопротивление
ненастроенных антенн может иметь как емкостный так и
индуктивный характер.
Лекция 2. Входные цепи РПрУ
23

24.

В диапазоне метровых и более коротких волн используют антенны,
настроенные на среднюю частоту рабочего поддиапазона. На этой
частоте fA антенна обладает чисто активным сопротивлением RA. Если
это сопротивление равно волновому сопротивлению фидера ρA, то
антенна присоединяется к фидеру непосредственно, в других случаях –
через согласующее устройство. При этом антенна совместно с фидером
эквивалентна генератору ЭДС EА с внутренним сопротивлением ρА или
генератору тока IА с проводимостью

1
А
В диапазоне сверхвысоких частот (СВЧ) вместо ЭДС или тока
генератора удобнее рассматривать номинальную мощность антенны,
т.к. при наличии трансформирующих элементов напряжение и ток
изменяются, а мощность остаётся постоянной. Номинальная мощность
антенны пропорциональна её действующей площади Sд
Ec2
Pном
Sд А
120
A - КПД антенны при работе на согласованную нагрузку
Лекция 2. Входные цепи РПрУ
24

25.

3 Способы перекрытия диапазона частот
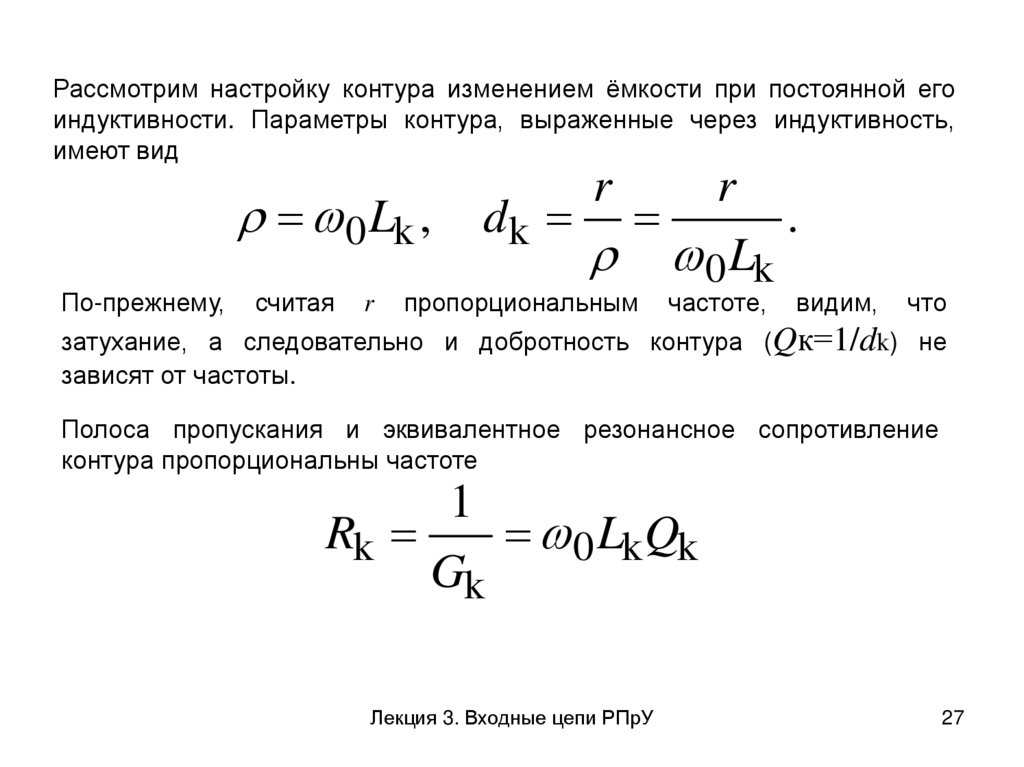
Плавно настраивать контуры в заданном диапазоне частот можно
изменяя индуктивность или ёмкость, либо одновременно то и другое.
Рассмотрим настройку контура изменением индуктивности при
постоянной ёмкости контура. Выразим параметры контура через его
ёмкость
1
,
0Cк

r
r 0Cк
Здесь ρ – характеристическое (волновое) сопротивление контура; dk
– его затухание.
Лекция 3. Входные цепи РПрУ
25

26.

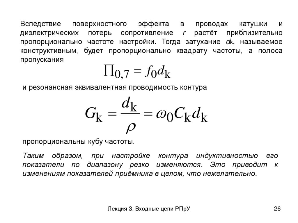
Вследствие поверхностного
эффекта
в
проводах катушки и
диэлектрических потерь сопротивление r растёт приблизительно
пропорционально частоте настройки. Тогда затухание dk, называемое
конструктивным, будет пропорционально квадрату частоты, а полоса
пропускания
0,7 f0 dk
и резонансная эквивалентная проводимость контура
Gk
dk
0Ck dk
пропорциональны кубу частоты.
Таким образом, при настройке контура индуктивностью его
показатели по диапазону резко изменяются. Это приводит к
изменениям показателей приёмника в целом, что нежелательно.
Лекция 3. Входные цепи РПрУ
26

27.

Рассмотрим настройку контура изменением ёмкости при постоянной его
индуктивности. Параметры контура, выраженные через индуктивность,
имеют вид
0 Lk ,
По-прежнему,
считая
r
r
r
dk
.
0 Lk
пропорциональным
частоте,
видим,
что
затухание, а следовательно и добротность контура (Qк=1/dk) не
зависят от частоты.
Полоса пропускания и эквивалентное резонансное сопротивление
контура пропорциональны частоте
1
Rk
0 Lk Qk
Gk
Лекция 3. Входные цепи РПрУ
27

28.

Таким образом, настройка ёмкостью сопровождается менее резкими
изменениями параметров контуров. Поэтому настраивают контуры в
относительно широком диапазоне частот обычно изменением ёмкости.
Настройка индуктивностью используется при небольших перекрытиях
диапазона.
В последние годы в связи с микроминиатюризацией аппаратуры наметилась
тенденция замены относительно громоздких механических блоков
конденсаторов переменной ёмкости – варикапами, специальными
полупроводниковыми диодами, ёмкость которых зависит от приложенного
напряжения.
При настройке ёмкостью коэффициент перекрытия диапазона
f max
Сmax

.
f min
Сmin
Лекция 3. Входные цепи РПрУ
28

29.

Как правило, Кд<3. Если приёмник должен работать в более широком
диапазоне частот, то диапазон разбивают на поддиапазоны. Переход с
одного
поддиапазона
на
другой
производят
переключением
индуктивностей.
Существуют
различные
способы
поддиапазоны. Рассмотрим основные
разбиения
диапазона
на
Разбиение с постоянным частотным интервалом
При этом разность максимальной и минимальной частот у всех
поддиапазонов одинакова
fimax fimin fпд Сonst
Лекция 3. Входные цепи РПрУ
29

30.

Разбиение с постоянным коэффициентом перекрытия
В данном случае коэффициенты перекрытия всех поддиапазонов одинаковы
fimax
kпд
Const
fimin
Коэффициент перекрытия всего диапазона приёмника
NПД
kд kпд ,
Где Nпд – требуемое число поддиапазонов.
lg kд
Nпд
.
lg kпд
В этом способе обычно требуется меньшее число поддиапазонов, чем в
предыдущем, поэтому он более экономичен.
Лекция 3. Входные цепи РПрУ
30

31.

4 Анализ одноконтурной входной цепи
Различные схемы одноконтурных входных цепей отличаются главным
образом способами связи колебательного контура с антенной и с первым
активным элементом приемника. Общие соотношения, характеризующие
работу одноконтурных входных цепей на данной частоте, не зависят от
видов связи контура. Поэтому рассматривать эти соотношения можно на
примере любой схемы. Рассмотрим основные количественные
характеристики входных цепей с помощью эквивалентной схемы,
представленной на рисунке.
Лекция 3. Входные цепи РПрУ
31

32.

IA
EA
I А mI А
ZA
Y вх Gвх jBвх .
U1
m ,
U
U ВХ
n
.
U
GA m GA ;
'
2
'
2
BA m BA ;
GВХ n GВХ ;
'
2
'
2
ВВХ n BВХ .
Лекция 3. Входные цепи РПрУ
32

33.

С учетом формул выше реактивная составляющая проводимости контура
1
Bэ Ск
m2 BА n2 Bвх

входная цепь будет иметь эквивалентные ёмкость и индуктивность,
зависящие от параметров антенны и активного элемента, пересчитанных
в контур. Для резонансной частоты эквивалентного контура должно
выполняться условие Bэ=0.
Лекция 3. Входные цепи РПрУ
33

34.

Активная составляющая проводимости эквивалентного входного контура
1

Gк m2GА n2Gвх ,


G
dк 0C
где
к
– собственная активная проводимость
контура. Она определяется конструктивным
затуханием контура (без учета вносимых
потерь)
После указанных преобразований
Лекция 3. Входные цепи РПрУ
34

35.

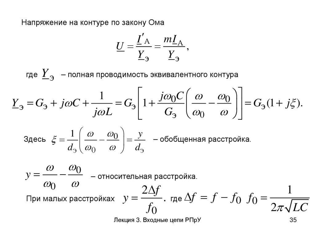
Напряжение на контуре по закону Ома
I А mI А
U
,


где Y э – полная проводимость эквивалентного контура
j 0C 0
Y э Gэ j C
Gэ 1
Gэ (1 j ).
j L
Gэ 0
1
1 0 y
Здесь
d э 0 dэ
0
y
0
– обобщенная расстройка.
– относительная расстройка.
1
2 f
. где f f f 0 f0
При малых расстройках y
f0
2 LC
Лекция 3. Входные цепи РПрУ
35

36.

Результирующее затухание контура
dэ Gэ (Gк m2GА n2Gвх ).
Напряжение на входе активного элемента составляет часть
напряжения на контуре
mnI А
mnI А Rэ
U вх nU
Gэ (1 j )
1 j
Отсюда комплексный коэффициент передачи входной цепи
U вх
mnRэ
К
E А Z А (1 j )
Полученное выражение определяет амплитудно-частотную и фазочастотную характеристики входной цепи (АЧХ и ФЧХ).
Лекция 3. Входные цепи РПрУ
36

37.

Модуль коэффициента передачи
K
mnRэ
Z А 1
2
.
На частоте резонанса (ξ=0)
mnRэ
mn
К0
,
Z А0
Z А0 (Gк m2GА n 2Gвх )
где
2
2 – модуль полного сопротивления
Z А0 RA0
X A0
антенной цепи на частоте
резонанса эквивалентного
входного контура
Лекция 3. Входные цепи РПрУ
37

38.

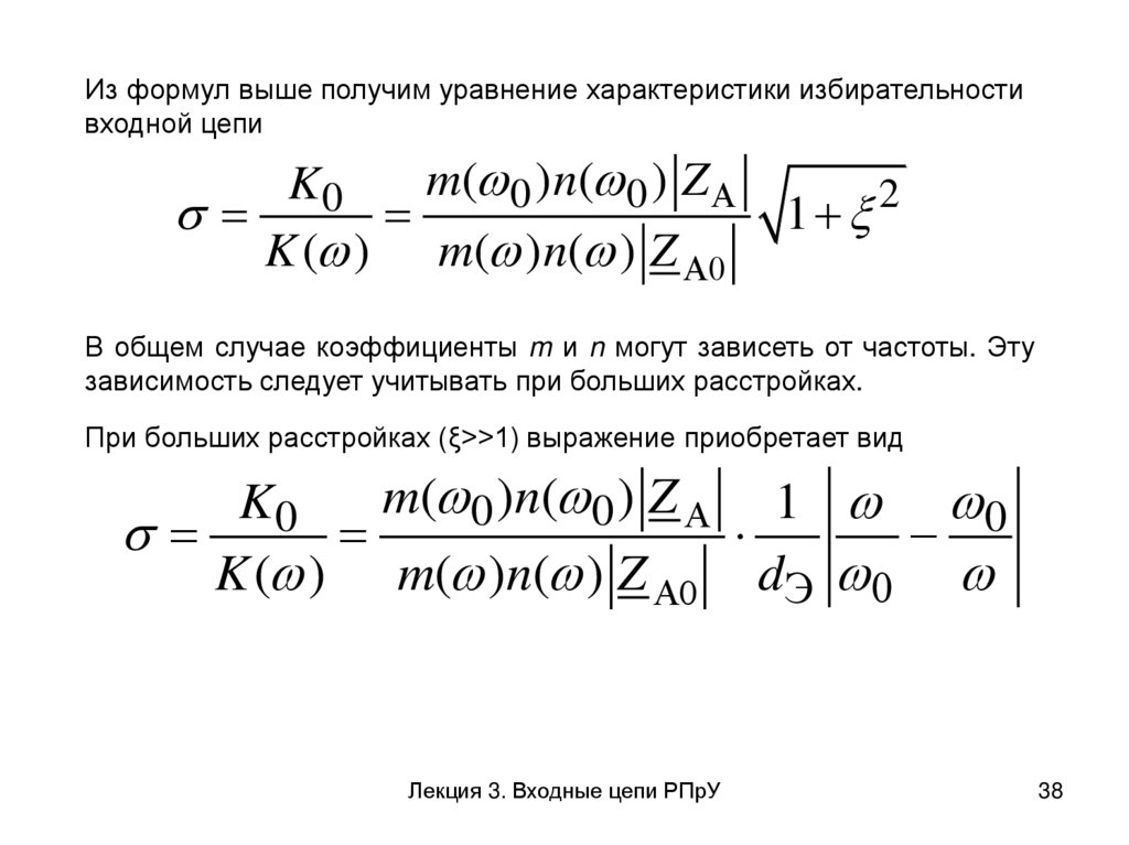
Из формул выше получим уравнение характеристики избирательности
входной цепи
m( 0 )n( 0 ) Z А
K0
K ( ) m( )n( ) Z А0
1 2
В общем случае коэффициенты m и n могут зависеть от частоты. Эту
зависимость следует учитывать при больших расстройках.
При больших расстройках (ξ>>1) выражение приобретает вид
m( 0 )n( 0 ) Z А 1 0
K0
K ( ) m( )n( ) Z А0 dЭ 0
Лекция 3. Входные цепи РПрУ
38

39.

При малых расстройках, пренебрегая изменением ZA и коэффициентов
m и n от частоты, получаем
2
2 f
K0 1
1
,
K
f0d э
Что совпадает с уравнением резонансной кривой одиночного контура
Из выражения выше можно определить полосу пропускания входной
цепи при заданной неравномерности γ
f0d э
1
2
1.
В частном случае при γ=0.707 П0.7 =f0dэ.
Фазочастотная характеристика (ФЧХ) входной цепи определяется
соотношением

arctg arctg

Лекция 3. Входные цепи РПрУ
39

40.

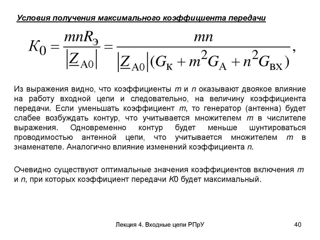
Условия получения максимального коэффициента передачи
mnRэ
mn
К0
,
2
2
Z А0
Z А0 (Gк m GА n Gвх )
Из выражения видно, что коэффициенты m и n оказывают двоякое влияние
на работу входной цепи и следовательно, на величину коэффициента
передачи. Если уменьшать коэффициент m, то генератор (антенна) будет
слабее возбуждать контур, что учитывается множителем m в числителе
выражения. Одновременно контур будет меньше шунтироваться
проводимостью антенной цепи, что учитывается множителем m в
знаменателе. Аналогично влияние изменений коэффициента n.
Очевидно существуют оптимальные значения коэффициентов включения m
и n, при которых коэффициент передачи K0 будет максимальный.
Лекция 4. Входные цепи РПрУ
40

41.

Исследуя на экстремум приравниванием нулю производной dK0/dn,
находим, что коэффициент передачи К0 будет максимальным при
nОПТ
D 1 Gк
2 Gвх
mОПТ
D 1 Gк
.
2 GА
C учетом предыдущих выражений максимальный коэффициент передачи
1
1
K 0МАКС
1
2 RАGвх D
Лекция 4. Входные цепи РПрУ
41

42.

Видно, что коэффициент передачи входной цепи максимален при
одинаковом шунтировании контура как со стороны антенны , так и со
стороны входа активного элемента, т.е. когда
D 1
mОПТGA nОПТGвх
Gк .
2
2
2
Лекция 4. Входные цепи РПрУ
42

43.

Условия согласования
При работе с настроенными антеннами как правило стараются
согласовать антенно-фидерную цепь со входом приёмника. Условие
согласования предполагает равенство вносимой из антенной цепи в
контур активной проводимости и собственной резонансной
проводимости контура с учетом влияния входа активного элемента:
2
2
m GА Gк n Gвх
Необходимый для согласования коэффициент трансформации
2
Gк n Gвх
mCОГЛ

Лекция 4. Входные цепи РПрУ
43

44.

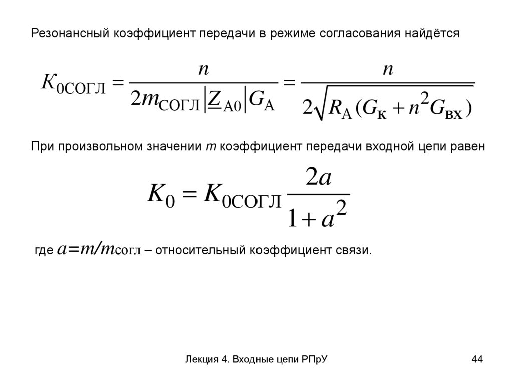
Резонансный коэффициент передачи в режиме согласования найдётся
n
n
К 0СОГЛ
2mCОГЛ Z А0 GА 2 R (G n 2G )
А
к
вх
При произвольном значении m коэффициент передачи входной цепи равен
K0 K0СОГЛ
2a
1 a
2
где a=m/mсогл – относительный коэффициент связи.
Лекция 4. Входные цепи РПрУ
44

45.

Зависимость K0 от а представлена на рисунке. Из неё видно, что при
отклонении связи от оптимальной в два раза коэффициент передачи
входной цепи уменьшается на 20%.
Коэффициент n найдём из условия получения заданного результирующего
затухания контура:
dэ Gэ (Gк m2GА n2Gвх ) d (1 a 2 )
где
d (Gк n Gвх ) dк n Gвх – собственное
2
2
затухание
контура с
учетом
вносимого
затухания со
стороны
активного
элемента.
Лекция 4. Входные цепи РПрУ
45

46.

Зависимость dэ/d от а представлена на рисунке. При увеличении связи
контура с антенной затухание быстро возрастает, следовательно,
избирательность входной цепи уменьшается. При согласовании (а=1)
результирующее затухание
dэ 2d 2(dк n2 Gвх )
Отсюда
d э 2d к
nСОГЛ
2 Gвх
D 2 Gк
,
2
Gвх
D=dэ/dк – коэффициент шунтирования,
определяющий допустимое увеличение
результирующего затухания по сравнению с
конструктивным.
Лекция 4. Входные цепи РПрУ
46

47.

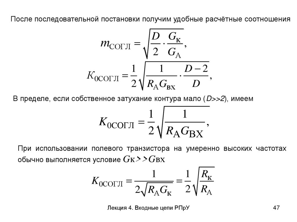
После последовательной постановки получим удобные расчётные соотношения
mСОГЛ
D Gк
,
2 GА
1
1
D 2
К 0СОГЛ
,
2 RАGвх
D
В пределе, если собственное затухание контура мало (D>>2), имеем
1
1
K 0CОГЛ
,
2 RAGВХ
При использовании полевого транзистора на умеренно высоких частотах
обычно выполняется условие Gк>>Gвх
1
1 Rк
K0СОГЛ
2 RАGк 2 RА
Лекция 4. Входные цепи РПрУ
47

48.

5 Входные цепи при работе с ненастроенными антеннами
Ненастроенные антенны широко используются в приёмниках
диапазонов низких, средних и высоких частот. Поскольку ненастроенные
антенны помимо активного сопротивления обладают реактивным, они вносят
потери и расстройку во входной контур. Эта расстройка разная для
различных антенн и не может быть скомпенсирована при заводской
регулировке приёмника. Поэтому связь входного контура с антенной
выбирают слабой из условия допустимой расстройки контура. Это
обеспечивает возможность работы от антенн, имеющих большой разброс
параметров. При слабой связи из антенны в контур вносится небольшое
дополнительное затухание, что позволяет сохранить избирательные свойства
входной цепи. Коэффициент передачи входной цепи при слабой связи
получается малым. С этим приходиться мириться, тем более, что сильные
радиопомехи в рассматриваемых диапазонах волн лишают возможность
принимать слабые сигналы.
Лекция 4. Входные цепи РПрУ
48

49.

В рассматриваемых приёмниках первым активным элементом обычно
является биполярный или полевой транзистор. Полевой транзистор
подключается к контуру входной цепи непосредственно (n=1).
Подключение биполярных транзисторов ко входной цепи надо делать
частичным, чтобы не утратить избирательные свойства контура
вследствие малого входного сопротивления транзистора. Неполное
включение
достигается
с
помощью
автотрансформатора,
трансформатора или ёмкостного делителя.
В рассматриваемых приёмниках плавную настройку контуров внутри
поддиапазона выполняют с помощью конденсатора переменной ёмкости
или варикапа.
Резонансный коэффициент передачи входной цепи определяется
выражением
mnRэ
K0
Z А0
Лекция 4. Входные цепи РПрУ
49

50.

Антенная цепь имеет собственную резонансную частоту, которая зависит от
параметров антенны и элементов связи со входным контуром.
Изменения 1/|ZА0| от частоты соответствуют резонансной кривой
антенной цепи. В зависимости от того, где будет находиться собственная
частота антенной цепи по отношению к рабочему диапазону частот
приёмника, различным будет изменение резонансного коэффициента
передачи входной цепи.
Рассмотрим некоторые распространенные схемы входных цепей.
Лекция 4. Входные цепи РПрУ
50

51.

Входная цепь с трансформаторной связью.
K0
nMQЭ
A2
LA 1 2
0
M
где k
.
LA LK
1
А
LАCА
LK
k
LA
QЭ ,
n
2
A
1 2
0
- собственная частота антенной цепи.
Из формулы видно, что изменение резонансного коэффициента передачи
входной цепи будет различным в зависимости от соотношения ωА/ω0.
Рассмотрим возможные случаи.
Лекция 4. Входные цепи РПрУ
51

52.

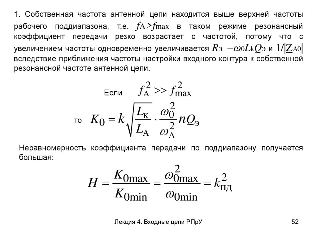
1. Собственная частота антенной цепи находится выше верхней частоты
рабочего поддиапазона, т.е. fA>fmax в таком режиме резонансный
коэффициент передачи резко возрастает с частотой, потому что с
увеличением частоты одновременно увеличивается Rэ =ω0LkQэ и 1/|ZА0|
вследствие приближения частоты настройки входного контура к собственной
резонансной частоте антенной цепи.
Если
2
f A2 f max
Lк 02
n

то K 0 k
LА A2
Неравномерность коэффициента передачи по поддиапазону получается
большая:
2
K0max 0max
2
H
kпд
K0min 0min
Лекция 4. Входные цепи РПрУ
52

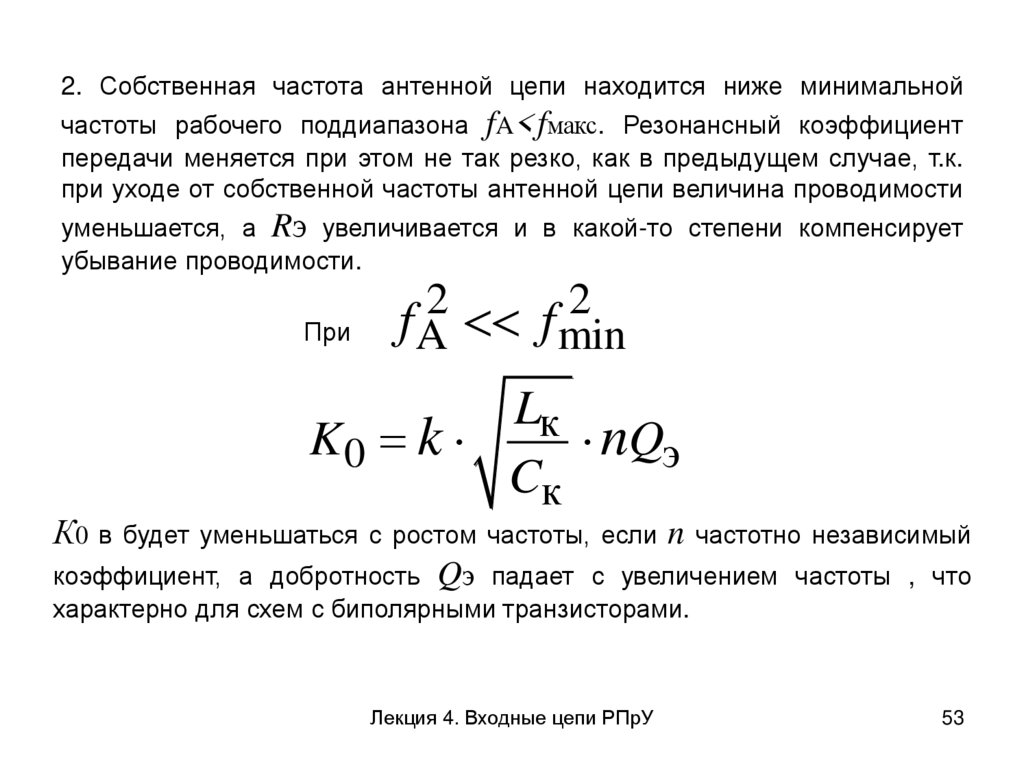
53.

2. Собственная частота антенной цепи находится ниже минимальной
частоты рабочего поддиапазона fA<fмакс. Резонансный коэффициент
передачи меняется при этом не так резко, как в предыдущем случае, т.к.
при уходе от собственной частоты антенной цепи величина проводимости
уменьшается, а Rэ увеличивается и в какой-то степени компенсирует
убывание проводимости.
При
2
2
f A f min

K0 k
nQэ

К0 в будет уменьшаться с ростом частоты, если n частотно независимый
коэффициент, а добротность Qэ падает с увеличением частоты , что
характерно для схем с биполярными транзисторами.
Лекция 4. Входные цепи РПрУ
53

54.

В схеме с внутренней емкостной связью контура с активным элементом,
коэффициент включения равен
C
1
Const
n 2
2
C1 0 LкC1
0
Нетрудно увидеть, что изменение коэффициента передачи входной цепи по
поддиапазону в этом случае возможно только за счёт изменения Qэ.
Лекция 4. Входные цепи РПрУ
54

55.

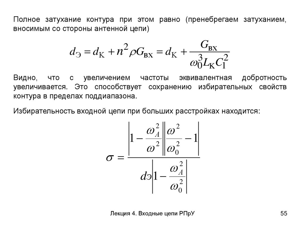
Полное затухание контура при этом равно (пренебрегаем затуханием,
вносимым со стороны антенной цепи)
dЭ d K n Gвх d K
Gвх
2
03LKC12
Видно, что с увеличением частоты эквивалентная добротность
увеличивается. Это способствует сохранению избирательных свойств
контура в пределах поддиапазона.
Избирательность входной цепи при больших расстройках находится:
2
1
1
2
0
2
А
2
А2
dэ 1 2
0
Лекция 4. Входные цепи РПрУ
55

56.

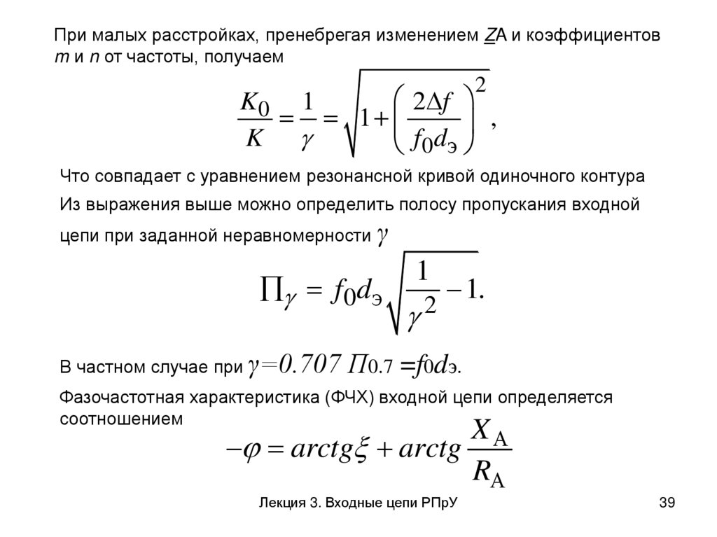
При малых расстройках пользуемся выражением
2
2 f
K0 1
1
,
K
f0d э
3. Собственная частота антенной цепи находится в рабочем диапазоне
частот приёмника fmin<fA<fmax. При этом наблюдается резкая и не
монотонная зависимость коэффициента передачи входной цепи по
диапазону. Поэтому такой режим обычно не используется.
Лекция 4. Входные цепи РПрУ
56

57.

Входная цепь с ёмкостной связью.
Входной контур соединен с антенной через разделительный конденсатор
Ср. Чтобы
изменение параметров антенны не влияло заметно на
настройку контура ёмкость Ср берется малой. Поэтому последовательное
соединение САНТ и Ср также будет малой величиной.
Введем обозначение
Выражение для резонансного коэффициента передачи входной цепи в виде
K0 n 02 LKCAQЭ
Неравномерность по поддиапазону имеет квадратичную зависимость
Лекция 4. Входные цепи РПрУ
57

58.

Если применить внутреннюю ёмкостную связь контура с активным
элементом, то в соответствии с получим

K0
QЭ ,
C1
где QЭ=1/dЭ.
Лекция 4. Входные цепи РПрУ
58

59.

Входная цепь с внутренней ёмкостной связью с антенной
В схеме, изображенной на рисунке, антенна и вход активного элемента
подключены к контуру через ёмкостной делитель, образованный Ссв и
С∑=Ск+Свх. Причем Ссв>>С∑, чтобы связь антенны с контуром
была
слабой.
Результирующая
ёмкость
контура
С=(С∑.Ссв)/(С∑+Ссв). Коэффициенты включения
С
С
C
С
1
m
; n
2
CCВ С ССВ ССВ
С
0 LKC
Лекция 4. Входные цепи РПрУ
59

60.

Пренебрегая активным сопротивлением антенны найдём
1
1
02
Z A0 0 LA
1
,
2
0CA 0CA
A
где ωА – собственная частота антенной цепи.
Выражение для резонансного коэффициента передачи
CA
K0
CСВ

2
0
1
2
.
A
Если A 02, то
2
СА
К0
QЭ не зависит от частоты
ССВ
2
Условие A
02 выполняется при малых геометрических размерах
антенны, или искусственном укорочении антенны с
помощью малой Су.
Лекция 4. Входные цепи РПрУ
60

61.

Избирательность входной цепи при больших расстройках найдём по формуле
1 0
Q
1.
2
0 dЭ 0
0
2
Лекция 4. Входные цепи РПрУ
61

62.

6 Входные цепи при работе с настроенными антеннами
Настроенные антенны применяются, как правило, при приёме на метровых
и более коротких волнах, а так же при профессиональном приёме на
декаметровых волнах, например на магистральных линиях связи. В этих
случаях обычно предъявляются высокие требования к чувствительности
приёмника, которая ограничена его собственными шумам, поэтому важно
обеспечить наилучшую передачу сигнала от антенны ко входу усилителя
радиочастоты. Максимальный коэффициент передачи получается при
согласовании антенны с фидером, а фидера со входом приёмника. При
этом в фидере имеет место режим бегущей волны, что необходимо также
для устранения искажений сигнала, вызванных отражениями при большой
длине фидера.
Лекция 4. Входные цепи РПрУ
62

63.

Схема с автотрансформаторным согласованием
используются при несимметричном (коаксиальном) фидере. Согласование
достигается
соответствующим
выбором
величины
коэффициента
трансформации
L1 M1
m
,
LK
где
L1
– индуктивность части контурной катушки между точками
подключения антенного фидера; М1- взаимоиндуктивность между точками
подключения фидера и всеми витками контура.
Лекция 4. Входные цепи РПрУ
63

64.

Входная цепь с трансформаторным согласованием
Может применяться как при симметричном, так и при несимметричном
фидере. Особенно большое распространение она получила при
использовании симметричного фидера, т.к. позволяет сделать вход
приёмника симметричным, что необходимо для устранения антенного
эффекта неэкранированного фидера. Устранение антенного эффекта
достигается применением электростатического экрана между катушкой связи
и контурной катушкой, а также специальной конструкцией фидера. При
наличии экрана связь между катушками будет только взаимоиндуктивной.
Токи наводимые электромагнитным полем непосредственно в проводах
фидера, при этом замыкаются в катушке связи и взаимно компенсируются.
Без электростатического экрана влияние распределенной ёмкости между
витками катушки связи и контура может нарушить симметрию входа
приёмника, а следовательно, и условие компенсации этих токов, т.е.
появится антенный эффект фидера.
Чаще всего рассматриваемые входные устройства применяются в
Лекция 4. Входные цепи РПрУ
64

65.

Лекция 4. Входные цепи РПрУ
65

66.

Схема с ёмкостным делителем
Используется
при
несимметричном
фидере.
Контур
образован
индуктивностью Lк и ёмкостью С
C1C2
C1C2
C
CL
C1 C2
C1 C2
2 C2 CВХ
где C
СL – междувитковая емкость катушки индуктивности Lk.
Лекция 4. Входные цепи РПрУ
66

67.

Коэффициенты трансформации делителя
C2
C
m
1,
C1 C1 C2
C
C1
n
1
C2 C1 C2
Причем m+n=1, поэтому если m выбрано из условия согласования, то n
определяется однозначно: n=1-mсогл.
Достоинством схемы является возможность использования её на более
высоких частотах благодаря уменьшению ёмкости контура С.
Лекция 4. Входные цепи РПрУ
67

68.

7 Входные цепи приемников СВЧ
По способу реализации резонаторы СВЧ делятся на плоскостные и
объемные. Плоскостные резонаторы выполняются на основе линий
передачи
различных
типов:
несимметричной
и
симметричной
микрополосковой (МПЛ), щелевой, копланарной и др. Конструктивно
резонатор может быть сделан короткозамкнутым или разомкнутым на конце.
Применяемые в РПрУ СВЧ более высокодобротные объемные резонаторы
делятся на твердотельные и полые. Твердотельные резонаторы
представляют собой небольшие объемы диэлектрика (с r 1) или феррита (
с r 1), в которых имеет место объемный резонанс электромагнитного
поля. Диэлектрические резонаторы (ДР) представляют собой диски,
цилиндры, бруски, кольца и т. п., форма, размеры и диэлектрическая
проницаемость которых выбраны так, чтобы в них на заданной частоте
выполнялись условия электромагнитного резонанса вследствие явления
полного внутреннего отражения электромагнитной волны.
Наиболее широко в РПрУ СВЧ применяются ПФ и режекторные фильтры на
МПЛ.
Лекция 4. Входные цепи УПОС
СПРС
68

69.

Входные фильтры на поверхностных акустических волнах (ПАВ)
Основные достоинства ПАВ-устройств следуют из их структуры :
•относительная простота реализации фильтров с заданными
характеристиками, технологичность и полная интегральность конструкции в
сочетании с точной повторяемостью параметров.
Кроме того, к достоинствам применения устройств на ПАВ следует отнести:
•малые размеры;
•независимость фазочастотной характеристики (ФЧХ) от амплитудночастотной (АЧХ);
•высокая прямоугольность АЧХ;
•превосходная внеполосная режекция;
•температурная стабильность.
Лекция 4. Входные цепи УПОС
СПРС
69

70.

Входные фильтры на поверхностных акустических волнах (ПАВ)
Простейший
ПАВ-фильтр
содержит
два
встречно-штыревых
преобразователя
(ВШП),
предназначенных
для
взаимного
преобразования электрических и акустических сигналов, расположенных
на полированной пьезоэлектрической подложке (кварц, ниобат лития,
танталат лития, лангасит и т.д.) .
Каждый ВШП состоит из двух вложенных друг в друга гребенок
металлических электродов.
Лекция 4. Входные цепи УПОС
СПРС
70

71.

Входные фильтры на поверхностных акустических волнах (ПАВ)
Электроды ВШП обычно расположены на расстоянии 1/2 или 1/4 длины
акустической волны на центральной частоте фильтра, что ограничивает
верхний предел центральной частоты минимальным размером ширины
электрода, реализуемым при стандартной технологии.
Нижний предел центральной частоты фильтра ограничен допустимой
длиной пьезоэлектрической подложки.
Таким
образом,
ПАВ-устройства
используются
радиосигналов в диапазоне частот от 10 МГц до 2 ГГц.
для
обработки
Обычный ПАВ-преобразователь является двунаправленным излучателем,
что ограничивает минимальные вносимые потери на уровне 6 дБ. Наличие
ряда эффектов второго порядка, таких как резистивные потери в электродах
и соединительных шинах, рассогласование акустических и электрических
импедансов
преобразователей,
низкие
значения
коэффициента
электромеханической связи доступных для применения пьезоэлектриков,
увеличивает уровень вносимых потерь в реальном фильтре до 15...30 дБ.
Лекция 4. Входные цепи УПОС
СПРС
71

72.

Входные фильтры на поверхностных акустических волнах (ПАВ)
Лекция 4. Входные цепи УПОС
СПРС
72

73.

Входные фильтры на поверхностных акустических волнах (ПАВ)
В последние годы появились новые конструкции фильтров на ПАВ,
обеспечивающие вносимые потери на уровне 1...7 дБ за счет использования
внутренних переотражений, например, продольно-связанная структура.
Лекция 4. Входные цепи УПОС
СПРС
73

74.

Входные фильтры на поверхностных акустических волнах (ПАВ)
Выбор конструктивного решения определяется совокупностью требований,
предъявляемых к электрическим характеристикам конкретного ПАВ-фильтра:
1. Центральная частота фильтра;
2. Вносимое затухание в полосе пропускания;
3. Ширина полосы пропускания по уровню -3 дБ;
4. Ширина полосы пропускания по уровню -40 дБ;
5. Неравномерность АЧХ фильтра в заданной полосе пропускания;
6. Ширина полосы задерживания;
7. Уровень подавления внеполосных сигналов в полосе задерживания;
8. Допустимость наличия гармонических составляющих и их уровень по
отношению к первой гармонике;
9. Неравномерность и форма характеристики группового времени
запаздывания (ГВЗ) в полосе пропускания фильтра;
10. Сопротивление нагрузки по входу и выходу;
11. Допустимость применения согласующих элементов ;
12. Рабочий диапазон температур;
13. Желаемое конструктивное исполнение (тип корпуса).
Лекция 4. Входные цепи УПОС
СПРС
74

75.

Входные фильтры на поверхностных акустических волнах (ПАВ)
Лекция 4. Входные цепи УПОС
СПРС
75

76.

Входные фильтры на поверхностных акустических волнах (ПАВ)
Лекция 4. Входные цепи УПОС
СПРС
76
English     Русский Rules