Радиоприемные устройства часть 1
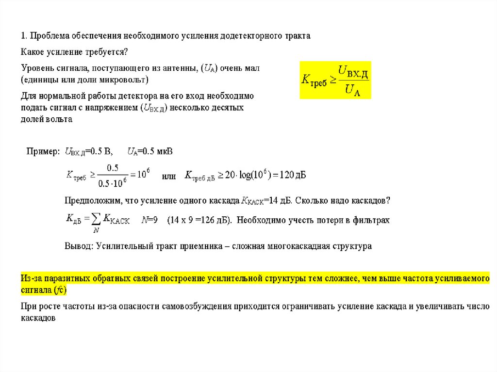
Шкала электромагнитного излучения
Тема 1. Области применения, виды принимаемых сигналов и задачи УПОС
Основные области применения УПОС
Задачи устройств приема и обработки сигналов
Задачи устройств приема и обработки сигналов
Задачи устройств приема и обработки сигналов
Задачи устройств приема и обработки сигналов
Задачи устройств приема и обработки сигналов
Виды принимаемых сигналов
Виды принимаемых сигналов
Виды принимаемых сигналов
Сущность, преимущества, недостатки и область применения различных видов модуляции. Амплитудная манипуляция (ASK)
Квадратурная модуляция – основа семейства эффективных цифровых видов модуляции
I/Q диаграмма («созвездие») – наглядное представление особенностей конкретных видов модуляции
Фазовая манипуляция (PSK). Частный случай: двухуровневая фазовая манипуляция (Binary Phase Shift Keyng (BPSK))
Двухуровневая фазовая манипуляция
Двухуровневая фазовая манипуляция
Квадратурная фазовая манипуляция (QPSK)
Квадратурная фазовая манипуляция
Квадратурная фазовая манипуляция
8PSK – фазовая манипуляция с 8-ю дискретными значениями фазы
8PSK
Дифференциальная фазовая манипуляция (DQPSK)
Дифференциальная фазовая манипуляция
Дифференциальная фазовая манипуляция
Pi/4 DQPSK – дифференциальная фазовая манипуляция с дискретом по фазе π/4
Pi/4 DQPSK – дифференциальная фазовая манипуляция с дискретом по фазе π/4
Pi/4 DQPSK – дифференциальная фазовая манипуляция с дискретом по фазе π/4
D8PSK – дифференциальная фазовая манипуляция с 8-ю дискретными значениями фазы
D8PSK – дифференциальная фазовая манипуляция с 8-ю дискретными значениями фазы
Семейство форматов модуляции без разрыва фазы (Continuous Phase Modulation (CPM))
OQPSK
OQPSK. Диаграмма «созвездие»
Частотная манипуляция (FSK)
Частотная модуляция сигнала
Частотная модуляция цифрового сигнала
Ширина спектра ЧМ-сигнала
Ширина спектра ЧМ-сигнала
Ширина спектра ЧМ-сигнала
2FSK или BFSK (Binary FSK)
4FSK
8FSK
Манипуляция с минимальным сдвигом
GMSK
Выбор типа фильтра (альтернативы: фильтр Найквиста / фильтр Гаусса)
Модуляция Enhanced Data Rates for GSM Evolution (EDGE)
Квадратурная амплитудная модуляция (QAM)
Квадратурная амплитудная модуляция 16 QAM на экране Agilent PSA E4440A
QAM. Области применения
Модуляция с разделением по ортогональным частотам (Orthogonal Frequency Division Multiplex (ODFM))
OFDM. Практическая реализация
OFDM. Устойчивость к многолучевому распространению
OFDM. Область использования
Время-импульсная модуляция
Время-импульсная модуляция
Структурная схема РПрУ
Структурные схемы приемников
2. Радиоприёмник прямого усиления (герадеаус)
3. Приемники с регенеративным усилителем
4. Суперрегенеративный приемник
5. Супергетеродинные приемники
Супергетеродинный приемник
Супергетеродинный приемник
Супергетеродинный приемник
Супергетеродинный приемник
Супергетеродинный приемник
Супергетеродинный приемник
Супергетеродинный приемник
Супергетеродинный приемник с двойным преобразованием частоты
7. Радиоприемники с цифровой обработкой сигнала
Радиоприемники с цифровой обработкой сигнала
Радиоприемники с цифровой обработкой сигнала
Радиоприемники с цифровой обработкой сигнала
Спасибо за внимание.
3.56M
Category: electronicselectronics

Радиоприемные устройства. Часть 1

1. Радиоприемные устройства часть 1

2. Шкала электромагнитного излучения

Введение
Шкала электромагнитного излучения
Шкала электромагнитного излучения

3.

Радиосвязь – это вид информационной связи в человеческом обществе,
понимаемой в широком смысле как обмен сообщениями.
Под информацией понимается любая совокупность всевозможных
сведений, передаваемых письменно или устно, непосредственно или
с помощью вспомогательных средств.
1
2
3
4
5
6
7
Канал радиосвязи
1 – источник сообщения,
2 – преобразователь сообщения в сигнал и цепи связи этого преобразователя
с радиооборудованием,
3 – радиопередающее устройство,
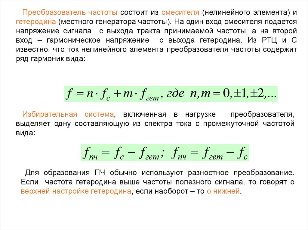
4 – пространство распространения радиоволн,
5 – радиоприемное устройство,
6 – цепи связи радиоприемного устройства с последующими цепями и
устройствами и преобразователь сигнала
в сообщение,
7 – получатель сообщения

4.

1
2
3
4
1- антенно-фидерное устройство
2 – радиоприемное устройство,
3 – цепи связи радиоприемного устройства с последующими цепями и устройствами и преобразователь сигнала в
сообщение,
4 – получатель сообщения (ЗВУКОВОСПРОИЗВОДЯЩЕЕ УСТРОЙСТВО, ДИСПЛЕЙ, ПРОЦЕССОР, УСТРОЙСТВО
АВТОМАТИКИ)
Функции РПрУ:
Выделить информацию, заложенную в ВЧ колебании (детектор или демодулятор, декодер)
Выделить сигнал из смеси с помехами (система фильтров)
Усилить сигнал до нужного уровня (система усилителей)
Радиоприемное устройство как подсистема в сложной радиотехнической системе описывается совокупностями
внешних и внутренних параметров.
Внешние параметры характеризуют взаимодействие устройства с другими элементами радиотехнической
системы и со средой.
Внутренние параметры характеризуют структуру, функционирование, динамические и конструктивные связи
блоков устройства между собой.
Внешними параметрами являются:
диапазон частот,
вид принимаемых сигналов,
чувствительность,
восприимчивость к помехам,
интенсивность собственных нежелательных излучений, селективность,
помехоустойчивость,
верность воспроизведения сообщений,
точность установки и поддержания частоты настройки,
мощность и форма выходных сигналов,
конструктивность,
эксплуатационные характеристики (устойчивость показателей, эргономичность, надежность,
ремонтопригодность, энергопотребление, мобильность, габариты, масса стоимость и др.).

5.

РПУ различают:

6.

РПУ различают:

7. Тема 1. Области применения, виды принимаемых сигналов и задачи УПОС

Место приемного устройства в системе связи

8. Основные области применения УПОС

широковещательные системы (один передатчик – несколько
приемников): радиовещание, телевидение (в том числе спутниковое
вещание);
радиорелейные системы (один направленный передатчик – один
приемник);
системы сотовой связи;
системы беспроводного доступа к компьютерной информации;
системы микросотовой связи (маломощные системы для локальной
связи с отдельными устройствами);
системы навигации;
радиолокационные системы.

9. Задачи устройств приема и обработки сигналов

• Радиоприем – выделение сигналов из радиоизлучения (ГОСТ 24375-80
Радиосвязь. Термины и определения)
• Зачем что-то выделять? Эфир – среда общего пользования, в которую
излучает множество передатчиков, и в которой существует множество
помех различного происхождения. Следовательно, интересующий нас
сигнал должен иметь информативные признаки, отличающие его от
сигналов других передатчиков и помех. Существуют следующие
варианты:
• FDMA (frequency division multiple access) – частотная селекция. В
подавляющем большинстве случаев для селекции принимаемого сигнала
используются частотно-разделительные фильтры. Главный параметр
приемников в таких системах избирательность (частотная).
• TDMA (time division multiple access) – каждому передатчику выделяется свой
интервал времени для работы. Селекция осуществляется при помощи
стробирующих устройств.
• CDMA (code division multiple access) – каждый передатчик использует
уникальную форму (код) несущего сигнала, ортогональную несущим сигналам
других передатчиков. Селекция осуществляется при помощи корреляторов или
согласованных фильтров.

10. Задачи устройств приема и обработки сигналов

• Вторая задача УПОС – усиление сигнала. 1 канал телевидения с
останкинской телебашни передается с мощностью 40 кВт. Радиус зоны
покрытия составляет 130 км. На этом расстоянии в предположении
изотропной передачи плотность мощности составляет около 0.2
мкВт/м2.
• Таким образом, второй главный параметр приемника:
чувствительность – мера способности радиоприемника
обеспечивать прием слабых сигналов (ГОСТ 24375-80).
• Сложности усиления радиосигналов:
• несущие частоты могут достигать нескольких десятков ГГц.
Непосредственно на этих частотах реализовать все необходимое усиление
сложно. Чаще всего прибегают к переносу частоты.
• сложно построить усилитель, шумы которого были бы в заданное число раз
меньше слабого входного сигнала.

11. Задачи устройств приема и обработки сигналов

• Большинство современных систем связи цифровые, т.е. информация
передается в виде дискретных во времени информационных символов.
• Недостаточно всего лишь осуществить селекцию такого сигнала, нужно
еще правильно определить временное положение информационных
символов.
• Специального канала для передачи сигнала синхронизации как правило
не организуют. Поэтому третья задача приемного устройства состоит в
том, чтобы правильно и точно восстановить синхросигнал
непосредственно из информационного потока.
• Сложности:
• не каждый переход от одного символа к другому хоть как-то маркируется.
Например в последовательности 00000000 не будет никаких сигнальных
признаков перехода от одного символа к другому;
• в высокоскоростных системах связи время, отводимое на передачу одного
информационного символа, измеряется наносекундами. Таким образом,
допуск на временную нестабильность (джиттер) систем синхронизации
оказывается в пикосекундном диапазоне.

12. Задачи устройств приема и обработки сигналов

• Четвертая задача УПОС: осуществлять прием
сигналов с минимальными искажениями.
Искажения бывают:
• линейными (отклонения передаточной функции
приемного устройства от равномерной или
оптимальной). Требование малых линейных искажений,
как правило, находится в определенном противоречии с
требованием обеспечения избирательности;
• нелинейными (эффекты насыщения и отсечки в
усилительных и преобразовательных элементах).
• УПОС в этой части характеризуют, в частности,
полосой пропускания, коэффициентом
интермодуляционных искажений, динамическим
диапазоном.

13. Задачи устройств приема и обработки сигналов

•Пятая задача УПОС: обеспечить
возможность перестройки на сигналы
различных передатчиков. Как правило, это
означает возможность перестройки по
диапазону частот с сохранением основных
характеристик (прежде всего
избирательности и чувствительности)
неизменными.

14. Виды принимаемых сигналов

15. Виды принимаемых сигналов

Семейство форматов Формат модуляции
Амплитудная
модуляция
Обычная амплитудная модуляция в аналоговых системах
ASK (Amplitude Shift Keying) – амплитудная манипуляция
QAM (Quadrature Amplitude modulation) – квадратурная амплитудная
модуляция. 16QAM, 32QAM, 64QAM, 128QAM, 256QAM –
квадратурная амплитудная модуляция c 16, 32, 64, 128, 256 квантовыми
уровнями
Фазовая модуляция
(манипуляция)
Обычная фазовая модуляция в аналоговых системах
BPSK (Binary Phase Shift Keying) – двухуровневая фазовая манипуляция
QPSK (Quadrature Phase Shift Keying) – квадратурная фазовая
манипуляция
8PSK – фазовая манипуляция с 8-ю дискретными значениями фазы
DQPSK (Differential QPSK) – дифференциальная фазовая манипуляция
Pi/4 DQPSK – дифференциальная фазовая манипуляция с дискретом по
фазе π/4
D8PSK – дифференциальная фазовая манипуляция с 8-ю дискретными
значениями фазы

16. Виды принимаемых сигналов

Семейство форматов
Формат модуляции
CPM (Continuous Phase
Modulation) – модуляция без
разрыва фазы
Offset DQPSK – смещенная
дифференциальная фазовая манипуляция
Частотная модуляция
(манипуляция)
Обычная частотная модуляция в аналоговых
системах
MSK (Minimum Shift Keying) – манипуляция
с минимальным сдвигом
FSK (Frequency Shift Keying) – частотная
манипуляция 2 FSK, 4FSK, 8FSK – частотная
манипуляция с 2, 4, 8 дискретными
значениями частоты
Time-Hopping Modulation –
время-импульсная модуляция
Модуляция с расширением
спектра (spread spectrum) / связь
с шумоподобными сигналами

17. Сущность, преимущества, недостатки и область применения различных видов модуляции. Амплитудная манипуляция (ASK)

18. Квадратурная модуляция – основа семейства эффективных цифровых видов модуляции

Модулирующий
сигнал I
(cинфазная составляющая)
генератор
(несущая частота)
90° фазовращатель
Модулирующий
сигнал Q
схема
суммирования
Выходной сигнал
(квадратурномодулированный
сигнал)
(квадратурная составляющая)
Квадратурный модулятор

19. I/Q диаграмма («созвездие») – наглядное представление особенностей конкретных видов модуляции

● Дискретная точка на I/Q диаграмме
представляет цифровое состояние или
расположение символа

20. Фазовая манипуляция (PSK). Частный случай: двухуровневая фазовая манипуляция (Binary Phase Shift Keyng (BPSK))

21. Двухуровневая фазовая манипуляция

Спектр и векторная диаграмма («созвездие») на экране спектроанализатора
Agilent PSA E4440A

22. Двухуровневая фазовая манипуляция

• Недостаток: неполное использование пропускной способности
канала связи за счет наличия двух боковых полос, несущих
идентичную информацию.
• Область использования: системы не требующие большой
пропускной способности канала данных, либо не налагающие
ограничений на ширину спектра, занимаемого в эфире. Например:
телеметрия дальнего космоса, кабельные модемы.

23. Квадратурная фазовая манипуляция (QPSK)

24. Квадратурная фазовая манипуляция

Спектр и векторная диаграмма («созвездие») на экране спектроанализатора
Agilent PSA E4440A

25. Квадратурная фазовая манипуляция

•Область использования: спутниковые системы, сотовые системы
CDMA, DVB-S (спутниковое цифровое телевизионное вещание),
кабельные системы (обратное направление), кабельные модемы.

26. 8PSK – фазовая манипуляция с 8-ю дискретными значениями фазы

27. 8PSK

Области применения: спутниковые системы, авиация

28. Дифференциальная фазовая манипуляция (DQPSK)

«Дифференциальная» – означает, что информация передается не
абсолютным установившимся значением, а переходом между
установившимися значениями.
В некоторых случаях накладываются ограничения на допустимые
переходы. Например, при модуляции π/4 DQPSK траектория сигнала не
проходит через начало координат.

29. Дифференциальная фазовая манипуляция

30. Дифференциальная фазовая манипуляция

31. Pi/4 DQPSK – дифференциальная фазовая манипуляция с дискретом по фазе π/4

Диаграмма расположения битов

32. Pi/4 DQPSK – дифференциальная фазовая манипуляция с дискретом по фазе π/4

33. Pi/4 DQPSK – дифференциальная фазовая манипуляция с дискретом по фазе π/4

Широко используется в различных системах. Например:
• Сотовые системы NADC- IS-54 (North American digital cellular) и
PDC (Pacific Digital Cellular)
• Беспроводные системы PHS (personal handyphone system)
• Транковые системы TETRA (Trans European Trunked Radio)

34. D8PSK – дифференциальная фазовая манипуляция с 8-ю дискретными значениями фазы

Диаграмма расположения битов

35. D8PSK – дифференциальная фазовая манипуляция с 8-ю дискретными значениями фазы

36. Семейство форматов модуляции без разрыва фазы (Continuous Phase Modulation (CPM))

Offset QPSK (OQPSK) – смещенная фазовая манипуляция.
Область использования: обратный канал (телефон → база) в
сотовой системе CDMA.
В QPSK каналы I и Q переключаются одновременно. В OQPSK
битовые потоки I и Q смещены на половину периода символа.

37. OQPSK

В любой момент времени только один из битовых потоков
изменяет значение. При этом амплитуда сигнала не принимает
нулевых значений (изменение амплитуды составляет около 3 дБ
против 30…40 дБ у QPSK). Это позволяет применять менее линейный
передатчик с большим КПД.

38. OQPSK. Диаграмма «созвездие»

39. Частотная манипуляция (FSK)

При FSK частота несущей изменяется как функция
модулирующего сигнала (т.е. передаваемого).
Область использования: беспроводные DECT (Digital
Enhanced Cordless Telephone), CT2 (Cordless Telephone 2)) и
пейджинговые системы.
Частотная и фазовая модуляция связаны. Постоянное
отклонение частоты на +1 Гц означает, что фаза постоянно
увеличивается на 360° в секунду относительно сигнала с
исходной частотой.

40. Частотная модуляция сигнала

41. Частотная модуляция цифрового сигнала

42. Ширина спектра ЧМ-сигнала

43. Ширина спектра ЧМ-сигнала

44. Ширина спектра ЧМ-сигнала

45.

Ширина спектра ЧМ-сигнала

46.

Ширина спектра ЧМ-сигнала

47. 2FSK или BFSK (Binary FSK)

«1» представляется одной частотой и «0» другой.

48. 4FSK

49. 8FSK

50. Манипуляция с минимальным сдвигом

• Т.к. отклонение частоты означает опережение или отставание фазы,
частотный сдвиг может детектироваться посредством регистрации фазы
на каждом битовом интервале. Фазовый сдвиг на (2N + 1) π/2 рад.
наиболее просто детектируется с использованием квадратурного
детектора. Для четных символов переданные данные отражает
полярность синфазного канала (I), а для нечетных – квадратурного (Q).
• Это уменьшает потребляемую мощность в мобильных передатчиках.
• Минимальный частотный сдвиг, который обеспечивает ортогональность
между I и Q каналами, это такой, при котором происходит фазовый сдвиг
на ±π/2 рад. на символ. FSK с такой девиацией называется MSK
(Minimum Shift Keying). Размах девиации частоты при этом в равен
половине битрейта.
• Область использования: стандарт сотовой связи GSM (Global System for
Mobile Communications). Фазовому сдвигу на +90° соответствует «1» и
−90° соответствует «0».

51.

• При FSK и MSK получается сигнал несущей с
постоянной огибающей.
• На практике модулирующий сигнал фильтруется
при помощи фильтра Гаусса. Фильтр Гаусса не
имеет выбросов во временной области, которые
могут расширять спектр в связи с увеличением
пиковой девиации. MSK с фильтром Гаусса
называется GMSK (Gaussian MSK).

52. GMSK

53. Выбор типа фильтра (альтернативы: фильтр Найквиста / фильтр Гаусса)

54. Модуляция Enhanced Data Rates for GSM Evolution (EDGE)

55. Квадратурная амплитудная модуляция (QAM)

Частный случай: 16 QAM (число соответствует количеству используемых
позиций на I/Q плоскости)

56. Квадратурная амплитудная модуляция 16 QAM на экране Agilent PSA E4440A

57. QAM. Области применения

• Области применения QAM модуляции: DVB-C (Digital Video
Broadcasting—Cable) и модемы.

58. Модуляция с разделением по ортогональным частотам (Orthogonal Frequency Division Multiplex (ODFM))

ФМ1
Демультиплексор
• Цифровой поток распараллеливается на n
потоков демультиплексором.
• Каждый из получившихся потоков подается на
модулятор отдельной несущей. При этом
скорость передачи 1 символа уменьшается в n
раз, а время передачи увеличивается в n раз.
• Совокупность модулированных сигналов
поступает на сумматор на выходе.
• Частоты несущих выбираются так, чтобы они
были ортогональны на заданном интервале
времени.
• Формат модуляции несущих может быть
различен, но обыкновенно используется QPSK.
В этом случае число битов, переданных
каждым ODFM-символом 2n.
ФМ2
Σ
fн1
fн2
G1
G2

59. OFDM. Практическая реализация

x1 + jx2

xNRZ(t)
Демультиплексор
Число ортогональных несущих может выбираться очень большим (до
нескольких сотен или тысяч). Поэтому практически OFDM реализуется
иначе, чем представлено на предыдущем слайде.
ОДПФ
xn−1 + jxn
ОДПФ – обратное дискретное преобразование Фурье

60. OFDM. Устойчивость к многолучевому распространению

Особенность OFDM – устойчивость к многолучевости, возникающей
при отражении сигнала от земной поверхности, зданий и при
одновременой работе на одной частоте нескольких передатчиков
(одночастотная сеть – Single Frequency Network).
Такая устойчивость связана с тем, что интерференционные минимумы
поля возникают только на отдельных частотах и способны поразить
только некоторые из битов в OFDM-символе. При использовании
помехоустойчивого кодирования такие ошибки корректируемы (до
определенного предела).

61. OFDM. Область использования

Высококачественное радиовещание (Digital Audio Broadcasting) в
дециметровом диапазоне длин волн. Наземное вещание в диапазоне
174…252 МГц (DAB-T), спутниковое в диапазоне 1452…1492 МГц
(DAB-S), кабельное вещание (DAB-C).

62.

Время-импульсная модуляция
(Time Hopping Impulse Modulation)
Несущий импульс
Первая производная импульса Гаусса.
Слева форма импульса, справа – спектр

63. Время-импульсная модуляция

Собственно модуляция
Слева – форма импульсов, справа - спектр

64. Время-импульсная модуляция

Кодирование псевдослучайным шумом. Сглаживание
амплитудного спектра и разделение абонентов
Слева формы импульсов, справа – спектр

65.

1. Основные качественные показатели РПрУ
Качественные показатели РПУ характеризуют соответствие приемника своему
назначению. Различают электрические, конструктивно-эксплуатационные и
экономические показатели.
1. Диапазон рабочих частот – диапазон частот, в пределах которого РПУ сохраняет
свои основные качественные показатели с заданной точностью при дискретной
или плавной перестройке.
Диапазон рабочих частот задается нижней и верхней граничными частотами, а
также коэффициентом перекрытия:
КД
f 0max
f 0min
С целью обеспечения постоянства качественных показателей по
частоте весь диапазон частот разбивают на поддиапазоны со своими
граничными частотами и коэффициентом перекрытия по частоте:
К ПД
f пдmax
f пдmin

66.

Исходными данными для разбивки ДРЧ являются:
-диапазон рабочих частот, его верхняя и нижняя граничные
частоты;
-требования
по
равномерности
чувствительности
и
избирательности;
В результате разбиения ДРЧ необходимо определить:
- способ разбиения на поддипазоны;
-число поддиапазонов N;
-номинальные и фактические (с учетом запаса по краям)
коэффициенты перекрытия каждого поддиапазона:
К ПДi
f maxi
f mini
-частотные границы поддиапазонов и частотные интервалы:
f ПД i f maxi f mini

67.

Выбор способа разбиения на поддиапазоны обусловлен классом
приемника и требованиями к равномерности чувствительности, усиления
и избирательности.
Способы разделения ДРЧ на поддиапазоны сводят в три группы:
1) Способ одинаковых коэффициентов перекрытия для всех поддиапазонов;
2) Способ одинаковых частотных интервалов для всех поддиапазонов;
3) Комбинированный.

68.

Рисунок 1 – Способы разбивки ДРЧ на поддипазоны
1 способ используется в РПУ всех классов. Имеем минимум частотных
поддиапазонов, простое схемное решение для контуров преселектора.
Недостаток: неравные частотные интервалы, приходящиеся на каждый
поддиапазон. Каждый следующие поддиапазон в КПД раз шире
предыдущего по частоте.

69.

2 способ применяют в РПУ 1-ого класса с высокими требованиями к
частотной точности. Идут на усложнение конструкции и схемотехнического
решения. Иногда применяют в РПУ низкого класса с небольшими
коэффициентами перекрытия по частоте К Д 10 .
3 способ используют в РПУ с большими коэффициентами перекрытия
всего диапазона К Д 20 25
, когда при первом способе разделения
получаются значительные частотные интервалы на верхних поддиапазонах, а
при втором способе для нижних поддиапазонов требуются коэффициенты
перекрытия , превышающие допустимые.
Перестройка РПУ в ДРЧ осуществляется одним из трех способов:
1)Плавно – путем плавного изменения емкостей или индуктивностей
входного устройства, при котором РПУ настраивается в резонанс на любую из
рабочих частот ДРЧ;
2)Дискретно – путем скачкообразного переключения элементов всех
перестраиваемых систем и использованием сетки дискретных частот в
гетеродине (прием на фиксированных частотах f c1 , f c 2 , f c 3 ... )
3)Комбинированным способом – скачками при переходе от одного
поддиапазона к другому и плавно в пределах поддиапазона.

70.

2. Чувствительность – мера способности РПУ принимать
слабые сигналы и воспроизводить их на своем выходе с
заданным качеством. Количественно чувствительность
оценивают минимальным уровнем сигнала в антенне:
активной мощностью на выходе антенны Ра, Вт;
величиной наведенной ЭДС Еа, мкВ; интенсивностью
2
a
или удельной мощностью
, Вт/Гц , при котором
передаваемое сообщение воспроизводится с заданной
точностью. Чувствительность РПУ тем выше, чем
меньше указанные величины при одном и том же
отношении сигнал/шум (ОСШ) на входе РПУ.
3. Избирательность – мера способности РПУ выделить
полезный сигнал из спектра колебаний, поступающих на
его вход. В РПУ реализуется в основном частотная
избирательность – выделение частоты полезного сигнала
из совокупности частот принимаемой аддитивной смеси.

71.

Рисунок 2 – Виды частотной избирательности РПУ

72.

Односигнальная избирательность (ОСИ) оценивается при воздействии на
вход РПУ одного или нескольких сигналов с малой амплитудой , при которых
РПУ работает в линейном режиме. К характеристикам РПУ по ОСИ относят
полосы пропускания по основному каналу приема и степень подавления
помех по побочным и соседним каналам приема.
Многосигнальная избирательность (МСИ) определяет селективные
свойства РПУ с учетом нелинейных явлений, происходящих в его каскадах
при воздействии на вход мощных по амплитуде помех, затрудняющих
качественный прием.
К нелинейным явлениям относят:
-блокирование (забитие) – результат взаимодействия полезного сигнала и
мощной немодулированной помехи, вследствие чего уменьшается
коэффициент усиления РПУ в целом;
-перекрестная модуляция – перенос амплитудной модуляции с амплитудномодулированной внеполосной помехи на полезный сигнал;
-взаимная модуляция – явление формирования в трактах РПУ напряжения с
частотой полезного сигнала в результате воздействия на вход двух или более
помех, не совпадающих по частоте с частотой настройки РПУ.

73.

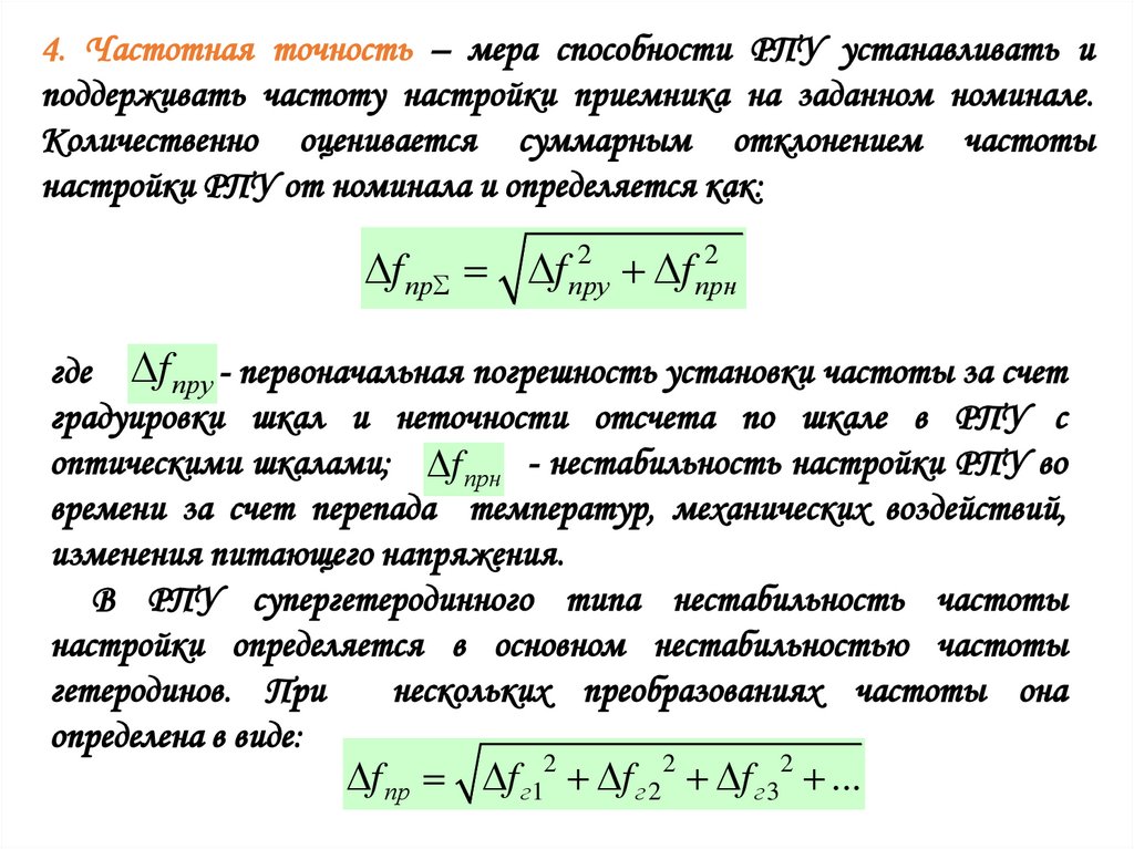
4. Частотная точность – мера способности РПУ устанавливать и
поддерживать частоту настройки приемника на заданном номинале.
Количественно оценивается суммарным отклонением частоты
настройки РПУ от номинала и определяется как:
2
2
f пр f пру
f прн
где f пру - первоначальная погрешность установки частоты за счет
градуировки шкал и неточности отсчета по шкале в РПУ с
оптическими шкалами; f прн - нестабильность настройки РПУ во
времени за счет перепада температур, механических воздействий,
изменения питающего напряжения.
В РПУ супергетеродинного типа нестабильность частоты
настройки определяется в основном нестабильностью частоты
гетеродинов. При
нескольких преобразованиях частоты она
определена в виде:
f пр f г12 f г 2 2 f г 32 ...

74.

5. Помехоустойчивость – способность РПУ воспроизводить
переданное сообщение с заданным качеством при воздействии внешних
и внутренних помех. Для непрерывных сообщений (аналоговый
сигнал) помехоустойчивость оценивают отношением сигнал/шум на
выходе демодулятора, для дискретных сообщений – вероятностью
правильного приема или ошибочного приема
Pпр lim
N
N пр
N
или Pош 1 Рпр lim N ош
N
N
Помехоустойчивость
часто
характеризуют
пороговым
отношением сигнал/шум – ОСШ на входе детектора, при котором
достигается требуемое качество приема.
6. Степень искажения формы сигнала . Под искажениями формы
сигнала понимают изменения закона, по которому промодулированы
амплитуда, частота или фаза выходного сигнала по сравнению с
формой входного сигнала, вызывающие ухудшение качества
воспроизведения сообщения. Искажения делят на линейные и
нелинейные.

75.

Линейные искажения вызываются инерционностью линейных цепей
в трактах РПУ (катушек индуктивности и конденсаторов), чьи
комплексные коэффициенты передачи зависят от частоты,
нелинейные искажения обусловлены
нелинейностью ВАХ
полупроводниковых элементов приемника.
Линейные искажения делят на амплитудно и фазо-частотные.
Амплитудно-частотные искажения – искажения формы сигнала,
вызванные неодинаковым усилением отдельных гармонических
составляющих спектра полезного сигнала из-за неравномерности АЧХ.
Фазо-частотные искажения – искажения формы сигнала , вызванные
неодинаковой подвижкой по фазе отдельных составляющих спектра
полезного сигнала при прохождении через инерционные цепи.
Для РПУ, принимающих АМ сигналы, наиболее критичны –
амплитудно-частотные искажения , для РПУ , принимающих ЧМ или
ФМ – фазо-частотные, для РПУ , принимающих импульсные сигналы,
- переходные искажения, вызванные переходными процессами в цепях,
содержащих реактивные (инерционные) элементы.

76.

Рисунок 3 – Характеристики РПУ: а) – АЧХ; б) – ФЧХ; в) –
амплитудная; г) - импульсная

77.

Нелинейные искажения проявляются в появлении на выходе
приемника дополнительных гармонических составляющих в спектре,
которых не было в спектре передаваемого сообщения. Их оценивают
допустимым коэффициентом нелинейных искажений при заданном
коэффициенте модуляции.
7. Электромагнитная совместимость (ЭМС) – обеспечение
совместной работы данного РПУ с другой аппаратурой, создающей
мешающее излучение. Применительно к РПУ применяют меры по
уменьшению его собственного излучения и защите приемника от
влияния помех других устройств по соседним и побочным каналам
приема, а также от индустриальных помех. ЭМС задается
допустимым уровнем напряжения гетеродина, «просачивающегося» в
антенну, на выход РПУ, в цепи питания, управления, коммутации.
8. Динамический диапазон РПУ по основному каналу – диапазон
граничных уровней входного сигнала, при котором обеспечивается
нормальное качество приема. Минимальный уровень входного сигнала
ограничен уровнем собственных шумов, максимальный уровень –
допустимыми нелинейными искажениями в каскадах РПУ.

78.

U вхmax
Pвхmax
D
; D дБ 20 lg
; D дБ 10 lg
Eа 0
E
P
а0
a0
U вхmax
где U вх
Eа 0
- максимально допустимый уровень напряжения на входе, В
- чувствительность РПУ, В
Pвхmax
- максимально допустимая мощность на входе, Вт
Pa 0
max
- минимальная мощность на входе, Вт.
Изменение амплитуды сигналов и помех в реальных условиях может
достигать 90..100 дБ и более. Для расширения динамического диапазона
необходимо использовать электронные приборы с большим линейным
участком ВАХ и автоматической регулировкой усиления (АРУ).
9. Параметры ручных и автоматических регулировок. Система
регулировок обеспечивает:
•настройку РПУ на частоту корреспондента;
•установку величины усиления в соответствии с уровнем приходящего
сигнала;

79.

•изменения полос пропускания и характеристик тракта с целью
осуществления оптимального приема и максимального подавления помех;
•подстройку РПУ с учетом возможных дестабилизирующих факторов.
Для различных видов регулировок вводят следующие параметры:
1. Для ручной регулировки усиления (РРУ) – пределы изменения
коэффициента усиления во входном аттенюаторе, трактах до и после
детектора.
2. Для автоматической регулировки усиления (АРУ) – допустимые
изменения уровня сигнала на выходе РПУ при изменении уровня
сигнала в антенне в заданных пределах, постоянная времени системы
АРУ.
3. Для регулировки полосы пропускания (ПП) – пределы изменения
ширины ПП и коэффициентом прямоугольности.
4. Для систем автоматической подстройки частоты (АПЧ) – полосы
схватывания, удержания, коэффициент АПЧ, точность и время
подстройки частоты.

80.

5. Для систем автоматической перестройки частоты –
максимальное и среднее время перестройки на одну из
заданных частот с помощью системы автоматики.
10. Мощность и другие характеристики приемника.
Если
источник питания имеет ограниченную мощность, то задается
максимальная мощность потребления радиоприемником.
Конструктивно-эксплуатационные характеристики:
1. Надежность оценивают средним временем наработки на
отказ.
2. Стабильность и устойчивость оценивают по способности РПУ
сохранять свои электрические параметры с заданной
точностью при воздействии окружающей среды и изменении
режима работы источника питания.
3. Массо-габариты, ремонтнопригодность.
Производственно-экономические характеристики: стоимость,
сроки разработки, размер партии, серийноспособность, сроки
морального износа, соответствие мировым стандартам.

81. Структурная схема РПрУ

2 лекция

82.

2.Обобщенная структурная схема РПУ
1.Тракт высокой (принимаемой) частоты или преселектор – часть
схемы РПУ от входа до первого смесителя. Обеспечивает
предварительное усиление и избирательность по принимаемому сигналу
при работе в широком диапазоне частот.

83.

Функции преселектора:
1. Обеспечение усиления принимаемого сигнала и создание
необходимого ОСШ на входе.
2. Обеспечение
односигнальной избирательности – создание
необходимого подавления помех по побочным каналам приема.
3. Обеспечение многосигнальной избирательности при воздействии
на вход сигнала и одной или нескольких помех большой
амплитуды.
4. Ослабление излучений колебаний первого гетеродина в антенну.
Назначение элементов преселектора:
1. Аттенюатор обеспечивает ослабление мощного сигнала и помех для
реализации линейного режима работы РПУ.
2. Входное устройство обеспечивает согласование антенны с УВЧ,
наиболее эффективную передачу энергии из антенны в УВЧ,
частотную избирательность по побочным каналам приема.
3. УВЧ обеспечивает усиление входного сигнала до величины,
необходимой для работы первого смесителя (Кус=6..10 дБ) и
подавление помех по ПК приема за счет резонансной нагрузки.
4. Иногда перед входным устройством включают предварительный
фильтр для подавления помех от близко расположенных РПДУ.

84.

2.Тракт преобразования частоты – часть РПУ от входа первого
смесителя до входа детектора. В зависимости от числа преобразований
включает в себя тракты первой, второй и т.д. ПЧ, причем один из них
есть тракт основной промежуточной частоты. В зависимости от
требований к РПУ основная промежуточная частота может быть
получена на первой, второй и т.д. ступени преобразования частоты. По
отношению к тракту основной ПЧ все предыдущие тракты
преобразования частоты выполняют функции преселектора по
подавлению побочных каналов основного преобразования. Условие выбора
номинала 1ПЧ – подавление помехи по 1ЗК в худшей точке диапазона
(на верхней границе ДРЧ).
Тракт основной ПЧ – часть РПУ от входа смесителя основной ПЧ до
входа детектора. Функции данного тракта: реализация основной
избирательности по соседним каналам приема и усиление , необходимое
для нормальной работы детектора. Основную ПЧ выбирают низкой для
обеспечения более узких полос пропускания фильтров и подавления
помех по СК приема.

85.

3.Детектор
обеспечивает извлечение информации из сигнала
промежуточной частоты и преобразования его в низкочастотный сигнал.
Если РПУ рассчитан на прием нескольких видов сигналов, то используется
соответствующее количество детекторов.
4.Тракт низкой частоты – часть РПУ от выхода детектора до выхода
приемника (вход ОУ) . Функции: усиление НЧ сигнала и избирательность
по НЧ.
5.Система стабилизации частоты – часть РПУ , непосредственно не
связанная с прохождением сигнала. Функции: вырабатывает необходимые
для смесителей тракта преобразования сигнала напряжения
гетеродинирующих частот. В простейшем случае – один или несколько
автогенераторов. В сложных РПУ (прием без поиска и подстройки) –
высокостабильные опорные генераторы и синтезаторы частот.
Синтезаторы частот формируют сетку частот с требуемым шагом.
Стабильность любой частоты из сетки определяется стабильностью
частоты опорного генератора.
6.Системы автоматического и ручного управления в приемнике
(автономные цепи или входящие в состав трактов) предназначенные для
изменения параметров элементов приемника с целью согласования его с
принимаемым сигналом и помеховой ситуацией.

86.

3. Основные типы структурных схем
радиоприемных устройств

87.

1. Назначение, состав РПУ
Рисунок 1 – Обобщенная схема системы связи
Радиоприемное устройство (РПУ) как элемент системы связи содержит
антенно-фидерное устройство (АФУ), собственно радиоприемник и
оконечное устройство.
Рисунок 2 – Обобщенная схема РПУ

88.

Антенно-фидерное устройство преобразует энергию
электромагнитных волн в энергию электрических
колебаний
(антенна)
и
подводит
электрический
высокочастотный сигнал ко входу приемника (фидерная
линия).
Радиоприемник выделяет из подведенных ко входу
приемника полезные сигналы, усиливает их и преобразует
к виду необходимому для приведения в действие
оконечного устройства.
Оконечное устройство служит для обработки,
регистрации, воспроизведения сообщения в требуемой
форме: визуальной, звуковой, в виде печатного текста,
сигналов управления и т .д.
Иногда с целью повышения качества и надежности
приема в состав РПУ может входить несколько АФУ и
приемников.

89.

Рисунок 3 – Структурная схема РПУ

90.

Радиоприемное устройство – совокупность
радиотехнических узлов и блоков, выполняющих следующие
функции:
1. Преобразование электромагнитной энергии в энергию
электрических колебаний, обеспечение пространственной
и поляризационной избирательности посредством АФУ.
2. Выделение полезного сигнала из совокупности помеховых
сигналов, несовпадающих с ним по частоте и шумов
посредством избирательной цепи (ИЦ).
3. Усиление выделенных радиосигналов посредством
усилителя радиочастоты (УРЧ).
4. Преобразование
радиосигналов
в
низкочастотный
электрический сигнал посредством детектора(Д).
5. Преобразование
продетектированного
сигнала
в
сообщение и воспроизведение информации посредством
оконечного устройства (ОУ).

91.

1.
2.
3.
4.
5.
6.
7.
Классификация РПУ
По
назначению:
профессиональные
(радиосвязные,
радиолокационные,
радионавигационные
и
т.п.)
и
вещательные.
По схеме построения: детекторные приемники, приемники
прямого усиления, супергетеродинные, регенеративные,
суперрегенеративные.
По виду принимаемых сигналов: приемники аналоговых,
дискретных сигналов и универсальные.
По виду модуляции (манипуляции) принимаемых сигналов:
приемники
амплитудно-модулированных,
частотномодулированных, фазомодулированных, однополосных и
импульсно-модулированных сигналов.
По роду работы: радиотелефонные, радиотелеграфные,
фототелеграфные и т.п.
По
способу
перестройки:
плавные,
дискретные
и
комбинированные.
По месту установки: стационарные, возимые и переносимые.

92.

8. По системе питания: сетевые, аккумуляторные или батарейные и
универсальные.
9. По диапазонам частот согласно таблице .
• VLF, очень низкие частоты, 3 кГц – 30 кГц, длины волн от 100 км до
10 км (декакилометровые волны).
• LF, низкие частоты, 30 кГц – 300 кГц, длины волн от 10 км до 1 км
(длинные волны/километровые волны).
• MF, средние частоты, 300 кГц – 3000 кГц, длины волн от 1 км до 100
м (средние волны/гектометровые волны).
• HF, высокие частоты, 3 МГц – 30 МГц, длины волн от 100 м до 10 м
(короткие волны/декаметровые волны).
• VHF, очень высокие частоты, 30 МГц – 300 МГц, длины волн от 10 м
до 1 м (ультракороткие волны/метровые волны).
• UHF, крайне высокие частоты, 300 МГц – 3000 МГц, длины волн от
1 м до 10 см (дециметровые волны).
• SHF, сверхвысокие частоты, 3 ГГц – 30 ГГц, длины волн от 10 см до 1
см (сантиметровые волны).
• EHF, чрезвычайно высокие частоты, 30 ГГц – 300 ГГц, длины волн от
1 см до 1 мм (миллиметровые волны).
• HHF, гипервысокие частоты, 300 ГГц- 3000 ГГц, длины волн от 1 мм
до 0,1 мм (децимиллиметровые волны).

93.

4. Функции радиоприемных
устройств, основные типы
структурных схем

94.

Основные функции РПУ:
1-ая функция РПУ: выделение, фильтрация
полезного сигнала и подавление помех в принятой
аддитивной смеси полезного сигнала и шумов.
2-ая функция РПУ: детектирование - извлечение
информации из выделенного радиосигнала и его
преобразование в первичный сигнал.
3-я функция РПУ: усиление принятого сигнала
до требуемого уровня.

95.

Приемник, выполняющий фильтрацию полезного сигнала и детектирование
называется детекторным и имеет структурную и принципиальную схему,
приведенную на рисунке 4.
Рисунок 4 – Структурная и принципиальная схемы детекторного приемника
Преимущества: простота схемы, легкость и стабильность настройки, отсутствие
побочных каналов приема и источников питания.
Недостатки: слабая избирательность, низкая чувствительность, искажения
сигнала, зависимость избирательности и чувствительности от частоты. Слабые
сигналы на входе детектора вызывают существенные искажения сигнала на его
выходе, т.к. детектор работает в нелинейном режиме. Слабые сигналы
необходимо усилить до определенного уровня!

96.

Приемник прямого
детектирование.
усиления
осуществляет
фильтрацию,
усиление
и
Рисунок 5 – Структурная схема приемника прямого усиления
Усиление может осуществляться как на высокой частоте (до детектора) так и
на низкой частоте (после детектора). Усиление на ВЧ выполняют усилители с
резонансной нагрузкой, которые дополнительно фильтруют принятую смесь
полезного сигнала и шума. Уровень принимаемых сигналов может быть
различным, а уровень сигнала на входе детектора должен быть постоянным,
поэтому в таких приемниках вводят регулировку усиления.

97.

Достоинства: простота схемы, легкость и стабильность настройки,
отсутствие побочных каналов приема и отсутствие различных
вспомогательных генераторов.
Недостатки:
недостаточная
избирательность,
низкая
чувствительность,
искажения
сигналов,
неравномерность
чувствительности в ДРЧ, неравномерность избирательности по
частоте.
Чувствительность – мера способности РПУ принимать слабые
сигналы и воспроизводить их на своем выходе с заданным
качеством.
Избирательность – мера способности РПУ выделить полезный
сигнал из спектра колебаний, поступающих на его вход.
Рассмотрим недостатки приемника прямого усиления.
1. Низкая избирательность по частоте. Основная избирательность
осуществляется входным устройством (одиночный колебательный
контур с перестраиваемой частотой) и УВЧ (перестраиваемый
резонансный усилитель с нагрузкой в виде одиночного, реже
системы связанных колебательных контуров). Фильтры ВЧ имеют
широкую полосу пропускания и пологие скаты АЧХ, тогда помехи,
лежащие за пределами полосы пропускания возле основного
канала, слабо подавляются.

98.

2. Неравномерность избирательности по частоте.
Известно, что полоса пропускания одиночного
контура определена выражением вида: 2 f f 0

ВЫВОД: Тогда
изменение частоты настройки контура
при постоянной эквивалентной добротности ведет к
изменению
ширины
полосы
пропускания
и
неравномерности избирательности в ДРЧ.
3. Низкая чувствительность. На высоких частотах
коэффициент устойчивого усиления каскада УВЧ
определен выражением вида:
Y21
К уст 0 ,31..0 ,57
где
Cкб f 0
,
Y21 - крутизна характеристики усилителя;
Cкб - емкость перехода коллектор-база ЭП.
ВЫВОД: Тогда для реализации большого коэффициента усиления
необходимо использовать большое количество каскадов УВЧ.

99.

4. Неравномерность чувствительности в ДРЧ.
Коэффициент усиления каскада УВЧ может быть
рассчитан по выражению:
1
К ус Rэ S э Q S
0C
Q S
ВЫВОД: Тогда при перестройке частоты приемника
изменяется эквивалентное сопротивление нагрузки и
коэффициент усиления каскада УВЧ.
5. Возможность появления больших нелинейных
искажений в случае малого усиления до детектора
вследствие работы последнего в нелинейном
режиме.
Данных недостатков можно избежать, если
основное усиление и фильтрацию сигнала осуществлять
на некоторой постоянной и более низкой частоте.

100.

Приемники, в которых происходит преобразование
высокой
принимаемой
частоты
в
более
низкую
промежуточную частоту с последующими усилением и
основной
фильтрацией
называют
приемниками
супергетеродинного типа .
Рисунок 6 – Структурная схема приемника супергетеродинного типа

101.

Преобразователь частоты состоит из смесителя (нелинейного элемента) и
гетеродина (местного генератора частоты). На один вход смесителя подается
напряжение сигнала с выхода тракта принимаемой частоты, а на второй
вход – гармоническое напряжение с выхода гетеродина. Из РТЦ и С
известно, что ток нелинейного элемента преобразователя частоты содержит
ряд гармоник вида:
f n f c m f гет , где n,m 0, 1, 2,...
Избирательная система, включенная в нагрузке
преобразователя,
выделяет одну составляющую из спектра тока с промежуточной частотой
вида:
f пч f c f гет ; f пч f гет f c
Для образования ПЧ обычно используют разностное преобразование.
Если частота гетеродина выше частоты полезного сигнала, то говорят о
верхней настройке гетеродина, если наоборот – то о нижней.

102.

Чтобы промежуточная частота оставалась постоянной при
перестройке приемника необходимо выполнить сопряжение настройки
(рисунок 7), т.е. обеспечить постоянную разность резонансной частоты
преселектора и частоты гетеродина, равную промежуточной частоте во
всем ДРЧ:
f 0 f гет f пч
Рисунок 7 – Сопряжение настройки контуров входного устройства и гетеродина

103.

Достоинства приемника супергетеродинного типа:
1. Высокая и постоянная избирательность во всем ДРЧ за счет использования
на низкой промежуточной частоте сложных избирательных систем (фильтров
сосредоточенной селекции (ФСС), кварцевых, электронно-механических и т.д.
фильтров) с высокой добротностью. Имеем узкие и неизменные по ширине
полосы пропускания:
f пч
2 f пч
Q
2. Высокая и равномерная чувствительность в ДРЧ за счет усиления в тракте
ПЧ, где устойчивый коэффициент усиления определен как
К уст 0 ,31..0 ,57
Y21
,
Cкб f пч
За счет этого уменьшается число усилительных каскадов.
3. Небольшие нелинейные искажения продетектированного сигнала за счет
работы детектора в линейном режиме.

104.

Основные
недостатки
схемотехнического
построения
приемника
супергетеродинного типа:
1. Нестабильность настройки. Отклонение частоты гетеродина от номинального
значения приведет к отклонению фактического значения промежуточной
частоты от номинальной. На номинальную частоту ПЧ настроены фильтры в
тракте ПЧ, следовательно помехоустойчивость приема ухудшится.
Рисунок 7 – Влияние нестабильности частоты гетеродина на стабильность
настройки приемника
Устранение недостатка: использование способов параметрической и
кварцевой стабилизации частоты гетеродина, схемы обеспечения постоянства
ПЧ.

105.

2. Переизлучение колебаний гетеродина в антенну (просачивание
напряжения гетродина в антенну с последующим переизлучением).
3. Сложность сопряжения перестройки каскадов преселектора и гетеродина.
Коэффициент перекрытия входного устройства преселектора отличается от
данного параметра контура гетеродина:
К пер f max / f min
Устранение недостатка: специальные формы пластин конденсаторов
переменной емкости; способ равных углов поворота роторов конденсатора;
дополнительные конденсаторы для уменьшения коэффициента перекрытия.
4. Относительная сложность схемы.
5. Наличие побочных каналов приема. Приемник гетеродинного типа помимо
основного канала приема может принимать сигналы, отличающиеся от частоты
настройки приемника.
Побочные каналы приема – области частот, в которых помеховые сигналы
при взаимодействии с сигналом гетеродина преобразуются в сигнал ПЧ и
усиливаются наряду с полезным сигналом.

106.

Промежуточная частота может быть получена за счет основного
преобразования, а также за счет преобразования помехи, частота которой
удовлетворяет условию вида:
f пч k f пом l f гет , k ,l 0, 1, 2...
Наиболее опасные виды побочных каналов приема – зеркальный канал и
канал приема по промежуточной частоте.
Зеркальный канал – побочный канал приема с частотой равной:
f зк f c 2 f пч , f гет f c ; f зк f c 2 f пч , f гет f c .
Рисунок 8

107.

Вывод: Частота зеркального канала отличается от частоты гетеродина на
величину промежуточной частоты, тогда при поступлении помехи на вход
преобразователя на его выходе появляется сигнал с ПЧ за счет смешивания
помехи с частотой гетеродина. Следовательно, подавление данной помехи
должно происходить до преобразования в тракте принимаемой частоты.
Канал приема по ПЧ – побочное преобразование при к=1 и l=0, тогда
f пом f пч
Рисунок 9
Вывод: Подавление данной помехи также должно происходить в тракте
принимаемой частоты.

108.

Существуют
также
побочные
каналы
приема
за
счет
преобразования высших гармоник частот сигнала и гетеродина,
помехи и гетеродина.
Вывод: ослабление помех по побочным каналам приема
необходимо проводить до тракта промежуточной частоты в
преселекторе, тогда характеристика его избирательности должна
быть более узкой.
Для повышения избирательности по соседнему и зеркальному
каналам используют приемники супергетеродинного типа с двойным
или тройным преобразованием частоты.
Если промежуточная частота выбирается выше максимальной ДРЧ
полезного сигнала, то такой приемник называется инфрадином. Затем
высокую ПЧ понижают в другом преобразователе частоты, т.е. в
инфрадине выполняется неоднократное преобразование частоты.
Преселектор выполняют неперестраиваемым и широкополосным, при
этом входные цепи (фильтры, УВЧ, смеситель) должны обладать
широким динамическим диапазоном и высокой линейностью.
Настройка на принимаемый сигнал осуществляется исключительно
путем перестройки частоты первого гетеродина.

109.

Выбирая верхнюю настройку гетеродина и разностное первое
преобразование частоты, частота первого зеркального канала
располагается значительно выше принимаемой полосы частот и
легко подавляется во входных цепях приемника.
Вывод:
при
инфрадинном
приеме
приемником
супергетеродинного типа применяется несколько преобразований
частоты, выбирается наддиапазонное преобразование 1 ПЧ,
широкополосный
преселектор
не
перестраивается,
высокочастотный тракт до 1 ПЧ выполняется высоколинейным с
целью повышения избирательности по зеркальному и соседним
каналам,
предотвращения
возникновение
нелинейных
комбинационных помех.
Приемник прямого преобразования отличается тем, что частота
гетеродина выбирается равной частоте сигнала, тогда ПЧ равна
нулю и радиосигнал преобразуется в сигнал звуковой частоты без
переноса на промежуточную. Данные приемники получили
название синхродины, гомодины. Подавление помех и усиление
основного сигнала осуществляется на низкой частоте. Просты в
реализации.

110.

Рисунок 10 – Супергетеродинный приемник прямого преобразования
Входной сигнал через входной фильтр подается на УВЧ и далее на
первый вход преобразователя частоты, на второй вход которого подан
сигнал гетеродина с частотой, равной частоте полезного сигнала. Частота
ПЧ равна нулю и определена в виде:
f пч f c kf гет 0 f c kf гет

111.

Следовательно, побочные каналы приема в
приемнике прямого преобразования остаются лишь на
2 f гет ; 3 f гет ;...
частотах :
и легко подавляются
простейшей одноконтурной входной цепью. Далее
после преобразователя сигнал пропускается через ФНЧ
и усиливается в УНЧ.
Недостатки: при приеме АМ сигналов после
преобразователя в спектре выходного сигнала
появляются звуковые сигналы от двух боковых полос,
которые различаются по частоте и искажают
принимаемый
сигнал.
Трудно
реализовать
преобразователь частоты с низким коэффициентом
шума, приемник больше подвержен воздействию помех
и наводок.

112.

Приемник регенеративного типа. В одном из каскадов РПУ используется
обратная связь для повышения чувствительности и избирательности.
Рисунок 11 – Структурная схема приемника регенеративного типа и влияние
ПОС на добротность входного контура
Усиленные колебания с выхода ВЧ цепи подаются к цепям входа в фазе с
колебаниями, поступающими от антенны. Тогда во входном устройстве
появляется дополнительная энергия, эквивалентная затуханию. ПОС повышает
чувствительность приемника за счет увеличения добротности избирательной
системы.
Если ПОС достигает по величине критического значения, УВЧ превращается в
генератор.

113.

Достоинство: высокая чувствительность.
Недостатки: значительные искажения сигнала, невысокая устойчивость, слабая
избирательность и собственное излучение в антенну.
Приемник суперрегенеративного типа. В данном РПУ используется обратная
связь, периодически изменяемая с некоторой частотой схемой управления и
становящаяся отрицательной в определенный интервал периода. Этим
достигается большая устойчивость работы каскада, т.к. он работает не у порога
генерации, а при принудительном изменении режима генерации.
Рисунок 12 – Структурная схема приемника суперрегенеративного типа

114.

Достоинства: легкость и стабильность настройки,
отсутствие побочных каналов приема, стабильность
работы, высокая чувствительность.
Недостатки:
искажения
сигналов,
зависимость
чувствительности и избирательности от частоты,
значительное собственное излучение в антенну.
Таким образом, сопоставляя достоинства и недостатки
различной архитектуры построения РПУ можно сделать
вывод о том, что в наибольшей степени удовлетворяет
требованиям, предъявляемым к профессиональным
приемникам схема супергетеродинного приемника с
одним или несколькими преобразованиями частоты.

115. Структурные схемы приемников

1. Детекторные приёмники: с усилителем низкой частоты (УНЧ) , без УНЧ
Достоинства детекторного
приёмника —
1. он не требует источника питания,
2. очень дешев,
3. может быть собран из подручных
средств.
Недостатки:
малая чувствительность
приемника,
малая избирательность по
частоте

116.

Чувствительность определяется как отношение мощности на входе приемника к
уровню мощности 1 мВт и выражается в логарифмическом масштабе в дБм.
Предельная чувствительность приемника характеризуется коэффициентом
шума N0, равным отношению мощности шумов, создаваемых на выходе линейной
части приемника эквивалентом антенны (при комнатной температуре T0 = 290 К) и
линейной частью, к мощности шумов, создаваемых только эквивалентом антенны.
где k = 1,38 • 10–23 Дж/град — постоянная Больцмана;
части приемника, Гц;
РАП — мощность сигнала, Вт.
Пш — шумовая полоса линейной
Избирательность по соседнему каналу — это способность приемника
принимать полезный сигнал на заданной частоте канала с заданной вероятностью
ошибки в присутствии мешающего сигнала по соседнему каналу.
Подавление
соседнего
канала
определяется как отношение коэффициента
передачи главного тракта приемника на
рабочем канале к его коэффициенту
передачи на соседнем канале.

117. 2. Радиоприёмник прямого усиления (герадеаус)

Тракт радиочастоты ТРЧ
Входная цепь ВЦ (после выхода антенны) и усилитель поступающего из антенны
радиосигнала, так называемый усилитель радиочастоты УРЧ,
образуют тракт
радиочастоты ТРЧ (додетекторный тракт).
Входная цепь обеспечивает предварительную частотную селекцию до
первого каскада УРЧ, а сам УРЧ – основную селекцию и додетекторное
усиление
сигналов.
Частотная
селекция основана на различии спектров сигналов и помех.
Частотная селекция –это одно из основных средств помехозащиты от
преднамеренных активных и пассивных помех.
Полоса
пропускания
П
колебательного
контура
с
добротностью Q связана с его резонансной частотой
f0= fc
соотношением :

118.

119.

120.

121.

122.

123.

Для подавления узкополосных помех (непрерывные помехи,
модулированные узким спектром, импульсы большой длительности)
применяются режекторные фильтры.
Sвх
0
0
Sпом
0
Kреж
0
АЧХ режекторного фильтра промышленной
частоты,
применяемый в
аудиоустройствах
п

124. 3. Приемники с регенеративным усилителем

При помощи положительной обратной связи (ПОС) в резонансный контур вносится
отрицательное сопротивление, частично компенсирующее потери в нем, что увеличивает
коэффициент усиления.
Такие приемники обладают невысокой устойчивостью, так как работают в режиме,
близком к самовозбуждению. При этом возможно проникновение генерируемых
колебаний в антенну, а их излучение ведет к усилению помех другим приемникам, что
нежелательно с точки зрения ЭМС.
Регенеративный детектор
на полевом транзисторе
с индуктивной обратной
связью
Отличается от приёмников прямого
усиления
более
высокой
чувствительностью (ограничена шумами)
и
избирательностью
(ограничена
устойчивостью параметров), пониженной
устойчивостью работы

125. 4. Суперрегенеративный приемник

В суперрегенеративном приемнике положительная обратная связь (ПОС) с УРЧ
периодически изменяется с некоторой вспомогательной частотой, значительно
превышающей частоту модуляции сигнала.
В течение части периода вносимое
сопротивление
становится
отрицательным и в колебательном
контуре возбуждаются колебания.
Амплитуды
этих
колебаний
превышают амплитуду принимаемых
сигналов в 104 раз и более.
Интенсивность их пропорциональна
принимаемым
сигналам,
т.е.
генерируемые колебания в сущности
являются усиленными сигналами.
Суперрегенеративному приемнику,
как и регенеративному свойственны
искажения сигналов и интенсивные
паразитные излучения, что не отвечает
требованиям ЭМС.

126. 5. Супергетеродинные приемники

Антенна
Усилитель
Усилитель
Фильтр
промежуточной
промежуточной
звуковой
Усилитель
частоты
частоты
радиочастоты
Детектор частоты
Смеситель
Гетеродин
Преобразователь частоты
Гетеродин представляет собой генератор сигнала синусоидальной формы,
настраиваемый, либо с фиксированной частотой.
Смеситель — основная часть преобразователя, нелинейное электронное
устройство, где в результате нелинейных процессов образуются комбинационные
гармоники, частоты которых равны разностям или суммам частот гармоник
входных сигналов, либо частот кратных частотам исходных гармоник.
Полосовой фильтр предназначен для селекции нужного набора гармоник,
обычно выполнен по стандартной схеме полосового фильтра на LC-элементах.
Полосовой фильтр

127. Супергетеродинный приемник

128. Супергетеродинный приемник

Трудности, возникающие при усилении высокочастотного сигнала:
а) чем выше частота принимаемого супергетеродинным приемником
сигнала, тем сложнее выполнить усилитель высокой частоты. На высоких
частотах часто возникают условия для его самовозбуждения. Попытка
реализовать усилитель радиочастоты в виде широкополосного усилителя
тоже приводит к определенным трудностям.
б) необходимость построения перестраиваемого узкополосного фильтра,
настраиваемого на рабочий сигнал. Выполнить фильтр со стабильными
параметрами при его перестройке в диапазоне частот практически
невозможно.
Требования к этому фильтру получаются противоречивыми. С одной
стороны, этот фильтр должен ослаблять соседний канал приема, а с другой
стороны не искажать принимаемый сигнал. В результате, при необходимости
перестройки частоты требуется изменять относительную полосу пропускания
фильтра:
,
, где
— полоса частот полезного сигнала,
fпс — несущая частота полезного сигнала

129. Супергетеродинный приемник

Даже в том случае, когда приемник разрабатывается на одну
фиксированную частоту, очень трудно обеспечить параметры
узкополосного фильтра. На частоте 450 МГц очень трудно (практически
невозможно) обеспечить полосу пропускания фильтра равную 10 кГц. При
этом минимальная добротность требуется:
Добротность избирательной цепи, равную нескольким сотням тысяч
единиц технически выполнить невозможно!
Задача РЕШАЕТСЯ в два этапа — перестройка по диапазону частот
и обеспечение избирательности по соседнему каналу.
Перенос спектра принимаемых частот осуществляется при помощи
тригонометрического преобразования:
тогда напряжение на выходе перемножителя, который часто называется
смесителем будет записываться:

130. Супергетеродинный приемник

131. Супергетеродинный приемник

132. Супергетеродинный приемник

Гетеродин осуществляет перестройку в диапазоне частот, поэтому часто выполняется в
виде синтезатора частоты, который может настраиваться на ряд фиксированных частот и
обладает стабильностью частоты, соответствующей кварцевому генератору или атомному
эталону частоты.
Для уменьшения требований к фильтру основной избирательности (ФОИ) тракт
промежуточной частоты супергетеродинного приемника выбирается достаточно
низкочастотным. Это позволяет обеспечить значительную относительную расстройку частоты
соседнего канала по отношению к полосе принимаемого супергетеродинным приемником
сигнала.
Так как промежуточная частота супергетеродинного приемника является фиксированной,
позволяет применить в качестве фильтра промежуточной частоты кварцевый,
электромеханический или пьезоэлектрический фильтр.
Таким образом, супергетеродинным приемником могут одновременно приниматься сразу два
частотных канала, отстоящих друг от друга на величину 2fпч. Один из этих каналов называется
рабочим каналом супергетеродинного приемника, а другой — зеркальным.

133. Супергетеродинный приемник

Процесс образования зеркального канала в супергетеродинном приемнике
Единственный способ избавиться от зеркального канала — это подавить его сигнал во
входной цепи радиоприемника, иначе говоря, подавление зеркального канала зависит от
избирательности входной цепи супергетеродинного радиоприемника и расстройки зеркального
канала:
При реализации супергетеродинного приемника цифровых методов модуляции следует
учитывать особенности преобразования частоты. Полезная информация цифрового сигнала
обычно содержится в относительном изменении фазы несущего колебания, но оно приводит к
соответствующему приращению частоты:
Положительное
приращение
фазы
будет
увеличивать
частоту
принимаемого
супергетеродинным приемником сигнала, а отрицательное — уменьшать. При преобразовании
частоты в супергетеродинном приемнике приращение частоты может, как не изменяться — при
преобразовании
, так и
становиться противоположным — при
.

134.

6. Приемник прямого преобразования частоты (с преобразованием на
нулевую ПЧ)
Избирательность по частоте можно осуществить фильтром низкой частоты, сложность которого
при тех же характеристиках подавления соседнего канала будет в два раза меньше. Перенос
спектра радиочастот в область низких частот можно осуществить при помощи следующего
тригонометрического преобразования:
В качестве второго синусоидального сигнала с частотой, совпадающей с частотой
принимаемого радиосигнала, применяется сигнал местного генератора, называемого
гетеродином. Напряжение на выходе перемножителя, который в данном случае называется
синхронным детектором, будет записываться следующим образом:
Напряжение удвоенной частоты радиосигнала легко может быть подавлено фильтром
низкой частоты.
Процесс рабочего канала на нулевую частоту

135. Супергетеродинный приемник с двойным преобразованием частоты

При двойном преобразовании частоты сначала переносят группу каналов на первую промежуточную
частоту, выделяют ее, а затем выделяют рабочий канал на второй промежуточной частоте.
Перенос спектра рабочего канала при двойном преобразовании
частоты
Структурная схема супергетеродинного радиоприемника с двойным преобразованием
частоты

136. 7. Радиоприемники с цифровой обработкой сигнала

Большее внимание уделяется построению радиоприемных трактов с применением цифровой
обработки сигналов (ЦОС), называемых в литературе SDR — software defined radio. Эта технология
основывается на возможности оцифровки радиосигнала в реальном времени и последующей обработке
программными или аппаратными цифровыми средствами — цифровыми сигнальными процессорами,
ПЛИС и т.д. Технология SDR позволяет осуществлять прием и демодуляцию сигналов, в которых
используются цифровые виды модуляции, такие как DPSK, QAM, GMSK и т.д. В зависимости от частоты и
ширины спектра принимаемого сигнала цифровая обработка в приемнике может использоваться как по
радиочастоте (см. рис. 1), так и после переноса сигнала на фиксированную промежуточную частоту —
обработка по ПЧ (см. рис. 2).
Аналоговый
преселектор
Устройство,
выполняющее
ЦОС
АЦП
Рис. 1. Структура приемника с ЦОС по радиочастоте
Аналоговый
преселектор
Аналоговый фильтр для
защиты от наложения
спектра
Смеситель
fпч
АЦП
Устройство,
выполняющее
ЦОС
Гетеродин
Рис. 2 . Структура приемника с ЦОС по промежуточной частоте

137. Радиоприемники с цифровой обработкой сигнала

Структура цифрового приемника

138. Радиоприемники с цифровой обработкой сигнала

АЦП преобразует аналоговый сигнал в цифровой поток отсчётов и дальнейшая обработка выполняется
цифровым образом.
Основные элементы цифровой части приёмника сосредоточены в модуле цифрового приёмника.
Этот модуль производит канальную фильтрацию и демодуляцию сигнала. Модуль может обрабатывать один
или несколько каналов приёма.
Основные компоненты модуля - высокочастотный АЦП, цифровой квадратурный понижающий
преобразователь DDC (Digital Down Converter)(их может быть несколько) и сигнальный процессор.
модуль цифрового приёмника может производить мониторинг спектра входного сигнала с помощью
быстрого преобразования Фурье (БПФ).
С выхода модуля информационный поток демодулированных данных от одного или нескольких каналов
приёма поступает в вычислительную среду для дальнейшей обработки. В эту вычислительную среду
поступают данные и от других аналогичных приёмных модулей, которые подключены к выходу ПЧ аналоговых
приёмных трактов других диапазонов. В модуле цифрового приёмника отсчёты с выхода АЦП обрабатываются
специализированным сигнальным процессором DDC (Digital Down Converter).
Функции этого процессора - преобразование информативного спектра частот в область низких (нулевых)
частот, квадратурная фильтрация и децимация отсчётов сигнала.
Децимация (в k раз) – сокращение размера сигнала путем удаления последовательностей из k-1
избыточных отсчетов (т.е. остается лишь каждый k-й отсчет).
Децимация сигнала производится, как правило, после его преобразования, сужающего ширину спектра
сигнала в k раз. Это и приводит, согласно теореме Найквиста-Колмогорова, к сокращению числа отсчетов,
необходимых для полного восстановления сигнала, в k раз.
По реализуемым функциям - это цифровой приёмник прямого преобразования. DDC имеет два
перемножителя, генератор отсчетов SIN и COS, идентичные каналы НЧ децимирующих фильтров. Частота
настройки внутреннего генератора может изменяться в диапазоне от 0 до 25МГц (до половины тактовой
частоты DDC). Частота среза фильтров изменяется от сотен Гц до сотен кГц. Процессор производит
децимацию отсчётов сигнала для того, чтобы скорость потока данных с выхода DDC была сообразна ширине
спектра выходного сигнала.
Цифровая обработка сигнала (ЦОС) аппаратно организована на процессоре цифровой обработки, в состав
которого может входить и АЦП с ЦАП. Для разработки программ ЦОС существует специальное программное
обеспечение.

139. Радиоприемники с цифровой обработкой сигнала

140.

141.

(уст-во на поверхностных акустических волнах (ПАВ))

142.

143. Спасибо за внимание.

English     Русский Rules