Практическое занятие для самостоятельной работы Расчет прессовых соединений
2.70M

ПР_Натяг

1. Практическое занятие для самостоятельной работы Расчет прессовых соединений

Калужский филиал
ФГБОУ ВПО «Московский государственный технический
университет им. Н.Э. Баумана»
Практическое занятие
для самостоятельной работы
Расчет прессовых соединений

2.

Соединение с натягом

3.

4.

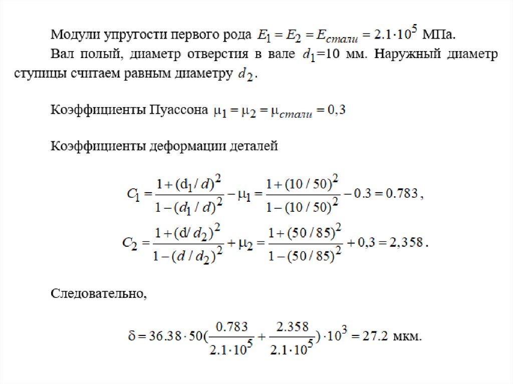
5.

Nm
es ei ES EI
2
2

6.

Обеспечение способности соединения передавать заданную
нагрузку

7.

8.

9.

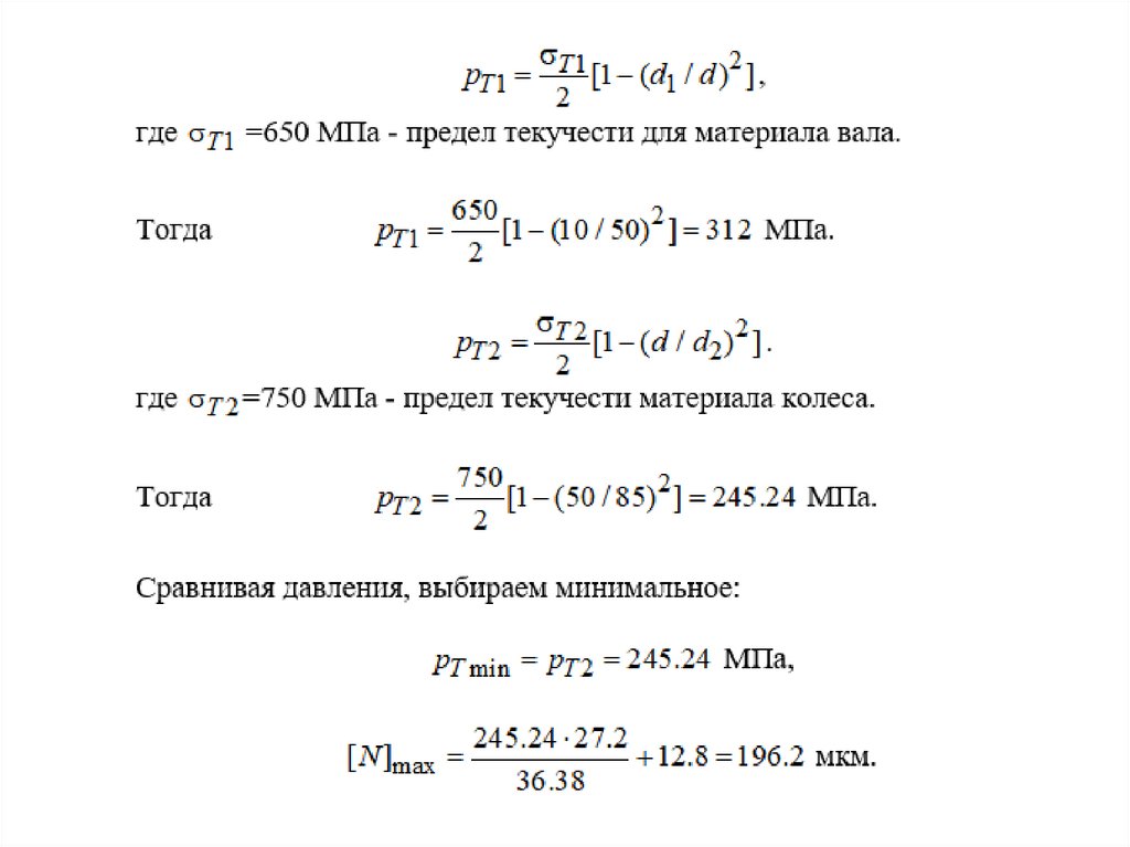
Проверка прочности соединяемых деталей

10.

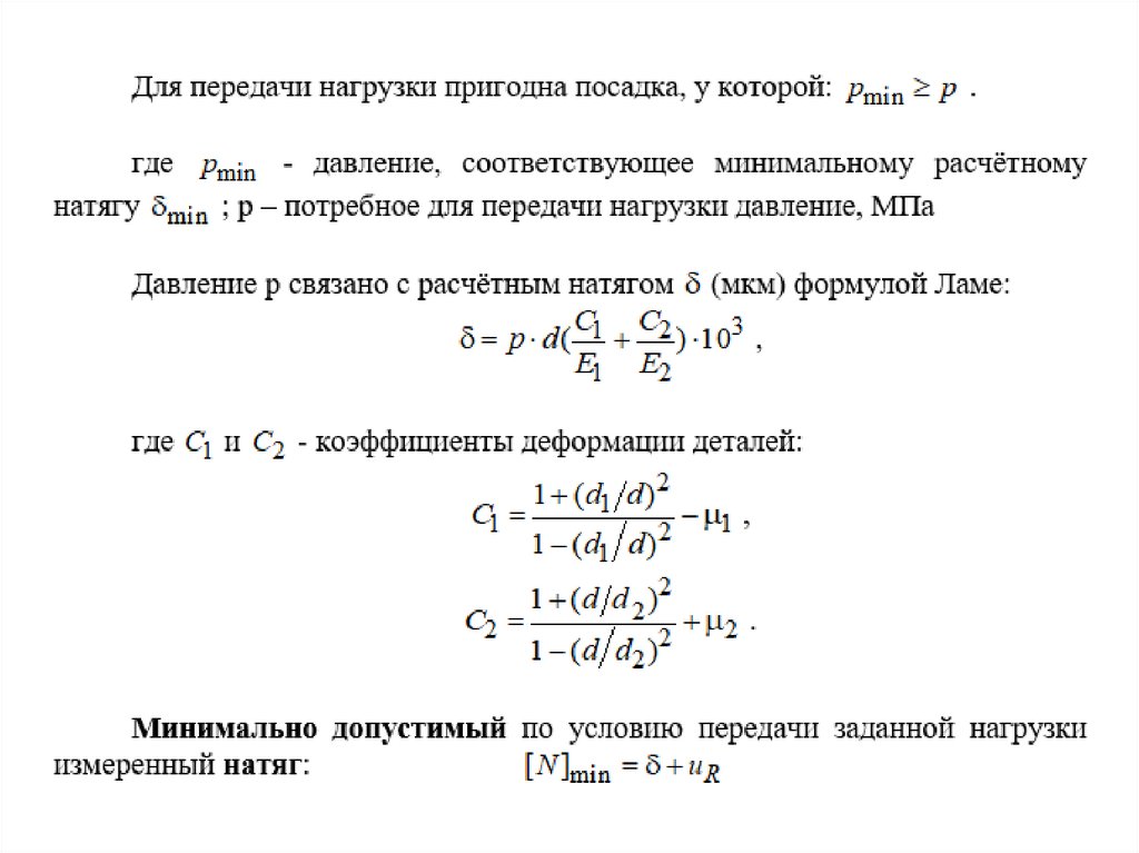
Условия пригодности посадки

11.

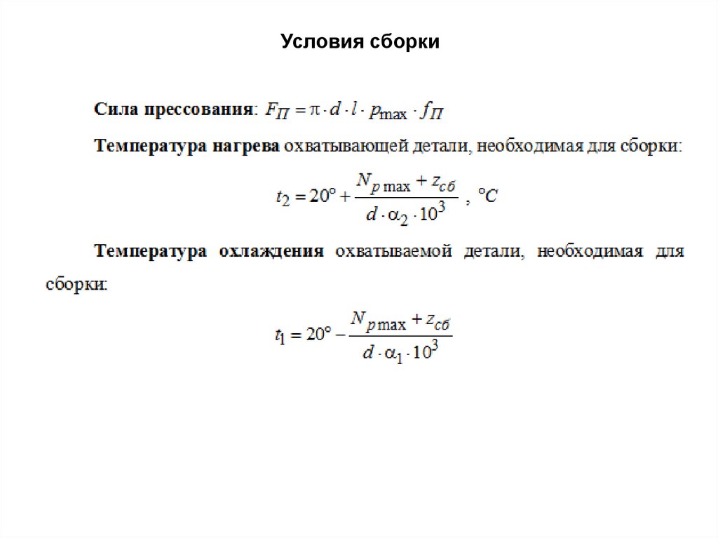
Условия сборки

12.

Задача 1

13.

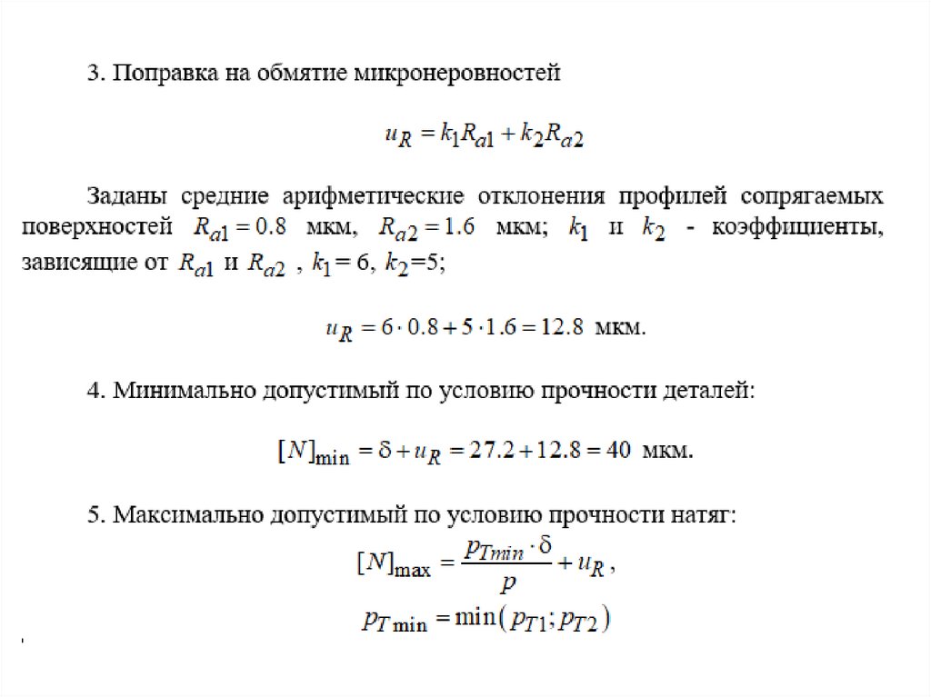
Решение

14.

15.

16.

17.

18.

19.

Задача 2

20.

21.

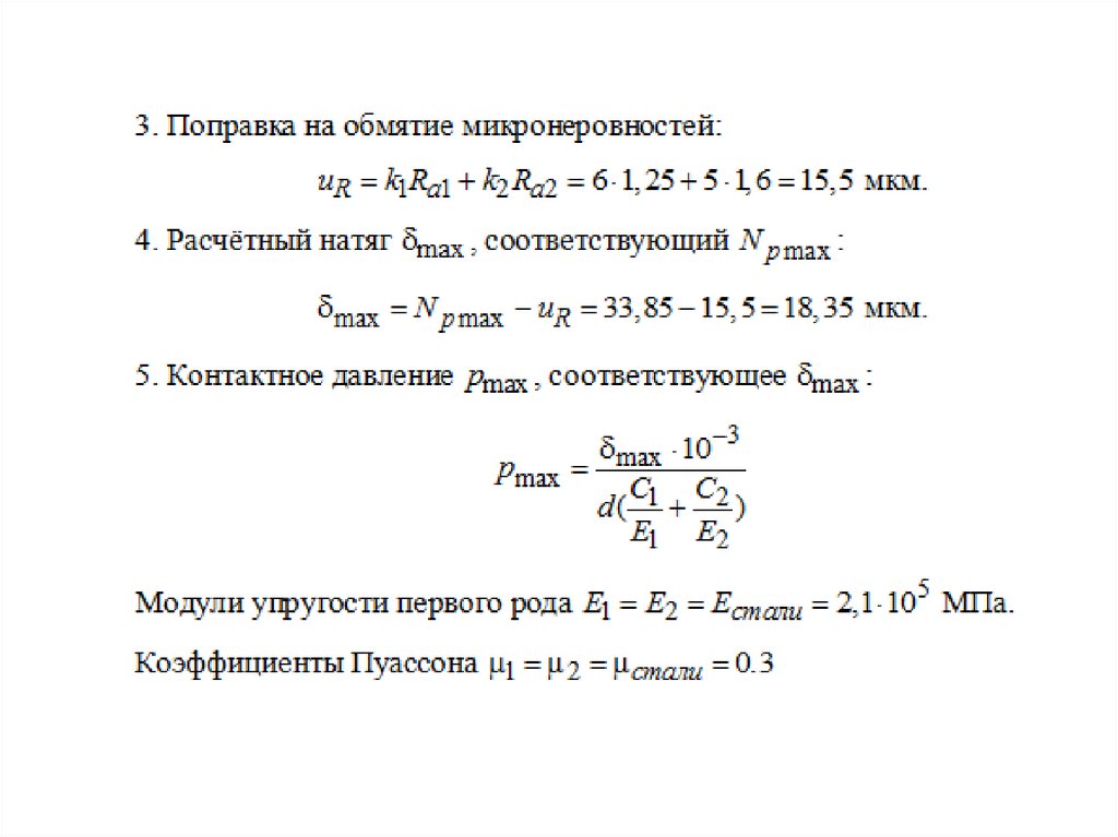
Решение
English     Русский Rules