69.42K

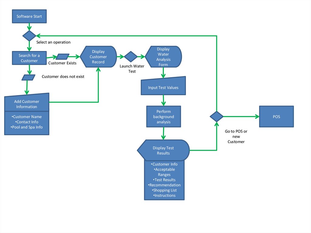
Watertest workflow

1.

Software Start
Select an operation
Search for a
Customer
Customer Exists
Display
Customer
Record
Launch Water
Test
Display
Water
Analysis
Form
Customer does not exist
Input Test Values
Add Customer
Information
•Customer Name
•Contact Info
•Pool and Spa Info
Perform
background
analysis
POS
Go to POS or
new
Customer
Display Test
Results
•Customer Info
•Acceptable
Ranges
•Test Results
•Recommendation
•Shopping List
•Instructions
English     Русский Rules