531.00K
Category: mathematicsmathematics

Тригонометрическая фзкч

1.

Комплексные числа в
тригонометрической форме и
действия над ними

2.

Геометрическое изображение комплексных чисел
Всякое комплексное число z=x+iy можно изобразить точкой M(x;y)
плоскости xOy такой, что х = Re z, у = Im z. И, наоборот, каждую точку
M(x;y) координатной плоскости можно рассматривать как образ
комплексного числа z=x+iy (рисунок 1).
y
y
M(x; y)
0
x
x
Рисунок 1
Плоскость, на которой изображаются комплексные числа, называется
комплексной плоскостью.
Ось абсцисс называется действительной осью, так как на ней лежат
действительные числа z=x+0i=x .
Ось ординат называется мнимой осью, на ней лежат мнимые
комплексные числа z=0+yi=yi.

3.

r
OM ,
Часто вместо точек на плоскости берут их радиус-векторы
т.е. векторы, началом которых служит точка O(0;0), концом M(x;y) .
Длина вектора r , изображающего комплексное число z, называется
модулем этого числа и обозначается | z| или r.
Величина
угла между положительным направлением действительной оси
и вектором r , изображающим комплексное число, называется аргументом
этого комплексного числа, обозначается Arg z или φ.
Аргумент комплексного числа z=0 не определен.
Аргумент комплексного числа z≠0 - величина многозначная
определяется с точностью до слагаемого 2πk (k=0,-1,1,-2,2,..) :
и
Arg z=arg z+2 πk,
где arg z - главное значение аргумента, заключенное в промежутке
(- π, π].

4.

Формы записи комплексных чисел
Запись числа в виде z=x+iy называют
комплексного числа.
алгебраической формой
Из рисунка 1 видно, что x=rcosφ, y=rsinφ, следовательно, комплексное
z=x+iy число можно записать в виде:
z x iy r cos ir sin r (cos i sin ).
Такая форма записи называется тригонометрической
записи комплексного числа.
Модуль r=|z| однозначно определяется по формуле
r x2 y2 .
Аргумент φ определяется из формул
x
y
y
cos ; sin ; tg .
r
r
x
формой

5.

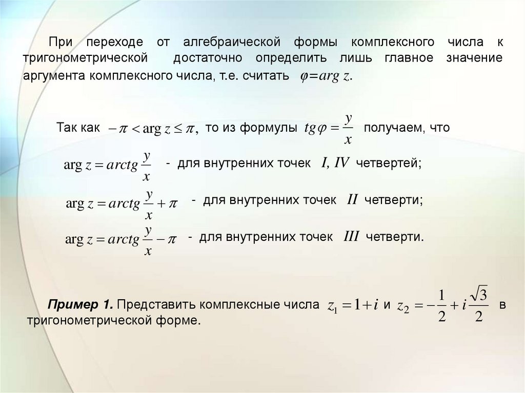
При переходе от алгебраической формы комплексного числа к
тригонометрической
достаточно определить лишь главное значение
аргумента комплексного числа, т.е. считать φ=arg z.
y
Так как arg z , то из формулы tg
получаем, что
x
y
- для внутренних точек I, IV четвертей;
arg z arctg
x
y
arg z arctg - для внутренних точек II четверти;
x
y
arg z arctg - для внутренних точек III четверти.
x
1
3
Пример 1. Представить комплексные числа z1 1 i и z 2 i
2
2
тригонометрической форме.
в

6.

Решение.
Комплексное число z=x+iy в тригонометрической форме
y
x y , arctg .
x
1) z1=1+i (число z1 принадлежит I четверти), x=1, y=1.
1
2
2
arctg
arctg
1
.
r 1 1 2,
1
4
Таким образом, z1 2 cos i sin .
4
4
1
3
1
3
2) z 2
i (число z2 принадлежит II четверти) x , y
.
2
2
2
2
имеет вид z=r(cosφ +isinφ), где r
2
1 3
r
1,
2 2
2
2
2
arctg 3 .
Так как z2 II ч., то Arg z 2
3
3
2
.
3
2
2
i sin
Следовательно, z 2 cos
.
3
3
2
2
i sin
.
Ответ: z1 2 cos i sin , z 2 cos
4
4
3
3

7.

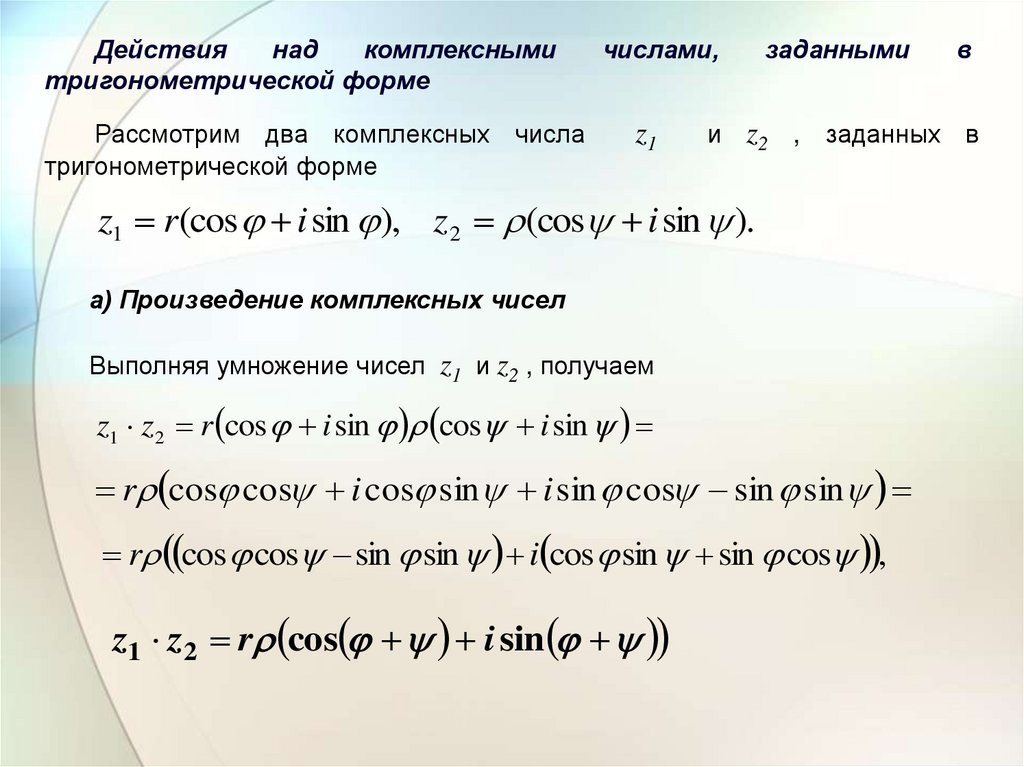
Действия
над
комплексными
тригонометрической форме
числами,
Рассмотрим два комплексных числа
тригонометрической форме
z1
заданными
и z2 , заданных в
z1 r (cos i sin ), z 2 (cos i sin ).
а) Произведение комплексных чисел
Выполняя умножение чисел z1 и z2 , получаем
z1 z 2 r cos i sin cos i sin
r cos cos i cos sin i sin cos sin sin
r cos cos sin sin i cos sin sin cos ,
z1 z 2 r cos i sin
в

8.

б) Частное двух комплексных чисел
Пусть заданы комплексные числа
z1 и z2 ≠ 0.
z1
, имеем
Рассмотрим частное
z2
z1 r (cos i sin )
r (cos i sin ) cos i sin
z 2 (cos i sin ) cos i sin cos i sin
r cos cos sin sin i sin cos cos sin
,
2
2
cos sin
z1 r
cos i sin
z2

9.

Пример 5. Даны два комплексных числа z1
2 cos i sin ,
4
4
z2
2
2
Найдите
z1 z 2 ,
.
z 2 2 cos
i sin
.
3
3
z1
Решение.
1) Используя формулу
получаем
z1 z2 r1r2 cos 1 2 i sin 1 2 ,
2
2
z1 z2 2 2 cos
i sin
.
4 3
4 3
11
11
z
z
2
2
cos
i
sin
.
Следовательно,
1
2
12
12
z1 r1
2) Используя формулу
cos 1 2 i sin 1 2 ,
z 2 r2
получаем
z2
2 2
2
cos
i
sin
.
z1
2 3 4
3 4
z1
5
5
2 cos
i sin
Следовательно,
.
z2
12
12
4
4 z1
5
5
z
2
cos
i
sin
,
2
cos
i
sin
Ответ:
.
3
3 z2
12
12
.
.

10.

в)
Возведение
комплексного
числа,
тригонометрической форме в n-ю степень
заданного
в
Из операции умножения комплексных чисел следует, что
z 2 zz r 2 (cos 2 i sin 2 ).
В общем случае получим:
r (cos i sin ) n r n (cosn i sin n )
(2)
где n– целое положительное число.
Следовательно, при возведении комплексного числа в степень модуль
возводится в ту же степень, а аргумент умножается на показатель
степени.
Выражение (2) называется формулой Муавра.

11.

Абрахам де Муавр (1667 – 1754) – английский математик
французского происхождения.
Заслуги Муавра:
• открыл (1707) формулу Муавра для возведения в степень (и извлечения
корней) комплексных чисел, заданных в тригонометрической форме;
• первый стал использовать возведение в степень бесконечных рядов;
• большой вклад в теорию вероятностей: доказал частный случаи теоремы
Лапласа, провёл вероятностное исследование азартных игр и ряда
статистических данных по народонаселению.
Формулу
Муавра
можно
использовать
для
тригонометрических функций двойного, тройного и т.д. углов.
нахождения
содержание

12.

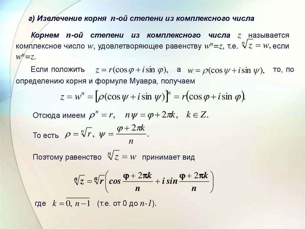
г) Извлечение корня п-ой степени из комплексного числа
Корнем п-ой степени из комплексного числа z называется
n
комплексное число w, удовлетворяющее равенству wn=z, т.е. z w, если
wn=z.
Если положить z r (cos i sin ), а w (cos i sin ),
определению корня и формуле Муавра, получаем
z wn (cos i sin ) r cos i sin .
n
Отсюда имеем
n 2 k , k Z .
2 k
n
.
То есть r ,
n
n
r,
Поэтому равенство
n
z w принимает вид
n z n r cos 2 k i sin 2 k
n
где k 0, n 1 (т.е. от 0 до n-1).
n
то, по

13.

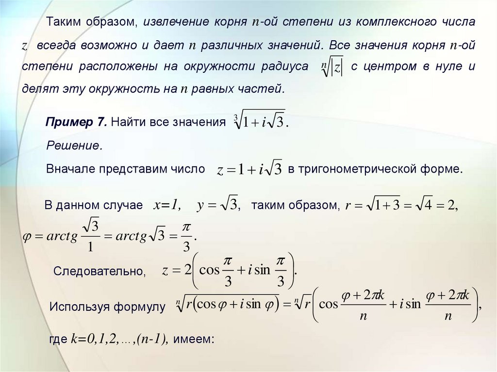
Таким образом, извлечение корня n-ой степени из комплексного числа
z всегда возможно и дает n различных значений. Все значения корня n-ой
степени расположены на окружности радиуса
n z с центром в нуле и
делят эту окружность на n равных частей.
Пример 7. Найти все значения 3 1 i
3.
Решение.
Вначале представим число
z 1 i 3 в тригонометрической форме.
x=1, y 3, таким образом, r 1 3 4 2,
3
arctg
arctg 3 .
1
3
Следовательно, z 2 cos i sin .
3
3
2 k
2 k
n r cos i sin n r cos
i
sin
,
Используя формулу
n
n
где k=0,1,2,…,(n-1), имеем:
В данном случае

14.

2
k
2
k
3
3
3
3
, k 0, 1, 2.
z 2 cos
i sin
3
3
Запишем все значения
3
z:
при k 0, z 0 2 cos i sin ;
9
9
3
7
7
при k 1, z1 2 cos
i sin
;
9
9
3
при k 2, z 2 3 2 cos
13
13
i sin
.
9
9
7
7
3
i sin
Ответ: z 0 2 cos i sin ; z1 2 cos
;
9
9
9
9
13
13
3
z 2 2 cos
i sin
.
9
9
3
English     Русский Rules