527.00K
Category: mathematicsmathematics

Лекция_05 2

1.

§ 2. Прямая и плоскость в пространстве
Уравнение плоскости, проходящей через точку Y
N
M 0 x0 , y0 , z 0 и перпендикулярной к нормальному
M0
вектору N A, B, C , имеет вид (рис. 2.8):
A x x0 B y y0 C z z0 0 .
O
X
Общее уравнение плоскости в пространстве:
Рисунок 2.8
Ax By Cz D 0 .
Уравнение плоскости в отрезках имеет вид:
x y z
1,
a b c
где a, b, c – величины отрезков, отсекаемых плоскостью на осях OX, OY,
OZ соответственно.
Угол между двумя плоскостями определяют из формулы
N1 N 2
A1 A2 B1B2 C1C2
cos
,
2
2
2
2
2
2
N1 N 2
A1 B1 C1 A2 B2 C2
где N1 A1 , B1 , C1 и N 2 A2 , B2 , C2 – нормальные векторы к
A1 x B1 y C1 z D1 0
A2 x B2 y C2 z D2 0
плоскостям
и
соответственно.

2.

Условие параллельности двух плоскостей A1 x B1 y C1 z D1 0 и
A2 x B2 y C2 z D2 0 имеет вид:
A1 B1 C1
.
A2 B2 C2
Условие
перпендикулярности
двух
плоскостей
A1 x B1 y C1 z D1 0 и A2 x B2 y C2 z D2 0 имеет вид:
A1 A2 B1B2 C1C2 0 .
Уравнение прямой линии, проходящей через точку M a, b, c и
параллельной вектору q m, n, p , имеет вид:
x a y b z c
.
m
n
p
Эти уравнения называют каноническими уравнениями прямой линии в
пространстве, вектор q называют направляющим вектором прямой.
Угол между двумя прямыми линиями в пространстве определяют
из формулы ( q1 q1 m12 n12 p12 , q2 q 2 q 2 m22 n22 p 22 )
q1q 2
m1m2 n1n2 p1 p2
,
cos
2
2
2
2
2
2
q1q2
m1 n1 p1 m2 n2 p 2

3.

Параметрические уравнения прямой линии в пространстве имеют
вид:
x mt a , y nt b , z pt c ,
где t – параметр.
Уравнение прямой линии в пространстве, проходящей через две
точки A x1 , y1 , z1 и B x2 , y2 , z2 имеет вид:
x x1
y y1
z z1
.
x2 x1 y2 y1 z2 z1
Общее уравнение прямой в пространстве имеет вид:
A1x B1 y C1z D1 0,
A2 x B2 y C2 z D2 0.
x a y b z c
Угол между прямой линией
и плоскостью
m
n
p
Ax By Cz D 0 определяется по формуле
Nq
Am Bn Cp
sin
,
2
2
2
2
2
2
Nq
A B C m n p
N A, B, C – перпендикуляр
направляющий вектор прямой.
к
плоскости,
q m , n , p

4.

Условие параллельности прямой и плоскости имеет вид:
Am Bn Cp 0 .
Условие перпендикулярности прямой и плоскости имеет вид:
A B C
.
m n p
x 2 y 3
z
Пример. При каком k прямая
и плоскость
2
5
4
2 x ky z 4 0 параллельны?
Условие параллельности прямой и плоскости имеет вид:
Am Bn Cp 0 .
В данном случае имеем:
m 2, n 5, p 4, A 2, B k , C 1 .
Подставляя эти значения в условие параллельности, получим
2 2 k 5 1 4 0 или k 0 .

5.

§ 3. Кривые линии второго порядка
Алгебраической кривой второго порядка называют кривую линию,
уравнение которой в декартовой системе координат имеет вид
Ax 2 Bxy Cy 2 Dx Ey F 0 ,
где не все коэффициенты A, B, C равны нулю. В этом случае уравнение
кривой имеет один из следующих видов (канонические уравнения
кривой).
1) Окружность (с центром в начале координат)
Y
x2 y2 R2
R M(x,y)
– это геометрическое место точек, находящихся на
данном расстоянии R от данной точки, называемой
O
X
центром окружности (рис. 2.9).
Радиусом окружности R называют расстояние
Рисунок 2.9
от точек окружности до ее центра.

6.

2) Эллипс
x2 y2
2 1
2
a
b
– геометрическое место точек, сумма D1
расстояний от которых до двух данных
точек F1 и F2, называемых фокусами
эллипса, есть постоянная величина 2a -a
(рис. 2.10)
r1 r2 2a ,
расстояние
называют
F1 F2 2c
Y
D2
b
M(x,y)
r2
F2 a X
r1
F1
c
c
-b
Рисунок 2.10
фокусным расстоянием, b 2 a 2 с 2 ,
c a называют эксцентриситетом эллипса, a и b называют полуосями
эллипса, оси симметрии OX и OY называют главными осями, центр
симметрии O называют центром эллипса, точки a ,0 , a ,0 , 0, b ,
0, b называют вершинами эллипса, векторы F1M и F2M называют
фокальными радиус-векторами, прямые D1: x a и D2: x a
называют директрисами эллипса.

7.

Если r – расстояние от точки M(x,y) эллипса до какого-либо фокуса,
d – расстояние до соответствующей директрисы, то r d .
Расстояния от точки M(x,y) эллипса до фокусов эллипса равны
r1 a x , r2 a x .
Если a b , то фокусы находятся на оси OY, c b 2 a 2 , c b ,
r1 b y , r2 b y .
3) Гипербола
D1 Y
D2
2
2
x
y
M(x,y)
1
r1 b
r2
a 2 b2
a
F2 X
– геометрическое место точек, разность F1 -a
O
с
расстояний от которых до двух данных -с
-b
точек F1 и F2, называемых фокусами
гиперболы, есть постоянная величина 2a
Рисунок 2.11
0 2a F1 F2 (рис. 2.11)
r1 r2 2a .
F1 F2 2c
– фокусное расстояние,
b2 с2 a 2 ,
c a

эксцентриситет гиперболы, a и b – соответственно вещественная и
мнимая полуоси гиперболы.

8.

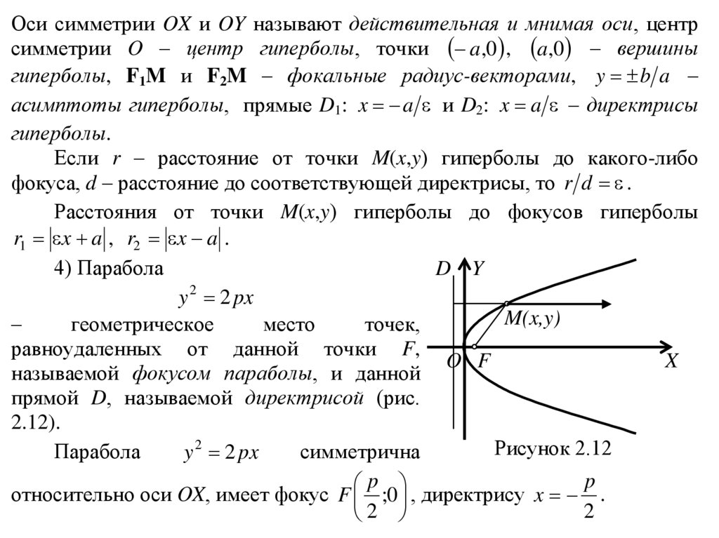
Оси симметрии OX и OY называют действительная и мнимая оси, центр
симметрии O – центр гиперболы, точки a,0 , a,0 – вершины
гиперболы, F1M и F2M – фокальные радиус-векторами, y b a –
асимптоты гиперболы, прямые D1: x a и D2: x a – директрисы
гиперболы.
Если r – расстояние от точки M(x,y) гиперболы до какого-либо
фокуса, d – расстояние до соответствующей директрисы, то r d .
Расстояния от точки M(x,y) гиперболы до фокусов гиперболы
r1 x a , r2 x a .
4) Парабола
D Y
y 2 2 px
M(x,y)

геометрическое
место
точек,
равноудаленных от данной точки F,
O F
X
называемой фокусом параболы, и данной
прямой D, называемой директрисой (рис.
2.12).
Рисунок 2.12
Парабола
симметрична
y 2 2 px
p
p
относительно оси OX, имеет фокус F ;0 , директрису x .
2
2

9.

Если x 2 2 py , то парабола симметрична относительно оси OY,
p
p
имеет фокус F 0; , директрису y .
2
2
Пример. Найти расстояние между центрами окружностей
x 2 y 2 4 и x 2 y 2 2x 6 y 9 0 .
Приведем уравнения окружностей к виду
x x1 2 y y1 2 R12 и x x2 2 y y2 2 R22 .
Тогда расстояние между центрами окружностей будет равно
d
x2 x1 2 y2 y1 2 .
В случае окружности x 2 y 2 4 имеем x1 0 , y1 0 . В случае
окружности x 2 y 2 2 x 6 y 9 0 после выделения полных квадратов
получим:
2
2
x 2 2 x 1 y 2 6 y 9 1 0 или x 1 y 3 1 .
Следовательно x 2 1 , y 2 3 . Тогда расстояние между центрами
окружностей будет равно
d
1 0 2 3 0 2 10 .
English     Русский Rules