5.33M
Category: biologybiology

УГЛЕВОДЫ_1_ЛД+22_10_2025

1.

Лекция
Дисциплины: Биохимия,
Биологическая химия
Биохимия углеводов - 1
составитель презентации Мещанинов Виктор Николаевич, д.м.н., профессор
В презентации использованы материалы учебников биохимии,
сайта Яндекс-картинки,
учебные материалы каф. биохимии

2.

Виды обменов веществ
1. Углеводный
2. Липидный
3. Белковый
4. Нуклеиновых кислот
5. Минеральный и водный (водносолевой)
6. Пигментный
7. Энергетический
• …

3.

План изучения любого вида
обмена веществ
1. Определение понятия и химическая структура представителей
2. Потребность организма
3. Поступление в организм
4. Переваривание
5. Всасывание
6. Транспорт кровью и лимфой
7. Внутриклеточный катаболизм и анаболизм
8. Выведение продуктов метаболизма из организма
9. Взаимосвязь с другими видами обмене веществ
10. Регуляция
11. Патология

4.

краткая карта метаболизма (https://clck.ru/39oKt7 )

5.

В реальности: (https://clck.ru/39oLBN )

6.

План лекции
1.Источники пищевых углеводов, химическая и биологическая
классификация
2. Переваривание в ж.к.т (механизмы, ферменты). Полостное и
пристеночное переваривание.
3. Особенности всасывани в кишечнике и транспорт моносахаров в
клетки. Инсулинзависимые и инсулиннезависимые ткани.
Проявления патологии переваривания и всасывания.
4 Классификация и функции ГЛЮТ
5.Характеристика гексокиназ, органная специфичность.
6. Патохимия обмена галактозы и ее клинические проявления.
7. Общие пути обмена Гл-6 -ф в клетке.
8. Регуляция содержания глюкозы в крови
9. Синтез и распад гликогена
10. Патология синтеза и распада гликогена

7.

Определение понятия
Углеводы – органические соединения,
состоящие в основном из атомов С, Н и 0,
имеющие альдегидные, кетоновые и
спиртовые функциональные группы,
представленные мономерами, соединенными
гликозидными связями, димерами или олиго(поли-) мерами, являющиеся основным
пищевым веществом и энергетическим
ресурсом человека

8.

АЛЬДЕГИДНАЯ ГРУППА

9.

R – R» остатки молекул

10.

11.

12.

13.

14.

Классификация по хим
структуре и функции
Углеводы
Полисахариды
Моносахариды
Олигосахариды
Альдозы
Кетозы
Гомо-
Гетеро-

15.

другие классификации углеводов
• по отношению к воде :
моносахариды – глюкоза, фруктоза
олигосахариды – лактоза, сахароза,
мальтоза
полисахариды – крахмал, гликоген
• … моносахаридов по функциональным
группам :
• альдозы – глюкоза, галактоза, рибоза
• кетозы – фруктоза, ксилулоза, рибулоза
• по количеству углеродных атомов –
триозы, тетрозы, эритрозы, пентозы,
гексозы и т.д.

16.

Моносахариды – углеводы, которые не
гидролизуются с образованием
более простых углеводов;
По положению оксогруппы:
• Альдозы (рибоза, ксилоза, глюкоза),
• Кетозы (рибулоза, ксилулоза,
фруктоза)

17.

по количеству атомов
углерода
Триозы (глицериновый альдегид) (3С)
Тетрозы (эритроза) (4С)
Пентозы (рибоза, ксилоза) (5С)
Гексозы (глюкоза, галактоза, фруктоза)(6С)

18.

триоза

19.

Дисахариды – углеводы, которые
гидролизуются на 2 моносахарида.
( лактоза, мальтоза, изомальтоза)

20.

ФЕРМЕНТ - САХАРАЗА:
форму

21.

Олигосахариды – углеводы, которые
гидролизуются с образованием 2‐10
моносахаридов.

22.

Полисахариды – углеводы, при
гидролизе которых образуется более 10
моносахаридов (до несколько тысяч).

23.

Полисахариды - по продуктам
гидролиза:
Гомополисахариды ‐ полимеры, состоящие
из одного мономера, которые гидролизуются
с образованием одного вида моносахарида
(гликоген, крахмал)

24.

Гетерополисахариды ‐ полимеры,
состоящие из биозных (2-компанентных)
фрагментов, которые гидролизуются с
образованием несколько видов
моносахаридов (гиалуроновая кислота,
гепарин:

25.

Альфа-глюкоза и бета-глюкоза

26.

Глюкоза циклическая форма

27.

Глюкоза линейная ф-ла

28.

29.

https://676.su/Pt5s

30.

Фрагмент молекулы гликогена
α-1,6гликозидная связь
о
α-1,4гликозидная связь
Н
СН2ОН
о Н
ОН Н
НО Н ОН
о
Н
о
СН2
о Н
ОН Н
Н ОН
Н
о
СН2ОН
о Н
ОН Н
ОН
Н ОН

31.

32.

Пищевой рацион человека
сахароза - дисахарид (тростниковый сахар – «из
магазина»);
лактоза - дисахарид молока и молочных продуктов;
крахмал — полисахарид растительной пищи (картофель,
овощи, зерновые).
гликоген – полисахарид пищи животного происхождения
фруктоза – моносахарид фруктов
Целлюлоза (клетчатка) – содержится в овощах, в ЖКТ не
расщепляется и не всасывается (огурцы)
Минорные компоненты: амилоза, гликоген, алкоголь,
молочная кислота, пировиноградная кислота,
При термической обработке пищи - пектины, декстрины

33.

https://goo.su/1EqkI0

34.

https://goo.su/eaqhspB

35.

Для взрослого человека
белки : липиды : углеводы = 1 : 1: 4
Б-100 г/сут : Л-100 г/сут : У- 400 г/сут

36.

Методические рекомендации MP 2.3.1.0253-21 "Нормы физиологических
потребностей в энергии и…

37.

Ранее регламентировали по принципу
масса тела/возраст/г углеводов в сутки
НОРМЫ ФИЗИОЛОГИЧЕСКИХ ПОТРЕБНОСТЕЙ В
ЭНЕРГИИ И ПИЩЕВЫХ ВЕЩЕСТВАХ ДЛЯ
РАЗЛИЧНЫХ ГРУПП НАСЕЛЕНИЯ РОССИЙСКОЙ
ФЕДЕРАЦИИ МЕТОДИЧЕСКИЕ РЕКОМЕНДАЦИИ МР
2.3.1.2432-08

38.

39.

Сейчас – с учетом состояния
организма
• Методические рекомендации MP 2.3.1.025321 "Нормы физиологических потребностей в
энергии и пищевых веществах для
различных групп населения Российской
Федерации" (утв. Федеральной службой по
надзору в сфере защиты прав потребителей
и благополучия человека 22 июля 2021 г.)
• Введены взамен MP 2.3.1.2432-08

40.

https://goo.su/v0nj

41.

https://goo.su/KTcXcn

42.

https://goo.su/Y2sVRW

43.

44.

• Переваривание – это процесс расщепления
веществ до их ассимилируемых форм,
заключается в ферментативном гидролизе
гликозидных связей в углеводах, имеющих
олиго- и полисахаридное строение.
Переваривание
Внутриклеточное
(лизосомальное)
Внеклеточное
Полостное
Пристеночное

45.

Ротовая полость
амилаза
крахмал -----------→ дисахарид мальтоза
и другие небольшие глюкозные полимеры
(от 3 до 9 молекул глюкозы).

46.

в тонком кишечнике
панкреатическая амилаза
Энтероциты ворсинок тонкого кишечника,
(ф. лактаза, сахараза, мальтаза,
декстриназа) способны расщеплять
дисахариды на моносахара

47.

• Лактоза ---→ галактоза и глюкоза
• Сахароза ---→ фруктоза и глюкоза
• Мальтоза ---→ глюкоза

48.

https://clck.ru/3HZBau

49.

https://clck.ru/3HZBwG

50.

https://clck.ru/3HXkLC

51.

Стадии переваривания
углеводов
Ротовая полость
α-амилаза
α-1,4
гликозидные
связи
Желудок
PANKREAS
Панкреатич. αамилаза
Мальтаза
Тонкий кишечник
Лактаза
Изомальтаза
Сахараза
α-1,4α-1,4β-1,4α-1,6α-1,2-

52.

53.

https://clck.ru/3HZ5EB

54.

https://clck.ru/3HZ5d2

55.

Всасывание
углеводов

56.

57.

Транспортеры
г л ю к о з ы - GluT (ГЛЮТ)
• ГЛЮТ-1 (эритроцитарный тип) – в эритроцитах,
эндотелии сосудов гематоэнцефалического
барьера. Ген - в I-й хромосоме
• ГЛЮТ-2 (печеночный тип) - в печени, почках,
тонкой кишке и панкреатических b-клетках.
Молекула - 524 аминокислотных остатка. Ген - в
3-й хромосоме
• ГЛЮТ-3 (мозговой тип) в мозге, плаценте.
Молекула - из 496 аминокислотных остатков. Ген в 12-й хромосоме

58.

• ГЛЮТ-4 (мышечно-жировой тип) в
мышцах, адипоцитах. Молекула - из 509
аминокислотных остатков. Ген - в 17-й
хромосоме. И н с у л и н з а в и с и м !!!
Все остальные Глют от инсулина не
зависят !!!
• ГЛЮТ-5 (кишечный тип) находится в
тонкой кишке, почках. Молекула - из 501
аминокислотного остатка. Ген в 1-й
хромосоме
• ГЛЮТ-6…
• ГЛЮТ-7…

59.

60.

61.

https://clck.ru/3HXw8D

62.

Всасывание разных
моносахаридов
– https://clck.ru/3HXwW6
фруктоза
глюкоза
Na+ галактоза
рибоза
Фн АТФ
АДФ
рибоза
3Na+
Na+
3Na+
2K+
2K+
Энтероцит
рибоза
Кровь

63.

Гипотеза Na-градиента транспорта сахара
П – переносчик;
С – субстрат;
мембрана
С
C
С
Внешняя
среда
Na
C
П
П
Na
Внутренняя
среда
Na
Na
АТФ-аза

64.

65.

Кровь
Цитоплазма клетки
Найдите одно отличие от предыдущей картинки !

66.

Найдите еще одно отличие от предыдущей картинки !

67.

Кровь
Цитоплазма клетки
Найдите еще одно отличие от предыдущей картинки !

68.

69.

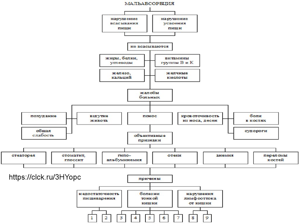
https://clck.ru/3HYopc

70.

Пути обмена глюкозы
ПФП

Глюкоза→ гл.-6-ф→ гликолиз

анаэробный→ ЦТК
Гл.-1-ф

гликоген

71.

Глюкоза → гл.-6-ф
71

72.

72
https://clck.ru/3HZ7pq

73.

Гликоген
1- α-1,42- α-1,6-
3нередуцирующие
4 концевые
мономеры
2
1
3
4-редуцирующий
концевой
мономер

74.

Фрагмент молекулы гликогена
α-1,6гликозидная связь
о
α-1,4гликозидная связь
Н
СН2ОН
о Н
ОН Н
НО Н ОН
о
Н
о
СН2
о Н
ОН Н
Н ОН
Н
о
СН2ОН
о Н
ОН Н
ОН
Н ОН

75.

Регуляция углеводного
обмена на этапе: уровень
глюкозы в периферической
крови, синтез и распад
гликогена, патология

76.

Инсулин,
голодание
глюкоза
3,3 - 5,5 ммоль/л (референтные
значения у людей молодого и
среднего возраста)
адреналин

77.

https://clck.ru/3PgBdJ

78.

Пути обмена глюкозы
ПФП

Глюкоза→ гл.-6-ф→ гликолиз

анаэробный→ ЦТК
Гл.-1-ф

гликоген

79.

ТЕРМИНОЛОГИЯ
• Гликолиз анаэробный – расщепление
глюкозы в анаэробных условиях
• Гл(ю)(и)конеогенез – синтез гликогена
из неуглеводных компонентов
• Гл(ю)(и)когенез – образование глюкозы
• Гл(ю)(и)когенолиз – расщепление
гликогена с образованием глюкозы
(=фосфоролиз гликогена)

80.

Патология
• Гипергликемия – повышение концентрации
глюкозы в крови выше верхней границы
референсных значений
• Гипогликемия – снижеение концентрации
глюкозы в крови ниже нижней границы
референсных значений
• Гликогеноз – заболевание, связанное с
накоплением гликогена всвязи с
невозможностью его распада
• Агликогеноз – невозможность синтеза
гликогена

81.

Уровень глюкозы как фактор
гомеостаза
• Инсулин – снижает уровень глюкозы в крови за счет
активации поглощения ее тканяии

82.

83.

84.

Регуляция уровня глюкозы в крови

85.

86.

87.

88.

89.

90.

91.

92.

93.

Метаболизм гликогена
СН2ОН
о Н
ОН Н
НО Н ОН ОН
Н
АТФ
Глюкоза
АДФ
Глюкокиназа или
Гексокиназа
СН2ОРО3 Глюкозо-6ф
о Н
ОН Н
Н2О
НО Н ОН ОН
СН2ОН
Н
о Н
Глюкозо-6фосфотаза
ОН Н
НО Н ОН ОРО3
Н3РО4
Н
Глюкозо-1ф
Фосфоглюкомутаза
УТФ
УДФ
СН2ОН
о Н
ОН Н
НО Н ОН О-УДФ
Н
Гликогенфосфорилаза
УДФ-глюкоза
УДФ-глюкопиро
фосфорилиза
Гликоген
синтаза
Гликоген

94.

Изменения на уровне содержания
глюкозы в периферической крови
• Гипергликемия – повышение концентрации глюкозы в
периферической крови выше верхней границы
референсных значений
• Гипогликемия – понижение концентрации глюкозы в
периферической крови ниже нижней границы
референсных значений

95.

https://clck.ru/3PgCRT

96.

https://clck.ru/3PgCYx

97.

Патология на уровне
синтеза/распада гликогена
• Гликогеноз – заболевание, связанное с накоплением
гликогена в печени связи с невозможностью его
распада (причина - дефект генов, кодирующих синтез
ферментов расщепления гликогена)
• Агликогеноз – заболевание, связанное с
невозможностью синтеза гликогена в печени
(причина - дефект генов, кодирующих синтез
ферментов синтеза гликогена)

98.

Гликогенозы – причина в дефекте генов,
кодирующих синтез ферментов
расщепления гликогена
https://clck.ru/3PgCgw

99.

Агликогенозы – причина в дефекте генов,
кодирующих синтез ферментов СИНТЕЗА
гликогена
https://clck.ru/3PgD2E

100.

https://clck.ru/3PgD6Q

101.

101

102.

• Галактиол, влияя на осмотические процессы,
вызывает отеки и поражение различных клеток и
тканей.
• Например, в результате отека волокон хрусталика
развивается катаракта. Тот же процесс — в клетках
головного мозга способствует набуханию нейронов с
формированием псевдотуморозного процесса.
Байгоджаева, А. К. Галактоземия у детей (краткий обзор литературы и анализ клинического случая) / А. К. Байгоджаева, М. А. Абдумасарова, Т.
Е. Сидоренко, Н. Б. Ни. — Текст : непосредственный // Молодой ученый. — 2017. — № 12 (146). — С. 145-148. — URL:
https://moluch.ru/archive/146/40982/ (дата обращения: 04.10.2023).

103.

• Благодарю за внимание !
103

104.

Лекция
Дисциплины: Биохимия,
Биологическая химия
Биохимия углеводов - 1
составитель презентации Мещанинов Виктор Николаевич, д.м.н., профессор
В презентации использованы материалы учебников биохимии,
сайта Яндекс-картинки,
учебные материалы каф. биохимии
English     Русский Rules