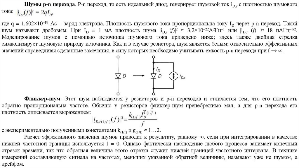
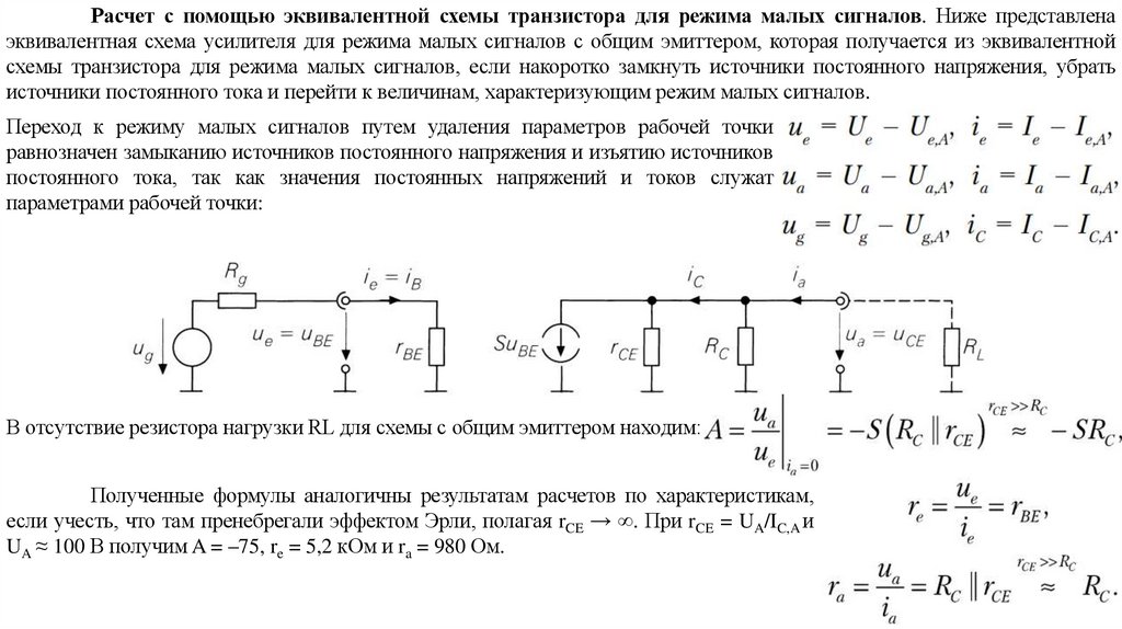
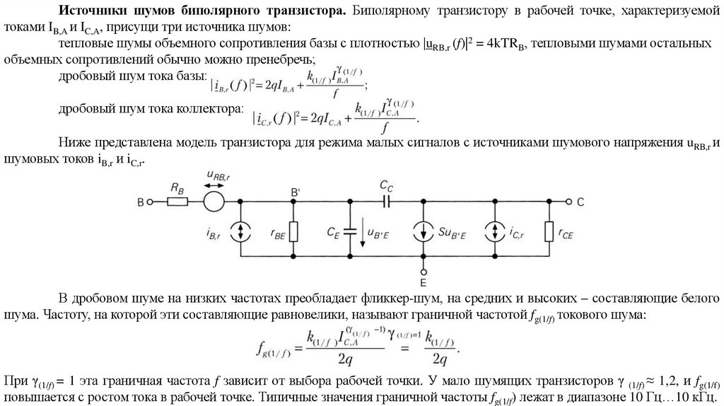
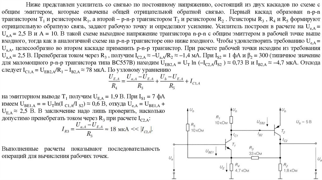
Биполярные транзисторы
Свойства биполярных транзисторов
Модели биполярных транзисторов
Уточненная модель
Типовые схемы
2.76M
Category: electronicselectronics

Биполярные транзисторы

1. Биполярные транзисторы

2.

Биполярный транзистор – это полупроводниковый элемент с тремя выводами, которые называют
базой (B), эмиттером (E) и коллектором (C). Различают дискретные транзисторы, предназначенные для
монтажа на платах и заключенные в собственный корпус, и интегральные транзисторы, которые
изготавливаются совместно с другими полупроводниковыми элементами на общей полупроводниковой
подложке. Интегральные транзисторы снабжаются четвертым выводом. Он называется подложкой (S) и
играет второстепенную роль в функционировании транзистора
Диодные эквивалентные схемы. Биполярные транзисторы эквивалентны паре диодов с p-n
переходами, включенными последовательно навстречу один другому. Ниже показаны условные графические
обозначения и диодные эквивалентные схемы n-p-n транзистора с общей p областью и p-n-p транзистора с
общей n областью. Хотя диодные эквивалентные схемы транзисторов не способны отражать их
функционирование, они дают представление о режиме работы транзистора и показывают, что его тип (n-p-n
или p-n-p) и вывод базы можно определить с помощью пробника; гораздо труднее различать коллектор и
эмиттер из-за симметричности структуры.

3.

Режимы работы. Биполярные транзисторы используются для усиления и коммутации сигналов и
обычно работают в активном режиме, когда на переход база– эмиттер (BE) подается прямое напряжение, а на
переход база–коллектор (ВС) – обратное. В некоторых типах схем переход BC в течение определенного
времени может иметь прямое смещение; в таком случае говорят о режиме (или области) насыщения.
Инверсный режим реализуется при взаимной замене эмиттера и коллектора, но его достоинства проявляются
лишь в исключительных ситуациях. В режиме отсечки оба перехода заперты. Полярность напряжений и токов
транзисторов n-p-n и p-n-p в активном режиме показана на рисунке ниже.

4. Свойства биполярных транзисторов

Свойства биполярного транзистора наглядно представляются в виде графиков функций (характеристик),
показывающих взаимозависимость токов и напряжений транзистора в статике, когда все величины медленно меняются
или постоянны во времени. Для расчетов свойств биполярных транзисторов требуются дополнительные уравнения,
достаточно строго описывающие их поведение. Уравнения значительно упрощаются, если ограничиться практически
важным активным режимом и пренебречь вторичными эффектами. Напротив, их необходимо учитывать при проверке
функциональных возможностей какой-либо схемы путем компьютерного моделирования. Существуют также сложные
модели, способные строго описывать динамические свойства транзистора, когда на него действует синусоидальный или
импульсный сигнал. Далее речь пойдет главным образом о n-p-n транзисторе; напряжения и токи p-n-p транзистора имеют
противоположные знаки.
Характеристики транзисторов
Семейство выходных характеристик. Если в
цепи с прошлого слайда, прикладывать различные
напряжения UBE к переходу база–эмиттер и измерять ток
коллектора IC как функцию напряжения UCE между
коллектором и эмиттером, получим семейство выходных
характеристик, представленное справа. За исключением
короткого отрезка вблизи оси IC, характеристики слабо
зависят от UCE, и транзистор работает в активном режиме, то
есть переход BE проводит ток, а переход BC заперт. Около
оси IC напряжение UCE настолько мало, что переход BC тоже
открыт и транзистор пребывает в состоянии насыщения. На
границе начального отрезка с напряжением насыщения
UCE,sat характеристика испытывает резкий излом и проходит
почти через начало координат.

5.

Передаточная характеристика. В активном режиме ток коллектора IC зависит главным образом от UBE. Если
при различных значениях напряжения коллектор– эмиттер UCE, свойственных активному режиму, нанести на график
значения IC как функцию UBE, получим передаточную характеристику, приведенную на a). Эти характеристики почти
сливаются, потому что ток коллектора IC слабо зависит от UCE.
Входные характеристики. Для полного описания поведения транзистора требуется знать входные
характеристики б). Их образуют значения тока базы IB от напряжения UBE при различных UCE, присущих активному
режиму. Такие характеристики также почти не зависят от UCE.
Усиление по току. Сходство характеристик передачи, приведенных на a), с входными характеристиками б)
очевидно. Отсюда следует, что в активном режиме ток коллектора IC приблизительно пропорционален току базы IB.
English     Русский Rules