Элементы комбинаторики, теории множеств и математической логики
Алгебра логики и теория множеств
Логические операции
Логические операции
Логические операции
Логические операции
Логические операции
Понятие множества
Мощность множества
Операции над множествами
Операции над множествами
Графический метод алгебры логики
Решение логических задач графическим способом
Пример задачи
Пример задачи
Пример задачи
Пример задачи
Пример задачи
Пример задачи
Домашнее задание
73.63K
Category: mathematicsmathematics

Элементы комбинаторики, теории множеств и математической логики

1. Элементы комбинаторики, теории множеств и математической логики

2. Алгебра логики и теория множеств

• Высказывание – это утверждение, о котором можно однозначно сказать, истинно
оно или ложно.
• Примеры:
• «5 > 2» - истинное высказывание.
• «Москва - столица Франции» - ложное высказывание.
• «x + 2 = 5» - не является высказыванием, пока не указано значение переменной.
Истинность высказываний обозначается:
• 1 (И) - истина;
• 0 (Л) - ложь.

3. Логические операции

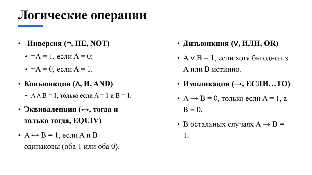
• Инверсия (¬, НЕ, NOT)
• ¬A = 1, если A = 0;
• ¬A = 0, если A = 1.
• Конъюнкция (∧, И, AND)
• A ∧ B = 1, только если A = 1 и B = 1.
• Эквиваленция (↔, тогда и
только тогда, EQUIV)
• A ↔ B = 1, если A и B
одинаковы (оба 1 или оба 0).
• Дизъюнкция (∨, ИЛИ, OR)
• A ∨ B = 1, если хотя бы одно из
A или B истинно.
• Импликация (→, ЕСЛИ…ТО)
• A → B = 0, только если A = 1, а
B = 0.
• В остальных случаях A → B =
1.

4. Логические операции

Символ
Название
Читается как
Смысл
¬
Инверсия
НЕ
Меняет истину на ложь и
наоборот

Конъюнкция
И
Истина, если оба
истинны

Дизъюнкция
ИЛИ
Истина, если хотя бы
одно истинно

Импликация
ЕСЛИ…ТО
Ложь только при 1→0

Эквиваленция
ТОГДА И ТОЛЬКО
ТОГДА
Истина, если оба
одинаковы

5. Логические операции

• Конъюнкция - логическая операция, ставящая в соответствие каждым двум
высказываниям новое высказывание, являющееся истинным тогда и только
тогда, когда оба исходных высказывания истинны.
Для записи конъюнкции используются следующие знаки: ∧ , •, И, &.
Например: А ∧ В, А • В, А И В, А & B.
• Иначе конъюнкцию называют логическим умножением

6. Логические операции

• Дизъюнкция - логическая операция, которая каждым двум высказываниям
ставит в соответствие новое высказывание, являющееся ложным тогда и
только тогда, когда оба исходных высказывания ложны.
• Для записи дизъюнкции используются следующие знаки: ∨ , |, ИЛИ, +.
Например: A∨ B, А|В, А ИЛИ Б, А+Б.
• Иначе дизъюнкцию называют логическим сложением.

7. Логические операции

• Инверсия - логическая операция, которая каждому высказыванию ставит в
соответствие новое высказывание, значение которого противоположно
исходному.
• Для записи инверсии используются следующие знаки: НЕ, ¬, ‾. Например: НЕ
А, ¬А.
• Инверсию иначе называют логическим отрицание

8. Понятие множества

• Множество - это группа объектов, собранных вместе по какому-то признаку.
• Элементы множества обозначают фигурными скобками:
• Множество гласных букв: {а, о, у, е, и}.
• Множество чётных чисел меньше 10: {2, 4, 6, 8}.

9. Мощность множества

• Мощность множества - это количество элементов в нём.
• Обозначается |A|.
• Пример:
• A = {1, 2, 3, 4} → |A| = 4.
• B = ∅ (пустое множество) → |B| = 0.

10. Операции над множествами

• Объединение (A ∪ B) – все элементы, которые есть в A или в B.
• Пример: A = {1,2,3}, B = {3,4,5} → A ∪ B = {1,2,3,4,5}.
• Это аналог «ИЛИ».
• Пересечение (A ∩ B) – только те элементы, которые есть и там, и там.
• Пример: A = {1,2,3}, B = {3,4,5} → A ∩ B = {3}.
• Это аналог «И».

11. Операции над множествами

• Разность (A \ B) – элементы из A, которых нет в B.
• Пример: A = {1,2,3}, B = {3,4} → A \ B = {1,2}.
• Дополнение (Ā) – всё, что не принадлежит множеству A (берётся относительно
«универсального множества» U – всех возможных объектов задачи).
• Пример: U = {1,2,3,4,5}, A = {1,2} → Ā = {3,4,5}.
• Это аналог «НЕ».

12. Графический метод алгебры логики

• Для наглядного решения логических задач используют диаграммы Эйлера-
Венна.
• Каждый круг изображает множество.
• Пересечение кругов - логическая операция «И».
• Объединение кругов - логическая операция «ИЛИ».
• Область вне круга - операция «НЕ».

13. Решение логических задач графическим способом

• Алгоритм:
• Определяем множества (например: «А – кто любит математику», «B – кто
любит спорт»).
• Рисуем круги (A, B).
• Переводим условие в операции над множествами (∪, ∩, , ¬).
• Закрашиваем нужные области.
• Считаем элементы

14. Пример задачи

• В классе 25 учеников:
• 12 любят математику (множество A),
• 10 – физику (множество B),
• 5 любят и математику, и физику.
Вопрос: Сколько учеников любят только математику?
• Решение:
• Из 12 математиков 5 любят и физику → только математику любят 12 – 5 = 7.
• На диаграмме Венна это область A без пересечения с B.

15. Пример задачи

• В университете 100 студентов.
• 40 учат английский (A),
• 30 учат немецкий (B),
• 20 учат оба языка.
Сколько учат хотя бы один язык?

16. Пример задачи

• Нужно найти сколько учат хотя бы один язык.
Это означает, что нам нужны все студенты, которые входят в A или в B, то есть
объединение множеств A и B:
• Чтобы посчитать |A ∪ B|, используем правило:
• ∣A∪B∣=∣A∣+∣B∣−∣A∩B∣
• Почему так?
• Если сложить |A| и |B|, то студенты, которые учат оба языка, попадут дважды
(один раз в A, один раз в B).
• Поэтому мы один раз вычитаем пересечение |A ∩ B|.

17. Пример задачи

• Подставляем числа
∣A∪B∣=40+30−20=50
• Значит, всего 50 студентов учат хотя бы один язык.
На диаграмме Венна:
• Один круг = множество A (английский).
• Второй круг = множество B (немецкий).
• Если нужно «хотя бы один язык», то это все студенты из A и все из B.
• Значит, закрашиваем оба круга полностью (включая пересечение).

18. Пример задачи

• В образовательном центре открыли три класса: физико-математический (27)
• Соц.-гум (32), хим-био (22). Всего в центре учится 70 учеников.
• В физ-мат – 10 детей из соц-гум
• В соц-гум – 6 детей из хим-био
• В физ-мат – 8 детей из хим-био
• 3 ребенка из хим-био были и в физ-мате и в соц-гуме
• Сколько детей учатся только в физ-мате, только в соц-гуме и только в хим-био?
• Сколько ребят не учатся в физ-мате, соц-гуме и хим-био

19. Пример задачи

• Только футбол:
• ∣A∣−∣A∩B∣=28−12=16
• Только баскетбол:
• ∣B∣−∣A∩B∣=20−12=8
• Хотя бы одна игра (объединение):
• ∣A∪B∣=∣A∣+∣B∣−∣A∩B∣=28+20−12=36
• Не играют ни в одну игру:
• Всего−∣A∪B∣=50−36=14

20. Домашнее задание

• В летнем лагере 70 ребят. Из них 27 занимаются в драмкружке, 32 поют в хоре, 22 увлекаются
спортом. В драмкружке 10 ребят из хора, в хоре 6 спортсменов, в драмкружке 8 спортсменов, 3
спортсмена посещают и драмкружок и хор. Сколько ребят не поют в хоре, не увлекаются
спортом и не занимаются в драмкружке?
English     Русский Rules