3.96M
Category: chemistrychemistry

Методы определения парциальных мольных объемов и мольного объема смешения в бинарном растворе

1.

РАСЧЕТНАЯ РАБОТА 2
Разделы:
Гомогенные системы
Углубленное математическое описание изменений
экстенсивных свойств однокомпонентных и
многокомпонентных систем
Тема: Методы определения парциальных мольных объемов
и мольного объема смешения в бинарном растворе

2.

Условие задания
Вариант 1
1. Получена зависимость плотности массы бинарного жидкого раствора ацетон (1-й
компонент) - сероуглерод (2-й компонент) от массовой доли второго компонента.
Массовая доля
Плотность массы, кг/м3
0
769,2
0,13
803,8
0,25
839,2
0,47
915,7
0,66
0,75
0,84
1,0
1005,8 1056,9 1113,8 1245,9
Последовательно перейдите от табличных данных в условии задания к табличным
данным, позволяющим выразить зависимость мольного объема раствора от мольной доли
второго компонента. Для этого:
Вычислите мольные доли второго компонента во всех растворах.
Вычислите удельный объем каждого раствора.
Вычислите мольную массу каждого раствора.
Вычислите мольный объем каждого раствора.
Приведите все необходимые формулы, а также по одному примеру вычислений с
подстановкой численных значений по каждой строке получающейся таблицы.
2. Изобразите зависимость мольного объема раствора от мольной доли второго
компонента графически.
3. Двумя методами определите парциальные мольные объемы первого и второго
компонентов по полученной зависимости для раствора с мольной долей второго
компонента, равной 0,2.
4. Вычислите при этой же мольной доле второго компонента мольный объем
смешения.

3.

Для раствора, в котором k = 2
N1 N 2 1
1 2 1
N2 φ
1
φ2
M2
φ2
M1
M2

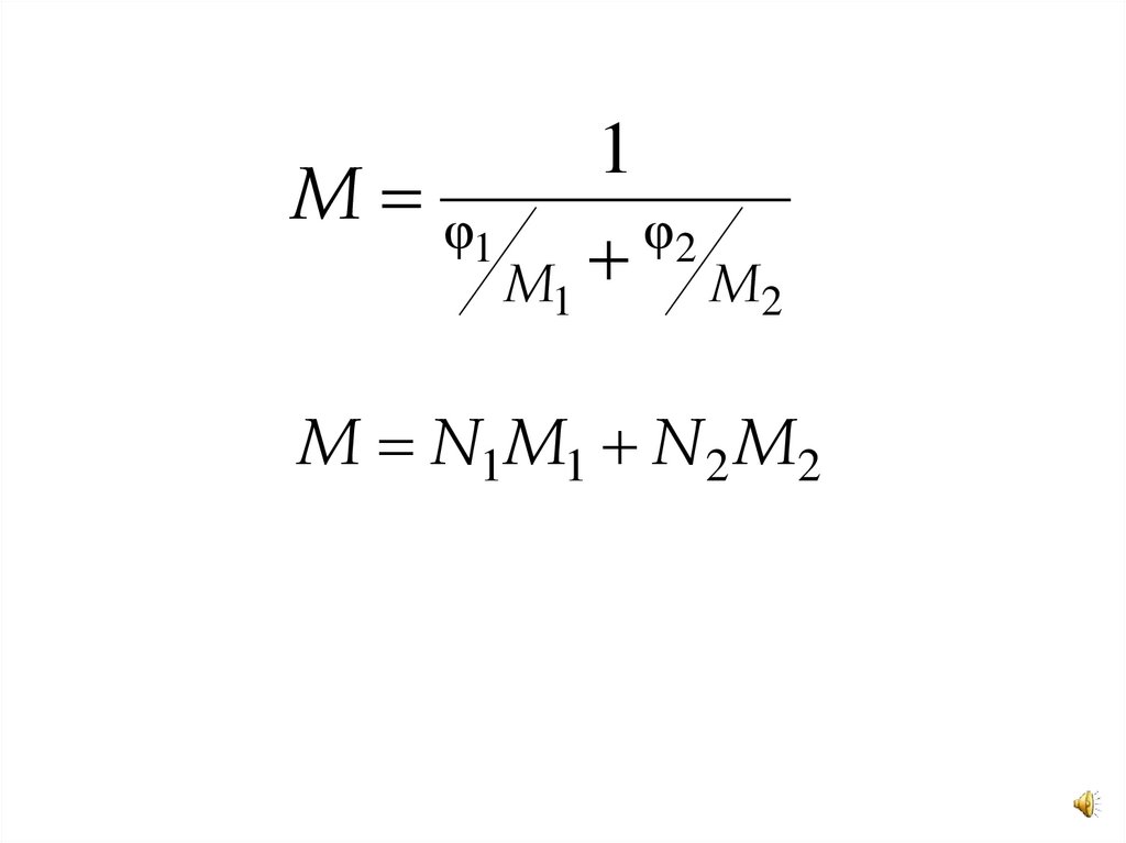
4.

1
M φ
φ2
1
M1
M2
M N1M1 N 2 M2

5.

Плотность массы
m
ρ
V
Удельный объем
V 1
vуд
m ρ
Мольный объем
V VM
v
vудM
n
m
кг/м3

6.

v,
v f (N 2 )
м3/моль
v,
м3/моль
C v 2o
B
v
v2
A
v1o
v1
1
0
N2(B)
N2

7.

v,
v f (N 2 )
v,
м3/моль
м3/моль
C v 2o
E
B
A
v1o
D
0
1
N2

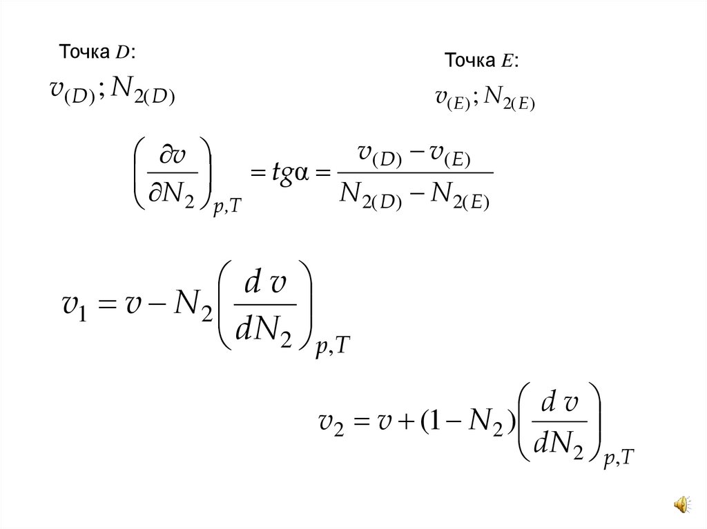
8.

Точка D:
Точка E:
v( D) ; N 2( D)
v(E) ; N 2( E)
v( D) v(E)
v
tgα
N 2( D) N 2( E)
N 2 p ,T
dv
v1 v N 2
dN2 p,T
dv
v2 v (1 N 2 )
dN2 p,T

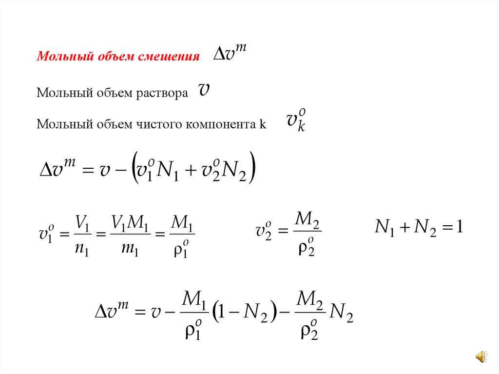
9.

m
v
Мольный объем смешения
Мольный объем раствора
v
Мольный объем чистого компонента k
o
vk
vm v v1o N1 v2o N 2
V1 V1M1 M1
o
v1
o
n1
m1
ρ1
M2
o
v2 o
ρ2
M1
M2
v v o 1 N 2 o N 2
ρ1
ρ2
m
N1 N 2 1
English     Русский Rules