Термодинамический анализ пожара, протекающего в помещении.
Термодинамический анализ пожара, протекающего в помещении.
Термодинамический анализ пожара, протекающего в помещении.
Термодинамический анализ пожара, протекающего в помещении.
Термодинамический анализ пожара, протекающего в помещении.
Термодинамический анализ пожара, протекающего в помещении.
Термодинамический анализ пожара, протекающего в помещении.
Термодинамический анализ пожара, протекающего в помещении.
Термодинамический анализ пожара, протекающего в помещении.
Термодинамический анализ пожара, протекающего в помещении.
1.69M
Categories: physicsphysics life safetylife safety

Термодинамический анализ пожара, протекающего в помещении

1. Термодинамический анализ пожара, протекающего в помещении.

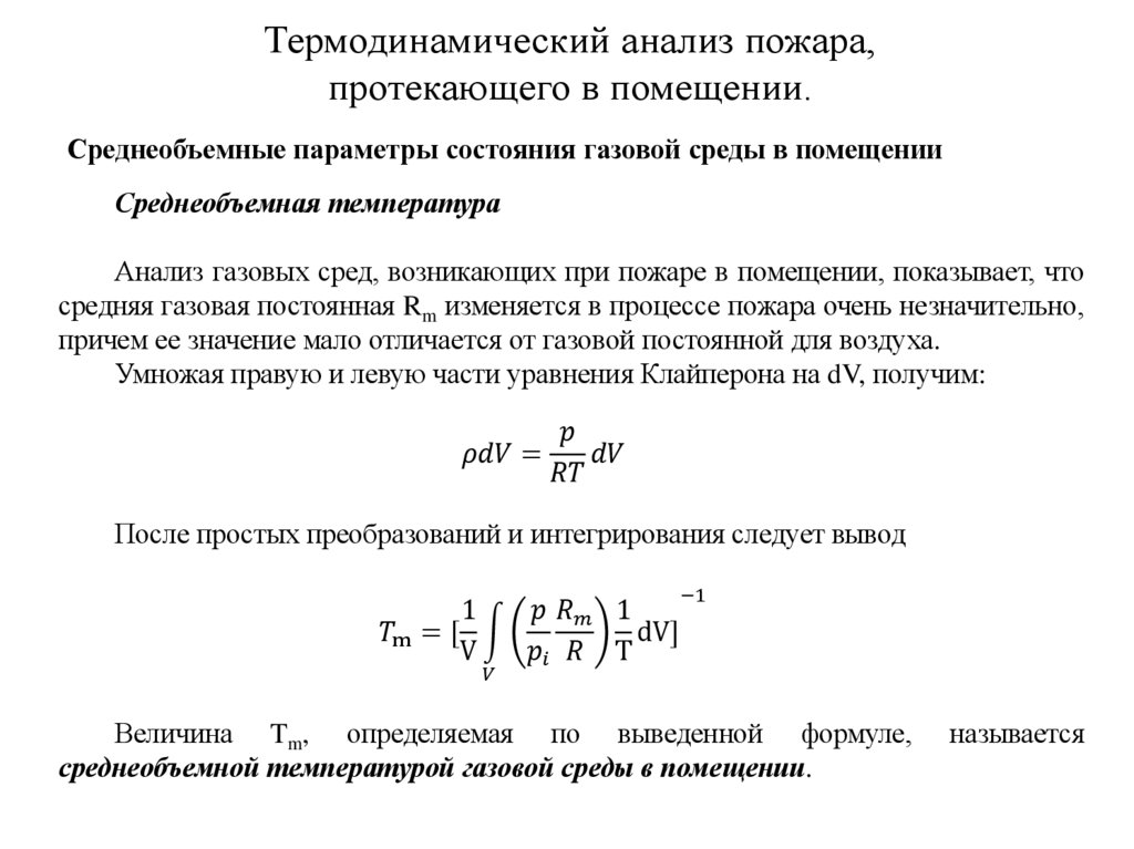
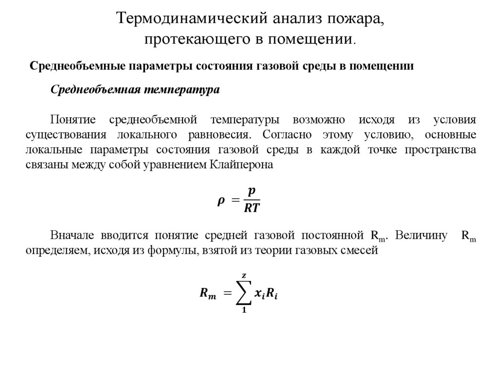
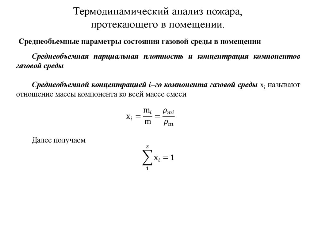
Среднеобъемные параметры состояния газовой среды в помещении
Среднеобъемная парциальная плотность и концентрация компонентов
газовой среды
Обозначим символом mi массу i-го компонента смеси, находящейся в
помещении в рассматриваемый момент времени. Поделив массу компонента на
объем помещения, получим среднеобъемную плотность i-го компонента смеси.
English     Русский Rules