3.65M
Category: physicsphysics

Импульс Закон сохранения импульса

1.

Импульс
Закон сохранения импульса.
pptcloud.r

2.

С латинского языка
«impulsus» импульс – «толчок»
импульс –
«количество движения»
1596-1650 гг

3.

4.

5.

6.

.
Закон сохранения импульса:
векторная сумма импульсов тел,
составляющих замкнутую систему,
остаётся постоянной при любых
движениях и взаимодействиях этих
тел.
m1ν01 + m2ν02 = m1ν1+ m2ν2

7.

Примеры применения закона
сохранения импульса
Закон строго выполняется
в явлениях отдачи при
выстреле, явлении
реактивного движения,
взрывных явлениях и
явлениях столкновения
тел.
Закон сохранения
импульса применяют: при
расчетах скоростей тел
при взрывах и
соударениях; при расчетах
реактивных аппаратов; в
военной промышленности
при проектировании
оружия; в технике - при
забивании свай, ковке
металлов и т.д.

8.

Закон сохранения импульса лежит в
основе реактивного движения.
Большая заслуга в развитии теории
реактивного движения принадлежит
Константину Эдуардовичу Циолковскому.
Основоположником теории космических полетов
является выдающийся русский ученый Циолковский
(1857 - 1935). Он дал общие основы теории реактивного
движения, разработал основные принципы и схемы
реактивных летательных аппаратов, доказал
необходимость использования многоступенчатой
ракеты для межпланетных полетов. Идеи Циолковского
успешно осуществлены в СССР при постройке
искусственных спутников Земли и космических
кораблей.

9.

10.

11.

12.

13.

14.

15.

Принцип реактивного движения
находит широкое практическое
применение в авиации и космонавтики.

16.

17.

Задачи
1)На тело, движущееся прямолинейно в
инерциальной системе отсчёта, в течение 6 с
в направлении движения действует
постоянная сила 0,02к Н. Каково увеличение
импульса за это время?
--------------------------------------------------------2)Определите массу автомобиля, имеющего
импульс 2,5•104 кг•м/с и движущегося со
скоростью 90 км/ч.

18.

3)График зависимости скорости υ движения
автомобиля от времени t представлен на
рисунке. Чему равен импульс автомобиля
через 5 с после начала движения, если его
масса 1,5 т ?

19.

Задача 4
Два шара ,масса которых 500г и 200 г, движутся
навстречу друг к другу со скоростями 1м/с и 4м/с
.Определите их скорость после центрального
абсолютно неупругого столкновения.
Задача 5
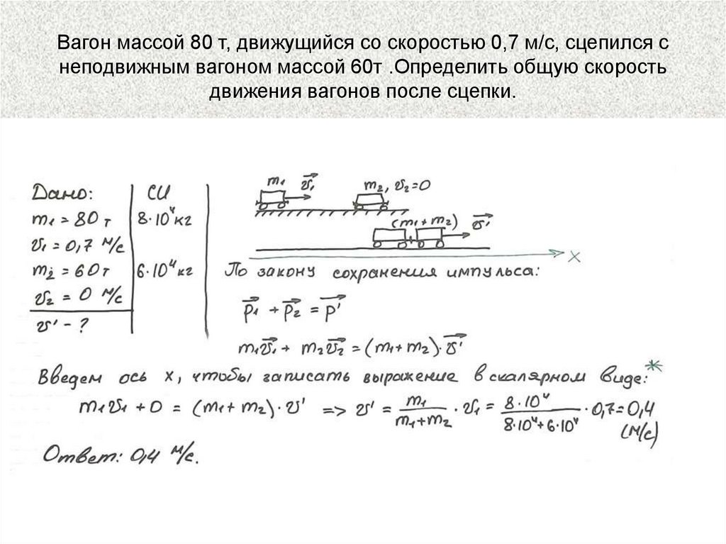
Вагон массой 80 т, движущийся со скоростью 0,7
м/с, сцепился с неподвижным вагоном массой 60т
.Определить общую скорость движения вагонов
после сцепки.

20.

6)Два катера массами 618 кг и 759 кг
движутся со скоростями 12 м/с и 8 м/с
соответственно вдоль одной прямой
навстречу друг другу. Определи модуль
суммарного импульса этих катеров.
7)На тело, движущееся прямолинейно в
инерциальной системе отсчёта, в
течение 3 с в направлении движения
действует постоянная сила 12 Н. Каково
увеличение импульса тела за это
время?

21.

22.

23.

24.

Задача Д/З
Два шара массами 1 кг и 0,5 кг
движутся навстречу друг другу
со скоростями 5 м/с и 4 м/с.
Какова будет скорость шаров
после неупругого
столкновения?

25.

Вагон массой 80 т, движущийся со скоростью 0,7 м/с, сцепился с
неподвижным вагоном массой 60т .Определить общую скорость
движения вагонов после сцепки.

26.

Два вагона массами 20 т и 30 т
движутся навстречу друг другу со
скоростями 4 м/с и 8 м/с. При
столкновении они приходят в
сцепку, а затем движутся как одно
целое. Определить их скорость
движения после сцепки.
3,2 м/с

27.

28.

Задача 6.
Скорость машины массой
1,5 т возросла с 36 км/ч до
72 км/ч. Чему равен импульс
силы, действовавшей на
автомобиль?

29.

30.

31.

Пример абсолютно
упругого столкновения
Простым примером
абсолютно упругого
столкновения может
быть центральный
удар двух бильярдных
шаров, один из
которых до
столкновения
находился в состоянии
покоя.

32.

Маятник Ньютона— механическая система,
предназначенная для демонстрации преобразования
энергии различных видов друг в друга

33.

34.

35.

36.

37.

А также в живой природе…

38.

39.

Задача 3
Поливочная машина с водой имеет
массу 6 т и движется со скоростью
36 км/ч. После работы масса
машины стала 3 т. Сравнить
импульс машины, если она
возвращается в гараж со скоростью
54 км/ч.
р1>р2
English     Русский Rules