Практикум. Работа с нотацией BPMN
Проверить, идет ли запись
Правила вебинара
Моделирование процессов. Нотации и подходы
Моделирование процессов. Нотации и подходы
Повторение и основные понятия
Анти-паттерны моделирования
«Сложные» элементы нотации
Разбираем примеры
Рефлексия
Рефлексия
Заполните, пожалуйста, опрос о занятии по ссылке в чате
3.35M
Category: educationeducation

Практикум. Работа с нотацией BPMN

1. Практикум. Работа с нотацией BPMN

otus.ru

2. Проверить, идет ли запись

Меня хорошо видно
&& слышно?

3. Правила вебинара

Активно
участвуем
Условные
обозначения
Индивидуально
Задаем вопрос
в чат или голосом
Время, необходимое
на активность
Пишем в чат
Вопросы вижу в чате,
могу ответить не сразу
Говорим голосом
Документ
Ответьте себе или
задайте вопрос

4. Моделирование процессов. Нотации и подходы

Михаил Максимов
Product owner/ бизнес-аналитик, к.э.н.
Автор и ведущий YouTube канала
http://bit.ly/3f5afkU
Резидент Клуба Санкт-Петербург

5. Моделирование процессов. Нотации и подходы

Лаврова Анна
Ведущий системный аналитик в компании «Лига ставок»
Более 5 лет опыта в системном анализе
EX Ведущий системный аналитик в развитии antifraud системы для юридических лиц
Опыт развития и разработки мобильных приложений и
web'a
Большой опыт в построении различных нотаций

6.

Цели вебинара
• рассмотреть нотации моделирования процессов, провести
сравнительный анализ
• научиться читать схемы в нотации BPMN
• подготовиться к моделированию в нотации BPMN

7. Повторение и основные понятия

8.

Различные подходы к моделированию бизнес-процессов
VAD
eEPC
IDEF3
ЦЕПОЧКИ
ДОБАВЛЕННОГО
КАЧЕСТВА
IDEF0
ФУНКЦИОНАЛЬНОЕ
МОДЕЛИРОВАНИЕ
Cross
Functional
Flowchart
BPMN
WORKFLOW
Basic
Flowchart

9.

Какие виды диаграмм BPMN
вы знаете?
9

10.

Виды диаграмм BPMN
BPMN включает виды диаграмм:
Процесс
Взаимодействие
Хореография
Диалог
1
0

11.

Какие уровни могут быть
выделены при моделировании
бизнес-процессов?
11

12.

Уровни моделей BPMN
Согласовательный
Для руководства.
Минимум специфики
нотации
Аналитический
Для аналитиков и
пользователей. Отражает
полностью целевой
бизнес-процесс
Исполняемый
Для BPM-систем.
Фактически визуальный
алгоритм исполнения
процесса в системе
1
2

13.

Что такое «токен»? Зачем он
может быть нужен?
13

14.

Понятие токена
Токен – абстрактная сущность, которая создаётся при возникновении стартового события процесса
Токен перемещается по потоку управления процессом через объекты потока
На шлюзах количество токенов может изменяться
Процесс считается завершённым, когда в нём не останется ни одного токена
Токен рождается здесь
Токен уничтожается, когда достигает
завершающего события процесса
Токен останавливается
на действии на время
выполнения этого
действия
Токен не перемещается
между пулами по
потокам сообщений
1
4

15.

Объекты потока
Объекты потока – это объекты, которые могут соединяться между собой связью типа Control Flow (поток
управления, см. далее)
В объекты потока входят:
Действия (Activity)
События (Events)
Шлюзы (Gateways)
Событие
Действие
Шлюз
Всё, что соединено стрелочками, – объекты потока
15

16. Анти-паттерны моделирования

17.

Нарушение правил именования
Плохая практика:
1.
Наименование действия не содержит глагола. Имя действия на основе
существительного указывает, что элемент является событием, объектом данных
или областью процесса, а не действием
2.
Слова «и/или» в названии действия - указывают на несколько действий,
зафиксированных в одном действии
3.
Слишком длинные названия действий
1
7

18.

Нарушение правил именования
Хорошая практика:
1.
Для действий: Сильный глагол + существительное, специфичное для домена подчеркивает достижение определенной цели после выполнения действия. Для
событий – существительное + причастие прошедшего времени
2.
Никаких союзов и/или в именах – сделайте имя более абстрактным или
разделите на два действия
3.
Краткое название + документация - название должно подчеркивать цель, а
подробности деятельности могут быть зафиксированы в комментариях
(описании) или документации
1
8

19.

Нарушение правил именования
Пример:
1
9

20.

Нарушение правил именования
Шпаргалка:
2
0

21.

Огромные схемы и моделирование змейкой
Плохая практика:
1. Пытаемся нарисовать в одном процессе сразу всё
2. Моделируем змейкой, чтобы вместить всё на лист А4
Хорошая практика:
1. EPC моделируем сверху вниз, а BPMN слева направо
2. Большие процессы делим на несколько, используем подпроцессы. Количество
действий на схеме стараемся удерживать в границах 7 +/- 2
2
1

22.

Огромные схемы и моделирование змейкой
Пример:
2
2

23.

Делаем инструкцию пользователя
Плохая практика:
Пытаемся расписать все физические действия пользователя в виде отдельных
действий процесса
Хорошая практика:
1. Действия выделять по принципу создания/изменения сопоставимых ценностей
для процесса и пользователя. Действие, как правило, выполняется над
сущностью, а не атрибутом сущности
2. Конкретные физические действия лучше представлять в виде чек-листа или
нумерованного списка в описании процесса
2
3

24.

Делаем инструкцию пользователя
Пример:
2
4

25.

Пытаемся разрисовать бизнес-правила
Плохая практика:
Пытаемся в процессе визуализировать принятие решений по множественным
критериям или какой-то технологический регламент
Хорошая практика:
Схлопывать такие действия в одно. В BPMN использовать задачи типа «Бизнесправило», в EPC показывать правила как входящие в действие документы
2
5

26.

Пытаемся разрисовать бизнес-правила
Пример:
2
6

27.

Пытаемся разрисовать бизнес-правила
Пример:
2
7

28.

Моделируем передачу информации
Плохая практика:
При обмене информацией (сущностями) между двумя ролями/процессами
показываем отправку и приём информации отдельными действиями
Хорошая практика:
Убираем передачу информации, а оставляем только действия связанные с её
созданием/обработкой
2
8

29.

Моделируем передачу информации
Пример:
2
9

30.

Моделируем передачу информации
Пример:
3
0

31.

Несопоставимый масштаб действий
Плохая практика:
В процессе используем действия, которые создают несопоставимые ценности и
соответствуют несопоставимому объёму работы
Хорошая практика:
Стараемся моделировать так, чтобы действия внутри одного процесса создавали
ценности одного масштаба и были сопоставимы по времени исполнения (второе
работает не всегда)
3
1

32.

Несопоставимый масштаб действий
Пример:
Просто так не делаем
3
2

33.

Алгоритм вместо процесса
Плохая практика:
Углубляемся в процессе в технические детали и описываем интеграционные
взаимодействия
Хорошая практика:
1. В процессе описываем только пользовательские действия в системе и результат,
который получает пользователь на выходе этих действий
2. Всю реализацию функций системы (поведение и интеграции) описываем в
предназначенных для этого нотациях и диаграммах – например, UML Sequence
Diagram
3
3

34.

Алгоритм вместо процесса
Пример:
3
4

35.

Алгоритм вместо процесса
Пример:
Sequence-диаграммы
3
5

36.

Шлюзы с множеством входов/выходов
3
6

37. «Сложные» элементы нотации

38.

Таймеры
Таймеры ожидают наступления определенного времени и по
факту наступления формируют токен на своём выходе
Таймеры бывают трёх типов:
1. Таймер конкретной даты (например,
«01.01.2021»)
2. Периодический таймер (например,
«1-го числа каждого месяца», «раз в
минуту», «каждую среду после обеда»
)
Токен сгенерируется
один раз 31.12.2021 в
18:00
Токен будет стоять на таймере 1 час,
а потом двинется дальше
Токен появится
через 2 месяца после
начала ожидания
заказа. Ожидание
заказа прекратится
3. Таймер длительности (используется
только для промежуточных
таймеров – например, «через 10
минут», «1 час»)
Каждую неделю будет появляться
новый токен на таймере, не
прерывая ожидание заказа
3
8

39.

Эскалация
Событие эскалации используется для передачи управления на уровень родительского бизнес-процесса
относительно текущего, а также для обработки таких передач управления
Граничное событие эскалации
возникнет в том случае, если в
подпроцессе будет сгенерировано
событие эскалации
3
9

40.

Сигнал
Сигнал генерируют/принимает широковещательное событие, которое доступно всем бизнес-процессам
Событие добавления материала
справочник может обработать
любой бизнес-процесс
4
0

41.

Останов
Останов безусловно завершает процесс, удаляя в нём все токены
Останов уничтожит токен,
находящийся на Действии 2 и оно
не будет выполнено
В данном случае оба действия
будут выполнены
4
1

42. Разбираем примеры

43.

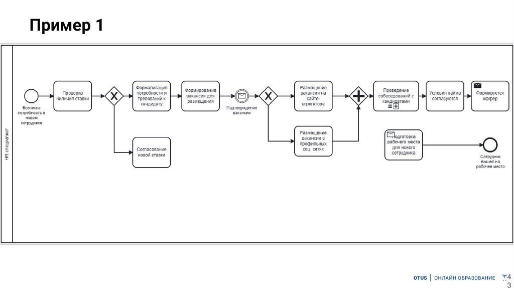
Пример 1
4
3

44.

Пример 1
44

45.

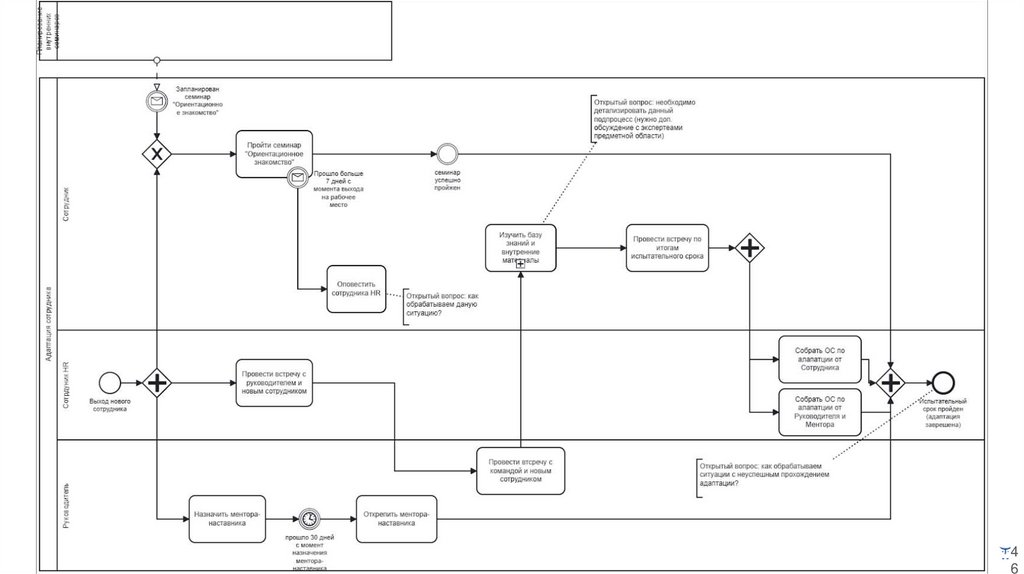
Пример 2
45

46.

Пример 2
4
6

47. Рефлексия

48.

Цели вебинара
• рассмотреть нотации моделирования процессов, провести
сравнительный анализ
• научиться читать схемы в нотации BPMN
• подготовиться к моделированию в нотации BPMN

49. Рефлексия

С какими основными мыслями
и инсайтами уходите с вебинара?
Как будете применять на практике то,
что узнали на вебинаре?

50. Заполните, пожалуйста, опрос о занятии по ссылке в чате

English     Русский Rules