Моделирование бизнес-процессов
Моделирование бизнес-процессов в нотации BPMN
Цели описания бизнес-процессов
Описание бизнес-процесса
Что входит в описание бизнес-процесса
Как описать бизнес-процесс
Три способа описания процессов
Какой способ выбрать?
Что такое нотация. Зачем она нужна
Что такое нотация. Зачем она нужна
Какие нотации существуют для моделирования бизнес-процессов
Business Process Modelling Notation (BPMN)
Business Process Modelling Notation
Основные элементы и правила построения диаграмм BPMN
Основные элементы нотации BPMN (1)
Основные элементы нотации BPMN (2)
Основные элементы нотации BPMN (3)
Правила построения диаграммы BPMN
Пример простой диаграммы BPMN (1)
Пример простой диаграммы BPMN (1)
Пример простой диаграммы BPMN (2)
Среда построения диаграмм – StormBPMN https://stormbpmn.com
3.31M
Category: businessbusiness

Моделирование бизнес-процессов. Моделирование бизнес-процессов в нотации BPMN

1. Моделирование бизнес-процессов

Моделирование
бизнеспроцессов
Асеева Наталья
Владимировна

2. Моделирование бизнес-процессов в нотации BPMN

Лекция 3 Идентификация и описание бизнес-процессов

3. Цели описания бизнес-процессов

Описание бизнес-процессов
проводится тогда, когда
необходимы:
• Оптимизация
• Автоматизация
• Координация между
подразделениями
• Внедрение системы
менеджмента качества
• Разработка нормативных
документов

4. Описание бизнес-процесса

Описание бизнеспроцесса
Описание процесса «как есть»(AS IS)
(реальное состояние процесса)
происходит при помощи следующих
источников информации:
Сбор документов
Анкетирование
Интервьюирование
Групповой опрос

5. Что входит в описание бизнес-процесса

Название процесса, реализуемые функции и их последовательность, владелец бизнеспроцесса
Участники процесса и их роли
Входные и выходные потоки, их поставщики и потребители
Требуемые ресурсы (производственные, материальные, технические
информационные)
Определяющая цель (цели) процесса, метрики, точки и процедуры мониторинга
Возможные риски и влияния на субъектов процесса

6. Как описать бизнес-процесс

Как описать
бизнеспроцесс

7. Три способа описания процессов

Текстовый (структурированный текст): «Отдел продаж отвечает
за проверку платежеспособности клиента»
Табличный:
Операция
Подразделение
Отношение
Проверить
платежеспособность
клиента
Отдел продаж
Отвечает за
выполнение
Графический (ARIS, BPMN, и т.д.):
Проверить
платежеспособность
клиента
Отвечает за
выполнение
Отдел
продаж

8. Какой способ выбрать?

Текстовый
Табличный
Графический
?
Описать процесс не сложно, сложно
достигнуть единого понимания!

9. Что такое нотация. Зачем она нужна

Нотация – система условных письменных
обозначений чего-нибудь
Нотацию используют:
• Для записи нот в музыке
• Для записи партий в шахматах
• Для записи балетных партий
Зачем она
нужна?

10. Что такое нотация. Зачем она нужна

• Простота восприятия (конструкции простые)
• Одинаковость восприятия (все специалисты одного
направления воспринимают одинаково)
• Удобство совместной работы и обсуждения

11. Какие нотации существуют для моделирования бизнес-процессов

EPC
BPMN
Flowchart
IDEF 0

12. Business Process Modelling Notation (BPMN)

13. Business Process Modelling Notation

Разработана Object Management Group (OMG)
http://www.omg.org/spec/BPMN/
• Январь 2008 – BPMN 1.1
• Январь 2009 – BPMN 1.2
• Январь 2011 – BPMN 2.0
Цель:
Выявить лучшие практики существующих подходов и объединить
их в новый, общепринятый язык
Graph-Based, Petri-Net based languages, EPC, UML

14.

15. Основные элементы и правила построения диаграмм BPMN

16. Основные элементы нотации BPMN (1)

Действие
Единица работы,
выполняемая в ходе
исполнения бизнес-процесса
Событие
Происшествие в
моделируемом мире
Шлюз
Элемент, определяющий
ветвление и слияние потока
работ
Текстовая
аннотация
Дополнительная информация
об объекте, полезная для
понимания его сути

17. Основные элементы нотации BPMN (2)

Объект данных
используется для
отображения информации
о данных
Организационны
е элементы:
пулы и дорожки
Используется для
отображения
организационных
элементов бизнеспроцесса и
распределения зон
ответственности

18. Основные элементы нотации BPMN (3)

Поток управления
Поток управления
по умолчанию
Поток сообщений
Ассоциация
Передача управления или
последовательность действий,
которые надо совершить
Какой пойдет поток, если не
выполняется ни одно из
указанных условий
Межпроцессное
взаимодействие
Дополнительная информация
об объекте, полезная для
понимания его сути

19. Правила построения диаграммы BPMN

• Любой бизнес-процесс начинается и заканчивается
событием (стартовое событие, завершающее событие)
• Все элементы диаграммы (события, действия, шлюзы)
размещаются на дорожках в зависимости от
ответственности за результат
• Ответственности назначаются не в соответствии с
персонами, а в соответствии с исполняемыми ролями

20. Пример простой диаграммы BPMN (1)

Для оформления командировки сотруднику компании,
сотрудник пишет заявление, указывая даты, место и
цель командировки, начальник сотрудника заверяет
заявление, подтверждая необходимость
командировки, менеджер оформляет
командировочные документы и передает их
сотруднику.

21. Пример простой диаграммы BPMN (1)

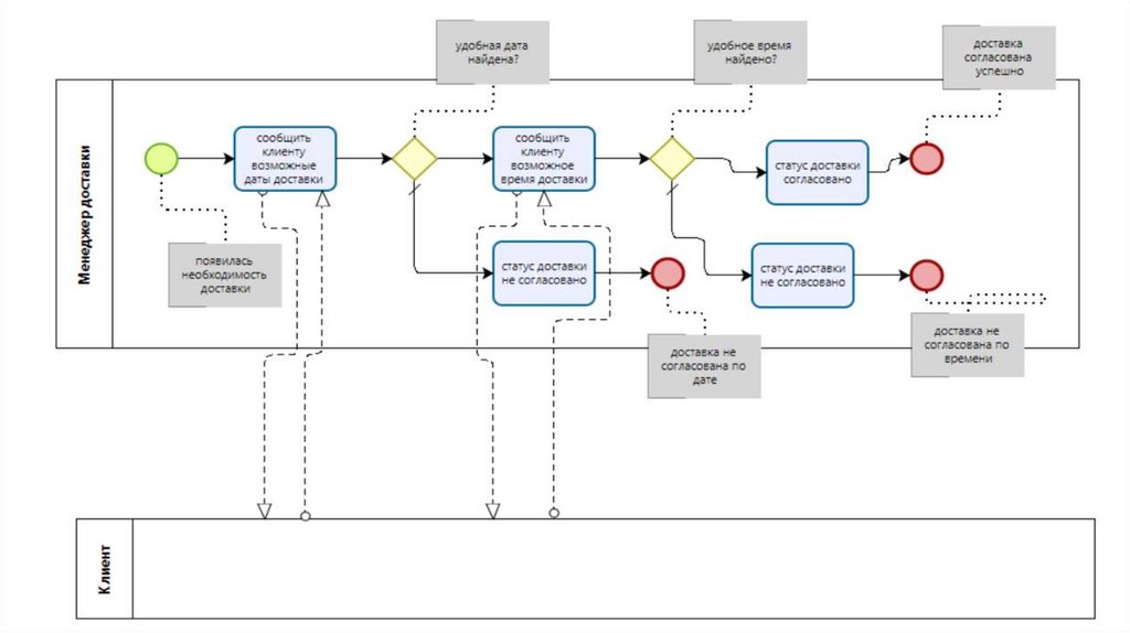
22. Пример простой диаграммы BPMN (2)

Менеджер по доставке сообщает клиенту возможные
даты доставки и предлагает клиенту выбрать наиболее
удобную дату. После выбора даты доставки менеджер
предлагает возможное время доставки и клиент
выбирает наиболее удобное время. Доставка у которой
дата и время согласованы, получает статус
согласованной доставки. Если клиента не устраивает
ни одна дата или на одно время, то заявка получает
статус несогласованной.

23.

24. Среда построения диаграмм – StormBPMN https://stormbpmn.com

English     Русский Rules