ОҚУ МАҚСАТЫ:
Құрамындағы элементтердің массалық үлесі мен зат буының салыстырмалы тығыздығы бойынша заттың қарапайым және молекулалық
Құрамындағы элементтердің массалық үлесі мен зат буының салыстырмалы тығыздығы бойынша заттың қарапайым және молекулалық
Құрамындағы элементтердің массалық үлесі мен зат буының салыстырмалы тығыздығы бойынша заттың қарапайым және молекулалық
Құрамындағы элементтердің массалық үлесі мен зат буының салыстырмалы тығыздығы бойынша заттың қарапайым және молекулалық
Құрамындағы элементтердің массалық үлесі мен зат буының салыстырмалы тығыздығы бойынша заттың қарапайым және молекулалық
Құрамындағы элементтердің массалық үлесі мен зат буының салыстырмалы тығыздығы бойынша заттың қарапайым және молекулалық
ЕББҚ-тапсырмасы:
РЕФЛЕКСИЯ
961.24K
Category: chemistrychemistry

10-сабақ 11 сынып химия ҚГБ

1.

Құрамындағы элементтердің
массалық үлесі мен зат буының
салыстырмалы тығыздығы
бойынша заттың қарапайым және
молекулалық формуласын
құрастыру
10-сабақ
11 сынып химия ҚГБ

2. ОҚУ МАҚСАТЫ:

1
11.4.2.15 - органикалық заттардың
қарапайым молекулалық
формуларын анықтау
1
11.4.2.16 - органикалық заттардың
масссалық үлестері және олардың буының
салыстырмалы тығыздығы бойынша
органикалық заттардың қарапайым
молекулалық формуларын анықтау

3. Құрамындағы элементтердің массалық үлесі мен зат буының салыстырмалы тығыздығы бойынша заттың қарапайым және молекулалық

формуласын құрастыру

4. Құрамындағы элементтердің массалық үлесі мен зат буының салыстырмалы тығыздығы бойынша заттың қарапайым және молекулалық

формуласын құрастыру
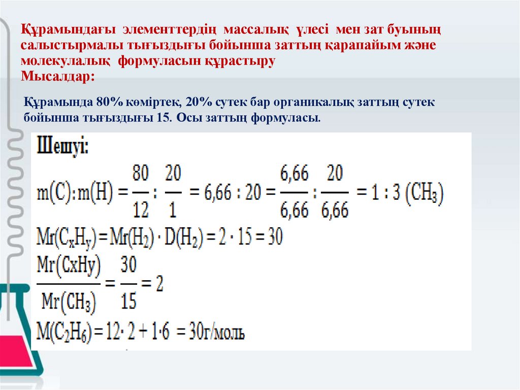
Мысалдар:
Құрамында 80% көміртек, 20% сутек бар органикалық заттың сутек
бойынша тығыздығы 15. Осы заттың формуласы.

5. Құрамындағы элементтердің массалық үлесі мен зат буының салыстырмалы тығыздығы бойынша заттың қарапайым және молекулалық

формуласын құрастыру
Мысалдар:
Ауамен салыстырғандағы тығыздығы 2-ге тең құрамындағы
көміртектің массалық үлесі 82,8%, сутектікі -17,2% болатын
көмірсутектің молекулалық формуласы

6. Құрамындағы элементтердің массалық үлесі мен зат буының салыстырмалы тығыздығы бойынша заттың қарапайым және молекулалық

формуласын құрастыру
Мысалдар:
3,9 г көмірсутек жанған кезде 13,2 г көміртегі (ІV) оксиді және 2,7 г су буы
түзіледі. Осы заттың сутек бойынша тығыздығы 39-ға тең болса, белгісіз
заттың формуласы

7. Құрамындағы элементтердің массалық үлесі мен зат буының салыстырмалы тығыздығы бойынша заттың қарапайым және молекулалық

формуласын құрастыру
Топтық жұмыс тапсырмасы:
Құрамында 38,7% көміртек,
16,15%- сутек, 45,15% азоты бар,
сутегі бойынша тығыздығы 15,5 –
ке тең аминнің молекулалық
формуласы
Сутек бойынша тығыздығы
22,5-ке тең 9 г органикалық зат
жанғанда 17,6 г көміртек (ІV)
оксиді, 12,6г су және 2,8г азот
түзілген. Белгісіз заттың
молекулалық формуласы
ІІ-топ
І-топ
Ауа бойынша тығыздығы 1,86 –
ға тең, құрамындағы көміртектің
массаслық үлесі
88,9% болатын көмірсутектің
молекулалық формуласы
ІІІ-топ
Дескриптор:
органикалық заттардың қарапайым
молекулалық формуларын
анықтайды-1балл
органикалық заттардың масссалық
үлестері және олардың буының
салыстырмалы тығыздығы бойынша
органикалық заттардың қарапайым
молекулалық формуларын
анықтайды-1балл

8. Құрамындағы элементтердің массалық үлесі мен зат буының салыстырмалы тығыздығы бойынша заттың қарапайым және молекулалық

формуласын құрастыру
Жеке жұмыс тапсырмасы :есептер шығару
1 - есеп. Құрамында көміртектің массалық үлесі 85, 7%, сутектің
массалық үлесі 14, 3% болатын, ауа бойынша салыстырмалы тығыздығы
1, 93 - ке тең көмірсутектің молекулалық формуласын анықтаңдар.
2.Сутек бойынша салыстырмалы тығыздығы 15 болатын көмірсутектің
молекулалық формуласын анықтаңыздар.
3.Ауа бойынша тығыздығы 1,93, құрамындағы көміртектің массалық
үлесі 85,7% болатын көмірсутектің шынайы молекулалық формуласын
табыңыздар
4.Құрамында көміртектің массалық үлесі 85,7%, сутектің массалық үлесі
14,3%, ал сутек бойынша тығыздығы 14 болатын көмірсутектің
формуласын табыңыздар.
Дескриптор:
Әрбір дұрыс шығарылған есеп-2балл
Барлығы-8балл

9. ЕББҚ-тапсырмасы:

Ауа бойынша тығыздығы 1,86, ал құрамындағы көміртектің
массалық үлесі 88,9% болатын көмірсутектің молекулалық
формуласын есептеп шығарыңыздар
1-10балл

10. РЕФЛЕКСИЯ

Үйге тапсырса: №3 есеп шығару
English     Русский Rules