ЛЕКЦИЯ №1
Основные элементарные функции.
Сравнение бесконечно малых функции
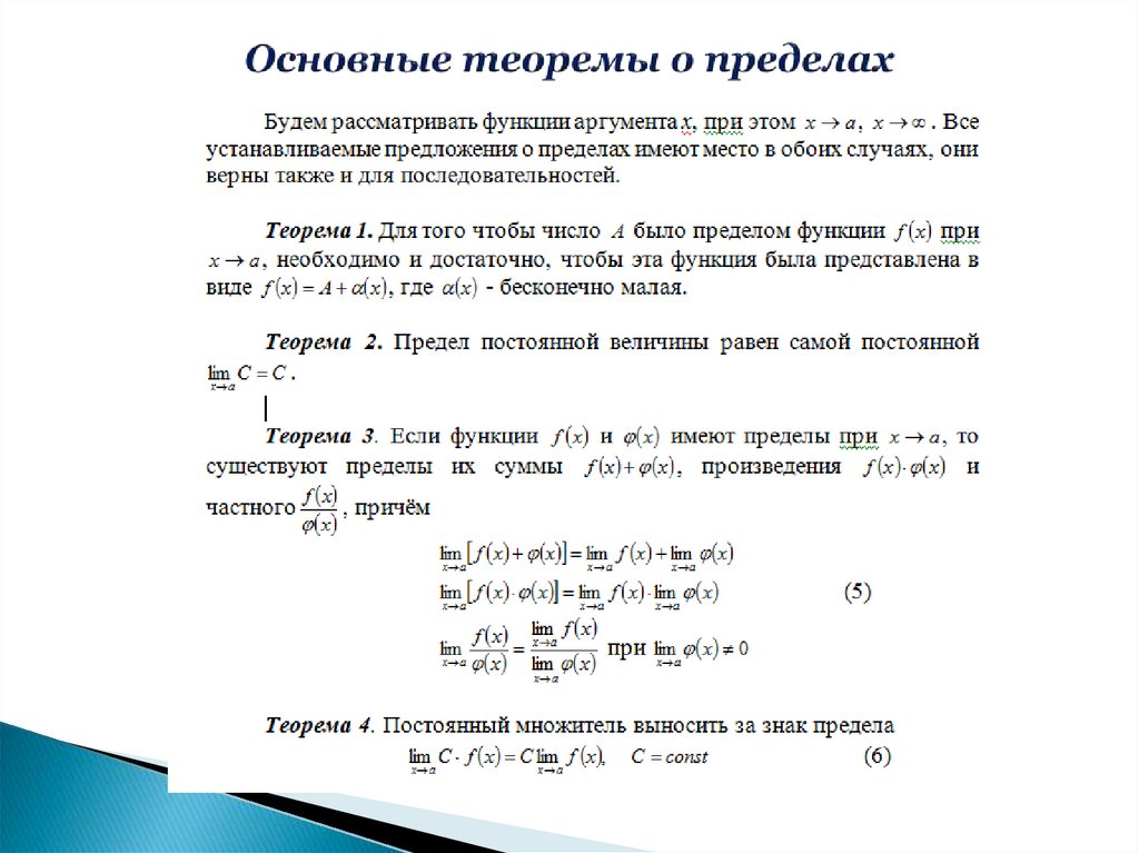
Основные теоремы о пределах
Замечательные пределы
1.96M
Category: mathematicsmathematics

Функции. Способы задания функции. Основные элементарные функции, их свойства и графики. Предел функции

1. ЛЕКЦИЯ №1

Функции. Способы задания функции.
Основные элементарные функции,
их свойства и графики.
Предел функции. Основные теоремы о пределах.
Замечательные пределы
English     Русский Rules