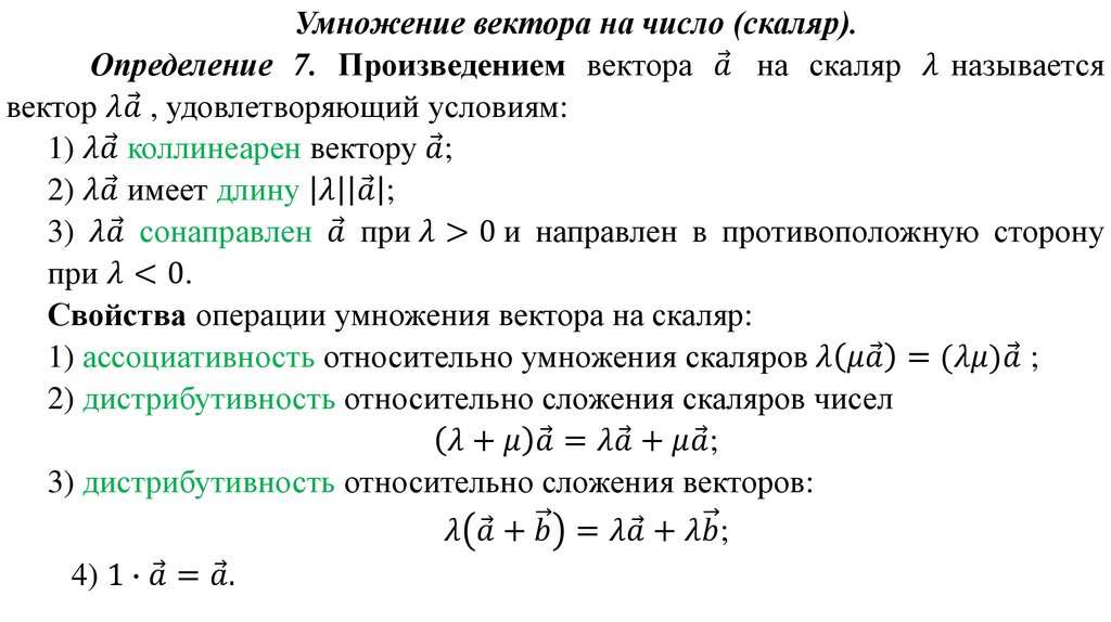
Векторы на плоскости и в пространстве
1.81M
Category: mathematicsmathematics

Векторы на плоскости и в пространстве

1. Векторы на плоскости и в пространстве

1. Основные понятия векторной алгебры
2. Линейные операции над векторами
3. Векторное пространство
4. Базис и система координат на плоскости и в
пространстве
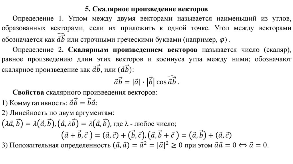
5. Скалярное произведение векторов
6. Векторное произведение векторов
7. Смешанное произведение векторов

2.

1.Основные понятия векторной алгебры
Определение 1. Пусть даны две точки на плоскости A и B.
Вектором называется направленный отрезок, идущий из точки
A в точку B. Точка A называется началом вектора, точка B –
концом.
Определение 2. Расстояние между началом и концом
Обозначение:
English     Русский Rules