Бинарные отношения
Бинарные отношения
Бинарные отношения
Способы задания отношений
Способы задания отношений
Способы задания отношений
Типы бинарных отношений
Типы бинарных отношений
Типы бинарных отношений
Типы бинарных отношений
Типы бинарных отношений
Типы бинарных отношений
2.11M
Category: mathematicsmathematics

Отображения и соответствия. Счетные множества. Бинарные отношения. Основные виды соответствий и отображений

1.

Отображения и соответствия. Счетные
множества. Бинарные отношения
Основные виды соответствий и
отображений
Образ и прообраз множества
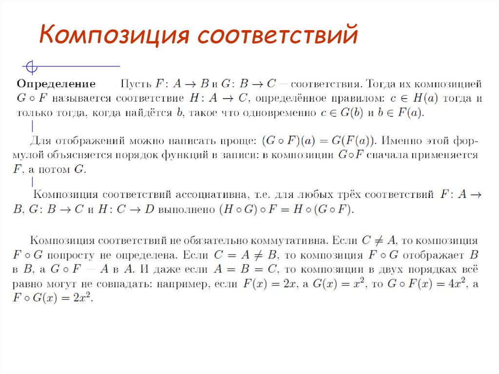
Композиция соответствий
Счетные множества
Континуальные множества
Кардинальные числа
Бинарные отношения
Способы задания отношений
Типы бинарных отношений

2.

Основные виды соответствий и отображений

3.

Основные виды соответствий и отображений
Пример инъективного
отображения

4.

Основные виды соответствий и отображений
Пример сюръективного
отображения

5.

Основные виды соответствий и отображений
Пример биективного
отображения

6.

Основные виды соответствий и отображений
Пример

7.

Образ и прообраз множества
значений

8.

Композиция соответствий

9.

Композиция соответствий

10.

Счетные множества

11.

Счетные множества
Пример

12.

Счетные множества
Теорема 1
Теорема 2
Теорема 3 (теорема Кантора)

13.

Континуальные множества
Пример

14.

Кардинальные числа

15. Бинарные отношения

В математике изучают не только связи между элементами двух
множеств, т. е. соответствия, но и связи между элементами одного
множества. Называют их отношениями.
Отношения многообразны. Между понятиями — это отношения
рода и вида, части и целого; между предложениями — отношения
следования и равносильности; между числами — «больше»,
«меньше», «равно», «больше на ...», «меньше на ...», «следует» и
др.
Определение

16. Бинарные отношения

Примеры
а) Бинарными отношениями на множестве целых чисел Z являются:
б) Пусть М – множество целых, рациональных или вещественных чисел.
Бинарными отношениями на множестве целых, рациональных или
вещественных чисел М являются отношения

17. Бинарные отношения

в)
Пусть М – множество сотрудников
отношениями на М являются отношения:
«быть начальником»,
«не быть начальником».
фирмы.
Бинарными
Пример
Пусть на множестве M = {2, 4, 6, 8} задано отношение «меньше».
Это означает, что для любых двух чисел из множества M можно
сказать, какое из них меньше:
2 < 4, 2 < 6, 2 < 8, 4 < 6, 4 < 8, 6 < 8.
Полученные неравенства можно записать иначе, в виде
упорядоченных пар: (2, 4), (2, 6), (2, 8), (4, 6), (4, 8), (6, 8).

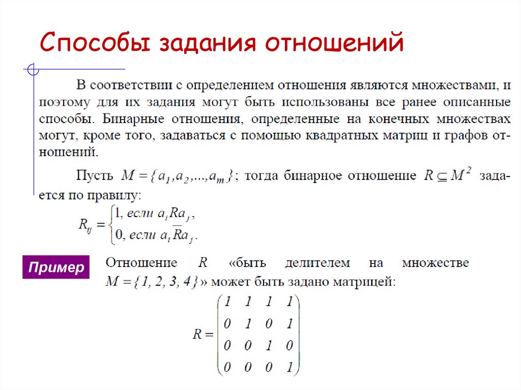
18. Способы задания отношений

Пример

19. Способы задания отношений

20. Способы задания отношений

Пример

21. Типы бинарных отношений

22. Типы бинарных отношений

23. Типы бинарных отношений

24. Типы бинарных отношений

25. Типы бинарных отношений

26. Типы бинарных отношений

English     Русский Rules