Лекция 3.6 Поверхностные интегралы
1. Двусторонние поверхности
Двусторонние поверхности
Двусторонние поверхности
Двусторонние поверхности
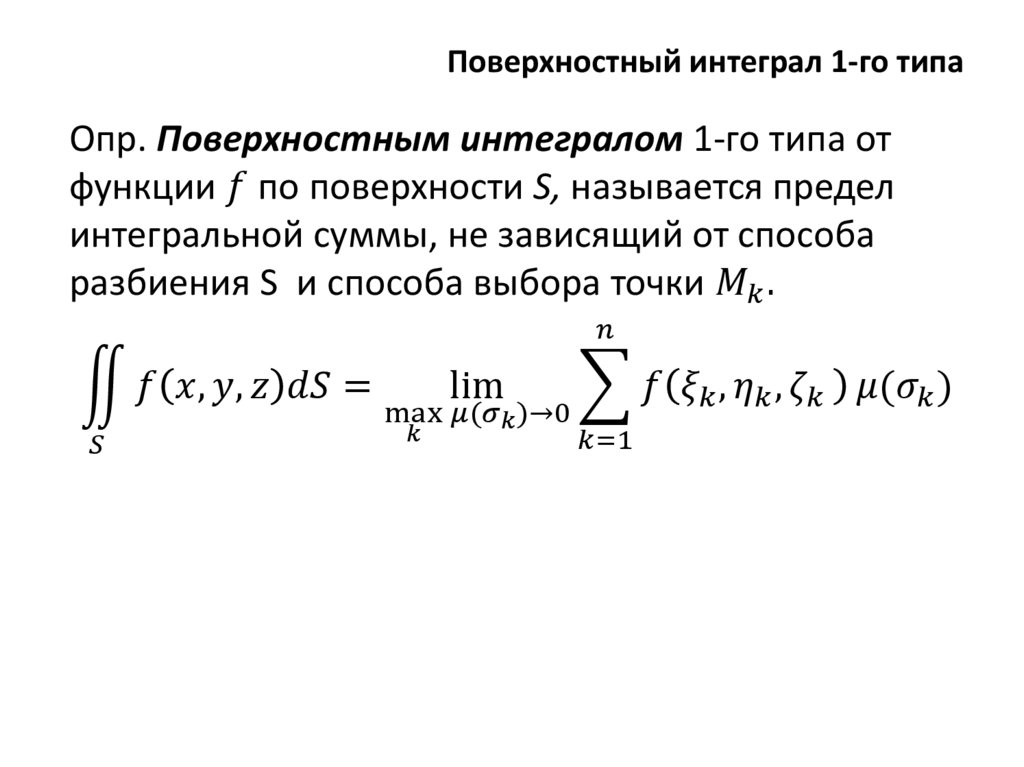
2. Поверхностный интеграл 1-го типа.
Поверхностный интеграл 1-го типа
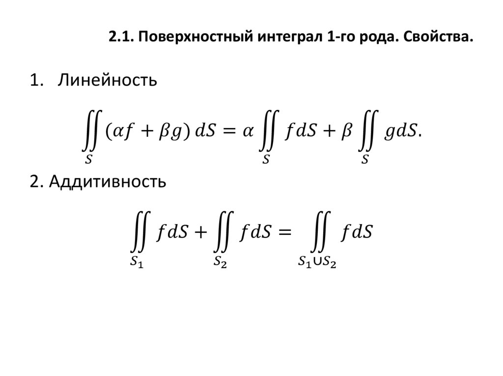
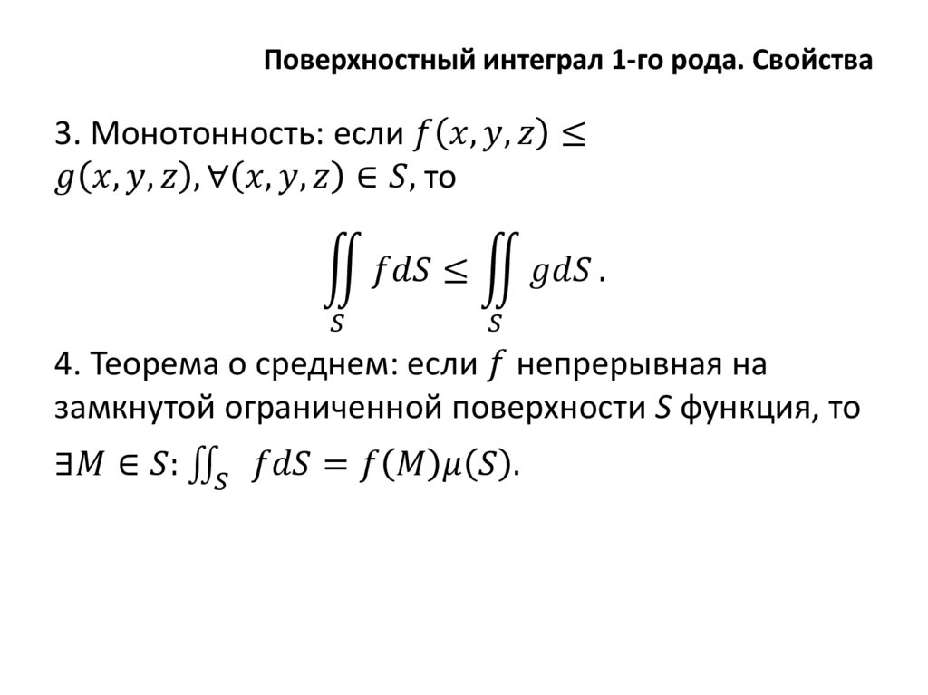
2.1. Поверхностный интеграл 1-го рода. Свойства.
Поверхностный интеграл 1-го рода. Свойства
2.2. Поверхностный интеграл 1-го рода. Вычисление
Поверхностный интеграл 1-го рода. Вычисление
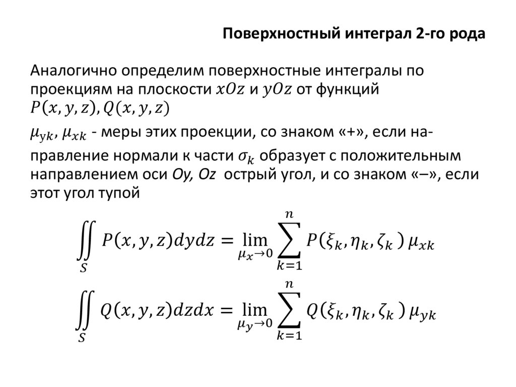
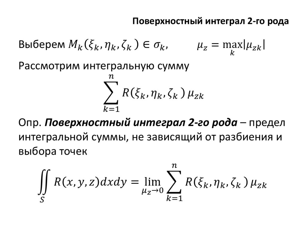
3. Поверхностный интеграл 2-го рода
Поверхностный интеграл 2-го рода
Поверхностный интеграл 2-го рода
Поверхностный интеграл 2-го рода
Поверхностный интеграл 2-го рода. Свойства
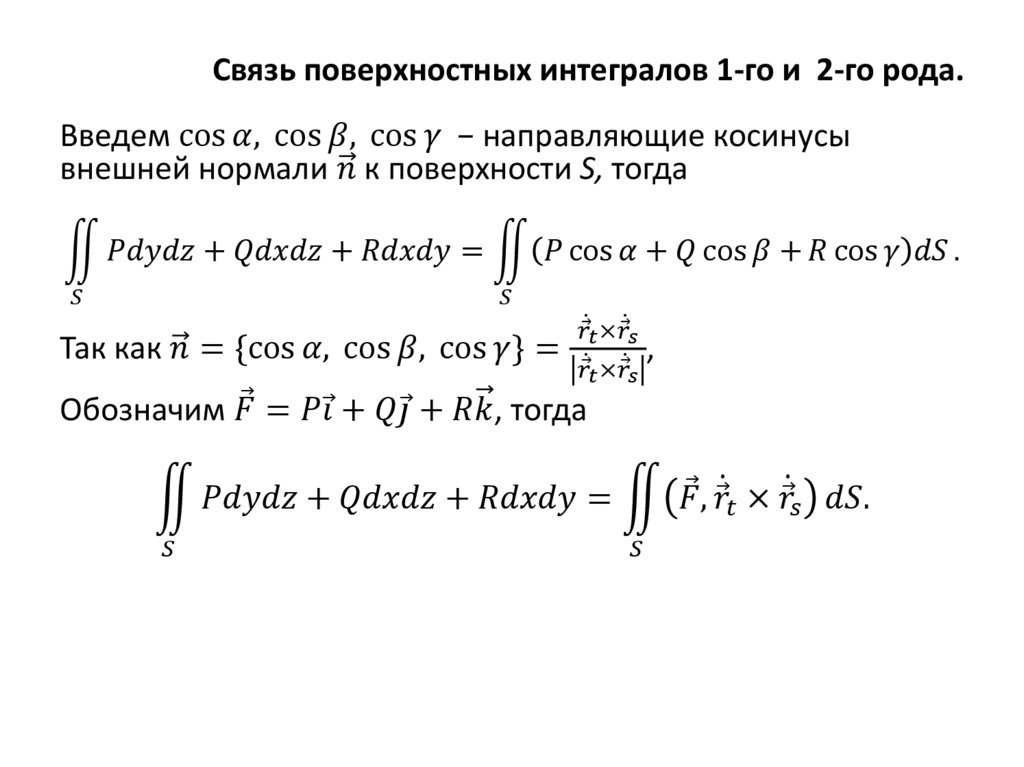
Связь поверхностных интегралов 1-го и 2-го рода.
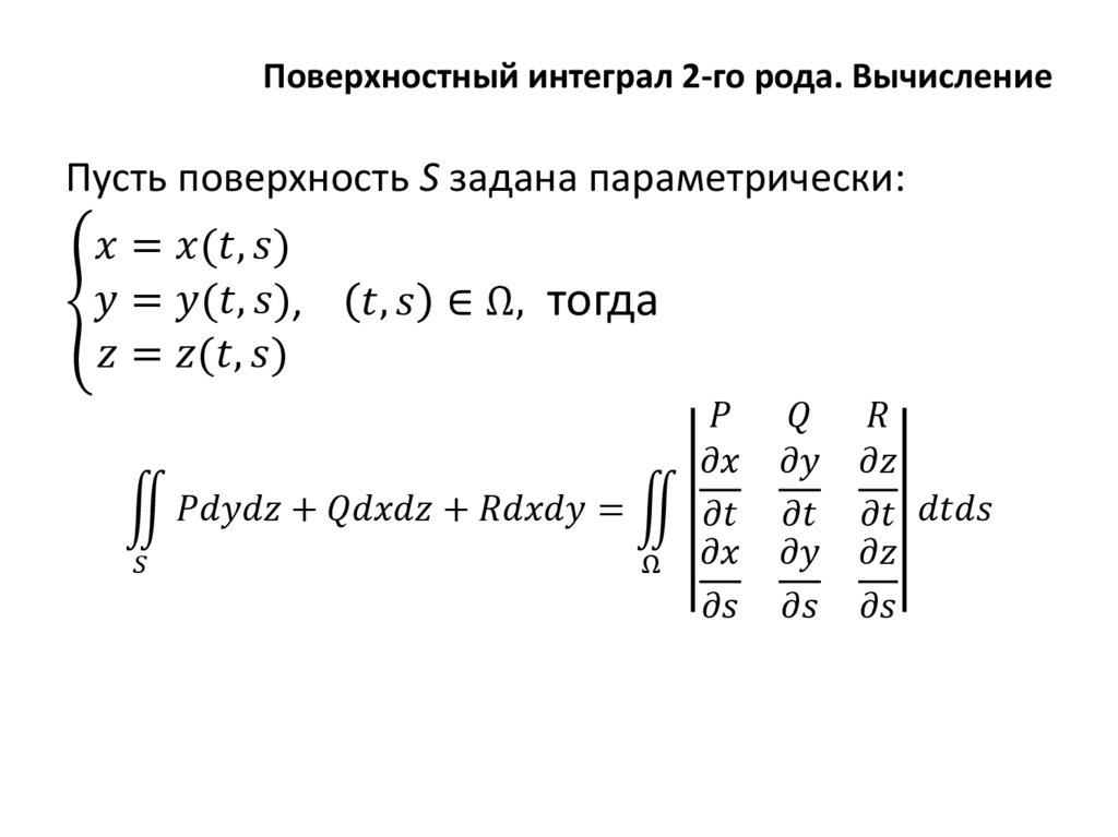
Поверхностный интеграл 2-го рода. Вычисление
5. Формула Стокса
6. Формула Остроградского
1.41M
Category: mathematicsmathematics

Поверхностные интегралы

1. Лекция 3.6 Поверхностные интегралы


Двусторонние поверхности
Поверхностный интеграл 1-го рода
Поверхностный интеграл 2-го рода
Формулы Стокса, Остроградского.

2. 1. Двусторонние поверхности

Поверхность
English     Русский Rules