Дәріс 14. Канондық теңдеулердің коэффициентерді және бос мүшелерді анықтау
Мысалы
Канондық теңдеулердің коэффициенттерін және бос мүшелерді статикалық әдіспен, яғни түйіндерді кесу әдісімен анықтау:
Канондық теңдеулер
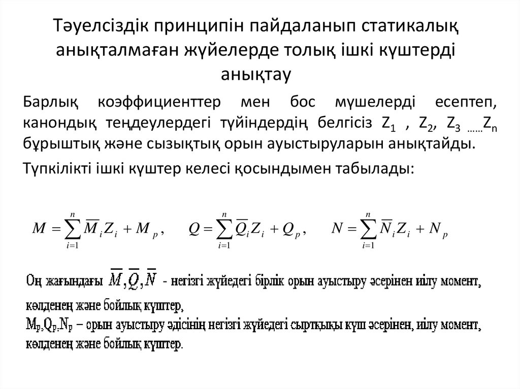
Тәуелсіздік принципін пайдаланып статикалық анықталмаған жүйелерде толық ішкі күштерді анықтау
Берілген статикалық анықталмаған раманың иілу момент эпюрасы
Әр учаскеде көлденен күштерді келесі формуламен пайдаланып анықтауға болады
Берілген статикалық анықталмаған раманың көлденен күш эпюрасы
Берілген статикалық анықталмаған раманың бойлық күш эпюрасы
315.85K

лекц 14 каз един эпюры

1. Дәріс 14. Канондық теңдеулердің коэффициентерді және бос мүшелерді анықтау

Барлық коэффициенттер және бос мүшелер екі топқа бөлінеді:
1. Қатаң бекітпелерде енгізілген реактивті моменттер.
2. Тірек стержендерде енгізілген реактивті күштер.
Реактивті моменттерді анықтау үшін негізгі жүйедегі қатаң
бекітпе бар түйіндерді кесіп, олардың теңдеулерін келесі түрде
құрады:
M 0
(1)
Реактивті күштерді анықтау үшін негізгі жүйені бір кесіндімен
бөледі. Бір қосымша тіректің бөлігін қалдырып, соның тепе теңдігін келесі түрде жазады:
(2)
T 0
Реактивті момент оң таңбалы болса, олардың бағыты
бұрыштық бұралуымен тура келеді.

2. Мысалы

Берілген статикалық анықталмайтын рама және
орын ауыстыру әдісінің негізгі жүйе (жақшада
стерженьдердің нөмірлері көрсетілген)

3. Канондық теңдеулердің коэффициенттерін және бос мүшелерді статикалық әдіспен, яғни түйіндерді кесу әдісімен анықтау:

Бірлік эпюрадан M
1 түйінін кесіп, r11
коэффициентін табыңыз:
1
M r EJ 2 EJ 0,
1
отсюда
11
0
r11 3EJ 0 .
0

4.

Бірлік эпюрадан M 2
2 түйінін кесіп, r22
коэффициентін табыңыз:
M r 3EJ EJ 1,5EJ 2EJ 0,
2
отсюда
22
0
r22 7,5EJ 0 .
0
0
0

5.

M2
Бірлік эпюрадан
1 түйінін кесіп, r12
коэффициентін табыңыз. Дәл солай басқа
коэффициентерді табуға болады.
M r 0,5EJ 0,
1
отсюда
12
0
r21 r12 0,5EJ 0 .
M1 r12 0,5EJ 0 0,
отсюда
r21 r12 0,5EJ 0 .

6.

M r 0,5EJ 0,
1
13
0
r31 r13 0,5EJ 0 .
отсюда
M r EJ 0,5EJ 0,
2
отсюда
23
0
0
r32 r23 0,5EJ 0 .

7.

Бірлік эпюрадан
коэффициент
r33
M3
табыңыз. r33 коэффициенті - сызықтық реакция
болғандықтан, оны анықтау үшін M 3 эпюрадағы
көлденен
стерженьдерді кесіп, тек көлденең
бағыттағы реакцияларды көрсетеміз. Көлденең
бағыттағы барлық күштердің қосындысы түрінде
статика теңдеуін жасаймыз.
F 0;
X
r33 0,333EJ 0 0,167 EJ 0 0,167 EJ 0 0,
отсюда
r33 0,667 EJ 0 .

8.

Жүктеме эпюрадан M F
біз 1, 2 түйіндерін
кезекпен
кесіп
тастаймыз
және
R1F , R 2F .
коэффициентті
табамыз. r33
коэффициентіне ұқсас , раманың кесілген
бөлігі үшін ΣFx=0 тепе-теңдік теңдеуін құра
отырып, R коэффициентті анықтаймыз.
3F
M R
160 60 0,
отсюда
R1F 100.
1
1F

9.

M R
2F
отсюда
R2 F 160.
2
160 0,
F 0; R
X
отсюда
3F
F F / 2 0,
R3 F 40.

10. Канондық теңдеулер

3EJ 0 Z1 0,5EJ 0 Z 2 0,5EJ 0 Z 3 100 0
0,5EJ 0 Z1 7,5EJ 0 Z 2 0,5EJ 0 Z 3 160 0
0,5EJ Z 0,5EJ Z 0,66 EJ Z 40 0
0 1
0 2
0 3
Z1=60,91/EJ0, Z2=-34,15/EJ0, Z3=131,29/EJ0.

11. Тәуелсіздік принципін пайдаланып статикалық анықталмаған жүйелерде толық ішкі күштерді анықтау

Барлық коэффициенттер мен бос мүшелерді есептеп,
канондық теңдеулердегі түйіндердің белгісіз Z1 , Z2, Z3 ……Zn
бұрыштық және сызықтық орын ауыстыруларын анықтайды.
Түпкілікті ішкі күштер келесі қосындымен табылады:
n
M M i Zi M p ,
i 1
n
Q Qi Z i Q p ,
i 1
n
N Ni Zi N p
i 1

12. Берілген статикалық анықталмаған раманың иілу момент эпюрасы

13. Әр учаскеде көлденен күштерді келесі формуламен пайдаланып анықтауға болады

14. Берілген статикалық анықталмаған раманың көлденен күш эпюрасы

15.

Бүкіл раманың тепе-теңдігін тексеру үшін
берілген раманы тіректерсіз сызып,
оларды тиісті реакциялармен, сыртқы
жүктемемен ауыстырып, тепе-теңдік
теңдеулерін жасау керек:

16. Берілген статикалық анықталмаған раманың бойлық күш эпюрасы

English     Русский Rules