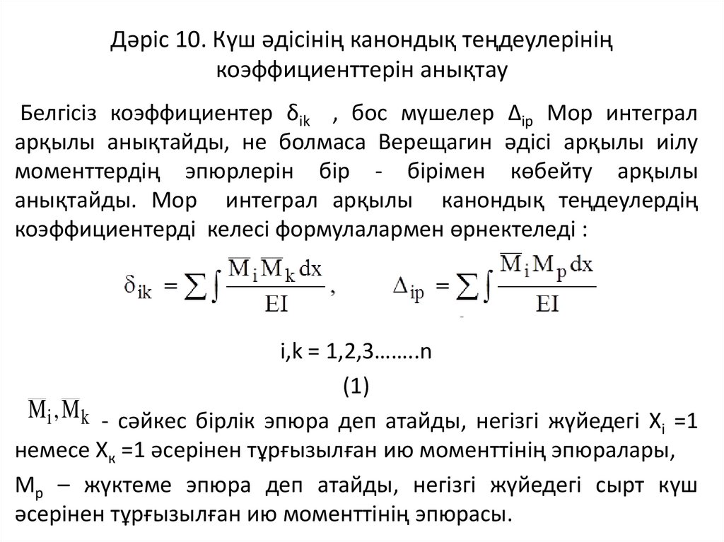
Дәріс 10. Күш әдісінің канондық теңдеулерінің коэффициенттерін анықтау
Верещагин әдісі
Күш әдісінің ішкі күштердің соңғы эпюраларын құру
і- дегі бөлімде көлденең күштер эпюраның құру
Бойлық күштер эпюраның құру
Статикалық тексерулер
Деформациялық тексерулер
Канондық теңдеулерді жолма-жол бойынша тексеру
247.40K
Category: mathematicsmathematics

лекц 10 каз един и груз эпюры

1. Дәріс 10. Күш әдісінің канондық теңдеулерінің коэффициенттерін анықтау

Белгісіз коэффициентер δik , бос мүшелер ∆ip Мор интеграл
арқылы анықтайды, не болмаса Верещагин әдісі арқылы иілу
моменттердің эпюрлерін бір - бірімен көбейту арқылы
анықтайды. Мор интеграл арқылы канондық теңдеулердің
коэффициентерді келесі формулалармен өрнектеледі :
(1)
i,k = 1,2,3……..n
(1)
Mi , M k - cәйкес бірлік эпюра деп атайды, негізгі жүйедегі X =1
i
немесе Xк =1 әсерінен тұрғызылған ию моменттінің эпюралары,
Мр – жүктеме эпюра деп атайды, негізгі жүйедегі сырт күш
әсерінен тұрғызылған ию моменттінің эпюрасы.

2. Верещагин әдісі

ik
j j
,
j 1 ( EI ) j (2)
ip
j j
j 1 ( EI ) j
ωj - j бөлімшеде жүктеме эпюраның ауданы,
ηj - j бөлімшеде жүктеме эпюраның ауырлық центр астындағы
жаткан бірлік эпюраның ординатасы.
Егер δik есеп шығарған кезде екі эпюралар - түзу сызықты болса,
онда қайсысының эпюра ауданын, немесе ординатасын алу бәрі
бір, бірақ біреуінің ωj ауданын, ал екіншіден эпюраның - бірінші
эпюрасының ауырлық центр астындағы ординатасын η алу керек.
Δiр есеп шығарған кезде ωj жүктеме эпюрадағы - j бөлімшенің
ауданы,
ηj - j бөлімшеде жүктеме эпюраның ауырлық центр астындағы
бірлік эпюрасының ординатасы. 1,2- өрнектерін пайдаланып,
канондық теңдеулерден белгісіз күштерді Х1, Х2, ...,Хn табуға
болады.

3. Күш әдісінің ішкі күштердің соңғы эпюраларын құру

Күш әсерінен тәуелсіздік принципке сүйеніп,
соңғы момент М, көлденең Q және бойлық N
күштер эпюраларын орнату үшін, келесі
формулармен пайдаланамыз :

4. і- дегі бөлімде көлденең күштер эпюраның құру

5. Бойлық күштер эпюраның құру

N бойлық күштерінің соңғы эпюраны
түйіндерді кесу әдісімен Q көлденең
күштерінің эпюрасына негізделген. Кесілген
түйінде тепе-теңдік теңдеулері жасалады, ал
көлденең күштер мен сыртқы жүктемелер өз
белгілерімен алынады. Белгісіз бойлық күштің
бағыты түйіннен алынады. Бойлық күштің оң
белгісімен стержень созылып, теріс болса, ол
қысылады.

6.

Егер n=3 болса, соңғы ішкі күштерді келесі түрде
анықтауға болады:
M M1 X1 M 2 X 2 M 3 X 3 M p ,
Q Q1 X 1 Q2 X 2 Q3 X 3 Q p ,
N N1 X 1 N 2 X 2 N 3 X 3 N p
(5)
Сол жақта (1) сәйкес M,Q,N – соңғы ішкі күштер, яғни
иілу момент, көлденең және бойлық күштер. Оң жақта
M i , Qi , N i (i 1,2,3)
- {Xi =1 әсерінен) негізгі жүйеде ішкі күштер, яғни бірлік эпюралар,
M p , Q p , N p - негізгі жүйеде берілген сыртқы жуктеме әсерінен
ішкі күштердің эпюралар, яғни жүктеме эпюралар

7. Статикалық тексерулер

Статикалық тексеру бойынша барлық сыртқы күштер
мен тірек реакция әсерінен статикалық тепе-теңдігін
белгілейді. Солар келесі теңдеулерді қанағаттандыруы қажет,
∑Х=0, ∑У=0
(1)
Осы үшін берілген статикалық анықталмаған жүйедегі
барлық тірек байланыстарды алып тастау керек. Солардың
ыкпалын белгілі көлденең және бойлық күштермен
ауыстырады. Q,N маңыздары салынған эпюралардан алынады.
Берілген сыртқы жүктеме әсерінен барлық күштердің тепе теңдігі тексеріледі

8. Деформациялық тексерулер

Деформациялық тексеру бойынша, алып тастаған
байланыс бағытындағы орын ауыстыруларды нөлге
теңестіреді:
∆iр
M i Mdx
0
EI
(i=1,2……n
Оң жақта М- берілген статикалық анықталмаған
Mi
жүйедегі соңғы иілу момент, ал
- бірлік
эпюрасы. Тексеру теңдеуінің саны статикалық
анықталмаған дәрежесіне тең болуға тиісті.

9. Канондық теңдеулерді жолма-жол бойынша тексеру

l
M1 M S
is EJ dx
0
M S M 1 M 2 M 3 ...
l
MS MS
SS EJ dx 11 2 ki
0
l
M SM F
SF EJ dx iF .
0
English     Русский Rules