Лекция 4
Понятие о квантовых вычислениях
Обозначения
n- кубитовый регистр
Вычисление функции в кубитовом регистре
Идея квантовых вычислений
Элементарные преобразования
Задачи, решаемые с помощью квантового компьютера
Алгоритм Дойча (алгоритм параллельных вычислений)
Решение
Построение матриц Адамара
Алгоритм Дойча-Джоза
Алгоритм ускоренного поиска (алгоритм Гровера)
Математическое преобразование - инверсия относительно среднего (ИОС)
Пример ИОС
Примеры применения процедуры ИОС при разны N=2n
Этапы алгоритма Гровера
Пример алгоритма Гровера
Представление булевой функции таблицей истинности
Далее рассмотрим преобразование для функции от 3-х аргументов
Построение матриц Адамара
3 этап. Несколько раз применяем оператор
Результаты преобразования
Выводы
Криптосистема РША
Квантовый компьютер и криптосистема РША
Пример длинного числа
Идея алгоритма Шора
Пример факторизации на основе поиска периода
Реализация алгоритма Шора на двух квантовых регистрах
Этапы алгоритма Шора
Вычисление периода
Случай, когда
Пример дискретного преобразования Фурье для функции
Квантовое преобразование Фурье
Случай, когда r не делит N
Система шифрования Эль-Гамаля 1985г.
Алгоритм дискретного логарифмирования Шора на квантовом компьютере
Структурная схема квантового вычислителя дискретного логарифма
Выполненин алгоритма дискретного логарифмирования
Выполнение алгоритма
Выполнение алгоритма
Постквантовая обработка
Исследования квантового компьютера
Квантовое настоящее
Способы практической реализации квантовых компьютеров
Ядерные магнитно-резонансные компьютеры
12.85M
Category: informaticsinformatics

Стойкость криптоалгоритмов в условиях атак с использованием квантового компьютера. Лекция 4

1. Лекция 4

Стойкость криптоалгоритмов в условиях атак
с использованием квантового компьютера
1. Принципы квантовых вычислений.
2. Алгоритм ускоренного поиска Гровера.
3. Алгоритм факторизации числа на
квантовом компьютере Питера Шора
1

2. Понятие о квантовых вычислениях

• В классических ЭВМ бит задается ячейками
с двумя устойчивыми состояниями: триггер,
конденсатор, магнитный домен…Одно из
этих состояний условно обозначается 0,
другое 1.
• Для хранения нескольких бит используются
регистры как совокупность ячеек для
хранения бит
1
1
2
0
3
1
n-1
0
n
1
Для хранения 2n чисел
нужно 2n регистров
2

3.

• В квантовом компьютере бит это квантовая система с двумя
возможными физическими состояниями элементарной
частицы: спин электрона в магнитном поле, энергетический
уровень атома водорода, две поляризации фотона.
• Математическая модель состояния частицы описывается
вектором в 2-х мерном пространстве:
(1)
0 0 1 1
где 0 , 1 - состояния системы, а 0 и 1 - комплексные
амплитуды состояния.
Соотношение (1) называетcя квантовым битом или q-битом.
Квадраты модулей являются вероятностями обнаружения
частицы в соответствующих состояниях: 0 , 1
при измерении . 0 2 12 1
Состояние частицы выясняется только после измерения, а текущее
(скрытое) состояние представляет собой линейную смесь (1).
3

4. Обозначения

Состояние кубита x 0 0 1 1
принято
обозначать
Или вектор-столбцом 0 - кет-вектор,
1
Или вектор-строкой 0 1 - бра-вектор
Примеры.
1
0 ,
0
0
1 .
1
4

5. n- кубитовый регистр

1
2
3
n-1
n
▪▫
▫▪
▪▫
▫▪
▪▫
В одном регистре сразу
может быть 2n возможных чисел
С увеличением числа ячеек в регистре состояния частиц оказываются
взаимосвязанными (сцепленными). Например система из 2-х кубитов
может находиться в состоянии
λ00│00>+ λ01│01>+
λ10│10>+ λ11│11>
При обобщении на n-кубитовый регистр по аналогии описывается линейной
комбинацией.:
2n 1
x x
x 0
где
x 00
01
- состояние регистра
5

6.

Вычисление функции в кубитовом
регистре
Пусть задана функция f(x), преобразующая n-разрядное число x в
m-разрядное число f(x). Для описания функции можно построить таблицу
x
f(x)
00000
001
00001
010


11111
110
2n строк
В квантовом компьютере достаточно лишь один раз выполнить
преобразование f(х) исходного регистра из n ячеек, где содержатся все
n-разрядные числа x и получить все значения функции.
Для ее записи нужно иметь m ячеек памяти Всего нужно иметь n+m кубитых ячеек..
7

7. Вычисление функции в кубитовом регистре

x
2
8

8.

Идея квантовых вычислений
• Принцип квантовых вычислений заключен в увеличении
модуля комплексных амплитуд │λx0│тех состояний x0 , f ( x)
,
которые хотелось бы получить в результате
считывания.
• Процесс вычисления – последовательность унитарных
преобразований ненаблюдаемого состояния регистра.
Унитарное преобразование задается унитарной матрицей - Н. Матрица
Называется унитарной , если H H где
- комплексно сопряженная матрица
Этим обеспечивается обратимость преобразования.
Для обратимых преобразований выполняется условие нормировки
0 2 12 1
9

9. Идея квантовых вычислений

Элементарные преобразования
Нaзвание и Результат
Матрица
обозначение преобразования
0 0
Тождественное
преобразование II
1 1
Отрицание X
0 1
1 0
Фазовый сдвиг -Z
0 0
1 1
Фазовый сдвиг
с отрицанием Y
Преобразование
Адамара Н
CNOT
Прибавление ко
второму биту
первого
mod2
0 0
1 1
1
(0 1)
2
1
1
(0 1)
2
00 00
0
01 01
10 11
11 10
1 0
0 1
0 1
1 0
1 0
0 1
0 1
1 0
1 1 1
2 1 1
1
0
0
0
0
1
0
0
0
0
0
1
0
0
1
0
10

10. Элементарные преобразования

Задачи, решаемые с помощью квантового
компьютера
• Проверка является ли булева функция константой
– алгоритм Дойча-Джоза.
• Задача поиска решения уравнения f ( x) 1 , где
функция принимает значения (0,1) – алгоритм
Гровера.
• Квантовое преобразование Фурье.
• Задача факторизации числа – алгоритм Шора.
• Задача дискретного логарифмирования-алгоритм
Шора
11

11. Задачи, решаемые с помощью квантового компьютера

Алгоритм Дойча
(алгоритм параллельных вычислений)
• Рассмотрим булеву функцию от одной
переменной f ( x) :{0,1} {0,1}
• Существует всего 4 таких функций:
x
f1
f2
f3
f4
0
0
1
0
1
1
0
1
1
0
• Первые две функции – функции константы, 3 и 4
функции не константы. Чтобы определить тип
функции, нужно в классической системе сделать
два запроса на вычисления. При квантовых
вычислениях – только один.
12

12. Алгоритм Дойча (алгоритм параллельных вычислений)

Решение
Запишем состояния 0 и1 кубита
q 0 0 1 1
0 1 0 0 1
1 0 0 1 1
1
или 0
0
0
или 1
1
Сначала возьмем систему из одного кубита в
базисном состоянии, соответствующем логическому
нулю.
К полученному кубиту применяем преобразование
Адамара
1 1 1
H1
1
1
2
13

13. Решение

Построение матриц Адамара
H 0 1,
H n 1 H n 1
1 1
Hn
H n 1
H
H
1
1
n 1
n 1
1 1
H1
1
1
1 1 1 1
1 1 1 1
H2
1 1 1 1
1 1 1 1
14

14. Построение матриц Адамара

H 0
1 1 1 1 1 1 1
(0 1)
2 1 1 0
2 1
2
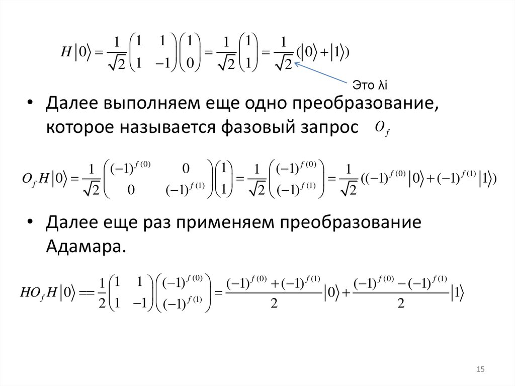
Это λi
• Далее выполняем еще одно преобразование,
которое называется фазовый запрос O f
1 ( 1) f (0)
Of H 0
2 0
0 1 1 ( 1) f (0) 1
f (0)
f (1)
((
1)
0
(
1)
1)
f (1)
f (1)
( 1) 1
2 ( 1)
2
• Далее еще раз применяем преобразование
Адамара.
1 1 1 ( 1) f (0) ( 1) f (0) ( 1) f (1)
( 1) f (0) ( 1) f (1)
HO f H 0
0
1
f (1)
2 1 1 ( 1)
2
2
15

15.

x
f1
f2
f3
f4
0
0
1
0
1
1
0
1
1
0
• Таким образом после этих преобразований мы
получаем суперпозицию состояний с
( 1) ( 1)
( 1) ( 1)
амплитудами
,
f (0)
0
f (1)
2
f (0)
1
f (1)
2
• Для функции типа константы f (0) f (1) получаем
амплитуды 0 1, 1 0 и измерение конечного
2
P
1 определит,
состояния с вероятностью
0
что система находится в состоянии 0 .
16

16.

• Для функции, не являющейся константой
f (0) f (1) амплитуды равны 0 0, 1 1
2
и с вероятностью P 1 1 получим
состояние 1 .
• Таким образом в процесс только одного
измерения мы получаем результат ,
который означает, что функция f ( x) является
константой или не константой в противном
случае.
17

17.

Алгоритм Дойча-Джоза
• Обобщает алгоритм Дойча на случай
функции n переменных f ( x , x , , x ) : 0,1 0,1
• Позволяет определить за одно измерение
является ли функция константой или
сбалансированной функцией , т.е. если в
половине случаев она принимает значение
0, а в другой половине 1.
• Амплитуда 0 принимает значение 1
если функция константа и 0, если она
сбалансирована.
n
0
1
n 1
18

18. Алгоритм Дойча-Джоза

Алгоритм ускоренного поиска (алгоритм
Гровера)
Рассмотрим решение уравнения f ( x ) 1, где
функция f(x) принимает значения{0,1},
но только при одном значении.
f ( xi ) 1, f ( x j ) 0, j i
Состояние системы в общем виде можно записать
так
2n 1
i xi 0 x0 1 x1 n 1 x n 1
2
2
i 0
Где i амплитуда i-го состояния.
19

19. Алгоритм ускоренного поиска (алгоритм Гровера)

• Идея алгоритма Гровера состоит в том,
чтобы увеличить, например, │λx0│ за счет
других │λx│.
• Этого можно добиться k кратным
преобразованием диффузии.
[ψ>=DD…D[ψ1>,
где [ψ1> – начальный вектор состояния,
D – матрица преобразования.
20

20.

Математическое преобразование - инверсия относительно
среднего (ИОС)
Пусть задан вектор
vi
1
N
i=1,2,…,N ,
vx
V’x
v v1 , v2 ,
i x
, vN
каждая координата которого
1
vx
N
1
а
Пусть
vi - среднее значение.
N i
Изменим состояние вектора
vi vi 2a a (a vi )
Это и есть инверсия относительно
среднего
Пример. N=16, vi=1/4. vx=-1/4.
Находим а=14/64. тогда vi 6 / 32 2 /10
v x 22 / 32 7 /10

21. Математическое преобразование - инверсия относительно среднего (ИОС)

Пример ИОС
a=7/27
9/27
-9/27
5/27
23/27
N=9, vi=1/3, vx= -1/3
Среднее значение a=7/27
После ИОС получаем
v’i=5/27, vx=23/27
22

22. Пример ИОС

Примеры применения процедуры ИОС
при разны N=2n
n=7
n=8
n=9
n=10
23

23. Примеры применения процедуры ИОС при разны N=2n

Этапы алгоритма Гровера
1. Создаем регистр из n кубитов
и устанавливаем все
(n)
разряды в состояние 0 0
2. Применяем преобразование Адамара, получаем состояние
каждой ячейки
1
1
(0 1)
2
- равновероятное состояние.
3. Находим значение функции f(x), применяя оператор
U ( 1)
f ( x)
(при х=х0 f(x0)=1 и U=-1, при других х f(x)=0 и U=1.
Если U=1, то ячейка остается в исходном состоянии, если
U=-1, то изменяет состояние U 1 ( 0 ( 1) 1 ( 1) ) 1 ( 0 1 )
f ( x)
1
2
f ( x)
2
4. Все состояния равновероятные, но одно из них противоположное другим состояниям. Нужно повысить его вероятност
Применяем метод усиления амплитуды (инверсии относительн
среднего.)
24

24. Этапы алгоритма Гровера

Пример алгоритма Гровера
• Задана булева функция от n аргументов
f ( x0 , x1 , , xn ) , которая принимает значение 1
только при одном наборе аргументов.
Нужно найти это состояние.
Решение.
1 этап. Подготавливает начальное состояние
0 0,0, .0 , т.е. все ячейки квантового
регистра устанавливаются в состоянии 0. Или
все кубиты в нулевом состоянии.
0 0 x0 1 x1
2n 1 x2n 1 1 x0 0 x1
0 x2n 1
26

25.

Представление булевой функции
таблицей истинности
x
x0
x1
x2
x3
x4
x5
x6
x7
x3 x2 x1 y=f(x1,x2,x3)
0
0
0
0
0
0
1
0
0
1
0
0
0
1
1
0
1
0
0
0
1
0
1
0
1
1
0
0
1
1
1
1
27

26. Пример алгоритма Гровера

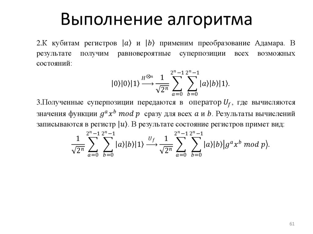
Далее рассмотрим преобразование для функции от
3-х аргументов
• 2 этап. Приготавливаем смесь
равновероятных состояний 1 H3 0
1
1
1
1
1 1
2 2 1
1
1
1
1 1 1 1 1 1 1 1 0,354
1 1 1 1 1 1 1 0 0,354
1 1 1 1 1 1 1 0 0,354
1 1 1 1 1 1 1 0 0,354
1 1 1 1 1 1 1 0 0,354
1 1 1 1 1 1 1 0 0,354
1 1 1 1 1 1 1 0 0,354
1 1 1 1 1 1 1 0 0,354
Состояние 1 является суперпозицией 2n возможных
состояний системы из n кубитов.

27. Представление булевой функции таблицей истинности

Построение матриц Адамара
H 0 1,
H n 1 H n 1
1 1
Hn
H n 1
H
H
1
1
n 1
n 1
1 1
H1
1
1
1 1 1 1
1 1 1 1
H2
1 1 1 1
1 1 1 1
29

28. Далее рассмотрим преобразование для функции от 3-х аргументов

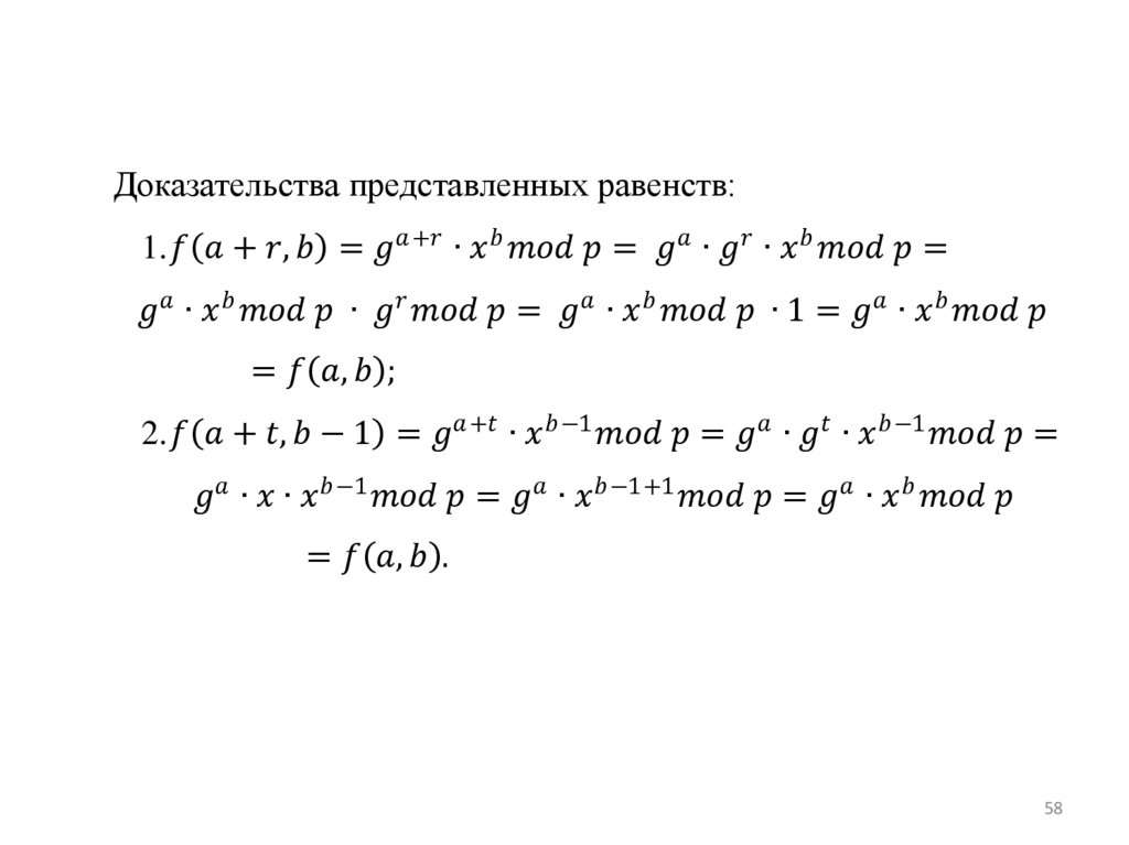
3 этап. Несколько раз применяем оператор
G RU f
2 G G 1
1 f (000)
0
Uf
0
0
1
f (001)
0
1 0 0 0 0 0 0 0
0
1
0
0 0
1
0
1
0
0 0
0
1
0
f (111)
1
0
1 0
0
1 0
0 0 0 0 0 0 0 1
(пустые места в матрице нули)
30

29. Построение матриц Адамара

1 n 1 1 1 n 1
2
2
1
1 n 1 1
n 1
2
2
R
1 n 1
1 n 1
2
2
1
1
1
1
1
1
3 4 1
4
4
4
4
4
4
4
1
1
3 4
4
4
1
1 n 1 1
3 4
4
4
2
1
1 n 1 1
3 4
4
2 4
1
1
3
4
4
4
1 n 1 1 1
1
3
4
2
4
4
1
1
3 4
4
4
1
1
1
1
1
1
1
3 4
4
4
4
4
4
4
4
Так называемый оператор диффузии
31

30. 3 этап. Несколько раз применяем оператор

Результаты преобразования
0,177
0, 088
0.305
0,177
0,
088
0.305
0,177
0, 088
0.305
0,177
0,
088
0.305
GG
GGG
G 1
1
1
0,177
0, 088
0.305
0,177
0,
088
0.305
0,177
0, 088
0.305
0,884
0,972
0,575
Оптимальное число применений оператора G n раз.
4 2
Состояние соответствующее решению уравнения
f(x)=1, будет иметь максимальную амплитуду и может появиться в
процессе измерения с максимальной вероятностью. Вероятность
получить неправильный результат в алгоритме Гровера оценивается как
O(1/2n).
n /2
O
(2
) операций.
Решение задачи алгоритмом Гровера требует
n 1
Классический переборный алгоритм требует O(2 ) операций.
32

31.

Выводы
• В случайной(неотсортированной) базе данных с N
записями обычный компьютер будет в среднем
делать N / 2 поисковых попыток прежде чем он
обнаружит искомую запись.
• Квантовый компьютер сможет найти запись в
случайной базе данных гораздо быстрее чем
классический компьютер.
• Для поиска на квантовом компьютере в той же
базе данных размера N потребуется всего N
попыток (алгоритм Гровера)
33

32. Результаты преобразования

34

33. Выводы

1. Принцип построения КС РША 1978г.
Формирование пар открытых/закрытых ключей для КС РША
Каждый пользователь КС РША, допустим А, выполняет следующие
операции для формирования пары ключей:
1) генерирует пару простых чисел p и q;
2) вычисляет М = p ∙ q и функцию Эйлера M p 1 q 1 ;
3) генерирует e, где 1 e
, такое что
gcd e,; 1
4) находит число d e 1 mod , т. е. решение уравнения e d 1mod (; M )
5) выбирает числа e, М как свой открытый ключ, а d – как свой
секретный ключ.

34.

Квантовый компьютер и
криптосистема РША
• В ранних криптостойких системах использовались
целые числа с 400 более двоичными числами.
(1994г.)
• На компьютере 1994г. потребуется~109 лет для
разложения такого числа на множители.
• Квантовый компьютер, равный по скорости счета
такому компьютеру, справится с этой задачей за
секунды (алгоритм Шора)
37

35.

Пример длинного числа
p
q
n
Стойкость алгоритма РША основывается на вычислительной
сложности решения задачи факторизации модуля n=nq
38

36. Криптосистема РША

39

37. Квантовый компьютер и криптосистема РША

Идея алгоритма Шора
Дано М=pq, нужно найти p и q
40

38. Пример длинного числа

Пример факторизации на основе поиска
периода
41

39.

• В алгоритме Шора задача факторизации
M=pq сводится к задаче нахождения
периода r функции a x mod M . Наименьшее
значение х, при котором a x mod M 1
называется показателем a по модулю М.
42

40. Идея алгоритма Шора

Реализация алгоритма Шора на двух
квантовых регистрах
Обозначения :
M p q
M N M 2 , N 2n
43

41. Пример факторизации на основе поиска периода

Этапы алгоритма Шора
0. Подготовительный этап. Установка регистров в нулевое
состояние.
1. Перевод регистров в равновесное состояние.
2. Вычисление степеней аx в регистре Y, измерение
состояния регистра.
3. Предвычисление периода с помощью квантового
преобразования Фурье.
4. Вычисление периода на основе подходящих дробей.
(на обычном компьютере)
44

42.

Рис. 5. Инициализация регистров
1 Hn 0 0
Рис. 6. Применение преобразования Адамара к регистру |x>
45

43. Реализация алгоритма Шора на двух квантовых регистрах

Рис. 7. Применение квантового возведения в степень
46

44. Этапы алгоритма Шора

Измерение состояния регистра Y
y 8
Например, фиксированному состоянию
Последовательность значений x
2
1
А 1
соответствует
A
3 7 11 ... 8 A 1 r j l 8
1
j 0
где А наибольшее целое меньшее, чем ( N l ) / r , A N / r .
Состояние рег. Х при
измеренном сост. рег.. У
l
xi ji r l ,
r

45.

Вычисление периода
Из этого состояния мы хотим выделить информацию о периоде r.
Временно сделаем предположение, что l при разных испытаниях принимает
одно и тоже значение. Пусть мы провели 3 испытания и получили три копии 2
x1 j1r l ,
Далее находим
x2 j2 r l , x3 j3r l ,
x1 x2 ( j1 j2 )r , x1 x3 ( j1 j3 )r
Поскольку j равновероятны, то с высокой вероятностью gcd(j1 j2 , j1 j3 ) 1
Поэтому период легко вычисляется так как
gcd(x1 x2 ,x1 x3 ) gcd((j1 j2 )r,( j1 j3 )r) r
Пример:
x1 27, x2 15, x3 7,
gcd(x1 x2 , x1 x3 ) gcd(( 27 15 ),( 27 7 ))
gcd( 12 , 20 ) 4
К сожалению, l изменяется случайно (определяется случайным измерением
регистра Y , поэтому принципиально необходимо применение квантового
преобразования Фурье, устраняющего этот недостаток.
48

46.

Случай, когда l 0
Рассмотрим сначала частный случай, когда r делит N нацело. Тогда A N / r
N 1
Запишем состояние регистра x в следующем виде l f (x) x
x 0
где
Это λ
f (x) r / N , если x l кратно r ,
f (x) 0, если x l не кратно r
Тогда состояние регистра можно переписать так l
f(x)
l
r
r
r
r N / r 1
jr l
N j 0
амплитуда
r/N
x
Свойство временного сдвига преобразовагия Фурье
Пусть известно преобразоваие Фурье функции f(t): f (t ) F ( ) ,
Тогда для функции f(t-l) преобразование Фурье имеет вид
f (t l ) F ( )e i l
Из данного свойства следует, что при временном сдвиге функции на l
F ( )
ее амплитудный спектр
не изменяется. Изменения происходят
только в фазовом спектре на величину
.
Для квантовых вычислений общий сдвиг фазы на амлитуды состояний не
влияет .

47.

Пример дискретного преобразования Фурье
x
f
(
x
)
2
mod 15
для функции
2 i
1 N 1
yk
x je N
N j 0
jk
50

48. Вычисление периода

Квантовое преобразование Фурье
DFT l f ( c ) c
Выполняя ДПФ для состояния l , получаем
где амплитуда f ( c )DFT от f (x) N/r
c
r N / r 1
2 i( jr l )c
r N / r 1
jc
lc
f (c)
exp(
)
exp(
2
i
) exp( 2 i )
N j 0
N
N j 0
N / r
N
Используя свойство комплексной функции в показательной форме,
T
jn
T ,n 0 mod T ,
exp 2 i T 0,n 0 mod T можно записать, что в последнем выражении
j
член в квадратных скобках равен нулю за исключением с кратных N/r
поэтому
,
r N
lc
1
lc
N
exp( 2 i )
exp( 2 i ), если c кратно ,
f (c) N r
N
N
r
r
0 , в противном случае .
f(c )
N/r
N/r
0
N
Полагая, c j
r
N/r
амплитуда
N/r
r
r-1
запишем
DFT l
c
1 r 1
jl
N
exp( 2 i ) j
r
r
r
j 0
51

49. Случай, когда

f ( x ) 2 mod 15
Для нашего примера
состояние регистра после
КПФ будет таким, как показано на рисунке, то есть, ненулевые
вероятности имеют состояния 0 , 64 , 128 , 192
x
N
Вероятность какого либо состояния: c j
2
r
N 1
r r
P c 2 exp( 2 ij( rc mod N ) / N )
N j 0
После преобразований можно получить
P c
4 1
2 r
Окончательно мы хотим выделить информацию о периоде r.
Для этого проводится измерение состояния регистра x
Пусть с=64, тогда j/r=64/256=1/4
откуда r=4 - период найден
53

50. Пример дискретного преобразования Фурье для функции

Случай, когда r не делит N
Мы рассмотрели частный случай, когда r делит N нацело,т.е. rc mod N 0
Если от этого условия отказаться, то
r / 2 rc mod N r / 2
(1)
Пусть rc mod N kN r / 2 , тогда условие (1) запишем так
rc kN r / 2
(2)
Разделав обе части (2) на Nr, получим
c k
1
N r 2N
По результатам измерения регистра x мы получили величину c/N,
тогда, используя разложение c/N в цепную дробь, можно рассчитать
подходящую дробь k/r и найти r.
P c 0.4 . Для повышения вероятности проводим
Вероятность успеха
испытания несколько раз с разными значениями a.

51. Квантовое преобразование Фурье

1018
55

52.

Система шифрования Эль-Гамаля 1985г.
Пусть p -простое число; a - примитивный элемент.
Корреспондент А
Создание пары: закрытыйоткрытый ключи
A - генерирует число xA<p,
вычисляет ОНФ
yA=ax (modp).
(SK= xA , PK= yA).
yA передается корр. B.
Корреспондент В
Шифрование сообщения
Пусть корр. B хочет послать корр.А
сообщение m<p.
Генерирует случайное число k<p.
Формирует криптограмму E=(c1c2)
c1=akmodp, c2=m (yA-1)k modp.
Отправляет E корр. А.

53.

Алгоритм дискретного логарифмирования
Шора на квантовом компьютере
Дискретный логарифм – это математическая задача обращения функции
English     Русский Rules