Постоянный ток
1.21M
Category: physicsphysics

Лекция 11 Постоянный ток

1. Постоянный ток

Иллюстративный материал к
лекции №11
пятница, 20 июня 2025 г.

2.

Энергия заряженного
проводника
Работа внешних сил по переносу заряда dq
идёт на увеличение энергии проводника:
dA dq
dA dW
dW Cd
q
C
q C
dW dq
dq C d
С 2
W
2
dW
C
d
2

3.

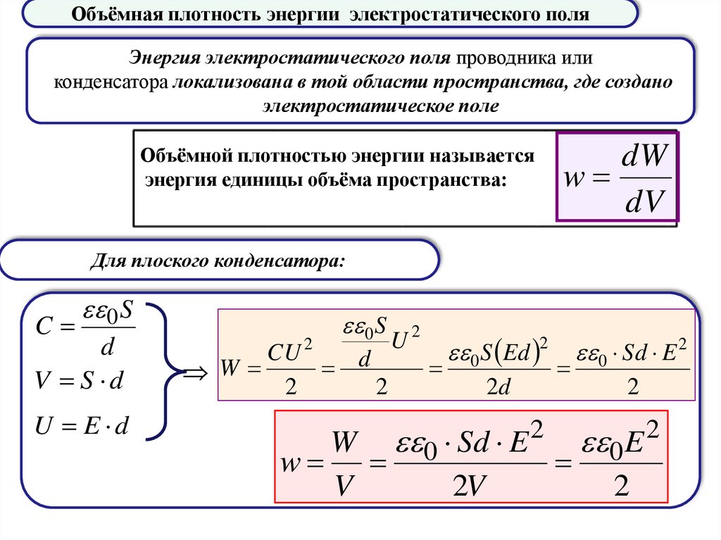
Объёмная плотность энергии электростатического поля
Энергия электростатического поля проводника или
конденсатора локализована в той области пространства, где создано
электростатическое поле
Объёмной плотностью энергии называется
энергия единицы объёма пространства:
dW
w
dV
Для плоского конденсатора:
C
0 S
d
V S d
U E d
2
0 S
CU
d
W
2
2
U2
0 S Ed 2
2d
0 Sd E 2
2
W 0 Sd E 2 0 E 2
w
V
2V
2

4.

Объёмная плотность энергии электростатического поля
w
0 E 2
2
D 0 E
w
0 E 2
2
ED D 2
2
2 0
ED
w
2

5.

Постоянный ток
Электрическим
током
называется
упорядоченное
движение
электрических
зарядов.
Носителями тока могут быть электроны, а также положительные
и отрицательные ионы
Ток направлен туда, куда двигаются положительные заряды

6.

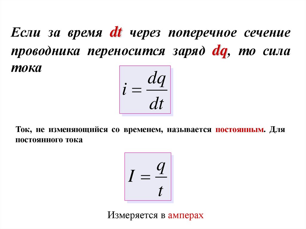
Если за время dt через поперечное сечение
проводника переносится заряд dq, то сила
тока
dq
i
dt
Ток, не изменяющийся со временем, называется постоянным. Для
постоянного тока
q
I
t
Измеряется в амперах

7.

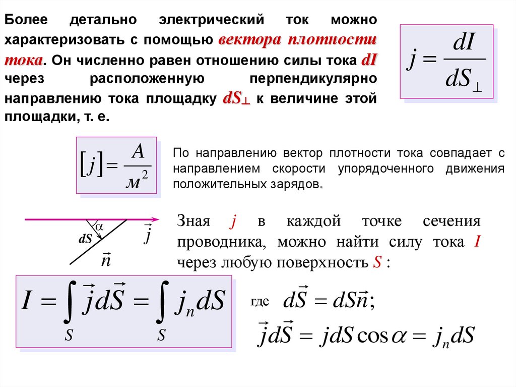
Более
детально
электрический
ток
можно
характеризовать с помощью вектора плотности
тока. Он численно равен отношению силы тока dI
через
расположенную
перпендикулярно
направлению тока площадку dS┴ к величине этой
площадки, т. е.
A
j 2
м
dS
n
По направлению вектор плотности тока совпадает с
направлением скорости упорядоченного движения
положительных зарядов.
j
Зная j в каждой точке сечения
проводника, можно найти силу тока I
через любую поверхность S :
I j dS jn dS
S
dI
j
dS
S
где dS dSn ;
j dS jdS cos jn dS

8.

Электрическая цепь
Последовательность соединенных друг с другом элементов,
способных пропускать электрический ток
ЭДС
нагрузка (лампа)
коммутатор

9.

Электрическая цепь
Внутренний участок
цепи
Внешний участок
цепи

10.

ЭДС
Цепь
замкнута
Работа консервативных
сил по любой замкнутой
траектории равна 0
Под действием только электрических сил ток
течь не может!
Ток должны обеспечивать силы неэлектрической природы –
сторонние силы.
Это результат электрохимических процессов в гальванических
элементах, или действия магнитного поля в генераторах

11.

12.

Величина, численно равная работе сторонних сил,
по перемещению единичного положительного
заряда называется ЭДС.
ЭДС, как и потенциал,
измеряется в вольтах.
в
СИ

13.

φ1> φ2
φ1
+ -
φ2
+
12
1
2
+
На носители тока действуют силы
электростатического поля qE и
сторонние силы qEСТ.
F q( E ECT )
Работа, совершаемая этой силой над зарядом q на участке 1-2
цепи,
2
A12 Fdl q ( E ECT )dl q( 1 2 ) q 12
2
1
1

14.

φ1> φ2
φ1
+ -
φ2
+
1
12
2
+
падением напряжения или просто
напряжением U на данном участке,
называется величина
A12
U12
1 2 12 .
q
Участок цепи, на котором
называется неоднородным.
действуют
Участок цепи, на котором не
действуют
сторонние
силы,
называется однородным. Для него
сторонние
U12 1 2
Для замкнутой цепи ( 1 2) = 0 и поэтому U = ε.
силы,

15.

Закон Ома
U
I
R
Сила тока I, текущего по однородному металлическому проводнику,
прямо пропорциональна падению напряжения U на проводнике и
обратно пропорциональна сопротивлению R проводника.

16.

Закон Ома для неоднородного участка цепи
φ1> φ2
φ1
+ -
φ2
+
1
U
12
12
1
2
+
I
1
2
12
R
12
где R12 - сопротивление участка цепи 1-2.
2
12

17.

Закон Ома для замкнутой цепи
Для замкнутой цепи ( 1 2) = 0 :
I
R
RΣ — суммарное сопротивление всей цепи; ε — ЭДС источника.
I
Пусть замкнутая цепь состоит из источника
электрической энергии с ЭДС и внутренним
сопротивлением r, а также внешней цепи
потребителя, имеющей сопротивление R.
I
R r

18.

Сопротивление проводника
B
R 1 1 Ом
A
1 Ом м

19.

Закон Ома в дифференциальной форме
E
j
dS
dl
Найдем
связь между векторами E
иj .
выделим
в
проводнике
элементарный цилиндрический
объем
с
образующими,
параллельными векторам j и E .
Между концами проводника длиной dl напряжение U = Edl, под
действием которого через его поперечное сечение площадью dS
течет ток I = jdS.
По закону Ома
для
участка
цепи:
U
I
R
dl
R
dS
Edl
jdS
dl
dS
1
j E E

20.

Работа и мощность тока
φ1
φ1> φ2
+
φ2
+
2
1
За время dt через проводник протекает
заряд dq
dq Idt
+
Тогда работа тока равна:
dA dqU IUdt
Мощность тока:
dA IUdt
P
IU
dt
dt

21.

Закон Джоуля-Ленца
φ1
φ 1> φ 2
+
φ2 Если на участке цепи не совершается
+
2
1
+
механическая работа, или не
происходят электрохимические реакции,
то dA=dQ – работа электрического поля
приводит к нагреву проводника
dQ dA IUdt
Полное количество теплоты:
Q IUdt

22.

Закон Джоуля-Ленца
в дифференциальной форме
E
j
dS
dQ IUdt
Заменяем:
dl
dV
I jdS
U Edl
dQ jEdSdldt jEdVdt
Тепловая мощность в единице объема:
dQ
w
jE
dVdt

23.

24.

n
U
I
i 1 Ri
n
1
1
R i 1 Ri
English     Русский Rules