Тепловое излучение
Флуоресценция и фосфоресценция
Абсолютно черное тело
«Как белое сделать черным»
Vantablack 2 поглощает 99,998% света
3.4. Экспериментальная зависимость излучательной способности от температуры (закон Стефана – Больцмана)
3.4.Экспериментальная зависимость излучательной способности от длины волны (закон смещения или закон Вина)
Экспериментальная зависимость излучательной способности от длины волны
Практическое применение законов Стефана – Больцмана и Вина
Закон смещения Вина https://www.youtube.com/watch?v=SYG-hTIs954&index=4&list=PLWM8IO-3TQjNnOsEb5l0DZRc3cKp0aUSL
Прямые методы измерения температуры в случае высоких температур приходится заменять косвенными, позволяющими определять
Изменяя напряжение, подаваемое на эталонную лампу, можно добиться одинаковой яркости обеих нитей. Рис.  показывает наблюдаемую
Измерение температуры пирометром с исчезающей нитью производится путём сравнения в узком спектральном интервале яркостей
3.5. Теория Рэлея и Джинса (Базовый уровень)
3.6.Квантовая гипотеза Планка
Примеры решения задач
4.27M
Category: physicsphysics

Тепловое излучение. Тема 1

1.

Сегодня: среда, 18 июня 2025 г.
МОДУЛЬ 3. Тема 1. ТЕПЛОВОЕ ИЗЛУЧЕНИЕ
3.1. Основные экспериментальные закономерности
3.2. Основные определения и величины
3.3. Закон Кирхгофа
3.4. Законы Стефана-Больцмана и Вина
3.5. Классическая теория. Формула Рэлея и Джинса
3.6. Распределение Планка по частоте для
Равновесного теплового излучения
1

2.

3.1. Основные экспериментальные закономерности
Ещё в середине
XVII
века
флорентийские
академики проводили
опыты,
доказывающие,
что
«холод», идущий от
глыбы льда охлаждает
шарик термоскопа.
«Зеркала Пикте».
Отражение тепловых
лучей
вогнутыми
зеркалами.
Все знали, что нагретые тела
излучают не только тепло, но и свет, но
никто не знал, почему.
В. Гершель открыл
невидимые «тепловые»
лучи за красной частью
видимого спектра.

3.

Смотрим опыты
1. Все тела обмениваются энергией излучения, причем более теплые тела
охлаждаются, а более холодные — нагреваются. Целесообразно пользоваться двумя
вогнутыми зеркалами, поставленными одно против другого на расстоянии нескольких
метров. В фокусе одного из зеркал ставят измеритель излучения (термоэлемент). В
фокусе другого сперва держат палец, потом сосуд, наполненный ледяной водой. В первом
случае измеритель излучения покажет нагревание, во втором — охлаждение (в шутку
можно сказать, что «излучается холод»).
2. Сила излучения резко возрастает при повышении температуры. Для
демонстрации этого положения берут электрическую кастрюлю, снабжают ее
термометром и ставят в качестве источника излучения («передатчика») на расстоянии
около 1/2 м от измерителя излучения («приемника»).
3. При повышении температуры меняется спектральное распределение силы
излучения. Любая проволока, если ее медленно нагревать электрическим током, дает
последовательно невидимое излучение, воспринимаемое только как ощущение тепла,
затем красное, желтое и, наконец, белое каление.
4. При одинаковых температурах тело, поглощающее свет, излучает больше,
чем прозрачное тело. Чтобы продемонстрировать это, нагревают ряд различных тел
одинаковой величины одинаковыми бунзеновскими горелками, дающими несветящееся
пламя, и наблюдают свечение тел. Палочка из прозрачного стекла практически не
поглощает видимого света и светит очень слабо. Палочка из цветного стекла поглощает
часть видимого света и светит сильно.

4.

Смотрим опыты
«Существуют ли лучи холода?»
https://www.youtube.com/watch?v=mW4T0ZaiGno&list=PLWM8IO3TQjNnOsEb5l0DZRc3cKp0aUSL&index=3

5. Тепловое излучение

Солнце
Раскаленные
предметы
Лампа накала
Тепловое излучение – это электромагнитное излучение,
испускаемое веществом и возникающее за счет его
внутренней тепловой энергии.
Тепловое излучение – единственный вид
излучения, которое может находиться в равновесии с веществом.
Остальные виды электромагнитного
излучения являются неравновесными и имеют
общее название – люминесценция.

6.

Хемилюминесценция
Электролюминесценция
Трубки для
рекламных
надписей
Химические реакции
Полярное
сияние
Свет в
живой
природе
Катодолюминесценция
Электронно-лучевые трубки
Фотолюминесценция
Материалы
Краски

7. Флуоресценция и фосфоресценция

8.

3.1. 1.Термодинамическое равновесие
теплового излучения с веществом
Тепловое излучениеравновесное,
если
Фпогл Физл
Фпогл
Поглощение
Термодинамическое равновесие в
Физл
Т
Излучение
изолированной системе «вещество + излучение»:
1)
Все тела, входящие в систему, имеют
одинаковую температуру T, и эта же
температура характеризует тепловое
излучение;
2)
Любое тело в системе, независимо от
его свойств, излучает в единицу
времени столько же энергии, сколько
поглощает обратно.

9.

3.1.2. Свойства и спектральные характеристики теплового
равновесного излучения.
Равновесное тепловое
излучение :
1 Однородно и изотропно
(плотность энергии одинакова
во всех точках области, где оно
заключено и не зависит от
направления в пространстве);
Неполяризовано
2
(содержит все возможные
направления колебаний
векторов E и H ) ;
3 Имеет непрерывный
спектр, не ограниченный
по частоте:
0
Объемная плотность энергии излучения
(энергия в единице объема) в интервале
частот :
d dW w ,T d
w ,T w( , T ) - спектральная
плотность энергии
w T
W w ,T d
dW
0
m
Распределение энергии равновесного
излучения по частоте

10.

3.2. Основные определения и величины.
S
Энергетическая светимость –
Ф
поток
R Э энергии излучения
с единицы
S
поверхности во всех направлениях, просуммированный по всем
частотам.
dR = dФ dS
Поток энергии излучения с единицы поверхности
во всех направлениях в диапазоне частот d
dR ,Т r ,T d
Интегральная
R Э r ( , T ) d , Вт / м2 энергетическая
Излучательная способность
(Спектральная светимость)
0
светимость

11.

Поглощательная способность тела (коэффициент поглощения) –
отношение поглощенного потока к падающему потоку излучения в интервале
частот
от до d
Коэффициент поглощения реальных поверхностей зависит от частоты, от
температуры, плотности вещества и от свойств поверхности.
a( , T )
Фпогл
Фпад
, 0 a 1
αω,T 1
αT const 1
Спектральная поглощательная
способность тела: 1
абсолютно черное тело; 2
серое тело;
3 реальное
тело

12. Абсолютно черное тело

Такую модель излучающего
тела предложил в 1860 г. Г. Р.
Кирхгоф. Согласно Кирхгофу,
абсолютно
черное
тело
поглощает всю энергию, на
него падающую. В результате
оно нагревается и начинает
излучать энергию.
С очень высокой степенью точности абсолютно
черным телом можно считать полость с небольшим
отверстием, в которое попадает электромагнитное
излучение. В результате многократных неидеальных
отражений
энергия
излучения
полностью
поглощается.

13. «Как белое сделать черным»

https://www.youtube.com/watch?v=l-66WYjOB1s&list=PLWM8IO-3TQjNnOsEb5l0DZRc3cKp0aUSL

14.

Спектр
солнечного
излучения
представляет
собой
излучение абсолютно
черного тела при Т =
6259 К.
Неужели
Солнце
абсолютно
черное?!

15.

Коэффициенты
АЧ Т - абсолютно "черное" тело:
отражения и поглощения
a T 1, T 0 на всех частотах .
dФ , пад
dФ , отр
dФ , погл
Коэффициент поглощения:
a ,T
dФ , погл
dФ , пад
, a ,T a( , T ),
0 a T 1
Модель АЧТ:
Замкнутая полость с малым
отверстием.
T const
T
Равновесное
излучение
Излучение, проникающее через отверстие, в
результате многократных отражений внутри
Коэффициент отражения:
полости практически полностью поглощается.
В этом случае можно считать, что площадь
,отр малого отверстия обладает свойствами
абсолютно черной поверхности. Часть
,T
излучения будет выходить через малое
,пад отверстие. Это излучение соответствует
излучению АЧТ, и его можно исследовать
0 T 1
экспериментально.
( , T )


16.

• https://habr.com/ru/news/t/391279/
• В 2014 году британская компания Surrey NanoSystems
изготовила из нанотрубок материал Vantablack с рекордно
низким коэффициентом отражения 0,036% в видимом
диапазоне. Если посветить на него мощной лазерной указкой,
то пятно света просто пропадает, как в чёрной дыре.
Материал внесён в Книгу рекордов Гиннесса как самая
чёрная субстанция, изготовленная человеком.
Сейчас учёные усовершенствовали материал. К сожалению, сообщить
характеристики они пока не в состоянии: новое покрытие Vantablack 2 не
поддаётся измерению ни одним спектрометром.

17. Vantablack 2 поглощает 99,998% света

18.

Закон Кирхгофа
Для всех тел, находящихся в равновесии с излучением
отношение испускательной способности тела к его
поглощательной способности не зависит от природы
тела, а определяется только его температурой и
частотой (длиной волны) излучения.
Густав Роберт Кирхгоф r ,T
(1824 - 1899)
r ,T
1
f (T ) w ,T c
a
a
4
,
T
Тело1 ,T Тело 2
r ,T
1
Для всех тел:
w ( , T ) c , Закон Кирхгофа, где с скорость света в вакууме.
a ,T
4
Для абсолютно черного тела (a T =1):
1
r T w ,T c
4
c
0 r ( , T ) d 4 0 w( , T ) d
1
R (T ) W (T ) c
4

19.

х
Отношение испускательной к поглощательной способности не
зависит от природы тела (от свойств излучающих тел и их
поверхностей, оно является для всех тел одной и той же
универсальной функцией частоты и температуры:
rω,T
f ω, T
α ω, T
– универсальная функция Кирхгофа
Разлагая это излучение в спектр можно найти
экспериментальный вид функции f(ω, T)

20.

• Походная фляга или закон Кирхгофа
https://www.youtube.com/watch?v=ShDgf3GsiZc&list=PLW
M8IO-3TQjNnOsEb5l0DZRc3cKp0aUSL&index=2

21.

• Тест на экзамене
На рисунке
показаны кривые
зависимости
спектральной
плотности
энергетической
светимости
абсолютно черного
тела от длины волны
при разных
температурах.
Если кривая 1
соответствует спектру
излучения абсолютно
черного тела при
температуре 6000 К, то
кривая 2 соответствует
температуре (в К)…

22.

Следствия из закона Кирхгофа
Посмотреть учебный фильм (вопросы на экзамене) СРС!
Тела интенсивнее излучают на тех частотах,
на которых они сильнее поглощают.
Спектральная
светимость АЧТ не зависит от устройства тела, от
свойств вещества, его поверхности, а зависит только от
частоты и температуры.
Все реальные тела, для
которых a T 1 , при любой температуре всегда
излучают меньше энергии, чем АЧТ.
Пример 1. Красное стекло выглядит красным потому, что оно
сильно поглощает излучение из зеленой части видимого нами
спектра. Сильно нагретое стекло становится зеленоватым, так как
оно испускает излучение из зеленой части спектра, которое оно
раньше поглощало.
Пример 2. Черное пятно на полированном металлическом шаре
при нормальной температуре выглядит темнее, чем остальная
отражающая поверхность шара. При достаточно высокой
температуре, когда шар начинает испускать видимый свет, то пятно,
которое сначала поглощало сильнее металла, теперь больше
излучает и выглядит ярче, чем окружающая поверхность.

23.

ТЕСТ НА КОНТРОЛЬНОЙ № 2
Абсолютно черное тело и серое
тело имеют одинаковую температуру.
При этом интенсивность излучения…
Варианты ответов:
1) одинакова у обоих тел;
2) больше у абсолютно черного тела ;
3) больше у серого тела;
4) определяется площадью поверхности
тела

24.

Согласно закону Кирхгофа
зачерненная часть платиновой
пластинки при нагревании
светится
ярче,
чем
не
зачерненная.
Тело, которое при данной
температуре лучше испускает
волны какой-либо длины,
должно
их
и
лучше
поглощать.

25. 3.4. Экспериментальная зависимость излучательной способности от температуры (закон Стефана – Больцмана)

В 1879 г. Жозеф Стефан из измерений, сделанных им самим, а также из
экспериментальных результатов других физиков сделал вывод, что суммарная
энергия, излучаемая телом на всех длинах волн (интегральная энергетическая
светимость тела)
R пропопциональна! T 4 ,
где T – абсолютная температура нагретого тела.
В 1884 г. ученик Стефана Людвиг Больцман, опираясь на
теорию электромагнитного поля Максвелла и понятие о
давлении световых волн, теоретически обосновал выводы
Стефана. Согласно Больцману
R k T 4 ,
5,67 10 8 Вт/(м2·К4)
0 k 1,
– постоянная СтефанаБольцмана.
k – коэффициент нечёрности.
Например, для человека k = 0,3.
Людвиг Больцман
(1844 - 1906)

26. 3.4.Экспериментальная зависимость излучательной способности от длины волны (закон смещения или закон Вина)

В 1886 г. Самуэль Лэнгли изобрёл болометр –
прибор для измерения мощности светового
излучения. С помощью своего болометра он
установил, что зависимость спектральной
плотности излучения нагретого тела от длины
волны имеет максимум.
В 1893 г. Вильгельм Вин на основании
измерений Б.Б. Голицина и В.А. Михельсона
установил, что произведение длины волны, на
которую
приходится
максимум
спектральной плотности излучения на
температуру
тела
есть
величина
постоянная.
maxT b,
b = 2,886·10-3 м·К - постоянная Вина.

27. Экспериментальная зависимость излучательной способности от длины волны

Борис Борисович Голицын
(1862 - 1916)
Вильгельм Вин
(1864 - 1928)
mT b
b - постоянная Вина,
b = 2,9 10-3 м ·К

28. Практическое применение законов Стефана – Больцмана и Вина

Какое пламя жарче - красное или синее?
Лампочка накаливания: осветитель или обогреватель?
Как измерить температуру внутри мартеновской печи?
Как измерить температуру Солнца?
Законы Вина и Стефана – Больцмана широко
применяются для дистанционного определения
температуры нагретых тел.
Яркостной
(радиационной,
излучательной)
температурой называется температура тела,
определённая
путём
измерения
мощности
излучения тела с помощью закона Стефана –
Больцмана.
Цветовой
температурой называется
температура тела, определённая путём
определения максимума излучательной
способности тела с помощью закона Вина.

29. Закон смещения Вина https://www.youtube.com/watch?v=SYG-hTIs954&index=4&list=PLWM8IO-3TQjNnOsEb5l0DZRc3cKp0aUSL

Закон смещения Вина
https://www.youtube.com/watch?v=SYGhTIs954&index=4&list=PLWM8IO-3TQjNnOsEb5l0DZRc3cKp0aUSL

30. Прямые методы измерения температуры в случае высоких температур приходится заменять косвенными, позволяющими определять

Лабораторная работа № 1(строение вещества)
Прямые методы измерения температуры в случае
высоких температур приходится заменять косвенными,
позволяющими определять температуру тела, не вступая в
непосредственный
контакт
с
ним.
Основой косвенных методов является возможность
исследования излучения, испускаемого нагретым телом.
Приборы, в которых для измерения температуры
используются
тепловое
излучение,
называются
оптическими пирометрами.
В лабораторной работе
применяется яркостный пирометр или пирометр с
исчезающей нитью.

31. Изменяя напряжение, подаваемое на эталонную лампу, можно добиться одинаковой яркости обеих нитей. Рис.  показывает наблюдаемую

Лабораторная работа №1
Изменяя напряжение, подаваемое на
эталонную лампу, можно добиться
одинаковой яркости обеих нитей.
Рис. показывает наблюдаемую в окуляр
картину в случаях, когда яркость нити Э
меньше (а), больше (б) и равна (в)
яркости нити Л. В последнем случае
эталонная нить становится незаметной на
фоне исследуемой (поэтому приборы
такого типа называют пирометрами с
исчезающей нитью).

32. Измерение температуры пирометром с исчезающей нитью производится путём сравнения в узком спектральном интервале яркостей

Лабораторная работа №1
Измерение температуры
пирометром с
исчезающей нитью производится путём сравнения в
узком спектральном
интервале яркостей свечения
двух нагретых тел - эталонного и исследуемого.
Спектральный интервал выделяется светофильтром.
Эталонным
телом
является
нить
лампы
накаливания, находящейся в пирометре, а яркость
свечения этой нити определяется силой тока,
текущего по ней. Шкала прибора, определяющего силу
тока в цепи эталонной лампы,
градуируется
непосредственно в градусах Цельсия путём сравнения с
абсолютно чёрным телом.
В том случае, когда
пирометром измеряется не температура абсолютно
чёрного тела,
показания шкалы пирометра не
соответствует
истинной температуре тела, а
определяют так называемую яркостную температуру.

33.

34. 3.5. Теория Рэлея и Джинса (Базовый уровень)

Теория Рэлея и Джинса основывалась:
1) на классическом предположении о
равнораспределении
энергии
по
степеням свободы;
2) условии теплового равновесия
нагретого тела с его излучения;
3) модели абсолютно черного тела.
Джеймс Хопвуд Джинс
(1877 - 1946)
Джон Уильям Стретт (Лорд Рэлей)
(1842 - 1919)
В 1905 году Джинс уточнил расчеты Рэлея и окончательно получил:
2
w( , T ) 2 3 k БT
c
2
r ( , T ) 2 2 k БT
4 c

35.

Результат:
согласие с экспериментом наблюдается только для длинных волн.
k БT 2
RT r ( , T )d 2 2 d !
4 c 0
0
Этот результат получил название «ультрафиолетовой
катастрофы», так как с точки зрения классической физики вывод
Рэлея-Джинса был сделан безупречно.
.
ультрафиолетовая катастрофа
Планк
Вин

36. 3.6.Квантовая гипотеза Планка

Для получения правильной зависимости спектральной
плотности излучения от длины волны Планку пришлось
отказаться в теории Рэлея и Джинса от классического
предположения о равнораспределении энергии по
степеням свободы, а также предположить, что энергия
может испускаться только порциями - квантами. Величина
такой минимальной порции энергии
E h
Макс Планк
(1858 - 1947)
h 6, 62 10 34 Дж с
квант действия
34
1, 054 10
Дж с
постоянная Планка
Уже на следующий день после
доклада Планка 19 октября 1900 г.
один из его коллег, физик Рубенс,
подтвердил
экспериментально
справедливость формулы Планка.

37.

Основные приближения теории Планка
1. Как и в теории Рэлея и Джинса, используется модель абсолютно чёрного
тела.
2. Как и в теории Рэлея и Джинса, рассматривается равновесное тепловое
излучение.
3. Как и в теории Рэлея и Джинса, считается, что число степеней свободы
электромагнитного излучения в полости равно числу стоячих
электромагнитных волн, возникающих в полости, умноженному на два.
4. В отличие от теории Рэлея и Джинса, считается, что электромагнитные
волны излучаются исключительно порциями – квантами, энергия каждого
кванта
h
En h ,
En
1, 054580 10 34 (Дж·с).
2
5. В отличие от теории Рэлея и Джинса, считается, что вероятность
обнаружить колебание с энергией E определяется распределением Больцмана
E
n
kT
Nn
e
P
En .
N
kT
e
n 0
N n – число стоячих волн с энергией E
N – полное число стоячих волн.
n
Это
предположение
заменило
предположение Рэлея и Джинса о равном
распределении энергии по степеням
свободы.

38.

Излучательная способность чёрного тела по
Планку
Как было показано нами ранее, излучательная способность абсолютно
чёрного тела связана со спектральной плотностью излучения формулой
w( , T )c
r ( , T )
4
w
3
1
2c3
e kT 1
3
r ( , T ) 2 2
4 c
1
e kT 1
Две последние формулы для спектральной плотности излучения и
излучательной способности абсолютно чёрного тела называются
формулами Планка.

39.

Отметим, что при
kT
kT
1
формула Планка переходит в формулу РэлеяДжинса.
1
следовательно,
e
kT
1
kT
,
3
1
3 kT 2 kT
r ( , T ) 2 2
2 2
4 c 1 1 4 c 4 2c 2
kT
Для того, чтобы сравнить результаты Планка с экспериментальными
данными Вина, выразим излучательную способность через длину волны.
3
, r ( , T )
4 2c 2
2 c
r ( , T )
1
e kT 1
8 3c3 2 с
2 2 3 2
4 c
4 2c 2
1
5
e
2 c
kT
1
1
e
2 c
kT
1

40.

Интегральная энергетическая светимость чёрного
тела по Планку
Интегральная энергетическая светимость чёрного тела
R (T ) r ( , T )d
0
Подставим в этот интеграл формулу Планка.
3
R(T ) 2 2
4 c
0
Обозначим
kT
x
Тогда
1
d
e kT 1
kTx
kT
,
d
dx
4
3
k 3T 3 x 3 1 kT
kT
x
R (T ) 2 2 3 x
dx
dx
2 2
x
4 c
e 1
4 c
0 e 1
0
k 4 x3
4
4
T
2 2 3 x dx T
e 1
0
4 c
Этот результат полностью
согласуется с законом Стефана
– Больцмана.

41.

Выводы
Объяснить закономерности теплового излучения
можно лишь использовав два предположения:
-электромагнитные волны испускаются порциями –
квантами, причём энергия одного кванта равна E = hν;
-при подсчёте плотности энергии излучения следует
отказаться от закона равного распределения энергии по
степеням свободы в пользу применения распределения
Больцмана.
Остальные исходные предположения теории
равновесного теплового излучения (модель абсолютно
чёрного тела, модель равновесного теплового излучения)
одинаковы как в классической теории Рэлея и Джинса, так
и в квантовой теории излучения Планка.

42. Примеры решения задач

Законы теплового
излучения

43.

1. Оценить, какую мощность излучает средних размеров студент МИЭТ
Дано:
k = 0,3
T = 36,6 ºС
P-?
Решение.
Энергетическая светимость нагретого
законом Стефана – Больцмана
тела
определяется
R k T 4 .
Энергетическая светимость есть мощность излучения,
испускаемого с единицы площади поверхности тела. Нужно
оценить площадь поверхности средних размеров студента.
По моим оценкам площадь поверхности среднего студента (площадь
шкурки) может составить S ≈ 2 – 2,5 м2.
Из литературы известно, что «коэффициент серости» составляет k = 0,3.
P RS k T 4 S .
P k T 4 S 0,3 5,67 10 8 3104 2,5 400 Bm .
Ответ: 0,4 кВт.
Внимание!! Экономия на отоплении составляет при нынешних расценках на
электроэнергию (4,04 руб./кВт·ч) 96 руб. 96 коп. в сутки или 2908 руб.80 коп
в месяц (? % от стипендии). Если наш студент подрастёт, экономия только
увеличится!

44.

2 .Диаметр вольфрамовой спирали в электрической лампочке d = 0,3 мм, длина
спирали l = 5 см. При включении лампочки в сеть напряжением U = 127 В через
лампочку течет ток I = 0,31 А. Найти температуру спирали. Считать, что при
установившемся равновесии все выделяющееся в нити тепло теряется в
результате излучения. Отношение энергетической светимости вольфрама и
абсолютно черного тела для данной температуры k = 0,31.
Дано:
d = 0,3 мм
l = 5 см
U = 127 В
I = 0,31 А
k = 0,31
T-?
Решение.
Излучается то тепло, которое выделяется в результате
прохождения электрического тока
QR Qi .
В результате прохождения тока выделяется тепло
QR UIt.
Интегральная энергетическая светимость R – энергия,
излучаемая в единицу времени с единицы площади поверхности
тела к поверхности всех частотах.
Qi
R
,
S1t
где S1 – площадь поверхности спирали.

45.

2.Диаметр вольфрамовой спирали в электрической лампочке d = 0,3 мм, длина спирали l = 5 см.
При включении лампочки в сеть напряжением U = 127 В через лампочку течет ток I = 0,31 А. Найти
температуру спирали. Считать, что при установившемся равновесии все выделяющееся в нити
тепло теряется в результате излучения. Отношение энергетической светимости вольфрама и
абсолютно черного тела для данной температуры k = 0,31.
Решение (продолжение).
В результате излучения выделяется тепло Qi RS1t.
Будем считать проволоку спирали цилиндром,
Согласно закону Стефана - Больцмана
S1 dl.
R k T 4 .
Qi k T 4 dlt.
1
QR Qi .
UI
T
k dl
1
UIt k T dlt.
4
4
UI 4
T
.
k dl
1
127 0,31
4
2600 K .
8
4
2
0,31 5, 67 10 3,1416 3 10 5 10
Ответ: T = 2600 K.

46.

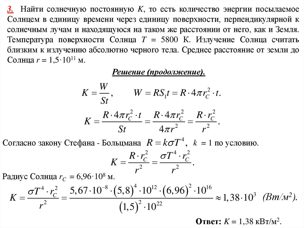
3. Найти солнечную постоянную K, то есть количество энергии посылаемое
Солнцем в единицу времени через единицу поверхности, перпендикулярной к
солнечным лучам и находящуюся на таком же расстоянии от него, как и Земля.
Температура поверхности Солнца T = 5800 К. Излучение Солнца считать
близким к излучению абсолютно черного тела. Среднее расстояние от земли до
Солнца r = 1,5·1011 м.
Дано:
T = 5800 K
r = 1,5·1011 м
K-?
Решение.
Согласно определению, солнечная постоянная
W
K ,
St
где W – энергия, излучаемая Солнцем, S – площадь сферы с
радиусом, равным радиусу земной орбиты, t - время.
Интегральная энергетическая светимость R – энергия, излучаемая в единицу
времени с единицы площади поверхности тела к поверхности всех частотах.
W
R
,
S1t
где S1 – площадь поверхности Солнца.
В результате, энергия, излучаемая Солнцем,
W RS1t R 4 rC2 t.

47.

3. Найти солнечную постоянную K, то есть количество энергии посылаемое
Солнцем в единицу времени через единицу поверхности, перпендикулярной к
солнечным лучам и находящуюся на таком же расстоянии от него, как и Земля.
Температура поверхности Солнца T = 5800 К. Излучение Солнца считать
близким к излучению абсолютно черного тела. Среднее расстояние от земли до
Солнца r = 1,5·1011 м.
Решение (продолжение).
W
W RS1t R 4 rC2 t.
,
St
R 4 rC2 t R 4 rC2 R rC2
K
2 .
2
St
4 r
r
Согласно закону Стефана - Больцмана R k T 4 , k = 1 по условию.
R rC2 T 4 rC2
K 2
.
2
r
r
8
K
Радиус Солнца rC = 6,96·10 м.
K
T r
4
r2
2
C
5, 67 10 5,8 10 6,96 1016
8
4
12
1,5 1022
2
2
1,38 103 (Вт/м2).
Ответ: K = 1,38 кВт/м2.

48.

4. Какую энергетическую светимость R имеет абсолютно черное тело, если
максимум спектральной плотности его энергетической светимости приходится
на длину волны m = 484 нм?
Дано:
m = 484 нм
a=1
R-?
Решение.
Согласно закону Стефана – Больцмана
светимость абсолютно чёрного тела
энергетическая
R T 4.
Температуру нагретого тела можно определить из закона Вина:
b
m .
T
T
b
m
4
,
4
b
8 2,9 10
7
2).
(Вт/м
R 5, 67 10
7,35
10
7
4,84 10
m
3
Ответ: R = 73,5 МВт/м2.

49.

5. На какую длину волны λ приходится максимум спектральной плотности
энергетической светимости абсолютно черного тела, имеющего температуру,
равную температуре человеческого тела, то есть T = 310 К?
Дано:
T = 310 K
a= 1
λm - ?
Решение.
Согласно закону Вина длина волны, на которую приходится
максимум энергетической светимости нагретого тела
b
.
T
2,9 10 3
b
9,3 10 6 (м).
310
T
Ответ: λ = 9,3 мкм.

50.

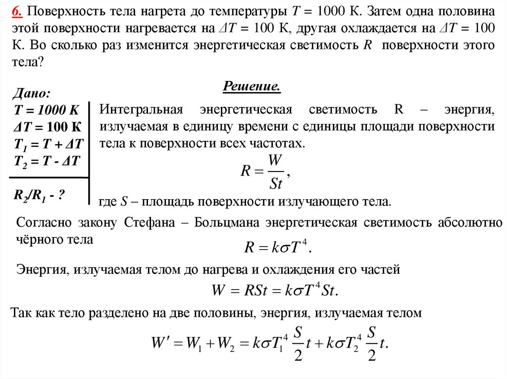
6. Поверхность тела нагрета до температуры T = 1000 К. Затем одна половина
этой поверхности нагревается на ΔT = 100 К, другая охлаждается на ΔT = 100
К. Во сколько раз изменится энергетическая светимость R поверхности этого
тела?
Дано:
T = 1000 K
ΔT = 100 К
T1 = T + ΔT
T2 = T - ΔT
R2/R1 - ?
Решение.
Интегральная энергетическая светимость R – энергия,
излучаемая в единицу времени с единицы площади поверхности
тела к поверхности всех частотах.
W
R ,
St
где S – площадь поверхности излучающего тела.
Согласно закону Стефана – Больцмана энергетическая светимость абсолютно
чёрного тела
4
R k T .
Энергия, излучаемая телом до нагрева и охлаждения его частей
W RSt k T 4 St.
Так как тело разделено на две половины, энергия, излучаемая телом
S
4 S
W W1 W2 k T
t k T2 t.
2
2
4
1

51.

6. Поверхность тела нагрета до температуры T = 1000 К. Затем одна половина
этой поверхности нагревается на ΔT = 100 К, другая охлаждается на ΔT = 100
К. Во сколько раз изменится энергетическая светимость R поверхности этого
тела?
Решение (продолжение).
W W1 W2 k T14
Отношение энергетических светимостей
S
S
t k T24 t.
2
2
S
4 S
4 S
4 S
k T
t k T2 t T1 T2
4
4
T
T
R W St
2
2
2 1
2
2
.
4
4
4
2T
ST
k T St
R St W
4
1
R T14 T24 T T T T
.
4
4
R
2T
2T
4
R
R
1100 900
4
2 1000
4
4
4
1, 06.
Ответ: увеличится в 1,06 раз.

52.

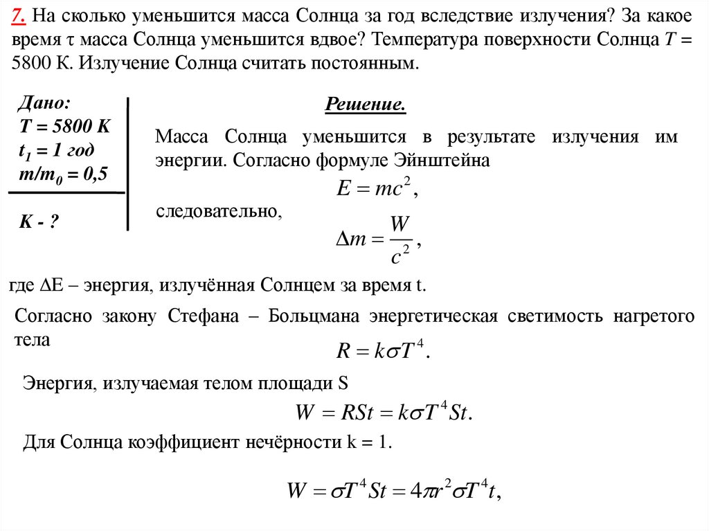
7. На сколько уменьшится масса Солнца за год вследствие излучения? За какое
время τ масса Солнца уменьшится вдвое? Температура поверхности Солнца T =
5800 К. Излучение Солнца считать постоянным.
Дано:
T = 5800 K
t1 = 1 год
m/m0 = 0,5
K-?
Решение.
Масса Солнца уменьшится в результате излучения им
энергии. Согласно формуле Эйнштейна
следовательно,
E mc 2 ,
W
m 2 ,
c
где E – энергия, излучённая Солнцем за время t.
Согласно закону Стефана – Больцмана энергетическая светимость нагретого
тела
4
R k T .
Энергия, излучаемая телом площади S
W RSt k T 4 St.
Для Солнца коэффициент нечёрности k = 1.
W T 4 St 4 r 2 T 4t ,

53.

7. На сколько уменьшится масса Солнца за год вследствие излучения? За какое
время τ масса Солнца уменьшится вдвое? Температура поверхности Солнца T =
5800 К. Излучение Солнца считать постоянным.
Решение (продолжение).
W T 4 St 4 r 2 T 4t ,
следовательно,
Радиус Солнца
2
4
W
4
r
T
t
m 2
2
c
c
r 6,96 108 м
4 3,14 6,96 1016 5,67 10 8 5,8 1012 365,25 24 3,6 103
17
1
,
4
10
(кг ).
16
9 10
2
4
Ответ: Δm = 1,4·1017кг;

54.

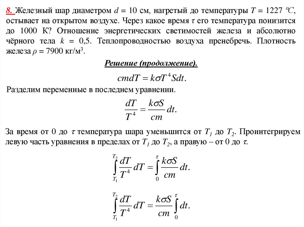
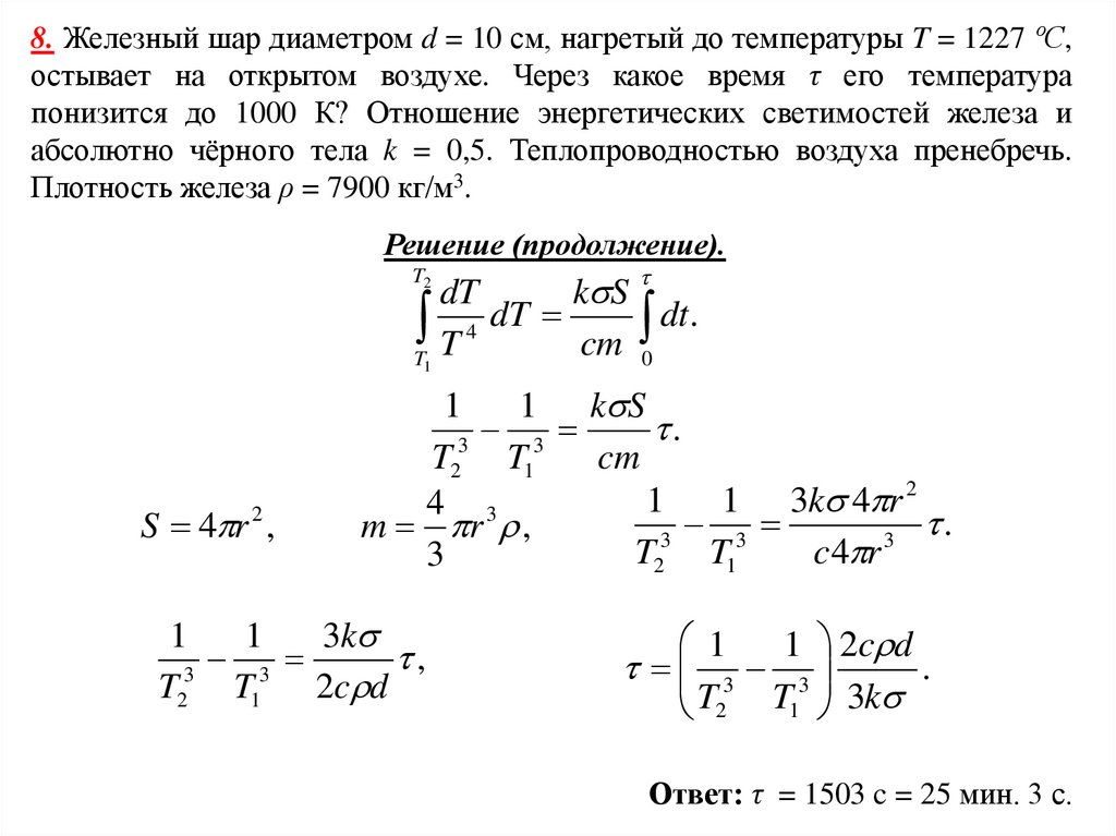
8. Железный шар диаметром d = 10 см, нагретый до температуры T = 1227 ºС,
остывает на открытом воздухе. Через какое время τ его температура понизится
до 1000 К? Отношение энергетических светимостей железа и абсолютно
чёрного тела k = 0,5. Теплопроводностью воздуха пренебречь. Плотность
железа ρ = 7900 кг/м3.
Дано:
Решение.
T1 = 1500 K
Количество теплоты, запасённое шаром, убывает вследствие
T2 = 1000 К
излучения энергии, а также процессов теплопроводности и
d = 10 см
конвекции. При температурах, указанных в условии задачи
3
= 7900 кг/м
среди процессов теплопередачи преобладает излучение.
k = 0,5
Поэтому можно считать, что убыль теплоты шара равна
количеству излучённой энергии.
t-?
dQ dW .
dQ cmdT ,
dW k T 4 Sdt ,
где c - удельная теплоёмкость железа, m – масса шара, T – температура шара в
текущий момент времени, S – площадь поверхности шара, k – коэффициент
нечёрности, t - время.
cmdT k T 4 Sdt.

55.

8. Железный шар диаметром d = 10 см, нагретый до температуры T = 1227 ºС,
остывает на открытом воздухе. Через какое время τ его температура понизится
до 1000 К? Отношение энергетических светимостей железа и абсолютно
чёрного тела k = 0,5. Теплопроводностью воздуха пренебречь. Плотность
железа ρ = 7900 кг/м3.
Решение (продолжение).
cmdT k T 4 Sdt.
Разделим переменные в последнем уравнении.
dT k S
dt.
4
T
cm
За время от 0 до t температура шара уменьшится от T1 до T2. Проинтегрируем
левую часть уравнения в пределах от T1 до T2, а правую – от 0 до t.
t
dT
k S
dT
T T 4
0 cm dt.
1
T2
t
dT
k S
T T 4 dT cm 0 dt.
1
T2

56.

8. Железный шар диаметром d = 10 см, нагретый до температуры T = 1227 ºС,
остывает на открытом воздухе. Через какое время τ его температура
понизится до 1000 К? Отношение энергетических светимостей железа и
абсолютно чёрного тела k = 0,5. Теплопроводностью воздуха пренебречь.
Плотность железа ρ = 7900 кг/м3.
Решение (продолжение).
t
dT
k S
dT
dt.
T T 4
cm 0
1
T2
S 4 r 2 ,
1
1 k S
3
t.
3
T2 T1
cm
1
1 3k 4 r 2
4 3
3
t.
m r ,
3
3
T2 T1
c 4 r
3
1
1
3k
t,
3
3
T2 T1
2c d
1
1 2c d
t 3 3
.
T2 T1 3k
Ответ: τ = 1503 c = 25 мин. 3 с.

57.

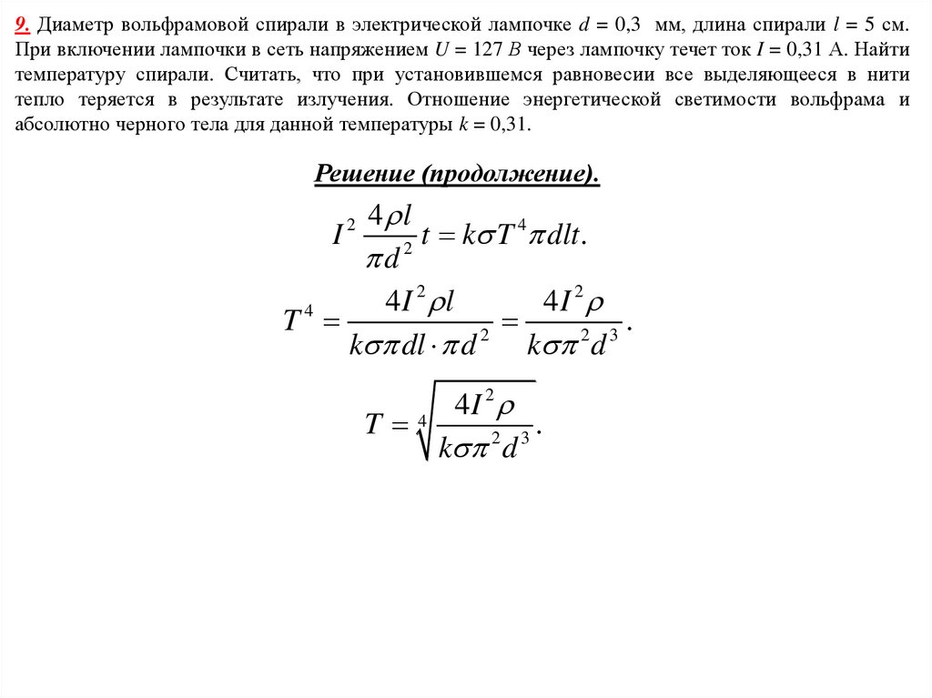
9. Диаметр вольфрамовой спирали в электрической лампочке d = 0,3 мм, длина
спирали l = 5 см. При включении лампочки в сеть напряжением U = 127 В через
лампочку течет ток I = 0,31 А. Найти температуру спирали. Считать, что при
установившемся равновесии все выделяющееся в нити тепло теряется в
результате излучения. Отношение энергетической светимости вольфрама и
абсолютно черного тела для данной температуры k = 0,31.
Дано:
d = 0,3 мм
l = 5 см
U = 127 В
I = 0,31 А
k = 0,31
T-?
Решение.
Излучается то тепло, которое выделяется в результате
прохождения электрического тока
QR Qi .
В результате прохождения тока выделяется тепло
QR I 2 Rt.
Сопротивление спирали лампы
R
l
,
S
где ρ - удельное сопротивление вольфрама, l – длина спирали, S – площадь
сечения спирали.
S
d2
4
,
4 l
R
,
2
d
4 l
QR I
t.
2
d
2

58.

9. Диаметр вольфрамовой спирали в электрической лампочке d = 0,3 мм, длина спирали l = 5 см.
При включении лампочки в сеть напряжением U = 127 В через лампочку течет ток I = 0,31 А. Найти
температуру спирали. Считать, что при установившемся равновесии все выделяющееся в нити
тепло теряется в результате излучения. Отношение энергетической светимости вольфрама и
абсолютно черного тела для данной температуры k = 0,31.
Решение (продолжение).
Интегральная энергетическая светимость R – энергия, излучаемая в единицу
времени с единицы площади поверхности тела к поверхности всех частотах.
R
Qi
,
S1t
где S1 – площадь поверхности спирали.
В результате излучения выделяется тепло Qi RS1t.
S1 dl.
4
Согласно закону Стефана - Больцмана R k T .
Будем считать проволоку спирали цилиндром,
Qi k T 4 dlt.
4 l
QR Qi .
QR I 2
t.
2
d
2 4 l
4
I
t
k
T
dlt.
2
d

59.

9. Диаметр вольфрамовой спирали в электрической лампочке d = 0,3 мм, длина спирали l = 5 см.
При включении лампочки в сеть напряжением U = 127 В через лампочку течет ток I = 0,31 А. Найти
температуру спирали. Считать, что при установившемся равновесии все выделяющееся в нити
тепло теряется в результате излучения. Отношение энергетической светимости вольфрама и
абсолютно черного тела для данной температуры k = 0,31.
Решение (продолжение).
4 l
4
I
t
k
T
dlt.
2
d
2
2
4
I
l
4
I
T4
.
2
2 3
k dl d
k d
2
2
4
I
T 4
.
2 3
k d
English     Русский Rules