3.07M
Category: sociologysociology

Оценка социальных проектов и программ

1.

оценка социальных
проектов и программ
Ольга Щетинина
2025

2.

Что такое проект?
Социальный проект — это программа реальных действий, в основе
которой лежит актуальная социальная проблема, требующая
разрешения. Это один из способов участия в общественной жизни
путем практического решения насущных социальных
Проект – ограниченная во времени деятельность, направленная
на создание уникального продукта или услуги; любая деятельность,
имеющая четко определенную отправную точку и цели, достижение
которых означает завершение деятельности. На практике
большинство проектов для достижения целей могут использовать
лишь ограниченные ресурсы.
http://www.projectauditors.com/Dictionary/P.html

3.

Что такое программа?
Программа – это совокупность
проектов, каждый из которых делает
вклад в достижение цели программы.

4.

Может, у вас дела обстоят так?

5.

Нужна оценка?

6.

Для чего нужна оценка?

7.

Что такое оценка программ?
«Оценка есть определение достоинства или ценности»
Michael Scriven, The Logic of Evaluation, Inverness
«Цель оценки - измерение результатов программы и
сопоставление их с задачами, которые эта программа должна
решить»
Carol Weiss, Evaluation Research:
Methods for Assessing Program Effectiveness
«Систематический сбор информации о деятельности в
рамках программы (проекта), ее характеристиках и
результатах, который проводится для того, чтобы вынести
суждение о программе (проекте), повысить эффективность
программы (проекта) и/или разработать планы на будущее»
Алексей Кузьмин, «Процесс консалтинг»

8.

Для чего нужна оценка программ?
Продолжить или прекратить программу?
Каким образом можно улучшить программу?
Какие новые методы или способы
предоставления услуг могут быть добавлены в
программу?
Каким образом можно тиражировать подобную
программу в другом регионе или другой
организации?
Каким образом лучше распределить ресурсы
между конкурирующими программами?
Нужно ли принять или отклонить подходы и
стратегию, используемую в данной программе?

9.

Отличия оценки от мониторинга
Мониторинг
Проводится
непрерывно.
Запланированные
результаты и
деятельность
сравниваются с
фактическими.
Полученная
информация
используется для
улучшения работы по
программе.
Оценка
Проводится на
ключевых этапах
реализации
программы.
Анализируются
причины достижения
или не достижения
запланированных
результатов.
Полученная
информация
используется и для
уточнения планов на
будущее.

10.

Мониторинг и оценка: соотношение
Контроль
Получение нового знания

11.

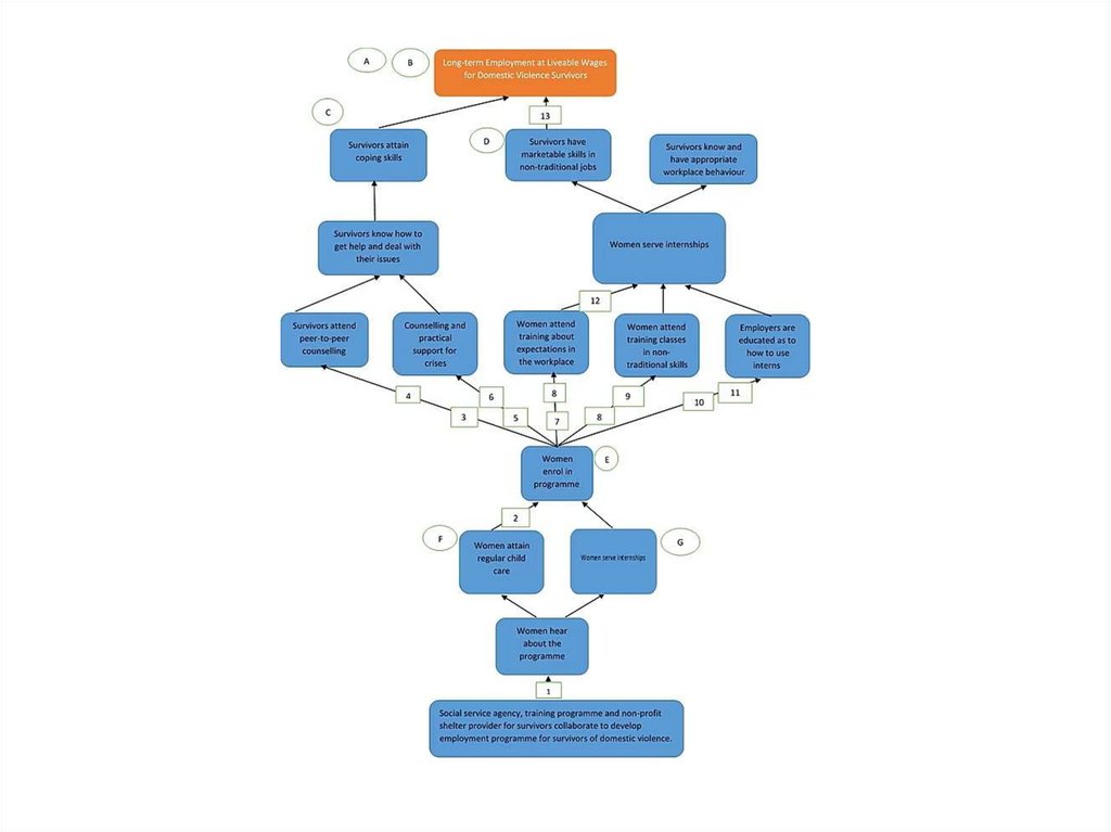
Жизненный цикл проекта и оценка

12.

Виды и типы оценки
• «Внутренняя оценка» или самооценка — проводится
специалистами, которые являются сотрудниками организации,
выполняющей проект. Для организации процесса самооценки
можно привлечь фасилитатора из числа партнеров или из
числа собственных сотрудников.
• «Внешняя оценка» — оценка, которая
проводитсяспециалистами, не являющимися сотрудниками
организации, осуществляющей проект, и не принимающими
участия в выполнении проекта.
«Формирующая оценка» (formative evaluation) - призвана
помочь менеджерам программы в принятии решений о
том, какие изменения необходимо внести в программу на
стадии ее реализации для повышения ее эффективности.
Оценку, в задачи которой входит исследование конечных
результатов и эффективности программы, называют
общим термином «суммирующая оценка» (summative
evaluation).

13.

Последовательность проведения
оценки

14.

ТЗ и план оценки
1) краткое описание предпосылок оценки
2) цели и задачи оценки, вопросы, гипотезы
3) описание методологии и дизайна оценки
4) инструменты сбора информации
5) график действий и мероприятий
6) описание ожидаемых продуктов оценки и
план использования ее результатов

15.

Оценка программы i3
Цель – определить, насколько удобны/понятны/прозрачны правила и
процедуры программы, а также выявить потенциал влияния
программы на развитие инновационных культурных продуктов в
стране.
Методология -- контент анализ документов, обзор существующих
исследований по данной тематике, экспертные интервью (члены
экспертного совета, эксперты сфер, поддерживаемых программой,
персонал программы, представители бухгалтерии фонда), on-line
анкетирования заявителей и грантополучателей.
• 92% считают правила и процедуры удобными
• 100% экспертов относятся положительно
• 22% заявителей считают процесс отбора заявок
непрозрачным
• Есть большие ожидания в экспертной среде на
расширение программы.
• Есть трудности с финансовой отчетностью

16.

Методы оценки
Анализ документов
Физические замеры
Визуальные наблюдения
Опросы/анкетирование
Интервью/беседы
Описание показательных примеров
(case study)
• Фокус групповые дискуссии
• Анализ затрат и выгод

17.

Оценка DFJ: цели, методология
Цель: оценить результаты обучения журналистов на
проекте DFJ с точки зрения применения ими
приобретенных знаний, а также разработать
рекомендации для дальнейшего развития Проекта.
Метод структурированного интервью c 53
респондентами:
•выпускники DFJ - журналисты за три года работы
проекта (2007-2008, 2008-2009; 2009-2010) – 34
респондента;
•выпускники DFJ – редактора/менеджеры (20072008, 2008-2009; 2009-2010) – 15 респондентов;
•эксперты рынка – 4 респондента.

18.

DFJ: оценка влияния
Большинство опрошенных выпускников Школы
(11 редакторов из опрошенных 15 и 19 журналистов
из опрошенных 34 ) сейчас работают в он-лайн
проектах, многие инициировали изменения
интернет - проектов, основываясь на опыте,
полученном на DFJ.
Из 75 выпускников школы:
14 получили повышение в медиа
4 улучшили свою карьеру
5 новых он-лайн проектов было запущено
100% выпускников применяют полученные знания
всего опрошено
Интернет-проекты
60
50
40
34
30
20
15
10
19
11
0
Редактора
18
Журналисты
“кроме всего приобретенного
теоретического опыта, мы
смогли практически
реализовать небольшие
собственные проекты или в
большом массмедиа или
вообще маленькие, большие,
средние собственные
проекты”(выпускник DFJ).
Выпускники назвали
множество нововведений,
которые они провели в своих
проектах

19.

Логическая структура результатов
Вклад (ресурсы) input
˂ Деятельность
Продукт output
Результат outcome
Эффект (влияние) impact

20.

Логическая структура результатов
• Вклад (ресурсы)
Школа Журналистики Цифрового
Будущего
• Продукт
150 обученных студентов
• Результат
Применение полученных знаний,
развитие интернет-СМИ
• Эффект (влияние)
СМИ активно вышли в Интернет,
рост цифрового рынка

21.

Теория изменений
«Теория изменений — это теория того, как и почему
работает та или иная инициатива». Кэрол Вайс

22.

23.

Построение системы МиО
1.Определить характеристики программы, которые необходимо
отслеживать
2. Определить индикаторы, по которым можно будет
отслеживать данные характеристики
3. Установить источники информации для мониторинга
4. Выбрать методы сбора информации
5. Определить периодичность и график сбора информации
6. Определить ответственных за сбор информации
7. Определить процедуру использования данных мониторинга
8. Определить ресурсы, необходимые для проведения
мониторинга и учесть их в бюджет
9. Определить, на какой этапе проводить оценку -- к п.1

24.

Оценка программы «Бездомные животные»
Цель – оценить влияние программы на проблему бездомных
животных в г. Д* в 2012г.
Задачи:
• изучить восприятие жителями 4-х городов проблемы бездомных
животных
• провести подсчет численности БЖ в г. Д*, составить прогноз
численности на 5 лет.
• оценить эффективность проекта
• разработать рекомендации по реинжинирингу проекта
Рекомендации:
• Усиление контроля над содержанием и размножением домашних
животных
• Укрепление доказательной базы, служащей для принятия решений
в области контроля над ситуацией с бродячими животными в
городе
• Обеспечение доступных механизмов участия граждан в решении
проблемы

25.

Правда или нет?
• Оценка и мониторинг являются
инструментами контроля
• Оценку можно проводить только с
помощью внешних экспертов
• Мониторинг и оценку нужно
проводить для каждого проекта
• Результаты оценки нужны для
донора проекта

26.

Использованные ресурсы
Введение в оценку программ и проектов, Ирина Ефремова-Гарт
Оценка: От и До. — Новосибирск: Некоммерческое партнерство
«Информационно-аналитический центр развития гражданских
инициатив» (НП «ИнА-Центр»), 2015.
• «Руководство по оценке результатов программ социальной
направленности для специалистов cоциально ориентированных
некоммерческих организаций, Москва, 2015
• «Путеводитель для НКО: что нужно знать, чтобы деятельность
некоммерческой организации была успешной». – М.: Агентство
социальной информации, 2020.
• Sonia Herrero, Integrated Monitoring. A Practical Manual for
Organisations that Want to Achieve Results. Berlin, April 2012

27.

«Если ты используешь
оценку, то принимаешь
решения лучше и
помогаешь людям
больше»
Майкл Пэттон
English     Русский Rules