5.22M
Category: businessbusiness

Компания «ООО Persona»

1.

Persona

2.

Проектная группа. Устав проекта

Раздел
Пояснения
1
Название проекта
Цифровая трансформация компании «ООО Persona»
2
Бизнес-причина возникновения
проекта
Изменение поведения потребителей, увеличение онлайнторговли и развитие технологических возможностей стали
основной бизнес-причиной для "Persona" входить на
рынок онлайн-продаж одежды. Современные потребители
ожидают персонализированного подхода, удобных онлайнсервисов и интерактивных инструментов, что требует от
компании реализации соответствующих цифровых
решений.
3
Бизнес- цель
Занять 0.1% рыночной доли компании среди
маркетплейсов к 4 кварталу 2028 года за счет повышения
удовлетворенности клиентов и их вовлеченности
посредством внедрения инновационных цифровых
сервисов, достичь выручки 120 млн. руб. 4 кварталу 2028
года, достичь GMV (Общий объем оборота товаров в год)
370 млн. руб к 4 кварталу 2028 года, достичь
пользовательской базы

3.


Раздел
Пояснения
4
Требования,
удовлетворяющие
потребности, пожелания и
ожидания заказчика,
спонсора и других
участников проекта
Реализуемые нами инициативы позволят увеличить перечень
предложений для клиента, удовлетворяя потребности, пожелания
и ожидания заказчика, спонсора и других участников проекта.
Заказчики, спонсоры и другие участники проекта могут ожидать,
что проект приведет к оптимизации бизнес-процессов в том числе
улучшение качество обслуживания клиентов а также увеличение
количество продаж. Проект будет реализован в соответствии с
планом и не превышает запланированный бюджет.
5
Расписание основных
контрольных событий
1) Инициация проекта 10.04.2024
2) Формирование команды проекта и рабочих групп 13.04.2024
3) Планирование работ 20.04.2024
4) Исследование, уточнение целей проекта, подготовка проекта
артефактов 10.05.2024
5) Глубинное исследование,подготовка проработанных с учетом
комментариев вторых версий, сверка с заказчиком 24.05.2024
6) Доработка материалов с учетом обратной связи заказчика
18.06.2024
7) Подготовка презентации, направление итоговых материалов
20.06.2024
8) Финальная презентация 24.06.2024

4.


Раздел
Пояснение
6
Участники проекта
Внутренние участники
Руководство компании .1
Руководитель проектного офиса; .2
Проектная команда; .3
IT-отдел; .4
Бизнес- подразделения; .5
Внешние участники
Консалтинговые компании
ИТ-компании
Аутсорсинговые компании
Вендоры технологий
.1
.2
.3
.4
Другие участники
Инвесторы
Партнеры
Клиенты
.1
.2
.3

5.


Раздел
Пояснения
7
Окружение
проекта
1. Внешнее окружение:
Макроэкономические факторы: Общая экономическая ситуация в стране и мире,
уровень инфляции, потребительский спрос, развитие e-commerce.
Технологические факторы: Развитие технологий искусственного
интеллекта,дополненной реальности, облачных вычислений, big data.
Социальные факторы: Изменение потребительских предпочтений, рост
популярности онлайн-покупок, интерес к персонализированным сервисам.
Политико-правовые факторы: Законодательство в сфере электронной
коммерции, защиты персональных данных, налогообложения.
Конкурентная среда: Действия конкурентов, новые технологии и бизнесмодели в индустрии моды.
2. Внутреннее окружение:
Корпоративная культура: Готовность компании к изменениям, уровень цифровой
грамотности сотрудников, поддержка инноваций руководством.
Организационная структура: Наличие необходимых ресурсов и компетенций для
реализации проекта, эффективность системы управления.
Финансовые ресурсы: Доступность финансирования для проекта,
эффективность управления бюджетом.
Информационные технологии: Состояние IT-инфраструктуры, наличие
необходимых программных и аппаратных средств.
Человеческие ресурсы: Наличие квалифицированных специалистов в области
IT, дизайна, маркетинга и анализа данных.

6.


Раздел
8
Допущения проекта
относительно организации
и окружения а также
внешние допущения
Пояснение
Руководство компании полностью поддерживает проект
Сотрудники компании готовы к изменениям и будут активно
.1
.2
участвовать в проекте
Существующие бизнес-процессы компании достаточно гибкие и
.3
могут быть адаптированы к новым технологиям
Развитие технологий искусственного интеллекта, дополненной
.4
реальности и big data будет продолжаться.
9
Ограничения
проекта
относительно организации
и окружения,
а также
внешние ограничения
Увеличение стоимости проекта не более чем на 25%, команда
проекта полностью занята его реализацией. Компания имеет
бюджетные ограничения в рамках указанного диапазона, недостаток
кадров, конкурентную среду, экономическую нестабильность и
законодательные ограничения, что может повлиять на успешность
осуществления проекта.

7.


Раздел
Пояснение
10
Объем денежных средств,
выделенных
на
достижение бизнес- цели
1.Разработка маркетплейса с ИИ-стилистом:
40 млн. руб.
2.Разработка системы персонализированных
рекомендаций на основе анализа данных: 30
млн.руб.
3.Разработка
соцсети
с
интеграцией
в
маркетплейс:30 млн.руб.
4.Внедрение
системы
дополненной
реальности (AR) для виртуальной примерки
одежды:50 млн.руб.

8.

Проектная группа. План перехода

9.

10.

11.

12.

Проектный офис
Цели Проектного Офиса
Вызовы и Решения
Вызовы:
Организация рабочих процессов
Эффективное управление проектами
Решение:
Внедрение Проектного Офиса (PMO)
Стандартизация: Внедрение единых
стандартов и методологий
управления проектами.
Прозрачность: Обеспечение
актуальной информации для
стейкхолдеров.
Соответствие: Привязка проектов к
стратегическим целям.
Развитие: Управление новыми
проектами (маркетплейс с
виртуальным стилистом, социальная
сеть, AR примерка).
Задачи Проектного Офиса
Управление проектами:
Отбор и оценка проектов
Распределение ресурсов
Мониторинг и отчетность
Развитие проектной культуры:
Определение и внедрение
методологий
Стандартизация KPI
Поддержка команд:
Обеспечение инструментами и
ресурсами
Управление рисками

13.

Проектный офис
Преимущества Проектного Офиса
Архитектура Проектного Офиса
Стандартизация управления
проектами
Эффективная коммуникация и
информирование
Оптимизация работы команд
Централизованное управление
рисками
Оптимизация использования
ресурсов
Состав: 1 руководитель проектного
офиса
Функции:
Централизованное
управление
Координация и контроль
Гибкость и адаптивность
Заключение
Единый подход к управлению проектами
позволит компании "Persona" эффективно
использовать ограниченные ресурсы и
быстро адаптироваться к изменениям,
обеспечивая успешное достижение
стратегических целей в условиях
стартапа.

14.

Группа стратегического планирования

15.

PESTEL
P
E
S
Поддержка цифрового бизнеса с помощью
венчурных фондов, в частности ФРИИ
Соблюдение законов, касающихся защиты
данных, интеллектуальной собственности и
защиты прав потребителей
Предполагаемый рост налогов на доходы
компаний, реструктуризация налоговой
политики РФ
Рост потребительских расходов в
индустрии моды
Уход и переформатирование западных
брендов, появление отечественных
магазинов, потенциальных партнеров
Высокая конкуренция среди площадок E-
com (Lamoda, Ozon, Wildberries, …)
Высокий уровень инфляции, снижает
покупательную способность граждан
Стремление к индивидуализму клиентов
Большинство людей стремятся покупать
вещи, похожие на старые, не менять свой
стиль в одежде
Основными клиентами являются люди от
16 до 55 лет
Блогеры и другие медийные люди сильно
влияют на восприятие людей
T
Развитие CV и ИИ
Развитие интеграций в мобильные
приложения и онлайн-платформы
Совершенствование AR
Тренд на геймификацию и интерактивность
E
Соответствие экологическим стандартам в
производстве одежды
Основными странами производства
одежды являются: Китай, Бангладеш,
Турция, Индия, США и некоторые страны
ЕС. При выявлении нарушений
производства возможны имиджевые
потери.
Тренд на экологичность в мире моды
L
Законодательство в сфере
конфиденциальности данных,
искусственного интеллекта
Законодательство в сфере e-com

16.

SWOT

17.

5 сил Портера
Сила
Описание
Значение
Угроза новых участников
Новые участники могут столкнуться с высокими барьерами в виде необходимости
интеграции ИИ-стилиста и установления партнерских отношений с дизайнерскими
брендами
Средняя: 3
Влияние поставщиков
Успех будет зависеть от сотрудничества с дизайнерскими брендами (Gate31, ZNY,
PGF Studio) и известными брендами (Maag, ZNWR) для предоставления
качественных товаров. Поставщики могут увеличить свою власть, требуя более
выгодных условий сотрудничества.
Высокая: 5
Влияние покупателей
Удовлетворенность клиентов и удобство использования ИИ-стилиста будет
ключевым фактором для привлечения и удержания клиентов.
Высокая: 4
Угроза продуктов-заменителей
Высокий порог для разработки ИИ-стилиста
Низкая: 2
Конкурентная борьба
На данный момент у ИИ-стилиста нет аналогов на рынке, что делает его
конкурентным преимуществом. Особую ценность ИИ-стилист будет приобретать
для компании “Persona” в конкурентной борьбе с такими известными
маркетплейсами как Lamoda, Ozon, WOSK1147.
Высокая: 4

18.

Бизнес и ИТ-цели
Команда проекта сформулировала следующие бизнесцели:
Рост доходов: Привлечение активных продавцов и
покупателей увеличит объем продаж, что приведет к
увеличению выручки компании.
Расширение ассортимента товаров: Привлечение
новых продавцов позволит расширить ассортимент
предлагаемых товаров на маркетплейсе, что
привлечет больше покупателей и удовлетворит их
разнообразные потребности
Увеличение базы пользователей: Привлечение новых
покупателей на маркетплейс создаст базу постоянных
клиентов, что повысит лояльность и повторные
покупки, а также привлечет внимание новых
потенциальных продавцов
Развитие бренда через улучшенное взаимодействие с
клиентами: Данная цель обеспечит более
эффективное взаимодействие с клиентами, что в свою
очередь способствует увеличению доли рынка и
привлечению новых клиентов
Команда проекта сформулировала следующие ИТ-цели:
Получение выгод от инвестиций с
использованием ИТ и портфеля услуг
Извлечение выгоды из программ и проектов,
выполняемых в рамках сроков, бюджета и
соответствующих требованиям и стандартам
качеств
Гибкость ИТ

19.

Диаграмма взаимосвязей между бизнес-целями,
ИТ-целями и ИТ-процессами
ИТ-процессы:
Управление доступностью и мощностью
Мониторинг,
оценка
и
анализ
производительности и соответствия
Управление инновациями
Обеспечение получения выгоды
Управление безопасностью
Управление бюджетом и затратами
Управление качеством
Управление запросами на обслуживание и
инцидентами
Управление программами и проектами
Обеспечение
прозрачности
для
заинтересованных сторон
Управление непрерывностью

20.

Концепции решения
Разработка маркетплейса с ИИ-стилистом
.1
Разработка системы персонализированных рекомендаций на основе анализа данных
Разработка внутренней соцсети с интеграцией в маркетплейс
.1
.1
Внедрение системы виртуальной примерки одежды на основе технологии дополненной
реальности (AR)
.1

21.

Разработка собственного маркетплейса с ИИ- .1
стилистом.
Данный маркетплейс будет представлять онлайн-платформу для продажи одежды производителей,
интегрированную с виртуальным стилистом Persona. В платформу будут включены собственный
онлайн магазин и агрегатор сторонних онлайн магазинов. Общая модель данной системы будет
напоминать модель Classified. Ввиду ограниченных средств и масштаба компании Persona
доставка товаров до клиента как и вся логистика будет осуществляться сторонними компаниями.
Цели, которые решаем:
Увеличение доходов компании1.
Увеличение базы пользователей2.
Развитие бренда через улучшенное взаимодействие с клиентами3.
Увеличение партнерской базы и расширение ассортиментной матрицы4.

22.

Разработка собственного маркетплейса с ИИ- .1
стилистом.

23.

2. Разработка системы персонализированных
рекомендаций на основе анализа данных
Система персонализированных рекомендаций на основе анализа данных представляет
собой интегрированное решение, использующее алгоритмы анализа данных для предоставления
пользователям индивидуально подобранных рекомендаций. Цель системы — улучшить
пользовательский опыт, увеличить вовлеченность и повысить конверсию за счет точных и
релевантных предложений. Данная система будет разрабатываться на основе ИИ-стилиста.
Основное преимущество данной системы рекомендаций заключается в том, что интеграция с ИИстилистом позволит создавать рекомендации на основе исторических данных о пользователе, чем
сейчас Persona не может пользоваться.
Цели, которые решаем:
Увеличение доходов компании1.
Развитие бренда через улучшенное взаимодействие с клиентами2.

24.

3. Разработка внутренней соцсети с интеграцией в
маркетплейс
Внутренняя социальная сеть будет дополнением к основной деятельности онлайн-платформы. Планируемая
соцсеть не является масштабным проектом уровня международных популярных соцсетей. Данный сервис позволит
пользователям вести умную ленту для покупателей и продавцов с бесшовной интеграцией к карточкам продуктов.
Среди примеров подобных решений можно выделить “Т-Пульс”, социальную сеть для инвесторов от Т-Банка.
Сервис позволит повысить интерес пользователей к товарам магазина. Помимо этого продавцы смогут вести свои
ленты и продвигать собственные товары. Данный сервис будет использоваться в веб-версии и едином мобильном
приложении, так называемом super app.
Цели, которые решаем:
Развитие бренда через улучшенное взаимодействие с клиентами1.
Увеличение партнерской базы и расширение ассортиментной матрицы2.

25.

4. Внедрение системы виртуальной примерки
одежды на основе технологии дополненной
реальности (AR)
Данную систему можно назвать продолжением умного стилиста Persona. Пользователи
смогут не просто подыскивать одежду на основе своих предпочтений, но и примерять ее на себе,
формировать подходящие образы, не выходя из дома. Данная система будет работать в реальном
времени. Пользователям будет необходимо лишь иметь любое устройство с камерой: мобильный
телефон, веб-камеру на компьютере и т.д.
Цели, которые решаем:
Увеличение доходов компании1.
Развитие бренда через улучшенное взаимодействие с клиентами2.

26.

Система сбалансированных показателей 1
Категория
Цель
Показатель
Целевое значение
Сроки
Финансы
Рост
доходов
Выручка компании
GMV (Общий объем оборота товаров в год)
120 млн рублей
370 млн рублей
4 квартал
2028 год
Бизнеспроцессы
Расширение
ассортимент
а товаров
Количество доступного ассортимента (ед.
продукции)
5000 ед.
4 квартал
2026 год
Прирост новых продавцов на маркетплейсе в
месяц
200 ед.
4 квартал
2026 год

27.

Система сбалансированных показателей 2
Категория
Цель
Показатель
Целевое значение
Сроки
Клиенты
Увеличение базы
пользователей
Количество активных пользователей
маркетплейса в месяц, MAU
10,000 пользователей
4 квартал 2026 год
Прирост новых пользователей
маркетплейса в месяц
1,000 пользователей
4 квартал 2026 год
Удовлетворенность пользователей, CSI
8.5
4 квартал 2026 год
60%
4 квартал 2026 год
40%
4 квартал 2026 год
15%
4 квартал 2026 год
Количество новых активных лент пользователей
социальной сети в месяц
300 ед.
4 квартал 2026 год
Количество активных пользователей
социальной сети в месяц, MAU по соцсети
5,000 пользователей
4 квартал 2026 год
Расширение
занимаемой доли
рынка через
улучшенное
взаимодействие с
клиентами
Развитие бренда
Конверсия покупок на маркетплейсе после использования
ИИ-стилиста и Система дополненной реальности (AR) для
виртуальной примерки одежды
Конверсия покупок на маркетплейсе после использования
системы виртуальной примерки одежды на основе AR
Конверсия покупок на маркетплейсе после использования
системы рекомендаций

28.

Спецификация требований
Спецификации предложены по методологии FURPS+. В отчете были рассмотрены
следующие требования:
Функциональные требования (F) - описывают функции, необходимые для выполнения
поставленных задач
Удобство использования (U) - описывают требования к интерфейсам
Надежность (R) - определяют время отклика, время решения, отказоустойчивости
Производительность (P) - описывают время отклика программы, масштабируемость
Поддерживаемость (S) - уровень поддержки, гибкость, модифицируемость
Ограничения (+) - описание причин, которые могут повлиять на разработку: ограничения
проектирования, разработки, интерфейсов, физические ограничения
Примечание: Требования могут дополняться и уточняться на всех этапах жизненного цикла разработки
программного продукта

29.

Требования к разработке маркетплейса 1

Требование
Группа
Приор
итет
Статус
Полезность
Стабил
ьность
Дата
обновления
Номер
версии
Пользователь
требований
1
Регистрация и авторизация
пользователей и компаний через
клиентское приложение, используя
адрес почты или по номеру
телефона по протоколу авторизации
Oauth2
F
1
Одобрено
Критическое
В
15.05.2024
1.0
Разработчик
2
Управление профилем пользователя
F
2
Одобрено
Критическое
В
15.05.2024
1.0
Разработчик
3
Отображение и многоступенчатая
фильтрация одежды по типу, виду,
сезону, материалу, цвету, бренду,
цене
F
1
Одобрено
Критическое
С
15.05.2024
1.0
Разработчик
4
Просмотр детальной информации о
товарах
F
1
Одобрено
Критическое
В
15.05.2024
1.0
Разработчик
5
Интеграция подбора товаров ИИстилистом с отображением товаров
F
2
Одобрено
Критическое
В
15.05.2024
1.0
Разработчик
6
Оформление заказа и передача
данных продавцу
F
1
Одобрен
о
Критическое
В
15.05.2024
1.0
Разработчик
7
Навигация по приложению
F
2
Одобрен
о
Серьезное
В
15.05.2024
1.0
Разработчик

30.

Требования к разработке маркетплейса 2

Требование
Групп
а
Прио
ритет
Статус
Полезнос
ть
Стабильн
ость
Дата
обновлени
я
Номер
версии
Пользовате
ль
требований
8
Обработка серверных ошибок на стороне клиента
должна присутствовать.
F
2
Одобрен
о
Важное
В
15.05.2024
1.0
Разработчи
к
9
Необходимо внедрить брокер сообщений для
балансировки нагрузки
F
2
Одобрен
о
Важное
В
15.05.2024
1.0
Разработчи
к
10
Возможность резервного копирования данных
F
2
Одобрен
о
Важное
В
15.05.2024
1.0
Разработчи
к
11
Web-приложение адаптивно, стабильно
отображается на экранах с шириной: 1600 px, 960
px, 375 px
мобильное приложение - 375 px
U
1
Одобрен
о
Важное
С
15.05.2024
1.0
Разработчи
к
12
Все страницы имеют заголовки, совпадающие с
навигацией
U
1
Одобрен
о
Важное
В
15.05.2024
1.0
Разработчи
к
13
Меню навигации доступно из любого состояния
интерфейса
U
1
Одобрен
о
Важное
В
15.05.2024
1.0
Разработчи
к
14
Валидация форм ввода данных, применение
масок ввода, проверка корректности данных
перед отправкой
U
1
Одобрен
о
Важное
В
15.05.2024
1.0
Разработчи
к

31.

Требования к разработке маркетплейса 3

Требование
Групп
а
Приор
итет
Статус
Полезность
Стабил
ьность
Дата
обновления
Номер
версии
Пользователь
требований
15
Система должна демонстрировать
уровень надёжности, при котором
время восстановления после сбоя в
работе отдельного use case не
превышает 2 часов в 90% случаев
R
1
Одобрен
о
Важное
С
15.05.2024
1.0
Разработчик
16
Система должна демонстрировать
доступность 90% в течение года
R
2
Одобрен
о
Важное
С
15.05.2024
1.0
Разработчик
17
Должна быть обеспечена
транзакционность всех сервисов
R
2
Одобрен
о
Важное
В
15.05.2024
1.0
Разработчик
18
Время отклика клиентского
приложения: 300-400 мс
P
2
Одобрен
о
Важное
В
15.05.2024
1.0
Разработчик

32.

Требования к разработке маркетплейса 4

Требование
Группа
Прио
рите
т
Статус
Полезность
Стаби
льност
ь
Дата
обновления
Номер
верси
и
Пользовате
ль
требований
(по ролям)
19
Автоматическая сборка в случае
сбоя в кластере
P
2
Одобрено
Важное
В
15.05.2024
1.0
Разработчик
20
Скорость загрузки при 3Gсоединении: 7-10 сек.
Скорость загрузки при
соединении 4G и выше: 2-4 сек.
P
1
Отклонен
о
Важное
В
15.05.2024
1.0
Разработчик
21
Общий RPS по клиентскому
приложению 3000-5000
P
1
Одобрено
Важное
В
15.05.2024
1.0
Разработчик
22
Исполнение 80% запросов не
более 3 сек
P
1
Одобрено
Важное
В
15.05.2024
1.0
Разработчик
23
Должна быть обеспечена
возможность круглосуточного
мониторинга системы
S
2
Одобрено
Важное
В
15.05.2024
1.0
Разработчик
24
Должна быть обеспечена
техническая поддержка сторонними
компаниями
S
2
Одобрено
Важное
В
15.05.2024
1.0
Директор по
цифровому
развитию,
разработчик

33.

Требования к разработке маркетплейса 5

Требование
Груп
па
Приор
итет
Статус
Полезность
Стаби
льност
ь
Дата
обновления
Номер
верси
и
Пользовате
ль
требований
25
Наличие документации и
справочной информации для
разработчиков и пользователей.
S
2
Одобрен
о
Важное
В
15.05.2024
1.0
Разработчик
26
Применение концепций чистого
кода для облегченного
рефакторинга и внедрения новой
функциональности
S
1
Одобрен
о
Полезное
В
15.05.2024
1.0
Разработчик
27
Система должна базироваться на
микросервисной архитектуре EDA
+
1
Одобрен
о
Важное
В
20.06.2024
1.0
Разработчик
28
Поддержка ОС IOS 15 версии и
выше, Android 10+, браузеров
Google Chrome 79+, Safari 12+,
Yandex Browser 20+
+
1
Одобрен
о
Важное
В
15.05.2024
1.0
Разработчик
29
Должна быть обеспечена обратная
совместимость и системное
версионирование новых релизов
+
2
Одобрен
о
Важное
В
15.05.2024
1.0
Разработчик
30
Хранение в реляционной БД, в
качестве СУБД должна быть
использована PostgreSQL
+
1
Одобрен
о
Важное
В
15.05.2024
1.0
Разработчик

34.

Требования к разработке маркетплейса 6

Требование
Груп
па
Приор
итет
Статус
Полезность
Стабил
ьность
Дата
обновления
Номер
версии
Пользователь
требований
(по ролям)
31
Использование REST при интеграции с
онлайн-магазинами
партнеров
и
проектировании внутренних сервисов
+
1
Одобрено
Критическое
В
15.05.2024
1.0
Разработчик
32
Использование шифрования
SHA256, использование 2FA.
данных
+
2
Одобрено
Критическое
В
15.05.2024
1.0
Разработчик
33
Соответствие законодательству: 149ФЗ «Об информации, информационных
технологиях и о защите информации»,
152-ФЗ «О персональных данных».
+
1
Одобрено
Критическое
В
15.05.2024
1.0
Разработчик
34
Наличие согласия на политику
конфиденциальности и использования
данных
+
1
Одобрено
Критическое
В
15.05.2024
1.0
Разработчик
35
Расположение хранилищ данных на
территории РФ
+
1
Одобрено
Критическое
В
15.05.2024
1.0
Разработчик

35.

Отдел бизнес-аналитиков

36.

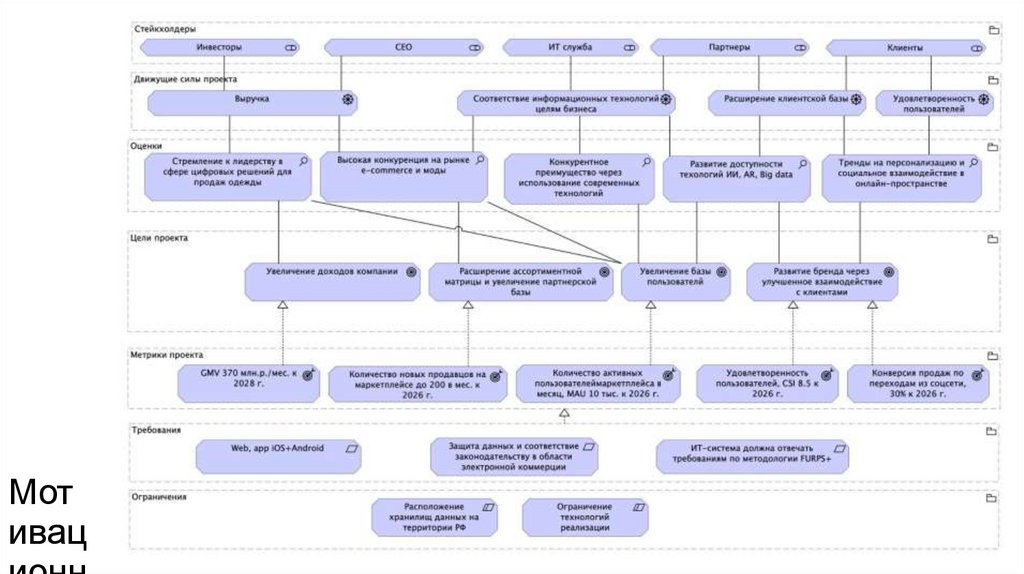
Мот
ивац

37.

Дерево целей

38.

Канва бизнес-модели

39.

М
од

40.

Модель окружения

41.

Отдел управления процессами

42.

Текущая карта процессов

43.

Целевая карта процессов

44.

Целевая карта процессов

45.

Целевая модель процесса “Управление ассортиментом”

46.

Целевая модель процесса “Управление ассортиментом”

47.

Метрики для процессов
Вспомогательные процессы - Управление ассортиментом .1
Месячная ликвидность маркетплейса к 4 кварталу 2028 года должна составлять 34%
Делается допущение, что в среднем на одного пользователя будет приходится 5 показов объявлений в месяц
Делается допущение, что в среднем продавец будет размещать по 10 различных товаров, а покупатель будет
производить транзакции по 2 товарам
Расчет выполнялся на основе показателей стратегических целей (GMV, MAU и числа продавцов)
Управление IT - Управление непрерывностью
.1
Uptime всех сервисов платформы к 4 кварталу 2028 года должна составлять 99,982% (простой 1,6 часов в
Расчет данной метрики был выполнен исходя из анализа конкурентов (Wildberries, OZON, Яндекс.Маркет, год)
Сбер Мегамаркет).
Ожидается размещение инфраструктуры в ДЦ tier III для соответствующего аптайма

48.

Отдел архитектуры предприятия

49.

Целевая модель организационной структуры

50.

Архитектура предприятия верхнего уровня

51.

52.

Модель перехода

53.

Модель оценки достижения целевого состояния

54.

Спасибо за внимание!
English     Русский Rules