1.Область применения и назначение конусных дробилок
2. Классификация конусных дробилок
3. Устройство и принцип действия конусных дробилок
Схема конусной дробилки мелкого дробления КМД-2200Т1-Д
Схема конусной дробилки мелкого дробления КМД-2200Т1-Д
Камера дробления
Камера дробления
Гидравлическая разгрузка больших недробимых тел и завалов
Крепление футеровочных плит
Устройства защиты от пыли
Устройства защиты от пыли
Схема конусной инерционной дробилки (НИИЦеммашем)
Определение угла захвата
Частота вращения подвижного конуса
Производительность
Мощность привода
Спасибо за внимание !
2.19M
Category: industryindustry

Конусные дробилки

1.

Федеральное государственное бюджетное образовательное учреждение высшего образования
«Белгородский государственный технологический университет им. В.Г.Шухова
Предмет: «Проектирование оборудования общего
назначения»
Тема: «Конусные дробилки»
Преподаватель: д.т.н., проф.
Богданов В.С.

2.

ПЛАН ЛЕКЦИИ (2 часа)
1.Назначение, область применения конусных дробилок.
2.Классификация конусных дробилок.
3.Устройство и принцип действия конусных дробилок.
4.Конструктивные особенности узлов и деталей конусных
дробилок.
5. Расчет основных параметров конусных дробилок.
6.Основные направления развития конусных дробилок.

3. 1.Область применения и назначение конусных дробилок

В зависимости от технологического назначения конусные дробилки (КД)
подразделяют на:
Конусные дробилки крупного дробления (ККД) они характеризуются размерами
загрузочной щели и могут принимать куски материала размером от 400 до 1200 мм, размер
кусков готового продукта, соответственно, равен 75 ÷ 300 мм;
Конусные дробилки среднего дробления (КСД). Они измельчают материал с размером
исходных кусков от 65 до 300 мм до, соответственно, 12 ÷ 60 мм;
Конусные дробилки мелкого дробления (КМД). В зависимости от размера дробилки
максимальный размер поступающих кусков материала от 40 до 100 мм, готового продукта,
соответственно, от 3 до 15 мм.
КСД и КМД характеризуются диаметром основания подвижного конуса.

4.

3
Рис. 1 Схема работы конусной дробилки:
1 – ось неподвижного конуса;
6 – эксцентриковая втулка; 2 – ось подвижного
конуса; 3 – точка гирации;
4 – подвижный конус; 5 – неподвижный
стакан; 8 – траектория движения точки при 9
– то же, на холостом ходу; 10 – то же, при
дроблении
2
1
6
5
4
9
10
8

5. 2. Классификация конусных дробилок

В зависимости от положения точки гирации:
с верхним расположением точки гирации;
с средним расположением точки гирации;
с нижним расположением точки гирации.
Характерной особенностью работы КД в зависимости от расположения точки гирации
является следующие: при верхнем расположении точки гирации (рис. 6.2, а)
перемещение подвижного конуса в верхней части камеры дробления минимальное, в
нижней – максимальное; при среднем расположении (рис. 6.2, б) перемещение
подвижного конуса в средней части рабочей камеры минимальное, в верхней и нижней –
максимальное; при нижнем расположении точки гирации (рис.6.2, в) максимальное
перемещение подвижного конуса в верхней части рабочей камеры, минимальное – в
нижней.

6.

а)
б)
2
1
1 2
3
4
5
в)
1 2
4
5
4
5
3
3
Рис. 2 Схема расположения точки гирации:
а) с верхним расположением; б) с средним расположением; в) с нижним
расположением; 1 – неподвижный конус; 2 – подвижный конус; 3 – точка гирации
(пересечения осей 4 и 5); 4 – ось неподвижного конуса; 5 – ось подвижного конуса

7.

В зависимости от конструкции подвижного конуса:
длинноконусные с углом наклона образующей конуса 70÷80º (рис. 3, а, б)
короткоконусные с углом наклона образующей конуса 40÷42º (рис. 3, в, г)
с подвешенным конусом (рис. 3, а, б, в);
длинноконусные – дробилки ККД
короткоконусные – дробилки КСД, КМД
По характеру движения подвижного конуса:
с конусом совершающим круговые качательные движения относительно неподвижного конуса
(рис.6.2);
с равномерным поступательным пермещением подвижного конуса по всей высоте камеры
дробления (рис. 6.3,б).
По типу привода:
с электроприводом;
с гидроприводом;
с односторонним приводом (рис. 3, б, в, г);
с двухсторонним приводом (рис. 3, а);
с пружинным амортизатором (рис. 3, в);
с гидравлическим амортизатором (рис. 3, г).

8.

Рис. 3 Конструктивные особенности КД

9.

Рис. 4 Кинематические схемы КД

10. 3. Устройство и принцип действия конусных дробилок

Рис. 5 Конусная дробилка
крупного дробления:
1 – станина; 2,3 – нижняя и
верхняя части подвижного конуса;
4 – футеровка; 5 – траверса;
6 – главный вертикальный вал;
7 – подвижный конус;
8 – футеровка;
9 – эксцентриковая втулка;
10 – коническое колесо;
11 – ведущий вал; 12 – шкив
клиноременной передачи;
13 – стакан

11.

Рис. 6 Конусная дробилка среднего
дробления
1 – эксцентриковая втулка;
2 – цилиндрическая втулка;
3 – станина; 4 – коническое колесо;
5 – бронзовый подпятник; 6 – пружина;
7 – подвижный конус; 8 – опорное кольцо;
9 – регулирующие кольцо;
10 – разбрасывающая тарель;
11 – загрузочный патрубок;
12 – регулировочное устройство;
13 – храповый механизм;
14 – неподвижный конус;
15 – воротник; 16 – сферическая опора;
17 – ведущий вал; 18 – корпус ведущего
вала; 19 – коническая шестерня;
20 – вал; 21 – стальные шайбы;
22 – бронзовая втулка

12. Схема конусной дробилки мелкого дробления КМД-2200Т1-Д

13. Схема конусной дробилки мелкого дробления КМД-2200Т1-Д

Производитель: ОМЗ
(объединенные
машиностроительные заводы)

14. Камера дробления

4. Конструктивные особенности узлов и
деталей конусных дробилок
Камера дробления

15. Камера дробления

КСД
Камера дробления
КМД

16. Гидравлическая разгрузка больших недробимых тел и завалов

17. Крепление футеровочных плит

18. Устройства защиты от пыли

19. Устройства защиты от пыли

20. Схема конусной инерционной дробилки (НИИЦеммашем)

21. Определение угла захвата

5. Расчет конструктивных, технологических и
энергетических параметров конусных
дробилок
Определение угла захвата
1 2
2

22. Частота вращения подвижного конуса

S
h
(tg 1 tg 2 )
gt
h
2
2
1 2
t
2

23.

Ширина загрузочного отверстия
V
k
q
SB SH
q HL
2
qn
Q
i
qnb
Q
B

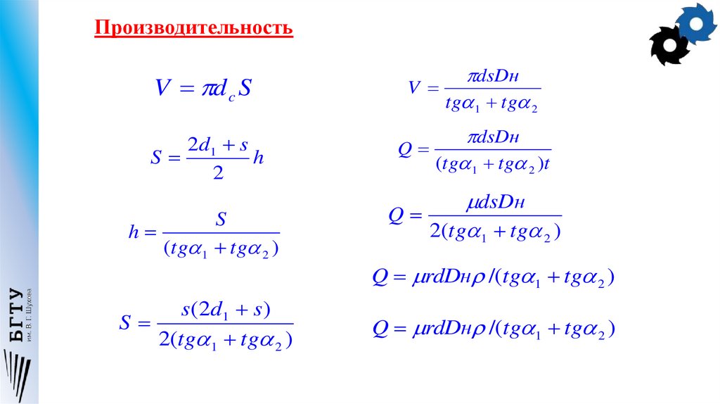
24. Производительность

V d c S
dsDн
V
tg 1 tg 2
2d 1 s
S
h
2
dsDн
Q
(tg 1 tg 2 )t
S
h
(tg 1 tg 2 )
s ( 2d 1 s )
S
2(tg 1 tg 2 )
dsDн
Q
2(tg 1 tg 2 )
Q rdDн /(tg 1 tg 2 )
Q rdDн /(tg 1 tg 2 )

25. Мощность привода

B (1,15 1,20) D
N дв K N D en
2
k
N дв 0,2nD ,
2
k
L (1,25 3,5) B
n 190 60B

26. Спасибо за внимание !

English     Русский Rules