КОМПРЕССОРЫ
КЛАССИФИКАЦИЯ
Принципиальная схема и индикаторная диаграмма одноступенчатого поршневого компрессора
Ротационный компрессор (пластинчатый)
Ротационный компрессор (винтовой)
Центробежный компрессор
Осевой компрессор
Процессы сжатия в компрессоре
Рис. а. Процесс сжатия Рис. б. Процесс сжатия в компрессоре в диаграмме h-s в компрессоре при различных показателях процесса
МНОГОСТУПЕНЧАТОЕ СЖАТИЕ
1.23M
Category: physicsphysics

Компрессоры

1. КОМПРЕССОРЫ

2. КЛАССИФИКАЦИЯ

3.

• Основными параметрами, характеризующими работу
компрессорных машин, можно считать соотношение
давлений сжатия, определяемое как отношение
давления рабочего тела за компрессором к давлению
рабочего тела перед компрессором, и их подачу. Под
подачей принято понимать секундное или часовое
количество газа или пара, которое подает
компрессор, выраженное в кубических метрах газа
или пара при параметрах, которые они имеют на
входе в компрессор.
• Степень
повышения
давлений сжатия)
давления
(соотношение
( к ) p2 / p1
• Объемный расход газа (подача)
Q V /
• Массовый расход газа
G М/

4. Принципиальная схема и индикаторная диаграмма одноступенчатого поршневого компрессора

При движении поршня слева направо
давление газа в цилиндре становится
меньше давления во всасывающем
патрубке.
Всасывающий
клапан
открывается и по мере движения
поршня в крайнее положение полость
цилиндра
заполняется
газом
теоретически по линии n-1. При
обратном движении поршня справа
налево
всасывающий
клапан
закрывается и поршень сжимает газ в
цилиндре теоретически по кривой 1–2,
пока давление в цилиндре не
достигает давления р2, равного
давлению газа в нагнетательной линии
трубопровода.
Открывается
нагнетательный клапан и поршень
выталкивает газ в нагнетательную
линию трубопровода при постоянном
давлении р (линия 2–3).

5. Ротационный компрессор (пластинчатый)

Ротационный компрессор В ротационном компрессоре роль
поршня выполняет ротор. В корпусе
(пластинчатый)
компрессора 1 вращается ротор 2,
расположенный
эксцентрично
относительно корпуса. В теле ротора
имеются пазы, в них скользят
пластины 3, которые под действием
центробежной силы всегда прижаты
к стенке корпуса. Газ поступает через
входной патрубок 4. Порция газа,
находящаяся
между
двумя
соседними пластинами, сжимается,
т.к. объем газа уменьшается при
вращении
ротора
из-за
его
эксцентричности
относительно
корпуса. Сжатый газ выбрасывается
в выходной патрубок 5. Принцип
действия ротационного компрессора
аналогичен
принципу
действия
поршневого:
сжатие
газа
осуществляется за счет уменьшения
его объема .

6. Ротационный компрессор (винтовой)

Винтовой компрессор состоит из двух винтообразных
роторов: ведущего и ведомого. Рабочие полости образованы
роторами и корпусом. По мере движения газа вдоль роторов
объем полостей и, соответственно, объем газа уменьшается,
что приводит к росту давления газа.
Преимущества перед поршневыми: более равномерная
подача
газа;
отсутствие
возвратно-поступательного
движения; отсутствие клапанов, но более низкий КПД!

7. Центробежный компрессор

В рабочем колесе (1-2) при его вращении под действием
центробежной силы происходит повышение кинетической энергии
потока и давления газа. Затем газ попадает в безлапаточный
диффузор (2-3) , где происходит частичное преобразование
кинетической энергии в потенциальную, что приводит к росту
статического давления. В лопаточном диффузоре (3-4) вследствие
увеличения проходного сечения – торможения также происходит рост
давления газа. Затем идет поворотное устройство (4-5), обратный
направляющий аппарат (5-6) и далее газ идет к рабочему колесу
следующей ступени, если это последняя ступень за лопаточным
диффузором газ поступает в выходное устройство (улитку).

8. Осевой компрессор

Компрессор высокого давления ГТД ПС-90ГП-25:
1 – входной направляющий аппарат; 2 – корпус направляющих аппаратов 1-й, 2-й и 3-й ступеней;
3 – корпус передний; 4 – корпус задний; 5 – корпус системы перепуска и отбора воздуха; 6 – спрямляющий
аппарат 13-й ступени; 7 – задняя опора ротора; 8 – ротор; 9 – передняя опора ротора.
В осевом компрессоре (ОК) ГТД механическая энергия вращения ротора
преобразуется в потенциальную энергию сжатого воздуха. Вследствие вращения
ротора с установленными на нем рабочими лопатками, потоку воздуха
сообщается кинетическая энергия, которая частично преобразуется в
потенциальную энергию (энергию давления) при прохождении потока по
диффузорным каналам между рабочими лопатками ОК. За каждым рабочим
колесом ротора расположен ряд лопаток неподвижного направляющего аппарата
ОК, проходя между которыми происходит дальнейшее преобразование
кинетической энергии потока воздуха в энергию давления.

9.

Струйный компрессор - газового эжектора
9

10.

Газовый эжектор – струйный компрессор, в котором
происходит снижение температуры высоконапорного
газового потока в результате дросселирования, а также
сжатие низконапорного газа за счет его смешения с
высоконапорным потоком.
1 –
патрубок ввода потока
высоконапорного
газа;
2 – форкамера; 3 – патрубки ввода низконапорного газа;
4 – приемная камера; 5 – сопло; 6 – камера смешения;
7 – диффузор; 8 – патрубок вывода смеси; S , D
– длина и
КС
КС
диаметр камеры смешения.

11.

Газовый эжектор состоит из сопла 5, в котором происходит
преобразование потенциальной энергии высоконапорного
потока газа в кинетическую энергию, камеры смешения 6, в
которой происходит передача энергии от высоконапорного к
низконапорному потоку газа, и диффузора 7 для повышения
давления смеси потоков за счет снижения ее скорости.
Работа газовых эжекторов характеризуется следующими
параметрами:
коэффициентом эжекции – соотношение массовых

расходов низконапорного
и высоконапорного
Gв потоков газа, u Gн / Gв ;
степенью сжатия низконапорного газа – соотношение
значений давления потока газа за диффузором p с и в
камере смешения p н , pс / pн ;
степенью расширения высоконапорного потока газа в
сопле – отношение значений давления высоконапорного
потока до эжектора и в камере смешения, pв / pн .

12.

К примеру, газовые эжекторы, используемые на УКПГ
Уренгойского месторождения при степени расширения
высоконапорного потока газа
обеспечивают
5
коэффициент эжекции u 0 ,01 0 ,3 и степень сжатия
низконапорного потока газа на уровне 3 .
Двухступенчатые газовые эжекторы, разработанные для
УКПГ Ямбургского месторождения, могут обеспечить
коэффициент эжекции u 0 ,025 0 ,035 и степень сжатия
3 ,0 3,1 при степени
низконапорного потока газа
расширения высоконапорного потока газа 5 .
По величине внутреннего КПД процесса сжатия струйные
компрессора – эжекторы типа «газ – газ» ( ад 10 35 % )
весьма существенно уступают лопаточным компрессорам
( ад 70 85 %
). Однако, они имеют более простую
конструкцию, более низкие затраты на изготовление и
монтаж, не требуют энергопривода, что может обеспечить
достаточно высокую экономическую эффективность их
использования.

13. Процессы сжатия в компрессоре

В реальных компрессорах приходится
учитывать потери давления при
течении газа через клапаны, трение
поршня о стенки цилиндра, утечки газа
через неплотности и т. д. Все это вместе
взятое
сильно
изменяет
вид
индикаторной диаграммы поршневого
компрессора. В частности, из-за
наличия сжатого газа во вредном
пространстве при движении поршня
слева направо, давление газа в
цилиндре изменяется по линии 3–4, а
не
мгновенно
по
линии
3–n.
Всасывающий клапан открывается не
при давлении р1, а при давлении,
которому соответствует точка d.
То же самое относится к работе
нагнетательного клапана, который
открывается при давлении несколько
большем, чем давление р2.

14.

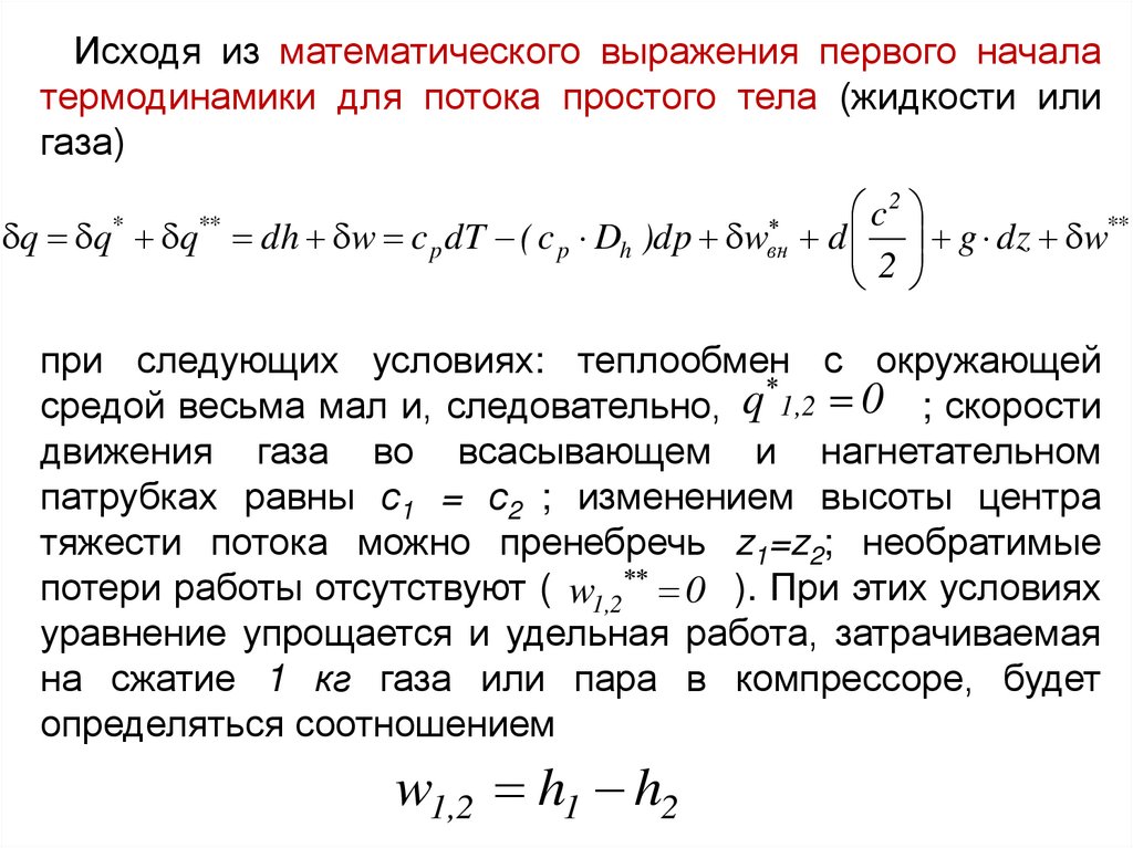
Исходя из математического выражения первого начала
термодинамики для потока простого тела (жидкости или
газа)
2
c
*
**
q q q dh w c p dT ( c p Dh )dp wвн d g dz w**
2
при следующих условиях: теплообмен с окружающей
q
1,2 0 ; скорости
средой весьма мал и, следовательно,
движения газа во всасывающем и нагнетательном
патрубках равны с1 = с2 ; изменением высоты центра
тяжести потока можно пренебречь z1=z2; необратимые
потери работы отсутствуют ( w1,2 0 ). При этих условиях
уравнение упрощается и удельная работа, затрачиваемая
на сжатие 1 кг газа или пара в компрессоре, будет
определяться соотношением
w1,2 h1 h2

15.

Выражение для расчета удельной работы, затрачиваемая
на сжатие 1 кг идеального газа принимает вид
w1,2 h1 h2 c p T1 T2
Величина w1,2 - отрицательная, так как при сжатии
приходится затрачивать работу, однако для удобства
расчетов, ее определяют как положительную – по
абсолютному значению.
Мощность, которая затрачивается на сжатие газа в
компрессоре, определяется для реального газа
N G h2 h1
и идеального газа
N G c p T2 T1
Полученные уравнения справедливы как для поршневых,
так и для лопаточных машин, поэтому процессы сжатия газа
в
поршневых
или
лопаточных
машинах
с
термодинамической точки зрения идентичны.

16.

Для обратимого адиабатного процесса удельная работа
сжатия идеального газа определяется из соотношения
k 1
k
T2
p2
w1,2 c p T2 T1 с p T1 1 с p T1 1
p1
T1
k 1
k 1
p2 k
p2 k
k
k
p1v1 1
RT1 1 .
p1
k 1
p1
k 1
Работа сжатия газа в реальном процессе определяется
после введения понятия внутреннего относительного КПД
компрессора ηic, характеризующего необратимые потери
при сжатии
k 1
k
p2
1
1
k
wi
w1,2
RT1 1
p1
ic
ic k 1

17. Рис. а. Процесс сжатия Рис. б. Процесс сжатия в компрессоре в диаграмме h-s в компрессоре при различных показателях процесса

Рис. а. Процесс сжатия
в компрессоре в диаграмме h-s
Рис. б. Процесс сжатия
в компрессоре при различных
показателях процесса
В реальном компрессоре из-за необратимых потерь линия
процесса сжатия идет правее линии обратимого процесса.
Это связано с тем, что
необратимые потери работы
переходят в теплоту внутреннего теплообмена w** q** 0
и энтропия при этом возрастает.

18.

w1,2 в
Отношение потенциальных работ w1,2 a
и
процессах сжатия 1–2а и 1–2 характеризует внутренние
необратимые потери и определяет относительный
внутренний КПД компрессора
w1,2 a
ic
1
w1,2
Для
изотермического
процесса
удельная
работа
обратимого сжатия идеального газа может быть
определена по уравнению
p1
p1
w1,2 p1v1 ln
RT1 ln
p2
p2
Реализация изотермического процесса в компрессорах, при
проведении которого необходимо постоянно отводить теплоту, чтобы
температура газа в процессе оставалась неизменной, практически
трудно осуществима. Изотермический процесс сжатия является как бы
эталонным, к которому стремятся приблизить реальный процесс сжатия
газа в компрессорах. Одним из способов приближения процесса сжатия
к изотермическому является использование многоступенчатое сжатие
газа с промежуточным охлаждением.

19. МНОГОСТУПЕНЧАТОЕ СЖАТИЕ

Схема двухступенчатого компрессора:
1 – первая ступень сжатия (компрессор низкого давления);
2 – промежуточный холодильник; 3 – вторая ступень сжатия
(компрессор высокого давления)

20.

При высоких степенях сжатия газа в одноступенчатом
компрессоре в конце процесса температура газа достигает
весьма высокого значения, что нежелательно, в частности, изза опасности воспламенения масла в системе смазки. Поэтому
для
получения
газа
высокого
давления
используют
многоступенчатые компрессоры, представляющие собой
несколько последовательно соединенных одноступенчатых
компрессоров. Кроме того, промежуточное охлаждение при
многоступенчатом сжатии газа дает возможность приблизить
процесса сжатия к изотермическому – наиболее эффективному.

21.

Промежуточное охлаждение газа в холодильнике дает
существенный выигрыш в работе, измеряемой площадью
2-2'-3-3' в координатах р–v.
Теплота, отданная газом в холодильнике, определяется
площадью 2-2'-с-b в координатах Т–s.
Для получения наименьшей работы сжатия при
проектировании
многоступенчатых
компрессоров
стремятся, во-первых, обеспечить равенство температур
газа на входе во все ступени компрессора и, во-вторых,
обеспечить равенство работ сжатия по всем ступеням
компрессора. Последнее условие можно выполнить, если
степень повышения давления каждой ступени компрессора
одинакова.
Если в компрессоре не две, а т ступеней, то
распределение давлений между ступенями идеального
компрессора должно отвечать условию
C1 C2 ... Cm C
m
English     Русский Rules