ТЕМА №7: КОЛЛИГАТИВНЫЕ СВОЙСТВА РАСТВОРОВ
1. Растворы неэлектролитов
Молярная концентрация вещества С:
3. Законы Рауля Первый закон Рауля
Потенциальными электролитами являются вещества с ионной и ковалентной полярной связями.
Количественными характеристиками электролитической диссоциации являются:
Исходя из значения степени диссоциации все электролиты условно можно разделить на три группы:
Изотонический коэффициент
Константа диссоциации
5. Отклонения от законов Вант-Гоффа и Рауля для растворов электролитов
2.36M
Category: chemistrychemistry

Коллигативные свойства растворов. Тема 7

1. ТЕМА №7: КОЛЛИГАТИВНЫЕ СВОЙСТВА РАСТВОРОВ

Рассматриваемые вопросы:
1. Растворы неэлектролитов.
2. Осмос. Осмотическое давление. Закон Вант-Гоффа.
3. Законы Рауля.
4. Растворы электролитов. Электролитическая
диссоциация.
5. Отклонения от законов Вант-Гоффа и Рауля.
1

2. 1. Растворы неэлектролитов

Неэлектролиты – вещества, которые не диссоциируют на
ионы ни в растворах, ни в расплавах и не проводят
электрический ток.
К неэлектролитам относятся в основном органические
соединения, например, сахар, этанол, формальдегид и др.
Коллигативные свойства растворов – это свойства, которые
зависят лишь от числа частиц растворенного вещества и
приданных условиях не зависят от химической природы
растворенного вещества и растворителя.
2

3.

Коллигативные свойства растворов:
• осмотическое давление (Росм),
• понижение давления насыщенного пара растворителя
над раствором ( Р/Р°),
• понижение температуры замерзания ( Тзам),
• повышение температуры кипения раствора ( Ткип).
3

4.

2. Осмос. Осмотическое давление. Закон Вант-Гоффа
Схема простейшего осмометра
4

5.

ч Осмосом называется самопроизвольная диффузия молекул
растворителя в раствор через полупроницаемую мембрану,
разделяющую раствор и растворитель.
Осмотическое давление равно такому давлению, которое
нужно приложить к раствору для того, чтобы прекратить осмос.
Величина осмотического давления зависит от концентрации
раствора и от температуры, но не зависит ни от природы
растворенного вещества, ни от природы растворителя.
Для растворов неэлектролитов невысоких концентраций
зависимость осмотического давления от концентрации и
температуры раствора подчиняется закону Вант-Гоффа и
выражается уравнением:
5

6.

Закон Вант-Гоффа
Росм = С∙R∙T
,
где Росм – осмотическое давление раствора, кПа или
атм;
С – молярная концентрация вещества, моль/дм3;
R – универсальная газовая постоянная, равная
8,314 Дж/(моль∙К) или 0,082 атм∙л/(моль∙К);
T – абсолютная температура раствора, К.
6

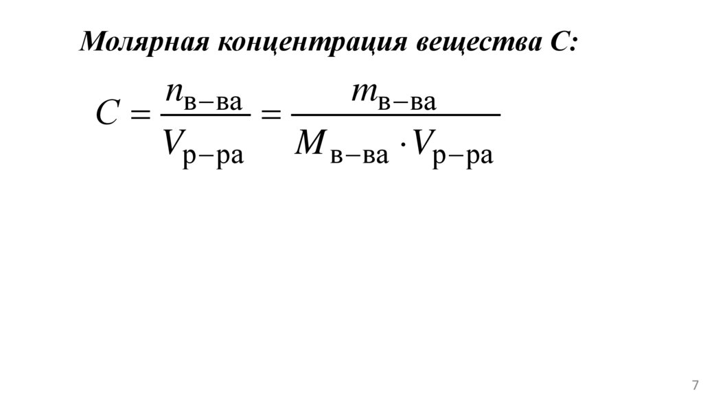
7. Молярная концентрация вещества С:

nв ва
mв ва
С
Vр ра M в ва Vр ра
7

8.

Практическое значение осмоса:
1. Процессы всасывания и выделения влаги в растительных и
животных организмах
2. Утоление жажды
3. Явление тургора (напряжения растительных тканей – упругость
мягких органов растений)
4. Процессы силосования кормов
Концентрированные растворы сахара (сироп) и соли (рассол) широко применяются для
консервирования продуктов, так как вызывают удаление воды из микроорганизмов (плазмолиз) и
их гибель.
Растворы с одинаковым осмотическим давлением называются изотоническими.
Молекулы нелетучего растворенного компонента (вещества) раствора препятствуют
улетучиванию из раствора молекул растворителя.
8

9.

Действие растворов соли различной концентрации на красные кровяные
клетки крови – эритроциты
9

10. 3. Законы Рауля Первый закон Рауля

давление насыщенного пара растворителя
Р°
Р
10

11.

Первый закон Рауля: относительное понижение давления
насыщенного
пара
растворителя
над
раствором
ΔP
пропорционально молярной доле растворенного нелетучего
вещества :
P P P
o
o
P
P
o
где ΔP– разность между давлениями насыщенного пара над
растворителем Р° и над раствором Р.
11

12.

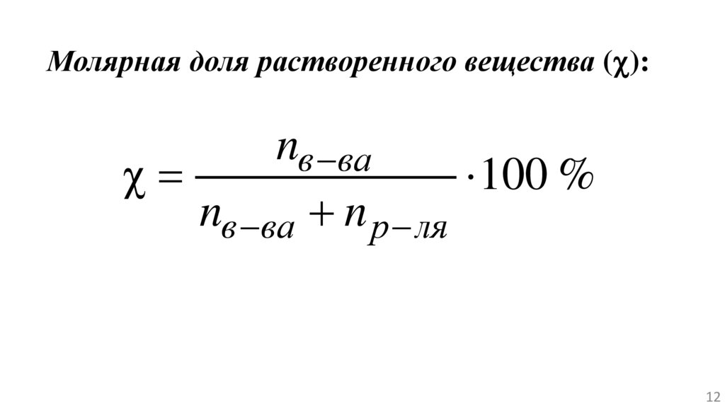
Молярная доля растворенного вещества ( ):
nв ва
χ
100 %
nв ва n р ля
12

13.

Второй закон Рауля (эбулиоскопический): повышение
температуры кипения раствора неэлектролита ΔТкип
пропорционально моляльной концентрации растворенного
вещества Сm:
ΔТкип = ЭТ ∙Сm
Второй закон Рауля (криоскопический): понижение
температуры замерзания раствора неэлектролита ΔТзам
пропорционально моляльной концентрации растворенного
вещества Сm:
ΔТзам = КТ ∙Сm
13

14.

где ЭТ (КТ) – эбулиоскопическая (криоскопическая)
постоянные, зависящие только от природы растворителя,
но не зависящие от природы растворенного вещества.
Физический смысл ЭТ (КТ): показывает, на сколько
градусов изменяется температура кипения (замерзания)
растворителя при Сm = 1 моль/кг.
Например, для воды ЭТ = 0,52; КТ = 1,86
14

15.

Моляльная
вещества Сm:
концентрация
растворенного
nв ва
mв ва
Сm
mр ля M в ва mр ля
Температуры кипения и замерзания растворов можно
рассчитать по формулам:
Ткип р-ра =Ткип р-ля + ΔТкип
Тзам р-ра = Тзам р-ля – ΔТзам
15

16.

4. Растворы электролитов. Электролитическая
диссоциация
Электролиты – вещества, диссоциирующие в растворах и
расплавах на ионы и проводящие электрический ток.
Электролитическая диссоциация – процесс распада молекулы
электролита на ионы под действием полярных молекул
растворителя.
В неполярных растворителях (органические вещества)
потенциальный электролит не диссоциирует.
Потенциальными электролитами являются вещества с ионной и
ковалентной полярной связями.
16

17. Потенциальными электролитами являются вещества с ионной и ковалентной полярной связями.

17

18.

Электролитическая диссоциация в растворе происходит в
результате сложного физико-химического взаимодействия
молекул электролита с полярными молекулами растворителя.
Процесс растворения вещества К+А- в воде, являющегося
соединением с типичной ионной связью, рассмотрели на
прошлой лекции.
Электролитическая диссоциация полярных молекул
электролита в растворе происходит вследствие ослабления и
разрыва связи в молекуле растворяемого вещества,
вызванного действием полярных молекул растворителя:
18

19.

гидратированные ионы
19

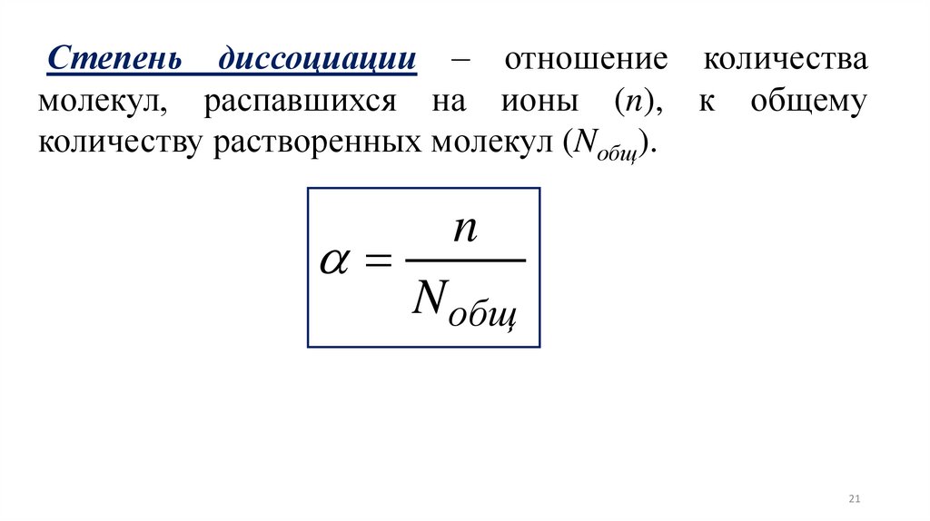
20. Количественными характеристиками электролитической диссоциации являются:

• степень диссоциации ( );
• изотонический коэффициент (i);
• константа диссоциации (КД).
20

21.

Степень диссоциации – отношение количества
молекул, распавшихся на ионы (n), к общему
количеству растворенных молекул (Nобщ).
n
N общ
21

22. Исходя из значения степени диссоциации все электролиты условно можно разделить на три группы:

• слабые электролиты (α < 3 %): H2CO3, H2S, HCN,
NH4OH, Cu(OH)2 и др.
• электролиты средней силы (3 % < α < 30 %): HNO2,
Н3РО4, HF, H2SO3, Mg(OH)2 и др.
• сильные электролиты (α 30 % ): HCl, H2SO4, HNO3,
NaOH, KOH, Ca(OH)2, NaCl, CuSO4 и др.
22

23.

Сильные электролиты в водных растворах (или полярных
растворителях) диссоциируют практически полностью.
Уравнение процесса электролитической диссоциации
сильного электролита записывается с указанием его
практической необратимости: приводится лишь одна стрелка,
направленная от молекулярной формы электролита к его ионам.
H2SO4 → Н+ + HSO4−.
Диссоциация слабых электролитов протекает обратимо и
характеризуется установлением равновесия:
Н3РО4 ⇄ Н+ + Н2РО4−.
Диссоциация слабых электролитов проходит более эффективно
в разбавленных растворах, чем в концентрированных.
23

24. Изотонический коэффициент

i - показывает, во сколько раз увеличивается число частиц в
растворе электролита в результате его диссоциации.
Он всегда больше единицы i > 1.
α и i связаны соотношением:
i 1
α
k 1
где k – количество ионов, на которое диссоциирует одна молекула
электролита.
Например, Al2(SO4)3 →2Al3+ + 3SO42−, следовательно, k = 5
24

25. Константа диссоциации

Для слабого электролита: KA K
+
катион

+анион
A
[ K ][ A ]
Константа диссоциации выражается: Kд
[ KA]
+

где [K ], [A ] и [KA] – равновесные молярные концентрации

+
ионов K и A в растворе и недиссоциированного соединения
3
KА (в моль/дм ).
25

26.

Чем больше Kд, тем электролит лучше распадается
на ионы.
•ч
Константа диссоциации зависит от природы
электролита, растворителя, от температуры, но не зависит
от концентрации раствора.
26

27.

Закон разбавления Оствальда
Пусть С – исходная молярная концентрация,
– степень электролитической диссоциации электролита.
+
Тогда при достижении равновесия концентрации ионов K и А
+
в растворе составят [K ] = [А ] = С, а
концентрация недиссоциировавших молекул KА: [KА] = (1– )С.
Тогда выражение для Kд запишется:
[ K ][ A ]
c

(1 )с
[ KA]
2
2
27

28.

c

1
2
Если 1, тогда:

Закон разбавления
Оствальда

2
≈ С
Чем меньше с, тем больше
.
c
28

29. 5. Отклонения от законов Вант-Гоффа и Рауля для растворов электролитов

Закон Вант-Гоффа для разбавленных растворов электролитов:
Pосм = i∙СRT
Первый закон Рауля для разбавленных растворов электролитов:
P
i•
0
P
Второй закон Рауля для разбавленных растворов электролитов:
ΔТзам = i∙КТ Сm,
ΔТкип = i∙ЭТ Сm.
29

30.

30

31.

31

32.

Гидролиз – процесс взаимодействия
ионов соли с водой, приводящий к
образованию слабого электролита.
Гидролиз протекает в обменных
процессах живых организмов, при
приготовлении и переваривании
пищи, стирке, мытье посуды, и др.
32
English     Русский Rules