Соискатель: Коробченко Дмитрий Алексеевич  Научный руководитель: д.т.н., доц. Рулев А.В. Саратов – 2025
АКТУАЛЬНОСТЬ РАБОТЫ
СООТВЕТСТВИЕ ПАСПОРТУ ЗАЯВЛЕННОЙ СПЕЦИАЛЬНОСТИ
5.27M
Category: industryindustry

Совершенствование методов разработки и расчета децентрализованных энергетических теплонасосных систем, работающих смесях

1.      Соискатель: Коробченко Дмитрий Алексеевич  Научный руководитель: д.т.н., доц. Рулев А.В. Саратов – 2025

ДОКЛАД
по диссертации на соискание ученой степени
кандидата технических наук
СОВЕРШЕНСТВОВАНИЕ МЕТОДОВ РАЗРАБОТКИ И РАСЧЕТА
ДЕЦЕНТРАЛИЗОВАННЫХ ЭНЕРГЕТИЧЕСКИХ ТЕПЛОНАСОСНЫХ СИСТЕМ
РАБОТАЮЩИХ НА ЗЕОТРОПНЫХ УГЛЕВОДОРОДНЫХ СМЕСЯХ
Специальность 2.4.5 – Энергетические системы и комплексы
Соискатель: Коробченко Дмитрий Алексеевич
Научный руководитель: д.т.н., доц. Рулев А.В.
Саратов – 2025
1

2. АКТУАЛЬНОСТЬ РАБОТЫ

по подбору компонентов
рабочих веществ в зависимости от потенциала повреждения
озонового слоя, потенциала потепления климата и стоимости.
1. В настоящее время не разработаны методы
В настоящее время не разработаны методы
достижения максимальной
энергетической
эффективности
энергетических
теплонасосных
систем,
использующих зеотропные смеси для нагрева и охлаждения сред с ограниченной
теплоемкостью
3. Отсутствие методов расчета проточных трубных конденсаторов и испарителей
зеотропной смеси для нагрева и охлаждения сред с ограниченной
теплоемкостью, учитывающих
изменение интенсивности теплообмена и
температурных условий в зависимости от непрерывно изменяющихся состава
и режимов течения парожидкостной смеси.
4.
Отсутствие
экономико-математической
модели
обоснования
децентрализованных энергетических систем на основе тепловых насосов,
использующих зеотропные смеси, с учетом временной динамики их
функционирования, изменения стоимостных параметров во внешней и
2

3. СООТВЕТСТВИЕ ПАСПОРТУ ЗАЯВЛЕННОЙ СПЕЦИАЛЬНОСТИ

Децентрализованные сберегающие энергетические системы
объектов с малым теплопотреблением, понимаются как совокупность
подсистем выработки и потребления энергии, объединенных
единым целями
экономии
теплоты и сокращения выбросов
парниковых газов.
Тема и содержание диссертации соответствуют паспорту
специальности 2.4.5 Энергетические системы и комплексы, а именно:
- п.2. - Исследование и разработка нетрадиционных источников
энергии
и
новых
технологий
преобразования
энергии
в
энергетических системах и комплексах;
- п.5. - Разработка и исследование в области энергосбережения
и ресурсосбережения при производстве тепловой и электрической
энергии.
3

4.

Цель работы
4
Совершенствование методов разработки и расчета децентрализованных
теплонасосных систем, использующих зеотропные углеводородные смеси для
нагрева и охлаждения сред с ограниченной теплоемкостью
Задачи исследований:
1. Разработка метода по подбору компонентов рабочих веществ в зависимости от потенциала
повреждения озонового слоя, потенциала потепления климата и стоимости.
2. Получение алгоритма
достижения максимальной энергетической эффективности
децентрализованных теплонасосных систем путем определения минимальной разности
средних температур конденсации и испарения в зависимости от состава смеси.
3. Разработка математических положений расчета проточных трубных испарителей и
конденсаторов зеотропных смесей, учитывающих коэффициенты теплообмена,
и
температуры при изменении режимов течения и состава зеотропных смесей.
4. Разработка экономико-математической модели обоснования децентрализованных
теплонасосных систем на зеотропных смесях и определение интегральных затрат в
зависимости от независимой переменной и временной динамики их функционирования.

5.

Научная
новизна
работы
1. Предложено выражение по подбору компонентов рабочих
веществ в ДТНС, позволяющее обосновать тип зеотропной
углеводородной смеси в зависимости от потенциалов повреждения
озонового слоя и потепления климата и стоимости компонента.
2. Предложен метод по достижению максимального
коэффициента преобразования ДТНС на ЗС путем
определения
концентрации
низкокипящего
компонента,
обеспечивающего минимальную разность температур между К и И.
3. Разработана универсальная атематическая модель теплового расчета
трубных К и И ДТНС, позволяющая учитывать влияние степени сухости
парожидкостной смеси на температурные условия, состав и интенсивность
теплообмена ЗС, при переходящих один в другой расслоено - пробкового, кольце волновогоидисперсного режимовтечения.
4. Разработана экономико-математическая модель обоснования
ДТНС на зеотропной смеси, позволяющая, определять интегральные
затраты, с учетом влияния независимой переменной состава смеси и
временной динамики функционирования ДТНС.
5

6.

Обоснование типов РВ, имеющих минимальные значения параметров,
характеризующих их пригодность к использованию в качестве зеотропных
смесей в ДТНС
6
В качестве критерия для обоснования принята система из функций потенциала разрушени
озонового слоя ODP, потенциала глобального потепления GWP и стоимости рабочего вещества
пункте отпуска Ц с учетом ее устойчивости во времени У:
ОDР(Cl,F)
1
GWP( ,t)
min;
2
(Ц, У)
3
z z1;; z 2; z 3....zi i
(1)
Подставляя в систему (1) значения компонентов рабочих веществ z1
÷ zi и производ
необходимые операции по подбору получим, что наиболее пригодными к использованию
зеотропных смесях в ДТНС являются предельные углеводороды, такие как: пропан (z6), н – бута
(z7). изо-бутан (z8), н-пентан (z9), изо –пентан (z10), которые производятся на отечественных завода
чистотой не менее 97%, являются полностью импорто замещающим продуктом

7.

.
7
Схема цикла ДТНС на климатобезопасно
углеводородной смеси и СОТП
1 – трубный И; 2 – кожух, в котором охлаждается ОПП
трубопроводы ЗС для присоединения компрессора 4; 6
КД; 7 - кожух, в котором нагревается ОПП; 8 и 10 – трубопр
для присоединения регулятора 9 по снижению тем
насыщенной жидкой фазы ЗС; 11– канал соединяющий ме
пространства И и КД; 12 – устройство для нагрева
продукции. Обозначения процессов : а-b – сжатие парово
компрессоре 4; b-c – конденсация паровой фазы;
c-d температуры насыщенной жидкой фазы в регуляторе
испарение насыщенной жидкой фазы в испарителе 1.

8.

ОБОСНОВАНИЕ МАКСИМАЛЬНОЙ ЭНЕРГЕТИЧЕСКОЙ ЭФФЕКТИВНОСТИ
ТЕПЛОВОГО НАСОСА, РАБОТАЮЩЕГО НА ЗЕОТРОПНОЙ СМЕСИ
8
Новизна предлагаемого метода
состоит
в разработке принципа и метода
по
достижению
максимальной энергетической эффективности ДТНС на основе выбора
величины мольной концентрации низкокипящего компонента с минимальной разностью
температур зеотропной смеси в испарителе и конденсаторе, показанной в выражениях (1) и
(2):
t кд (ξ ) - t и (ξ ) - t кд (ξ ) - t и (ξ ) /
с.н i
с.к i
с.к i с.н i
кд
и
t с.ср (ξ i ) - t с.ср (ξ i ) tкдс.к (ξi )-tс.ни (ξi )> =
= MIN
кд
и
кд
и
и
> t кд
с.н (ξ i )-t с.к (ξ i )
/ln t с.к (ξ i ) - t с.н (ξ i ) / t с.н (ξ i ) - t с.к (ξ i )
кд
2.А)
и
и
больше, чем t с.к (ξ i ) - t с.н (ξ i ) ;
если разность температур t кд
с.н (ξ i ) - t с.к (ξ i )
t кд (ξ ) - t и (ξ ) - t кд (ξ ) - t и (ξ ) /
с.к i
с.н i
с.н( i с.к i
кд
и
t с.ср (ξ i ) - t с.ср (ξ i ) tкдс.н (ξi )-tс.ки (ξ)i > =
= MIN
кд
и
кд
и
кд
и
> t с.к (ξ i )-t с.н (ξ i )
/ln t с.н (ξ i ) - t с.к (ξ i ) / t с.к (ξ i ) - t с.н (ξ i )
если разность температур
и
t кд

)
t
с.к
i
с.н (ξ i )
больше, чем
t (ξ ) - t (ξ ) .
кд
с.н
i
и
с.к
i
(2.Б)

9.

ОПРЕДЕЛЕНИЕ ТЕМПЕРАТУРНЫХ УСЛОВИЙ ПРИ КИПЕНИИ И КОНДЕНСАЦИИ
ЗЕОТРОПНЫХ СМЕСЕЙ В ПРОТОЧНОЙ ТРУБНОЙ СИСТЕМЕ
9
Изменение содержания низкокипящего компонента в испарителе и конденсаторе теплового
насоса, в зависимости от относительного количества Х выкипевшей или сконденсировавшейся смеси
заданного исходного химического состава , определяется на основе закона Коновалова:
Х (ξ i - ξ1ж ) / (ξ1п - ξ1ж )
(3)
I – концентрация компонента с более низкой температурой кипения в исходной жидкости,
мол %; 1ж, 1п - концентрация компонента в молях с более низкой температурой кипения в
жидкой и паровой фазе, мол %.
Значения 1ж предлагается определять по формуле (4) на основе закона Рауля, а 1п по формуле (5) на
основе закона Дальтона:
ξ 1ж =
В2
А2 С2 + t(ψ)
Р с - 10
10
В1
А1 С1 + t(ψ)
- 10
В2
А2 С2 + t(ψ)
В2
А2 С2 + t(ψ)
10
Р с - 10
.
ξ 1п =
В2
1
А1 - С В+ t(ψ)
А2 С
1
2 + t(ψ)
Р с 10
- 10
А1 -
;
(4)
В1
С1 + t(ψ)
(5)

10.

Используя
выражения (5) и (6), составлен график «температура- содержание
компонента с более низкой температурой кипения» при давлениях 0,4 и 0,67 МПа для
зеотропной смеси R290 /R601а
10
На графике «температура-содержание компонента с
более низкой температурой кипения» испарение
смеси при давлении Рс= 0,4 МПа, содержащей 40
мол. % R290 будет изображаться вертикальной
линией
1-2,
а
конденсация при
давлении
Рс= 0,67 МПа, вертикальной линией 3-4.
В этом случае, температура в И увеличится от
t исн 260 С до конечной t иск 580 С , а КД уменьшится с
0
кд
0
t кд
сн 80 С до t ск 48 С

11.

11.
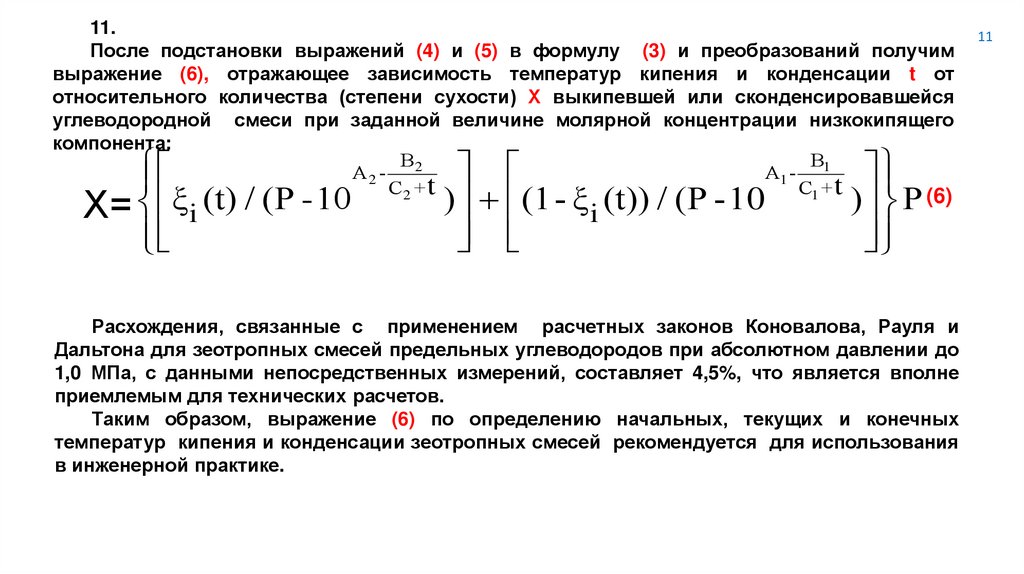
После подстановки выражений (4) и (5) в формулу (3) и преобразований получим
выражение (6), отражающее зависимость температур кипения и конденсации t от
относительного количества (степени сухости) Х выкипевшей или сконденсировавшейся
углеводородной смеси при заданной величине молярной концентрации низкокипящего
компонента:
В2
В
А2 А1 - 1
С2 + t
С1 + t
(6)
Х= ξi (t) / (Р - 10
) (1 - ξ i (t)) / (Р - 10
) Р
Расхождения, связанные с применением расчетных законов Коновалова, Рауля и
Дальтона для зеотропных смесей предельных углеводородов при абсолютном давлении до
1,0 МПа, с данными непосредственных измерений, составляет 4,5%, что является вполне
приемлемым для технических расчетов.
Таким образом, выражение (6) по определению начальных, текущих и конечных
температур кипения и конденсации зеотропных смесей рекомендуется для использования
в инженерной практике.
11

12.

12
ОПРЕДЕЛЕНИЕ ТЕМПЕРАТУРЫ СРЕДЫ С ОГРАНИЧЕННОЙ ТЕПЛОЕМКОСТЬЮ
ДЛЯ СЛУЧАЯ ПРОТИВОТОЧНОГО ТЕПЛООБМЕННИКА
Значение начальной температуры среды с ограниченной теплоемкостью, например
воздуха,
в зависимости от изменения температуры, степени сухости и расхода
зеотропной смеси,
для случая противоточного теплообменника, определяется из
уравнений (7) и (8):
баланса между рабочим агентом и СОТЕ в испарителе и конденсаторе теплового насоса, согласно выражениям
- для испарителя:
t ив.н (ξ i ) =
G с t (ξ ) + G r X (ξ ) + c (t (ξ ) - t (ξ )) / c G (7)
и и
в в в.к
i
c
и
с
и
с
i
и
с
и
с.к
i
и
с.н
i
и
в
в
и кд
и и
и
кд
кд
и
- для конденсатора: t кд

)
=
G
с
t

)
+
G
r
X

)
+
c
(t

)
t

))
/
c
в.н
i
в в в.к
i
c с
с
i
с
ссн
i
ск
i
вGв
(8)

13.

ИЗМЕНЕНИЕ ТЕМПЕРАТУРЫ ЗЕОТРОПНОЙ СМЕСИ И СРЕДЫ С ОГРАНИЧЕННОЙ
ТЕПЛОЕМКОСТЬЮ В ИСПАРИТЕЛЕ И КОНДЕНСАТОРЕ ТЕПЛОВОГО НАСОСА
13
Обозначения: a-b (a -b )- сжатие паровой фазы в компрессоре; b-c (b -c ) - конденсация паровой фазы в конденсаторе;
c-d (c -d ) - дросселирование жидкой фазы; d-a (d -a ) - кипение жидкой фазы в испарителе.
кд
и
кд
и
tc.ψ=0,0%
, tc.ψ=100% - постоянные температуры конденсации паровой фазы чистых веществ в конденсаторе, оС; tc.ψ=0,0%
, tc.ψ=100% и
и
, tв.к
постоянные температуры кипения жидкой фазы чистых веществ в испарителе, оС; tв.н
- начальная и конечная
о
кд
кд
, tв.н
температуры СОТП, например воздуха, в межтрубном пространстве испарителя, С; tв.к
- конечная и начальная
о
кд
и
температуры СОТП, например воздуха, в конденсаторе, С; t , t - температурные напоры между теплообменивающими
кд
и
, tс.ср
потоками соответственно в противоточном конденсаторе и испарителе, оС; tс.ср
- средние температуры конденсации и
кипения зеотропной смеси в конденсаторе и испарителе соответственно, оС;

14.

ПРОГРАММЕ ПО ОПРЕДЕЛЕНИЮ МИНИМАЛЬНОЙ РАЗНОСТИ ТЕМПЕРАТУР КОНДЕНСАЦИИ И
КИПЕНИЯ ЗЕОТРОПНОЙ СМЕСИ И ЗАЩИЩЕНО СВИДЕТЕЛЬСТВОМ № 2024662089,
ЗАРЕГИСТРИРОВАННОМ В РЕЕСТРЕ ПРОГРАММ ДЛЯ ЭВМ 23 МАЯ 2024.
ξ i низкокипящего
Согласно предложенному способу была подобрана концентрация
компонента зеотропной смеси, которая будет обеспечивать минимальное значение разности
температур по формулам (1) и (2) на слайде 7.
Подбор ξ i проведен на примере двух зеотропных смесей, каждая из которых состоит двух
близких по физическим свойствам компонентов:
1) зеотропная смесь «R290 (пропан) - R601а (изо-пентан)», принимаемой в интервале ξ i = 0,0
100,0 мол % с шагом 2,0 мол %.
2) зеотропная смесь «R290 (пропан) - R600 (н-бутан)» с концентрацией низкокипящего
компонента R290 (пропана), принимаемой в интервале ξ i = 0,0 100,0 мол % с шагом 2,0 мол %.
Из расчетов видно, что минимальная разность температур
кд
и
о
t с.ср (ξ i ) - t с.ср (ξ i ) = min = 18 С
по формулам (1) и (2) на слайде 7 достигается для смеси «R290 (пропан) – R601 (изо-пентан)»
при концентрации R290 (пропана) в смеси, равной ξ i = 45 мол %.
кд
и
Из результатов расчетов видно, что минимальная величина ( t с.ср - t с.ср ) =18 оС = min, согласно
выражений (1), (2) и (6), достигается для з смеси «R290 (пропан) – R601а (изо-пентан)» при
величине концентрации R290 (пропан) в смеси, равной ξ i = 45 мол %.
14

15.

МАТЕМАТИЧЕСКАЯ МОДЕЛЬ ТЕПЛОВОГО РАСЧЕТА ПРОТОЧНЫХ ТРУБНЫХ
КОНДЕНСАТОРОВ И ИСПАРИТЕЛЕЙ ЗЕОТРОПНОЙ СМЕСИ ТЕПЛОВЫХ НАСОСОВ ДЛЯ
НАГРЕВА И ОХЛАЖДЕНИЯ СРЕД С ОГРАНИЧЕННОЙ ТЕПЛОЕМКОСТЬЮ
15
Расчетная схема к математическим положениям теплового расчета трубного
испарителя и конденсатора теплового насоса, работающего на зеотропной смеси
При этом в испарителе для каждого из указанных режимов течения, степень сухости
изменяется в следующих диапазонах: расслоено-пробковый режим Хz=1.к > Хz=1 > Хz=1.н;
кольце-волновой режим Хz=2.к > Хz=2 > Хz=2.н; дисперсный режим Хz=3.к > Хz=3 > Хz=3.н, а в
конденсаторе, наоборот, дисперсный режим Хz=3.к < Хz=3 < Хz=3.н; кольце-волновой режим
Хz=2.к < Хz=2 < Хz=2.н; расслоено-пробковый режим Хz=1.к < Хz=1 < Хz=1.н.

16.

z =3
16
Расчетная длина противоточного трубного испарителя и конденсатора lz определяется на основе уравнения
z =1
теплового баланса, как сумма поверхностей отдельных участков при расслоено- пробковом l z =1 , кольце- волновом
l z =2 и дисперсном l z =3 режимах течения, по формуле:
z =3
lz = lz + lz + lz .
z
=1
=2
=3
(9)
=1
Длина отдельного z-го участка противоточного трубного испарителя при полном испарении зеотропной смеси
внутри трубы и конденсатора при полной ее конденсации, предлагается определять по формуле:
dХ z
t
t
к.z
к.z
g (X z.к - X z.н )
dt z
dt z
lz =
rz.ср
dt z + c z.ср
dt z
π × d z × k z.и (α z.и )
.
tн.z t т - t z
tн.z t т - t z
(10)
где g – расчетный массовый расход зеотропной смеси, кг/ч; Хz.к, Хz.н–конечные и начальные значения степени
сухости парожидкостной смеси, при которых наблюдается переход одного режима течения в другой, в долях от единицы;
dz- диаметр проточного трубного испарителя и конденсатора, м; kz( z) – величина коэффициента теплопередачи, как
функция от коэффициента теплоотдачи, характерная для расслоено-пробкового, кольце-волнового и дисперсного
режимов течения, Вт/(м2 К); tт – температура теплоносителя, 0С;
tz–текущая температура парожидкостной смеси,
изменяющаяся в интервале температур от tн.z до tк.z в испарителе и от tк.z до tн.z в конденсаторе, 0С; tн.z, tк.z–
начальные и конечные температуры испаряемой или конденсируемой парожидкостной зеотропной смеси при
соответствующей степени сухости Хz.к и Хz.н, 0С; rz.ср, cz.ср– средние значения скрытой теплоты парообразования и
удельной теплоемкости смеси в интервалах ее испарения или конденсации, кДж/кг, кДж/кг·К.

17.

17
Уравнение
теплового баланса предлагаемых математических положений формулируется
следующим образом: общее количество теплоты Q, необходимой для нагревания и испарения в
испарителе или для охлаждения и конденсации всей парожидкостной смеси в конденсаторе,
численно равно величине теплоты, необходимой для охлаждения и конденсации зеотропной смеси
на участках с дисперсным Qz=3, кольце-волновым Qz=2, расслоено-пробковым Qz=1 режимами
течения, то есть:
Q = Q z=3 + Q z=2 + Q z=1.
(11)
Система неравенств, ограничивающих диапазоны изменения параметров и исходных данных в
формулах (9) и (10), записывается следующим образом:
tг.к.z=3 >tг.д>tг.к.z=2; tг.к.z=2 >tг.z=2>tг.к.z=1; tг.к.z=1>tг.z=1>tг.н.z=1;
(12)
Хz=3.гр>Хz=3>Хz=2.гр; Хz=2.гр >Хz=2>Хz=1.гр; Хz=1.гр>Хz=1>Хz=1.н;
(13)
ξ
(14)
ж
ж
ж
ж
ж
ж
ξ
ξ
;
ξ

ξ
ξ




z = 2.гр
z = 2.гр
z =1.гр
z=3
z=2
z =3.гр
ξ
ξ z=1.н ;
z =1.гр ≤ z=1 ≤
ж
ж
ж
k z=3 ( z=3)=const; k z=2.гр( z=2.гр) > k z=2( z=2)> k z=1.гр( z=1.гр);
k z=1.гр( z=1.гр)< k z=1( р-п)< k z=1.н( z=1.н).
(15)

18.

КОЭФФИЦИЕНТЫ ТЕПЛООТДАЧИ В ВЫРАЖЕНИЯХ (9) И (10)
ПОДОБРАНЫ В ЗАВИСИМОСТИ ОТ РЕЖИМОВ ТЕЧЕНИЯ И КОНЦЕНТРАЦИИ
КОМПОНЕНТОВ ЗЕОТРОПНЫХ СМЕСЕЙ:
18
1. При расслоено-пробковом режиме течения, с преимущественно четкой границей раздела паровой и
жидкой фаз, механизм теплообмена
определяется плотностью теплового потока q и параметром
п
ж
концентрации ϑ ср.z = f(ξ ср.z - ξ ср.z):
в.ср.z=1= 6,4 [Хср.z=1/(1-Хср.z=1)]-0,15 q0,7/[(3,3- 0,0115(tнас-100)) ϑ ср.z=1],
(16)
ϑ ср.z= 1+1,8(rн/rв)0,6(ξ п ср.z - ξ ж ср.z) 1,6,
(17)
2. При волно-кольцевом режиме течения значение коэффициента теплоотдачи определяется массовой
скоростью парожидкостного потока И, а также параметром концентрации ϑ ср.z = f (ξ п ср.z - ξ ж ср.z):
в.ср.z=2= ( /dвн) 0,6 Re0,8 Pr0,4 [Х ср.z=2/(1-Х ср.z=2)]0,13 (q/r И)0,2 / ϑ ср.z.
(18)
3. При дисперсном течении парожидкостной смеси в виде тумана средний коэффициент теплоотдачи
в.ср.z=3 для испарителя коэффициент в.ср.z=3, резко уменьшается и определяется как для случая однофазного
течения сухого насыщенного пара:
λ
(19)
αв.z=3 = 0,021
Re0,8 × Рr 0,4 .
dвн
Разработанные методические положения расчета проточных трубных конденсаторов и испарителей
зеотропной смеси (9) – (19) на слайдах 12, 13, 14 и 15,
впервые позволяют учитывать
изменение
интенсивности теплообмена и температурных условий в зависимости от непрерывно изменяющихся состава и
режимов течения парожидкостной смеси, протекающих в следующей последовательности: дисперсный,
кольце-волновой и расслоенно-пробковый.

19.

РАЗРАБОТКА МАТЕМАТИЧЕСКОЙ МОДЕЛИ ТЕХНИКО-ЭКОНОМИЧЕСКОГО
ОБОСНОВАНИЯ ТЕПЛОНАСОСНОЙ УСТАНОВКИ НА ЗЕОТРОПНЫХ СМЕСЯХ
19
Математическая модель, включает: расчетную схему(слайд 17); целевую функцию (20),
ограничение независимой переменной (21), балансовое уравнение (22).
Структурная схема сравниваемых вариантов тепловых насосов на зеотропных смесях
или индивидуальных веществах

20.

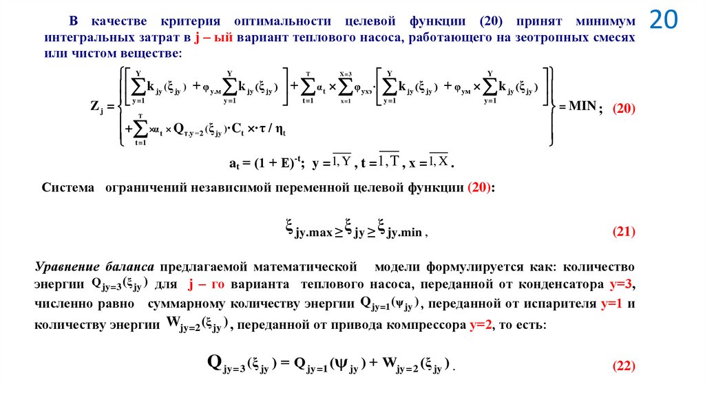
В качестве критерия оптимальности целевой функции (20) принят минимум
интегральных затрат в j – ый вариант теплового насоса, работающего на зеотропных смесях
или чистом веществе:
Y
X= 3
Y
Y
T
Y
k jy (ξ jy ) + φ y.м k jy (ξ jy ) + α t × φ yxэ · k jy (ξ jy ) + φ yм × k jy (ξ jy )
y =1
y =1
x=1
y =1
t=1
y =1
= MIN
Zj =
; (20)
T
+
×α
×
Q
(
ξ
)
·C
×
·
τ
/
η
т.у=2
jy
t
t
t
t =1
at = (1 + Е)-t; y = 1, Y , t =1,Т , х = 1, X .
Система ограничений независимой переменной целевой функции (20):
ξ jy.max ≥ ξ jy ≥ ξ jy.min ,
(21)
Уравнение баланса предлагаемой математической модели формулируется как: количество
энергии Q jy=3 (ξ jy ) для j – го варианта теплового насоса, переданной от конденсатора у=3,
численно равно суммарному количеству энергии Q jy=1 (ψ jy ) , переданной от испарителя у=1 и
количеству энергии Wjy=2 (ξ jy ) , переданной от привода компрессора у=2, то есть:
Q jy=3 (ξ jy ) = Q jy=1 (ψ jy ) + Wjy=2 (ξ jy ) .
(22)
20

21.

В целях численной оценки результатов исследования, в соответствие с математической моделью (20) – (22),
были выполнены соответствующие расчеты. Результаты расчетов технико-экономического сравнения по
вариантам j=1 и j=2, j=3 и j=4, проведенных в соответствие с математической моделью (20) – (22), показаны на
слайде 19.
Конкурирующие варианты тепловых насосов
работающих:
1- вариант на чистом рабочем агенте фреоне R22
(вариант j=1);
2 – вариант теплового насоса, работающего на
чистом предельном углеводороде - пропане R290
(вариант j=2);
3 – вариант теплового насоса, работающего на
зеотропной
смеси
фреонов
R22/R142b
с
оптимальным содержанием R22, равном 40 мол %
(вариант j=3);
4 – вариант теплового насоса, работающего на
зеотропной смеси предельных углеводородов
R290/R601а (пропан – изо-пентан) с оптимальным
содержанием пропана 43 мол % (вариант j=4).
Из графика видно, что величина удельных интегральных затрат для варианта j=4 теплового насоса,
работающего на зеотропной смеси предельных углеводородов R290/R601а с оптимальным содержанием
пропана 43 мол % (линия 4) в среднем 1,42 раза ниже по сравнению с вариантом j = 2 теплового насоса,
работающего на чистом предельном углеводороде - пропане R290 (вариант j=2) (линия 2) для всего типового
ряда.
21

22.

ЭКСПЕРИМЕНТАЛЬНАЯ ПРОВЕРКА ДОСТОВЕРНОСТИ ПОЛУЧЕННЫХ
РАСЧЕТНЫХ ФОРМУЛ
Конкретными задачами экспериментальных исследований являются:
1. проверка работоспособности и эксплуатационной надежности при работе теплового
насоса на зеотропных смесях;
2. Доказательство правомерности разработанных уравнений (9) - (19) по определению
расчетной длины проточного трубного испарителя и конденсатора зеотропной смеси.
3. Оценка энергетической эффективности теплового насоса зеотропной смеси для нагрева и
охлаждения сред с ограниченной теплоемкостью.
Исследования проводились на опытной установке, приведенной на слайде 21
в
экспериментальном центре АО «Гипрониигаз», г. Саратов.
Во время проведения испытаний измерялись следующие параметры:
1) давление и температура рабочего агента в начале и конце испарительной экспериментальной
трубы 6 (слайд 21); 2) температура рабочего агента по длине испарительной экспериментальной
трубы 6 (слайд 21); 3) давление и температура водяного теплоносителя в начале и конце внешнего
кожуха 7; 4) температура водяного теплоносителя по длине внешнего кожуха 7; 5) давление и
температура рабочего агента в начале и конце экспериментальной конденсационной трубы 9 (слайд
21); 6) температура рабочего агента по длине экспериментальной конденсационной трубы 9; 7)
давление и температура водяного теплоносителя в начале и конце внешнего кожуха
10
конденсационной трубы 9; 8) температура водяного теплоносителя по длине внешнего кожуха 10
конденсационной трубы 9; 9) расход паровой фазы зеотропной смеси посредством вихревого
счетчика 19; 10) расход водяного теплоносителя во внешнем кожухе 7 посредством счетчика 2; 11)
расход
водяного теплоносителя во внешнем кожухе
10
посредством счетчика 2; 12)
продолжительность эксперимента; 13) количество электроэнергии, подводимой к компрессору 18,
замеренное электросчетчиком W.
22

23.

СХЕМА ЭКСПЕРИМЕНТАЛЬНОЙ УСТАНОВКИ ПО ОПРЕДЕЛЕНИЮ РАСЧЕТНОЙ
ДЛИНЫ ПРОТОЧНОГО ТРУБНОГО ТЕПЛООБМЕННИКА ЗЕОТРОПНОЙ СМЕСИ
23
1 – дистанционные датчики-преобразователи для замера
давления АИР-20; 2 – счетчики расхода теплоносителя;
3 – трехходовой кран; 4 – запорно- регулировочный кран;
5 – датчик - термопреобразователь для определения
температуры зеотропной смеси на входе и выходе
испарительной трубки; 6 – образец для определения
длины испарительной трубки; 7 –внешний кожух
с
теплоносителем для испарительной трубы 6; 8 – датчиктермопреобразователь для определения температуры
теплоносителя на входе и выходе кожуха 7; 9 – образец
для определения длины конденсаторной трубки 9; 10 –
внешний кожух с теплоносителем для конденсаторной
трубы
9; 11 – датчики-термопреобразователи для
определения
температуры
зеотропной
смеси
в
испарительной
трубке
6;
12

датчикитермопреобразователи для определения температуры
теплоносителя в кожухе 7; 13 –блок многоканальных
измерителей температуры; 14 –компьютер, оснащенный
программой для графического отображения показаний;
15 – датчики - термопреобразователи температуры
зеотропной смеси в конденсаторной трубке 9; 16 –
датчики-термопреобразователи
температуры
теплоносителя в кожухе 10 конденсаторной трубки 9; 17 –
термовентиль; 18 – компрессор с электроприводом; W –
счетчик
для измерения количества электроэнергии,
потребляемой электроприводом компрессора 18; 19 –
турбулизатор и вихревой счетчик расхода паровой фазы
зеотропной смеси ИРВИС-РС4-Пп-16-ППС;
20 – блок
обработки сигналов; 21 – регистратор измеренных
величин; 22 – интерфейс.

24.

По полученному распределению температур парожидкостной смеси определяется конец
к
н
испарительного участка по температуре конца кипения t= t г или конденcации t= t г . При этом
температуру конца кипения зеотропной смеси, согласно законам Коновалова и Дальтона-Рауля и
корреляции Антуана, находят из уравнения
ξ
(t)

(t)
i
i
Х = Р
+
В
В
А2 - 2
А1 - 1 ,
С2 + t
С1 + t
Р -10
Р - 10
(23)
Отсюда по известным абсолютному давлению зеотропной смеси Р и составу компонентов
к
находим методом простой итерации температуру конца кипения t г . Длина испарительного и
конденсационного участков находится при помощи анализа распределения температур смеси по
к
ходу ее течения в испарительном и конденсационном трубопроводах. Если температура t г
находится между соседними термоэлектродами, то длина испарительного и конденсационного
участков определяется при помощи интерполирования, с точностью 0,1 оС, по формуле
t кг - t1 lисп - l1
= 2 1 ,
(24)
2
1
t -t
l -l
где t1 и t2 – температуры насыщенной зеотропной смеси, измеренные первым и вторым соседними
термоэлектрическими преобразователями, отсчитанными по ходу течения парожидкостной смеси, оС;
l1, l2 – расстояние от начала испарительного и конденсационного трубопроводов до первого и
второго соседних термоэлектродов, отсчитанных по ходу течения парожидкостной смеси, м.
24

25.

РЕЗУЛЬТАТЫ
ЭКСПЕРИМЕНТОВ
ПО
ОПРЕДЕЛЕНИЮ
ЗНАЧЕНИЙ
ДЛИНЫ
ИСПАРИТЕЛЬНОГО УЧАСТКА В ЗАВИСИМОСТИ ОТ МАССОВОГО РАСХОДА В СМЕСИ
ПРИВЕДЕНЫ НА ГРАФИКЕ.
Здесь же для сравнения в виде сплошных линий приведены теоретические значения длины испарительного
участка, полученные по формулам (9) - (19).
Среднее расхождение теоретических и экспериментальных данных по определению длины испарителя ЗС
составляет 25,3 %, с доверительной вероятностью 0,95.
25

26.

РЕЗУЛЬТАТЫ ЭКСПЕРИМЕНТОВ ПО ОПРЕДЕЛЕНИЮ ЗНАЧЕНИЙ ДЛИНЫ
КОНДЕНСАЦИОННОГО УЧАСТКА В ЗАВИСИМОСТИ ОТ МАССОВОГО РАСХОДА
ЗЕОТРОПНОЙ СМЕСИ ПРИВЕДЕНЫ НА ГРАФИКЕ
Здесь же для сравнения в виде сплошных линий приведены теоретические значения длины
конденсационного участка, полученные по формулам (9) - (19).
Среднее расхождение теоретических и экспериментальных данных составляет 27,6 %, с доверительной
вероятностью 0,95. Хорошее совпадение теоретических и экспериментальных данных позволяет
рекомендовать применение формул (9)- (19) в инженерной практике.
26

27.

ОЦЕНКА ЭНЕРГЕТИЧЕСКОЙ ЭФФЕКТИВНОСТИ ТЕПЛОВОГО НАСОСА НА
ЗЕОТРОПНОЙ СМЕСИ ДЛЯ НАГРЕВА И ОХЛАЖДЕНИЯ СРЕД С ОГРАНИЧЕННОЙ
ТЕПЛОЕМКОСТЬЮ
27
Действительный теоретический коэффициент
преобразования
теплового насоса, рекомендуемый
Мартыновским для предварительной оцтенки сравниваемых циклов, определяется по формуле:
кд
и
0,74 Тис.ср / (Т с.ср
Тс.ср
)
φ
и
и
кд
- 0,0032 Тс.ср 0,765 (Тс.ср / Тс.ср ) 0,9
т
д
(25)
и
и
Подставляя в формулу
(25) соотвтствующие значения температур Т с.ср и Т с.ср при давлении в
испарителе 0,4 МПа и в конденсаторе 0,65 МПа применительно к смеси пропан – изо- пентан (для цикла a–bc–d-a, получим предельный действительный коэффициент преобразования д.т=11,6.
и
Для цикла a'–b'-c'–d'-a' - при постоянной температуре в испарителе Т о.в и при постоянной температуре в
кд
конденсаторе Т о.в для рабочего агента пропан, предельный коэффициент преобразования по формуле (25)
составляет φд' =4,94, что в 2,35 ниже, чем для такой же установке на ЗС.
Опытная проверка проведена на установке (слайд 23) по формуле (26)
к
к
φэд Qи W
φэд Qи W
(26)
э
э
э

э
э
э

э
и
Q - экспериментальное значение количества теплоты, поступающий от испарительной трубки 6, Вт; Wкэ - экспериментальное значение количества
электроэнергии, расходуемой на привод компрессора 18 для сжатия паровой фазы, поступающей от испарительной трубки 6, Вт.
В ходе опытной проверки, проведенной на установке (рис.6) по формуле (26) было выявлено, что экспериментальное значение φ эд = 13,4
оказалось выше на 17,1% рекомендуемого теоретического коэффициента преобразования компрессионных тепловых насосов. Это позволяет
рекомендовать формулу (25) для применения в инженерной практике.

28.

ОСНОВНЫЕ ВЫВОДЫ И РЕКОМЕНДАЦИИ
28
1. Предложено выражение по подбору компонентов рабочих веществ в децентрализованных
теплонасосных энергетических системах для нагрева и охлаждения СОТП, позволяющее
обосновать тип зеотропной углеводородной смеси в зависимости от потенциала
повреждения озонового слоя, потенциала потепления климата и стоимости компонента с
учетом ее устойчивости во времени.
2. Предложен метод по достижению максимального коэффициента преобразования ДТНС,
работающего на зеотропной бинарной смеси путем
определения
такого значения
концентрации компонента с более низкой температурой испарения, при котором получается
минимальная разность температур между конденсатором и испарителем. Согласно методу,
предельный действительный коэффициент преобразования компрессионных тепловых
насосов, работающих на зеотропных смесях состаляет д=11,6, что в 2,35 раза выше,
чем для такой же установки, работающей на чистом рабочем агенте. В ходе опытной
проверки, было выявлено, что экспериментальное значение
коэффициента
преобразования оказалось выше на 17,1% рекомендуемого теоретического коэффициента
преобразования компрессионных
тепловых насосов. Это позволяет рекомендовать
предложенный метод для применения в инженерной практике.
3. Разработанная универсальная математическая модель теплового
расчета трубных
теплообменников зеотропных смесей ДТНС, впервые охватывающая воедино процессы
испарении и конденсации, и которая позволяет учитывать влияние степени сухости
парожидкостной смеси на температурные условия, состав и интенсивность теплообмена
ЗС, при переходящих один в другой расслоено - пробкового, кольце - волнового и
дисперсного режимов течения, включена в стандарт СТО 03321549-062-2021.

29.

ОСНОВНЫЕ ВЫВОДЫ И РЕКОМЕНДАЦИИ
29
4. Предложенная математическая модель технико-экономического обоснования ДТНС
на зеотропных смесях, позволяет определять интегральные затраты в
зависимости от управляющего влияния значения концентрации низкокипящего
компонента, на основе учета временной динамики функционирования ДТНС.
Результаты расчета согласно предложенной модели, показывают снижение
интегральных затрат в 1,42 раза по сравнению с вариантом ДТНС, работающего на
чистом веществе для всего типового ряда.
5. По предложенным техническим решениям АО «Гипрониигаз» изготовил и испытал
опытно – промышленный образец, а также осуществляет подготовку к
производству компрессионных ДТНС на основе применения зеотропных смесей
оптимального состава
6. Результаты исследований подтверждается актами внедрения: - в учебный процесс
при чтении спецкурса «Эксплуатация систем теплогазоснабжения» для
магистрантов ФГБОУ ВО СГТУ имени Гагарина Ю.А.; - в технико-эксплуатационную
документацию, по которой АО «Гипрониигаз» осуществляет подготовку в серийное
производство компрессионных ДТНС, работающих на ЗС оптимального состава.
7. Экономический эффект, полученный в результате внедрения установочной серии
из пяти ДТНС, работающих на ЗС оптимального состава тепловой
производительностью 10000 Вт составит 850000 рублей в ценах 2025 г.
English     Русский Rules