Системный анализ в условиях природной неопределенности
Оценочная матрица
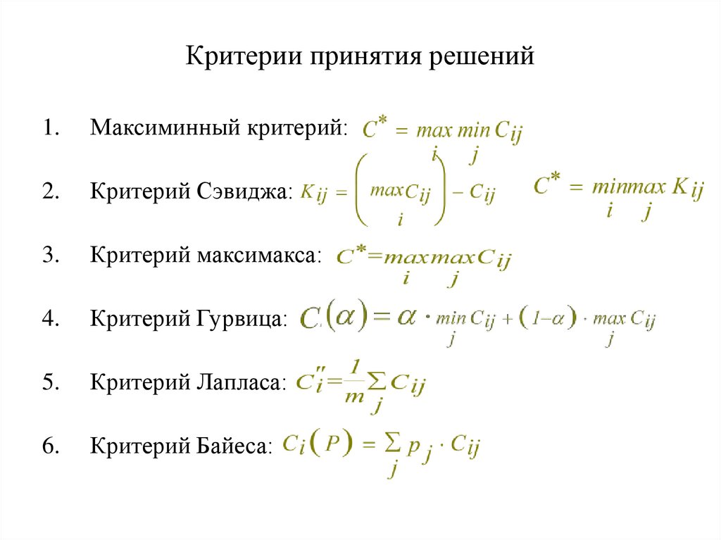
Критерии принятия решений
Задача: Необходимо оценить три программных продукта Ai для борьбы с одним из четырех типов программных воздействий Bj. Матрица
Задача для самостоятельного решения: В приближении посевного сезона фермер Капустин решает, что ему целесообразно посеять: А1 –
294.50K
Category: managementmanagement

Системный анализ в условиях природной неопределенности

1. Системный анализ в условиях природной неопределенности

1. Постановка задачи.
2. Критерии принятия решений.

2. Оценочная матрица

неуправляемые
альтернативы
управляемые
альтернативы
A1
A2
...
An
B1
B2
...
Bm
c11
c21
...
cn1
c12
c22
...
cn2
...
...
...
...
c1m
c2m
...
cnm

3. Критерии принятия решений

1.
Максиминный критерий:
2.
Критерий Сэвиджа:
3.
Критерий максимакса:
4.
Критерий Гурвица:
5.
Критерий Лапласа:
6.
Критерий Байеса:

4. Задача: Необходимо оценить три программных продукта Ai для борьбы с одним из четырех типов программных воздействий Bj. Матрица

эффективности (в долях единицы) представлена в таблице:
Программные воздействия
Программные
продукты
В1
В2
В3
В4
А1
0,1
0,5
0,1
0,2
А2
0,2
0,3
0,2
0,4
А3
0,1
0,4
0,4
0,3

5. Задача для самостоятельного решения: В приближении посевного сезона фермер Капустин решает, что ему целесообразно посеять: А1 –

кукурузу, А2 – пшеницу, А3 – картофель, А4 –
кормовые культуры.
Прибыль (убыток), связанная с указанными альтернативами, зависит от
количества осадков, которые условно можно разделить на четыре категории:
S1 – сильные осадки, S2 – умеренные осадки, S3 – незначительные осадки,
S4 – засушливый сезон.
Платежная матрица имеет следующий вид:
S1
S2
S3
S4
А1
- 20
60
30
-5
А2
40
50
35
0
А3
- 50
100
45
- 10
А4
12
15
15
0
Что следует посеять фермеру?
English     Русский Rules