1.03M
Categories: physicsphysics electronicselectronics

Практическая работа: Расчёт параметров и характеристик автоколебательной цепи

1.

1
ПРАКТИЧЕСКАЯ РАБОТА
Расчёт параметров и характеристик
автоколебательной цепи

2.

2
Теоретические сведения

3.

3
Принцип работы автогенератора

4.

4
Условия баланса амплитуд и фаз

5.

5
Основные соотношения для схем генераторов

6.

6
Основные формулы

7.

7
Основные формулы

8.

8
Основные формулы

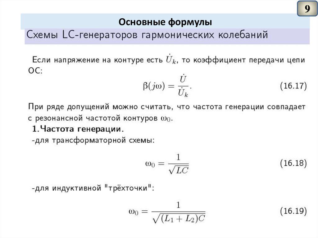
9.

9
Основные формулы

10.

10
Основные формулы

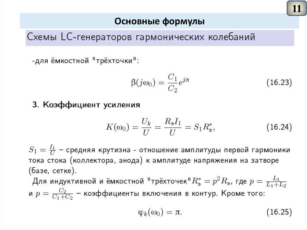
11.

11
Основные формулы

12.

12
Задача №0
Разминка

13.

13
Задача №0
Разминка

14.

14
Задача №1

15.

15
Задача №1

16.

16
Задача №1

17.

17
Задача №2
САМОСТОЯТЕЛЬНО

18.

18
Задача №2
ПРОВЕРКА

19.

19
Задача №3

20.

20
Задача №3

21.

21
Задача №1
Домашнее задание (вариант 1)

22.

22
Задача №1
Домашнее задание (варианты)
Дано
Фамилия,
инициалы
f0,
кГц
R,
Ом
C,
пФ
M,
мкГн
Ri,
Ом
S
1
100
100
10
2000
6
Ri>> RЭ
S
2
120
200
20
2010
8
Ri>> RЭ
S
3
90
150
15
2090
10
Ri>> RЭ
S
4
110
120
25
50
12
Ri>> RЭ
S
5
115
1140
30
100
14
Ri>> RЭ
S
6
100
150
20
1900
7
Ri>> RЭ
S
7
60
100
10
2050
12
Ri>> RЭ
S
Вариант
Q
Найти
L,
мГн

23.

23
Задача №2
Домашнее задание (вариант 8)

24.

24
Задача №2
Домашнее задание (варианты)
Вариант
Дано
Фамилия,
инициалы
Q
ω0,
рад/c,
Х
Найти
R,
Ом
S0,
мА/В
μ
Mmin
106
8
50
10
50
1
20
Mmin
9
40
10
60
2
18
Mmin
10
30
15
65
3
16
Mmin
11
20
20
70
1
14
Mmin
12
25
10
55
2
20
Mmin
13
35
20
50
3
12
Mmin
14
40
20
50
1
18
Mmin

25.

25
Задача №3
Домашнее задание (вариант 15)

26.

26
Задача №3
Домашнее задание (варианты)
Дано
│β│
μ
Ri,
кОм
Q
R,
Ом
15
0,05
20
16
200
2
16
0,07
10
20
190
3
17
0,09
15
22
180
4
18
0,06
17
24
170
5
19
0,08
19
26
160
6
20
0,04
20
28
150
7
21
0,05
10
30
140
8
Вариант
Фамилия,
инициалы
Найти
│β│> βкр
English     Русский Rules