Математические задачи энергетики и компьютерное моделирование
Цель и задачи изучения дисциплины
Предлагаемый список литературы
Введение
I Линейное программирование
Исследование систем линейных алгебраических уравнений методом Жордана-Гаусса
194.50K
Category: mathematicsmathematics

Математические задачи энергетики и компьютерное моделирование

1. Математические задачи энергетики и компьютерное моделирование

Лекций – 15 часов

2. Цель и задачи изучения дисциплины

• Цель курса – связать математику как
общетеоретическую дисциплину с прикладной
инженерной деятельностью инженера в области
энергетики.
• Задачи курса – подготовить студентов к восприятию
математических вопросов в специальных курсах и
применению математики при решении различных
задач в энергетике.
В результате изучения курса студент должен уметь
применять математический аппарат для решения
инженерных задач, уметь определять оптимальные
параметры систем электроснабжения, и т.д.

3. Предлагаемый список литературы

• Волков Л.Т. Математические задачи энергетики.
Типовые задачи:Учеб.пос. / Энергия, 2003.
• Регулирование напряжения в электроэнергетических
системах/Под ред. В.А.Веника. – М.: Высш. шк., 1985.
• Оптимальные решения: Лекции по методам
обработки измерений. Саврасов Ю.С. - Изд.: «Радио
и связь», 2000. - 151 с.
• Введение в математическое моделирование Трусов
П.В., ред. Издательство: «Логос», 2004.
• Боглеев Ю.П. Вычислительная математика и
программирование. Уч. пос. для студентов вузов. –
М.: Высш. шк., 1990. – 554 с.

4.

• Арион В.Д., Журавлев В.Г. Применение
динамического программирования к задачам
электроэнергетики. / Под ред. В.А.Веника – М.:
Высш. шк., 1981. – 135 с.
• А также: справочники по математике,
учебники по численным методам,
вычислительной математике,
программированию,
и прочие.

5. Введение

6. I Линейное программирование

(Системы линейных алгебраических уравнений)
Проектирование, изготовление и эксплуатация
электротехнических устройств, аппаратов, машин и
электрических систем требует проведения расчета и
анализа стационарных режимов их работы, что зачастую
сводится к расчету цепей с линейными элементами. В
исследованиях переходных процессов в электрических
устройствах и системах также требуются знания
характеристик установившихся режимов (как исходных
данных) для расчета динамических параметров. Проблеме
расчета электрических цепей посвящена обширная
литература, описаны много методов, много алгоритмов,
созданы программы на различных языках
программирования.
Мы рассмотрим математическую суть вопроса.

7. Исследование систем линейных алгебраических уравнений методом Жордана-Гаусса

• Общие сведения
Система m линейных алгебраических уравнений с n
неизвестными:
а11x1+a12x2+a13x3+ …+a1nxn=b1
а21x1+a22x2+a23x3+ …+a2nxn=b2
(1)
.......................... ..........
аm1x1+am2x2+am3x3+ …+amnxn=bm
Решением системы называется совокупность чисел
(x10,x20, …,xn0) при подстановке, которых в систему
вместо неизвестных все уравнения системы обращаются
в тождества.

8.

Система (1) считается:
совместной, если существует хотя бы одно решение;
несовместной, если система не имеет ни одного решения.
Совместные системы делятся на определенные,
имеющие единственное решение, и неопределенные,
имеющие множество решений (в задачах оптимизации).
Матрица системы уравнений A – составлена из
коэффициентов системы. Она может быть представлена
m-мерными векторами-столбцами:
(2)
a11
a12
a1n
a21
a22
a2 n
A1 , A2
,..., An
...
...
...
a
a
a
m1
m2
mn

9.

Неизвестные x1, x2,… и свободные члены системы
уравнений b1, b2,… также представлены векторамистолбцов:
(3)
x1
b1
x2
b2
X , B
...
...
x
b
n
m
В этих обозначениях система (1) записывается либо в
матричной форме:
AX=B
(4)
либо в векторной форме:
A1x1+ A2x2+…+ Anxn=B
(5)

10.

• Если к матрице A дописать справа столбец B, то получим
расширенную матрицу системы.
• Совместное исследование матрицы A и расширенной
матрицы системы позволяет ответить на вопрос,
является ли система совместной или несовместной,
определенной или неопределенной.
• Метод Жордана-Гаусса позволяет классифицировать любую
систему линейных уравнений в процессе ее решения.
Мы не конкретизировали соотношение между n и m.
• Следует иметь в виду, что случай m>n означает либо
несовместность системы, либо то, что часть уравнений
являются линейными комбинациями других уравнений
системы.

11.

Примеры: 2x1+ x2= -1
x1-3x2= 10
2x1- x2 = 3
2x1+ x2= -1
x1-3x2= 10
x1+4x2=-11
m=3, n=2, m>n
система не совместна;
третье ур-е есть разность
двух первых,
решение: x1=1, x2=-3
Во втором примере линейно зависимым уравнением
можно считать любое из трех уравнений и любое из
них можно исключить как «лишнее».
Но в других системах «лишнее» уравнение надо
выбрать из линейно зависимых уравнений. это
проблема. Ошибка в выборе «лишнего» уравнения
приводит к неверному решению задачи.

12.

Случай m=n – система либо совместная и определенная,
либо несовместная.
Случай
m<n
совместная
система
является
неопределенной.
Можно выразить m неизвестных (например, x1,x2,…,xm)
через оставшиеся n-m неизвестных (т.е. через
xm+1,xm+2,…,xn).
При этом переменные x1,x2,…,xm называют базисными,
а xm+1,xm+2,…,xn - свободными переменными.
Совокупность соотношений, выражающих базисные
переменные через свободные, называется общим
решением системы уравнений.
Частное решение системы получается из общего путем
задания конкретных значений свободных переменных.

13.

В практических приложениях важную роль играют
базисные решения, которые получаются из общих решений
при нулевых значениях свободных переменных.
При ином выборе базисных переменных будет получена
другая структура общего решения и другое базисное
решение. Таким образом, любая неопределенная система
может иметь несколько базисных решений. Максимальное
их число = числу сочетаний из n по m :
N C nm
n!
m!( n m)!
Опорными называются те из базисных решений, у
которых все значения переменных 0. Опорные решения
имеют большое значение в задачах математического
программирования.

14.

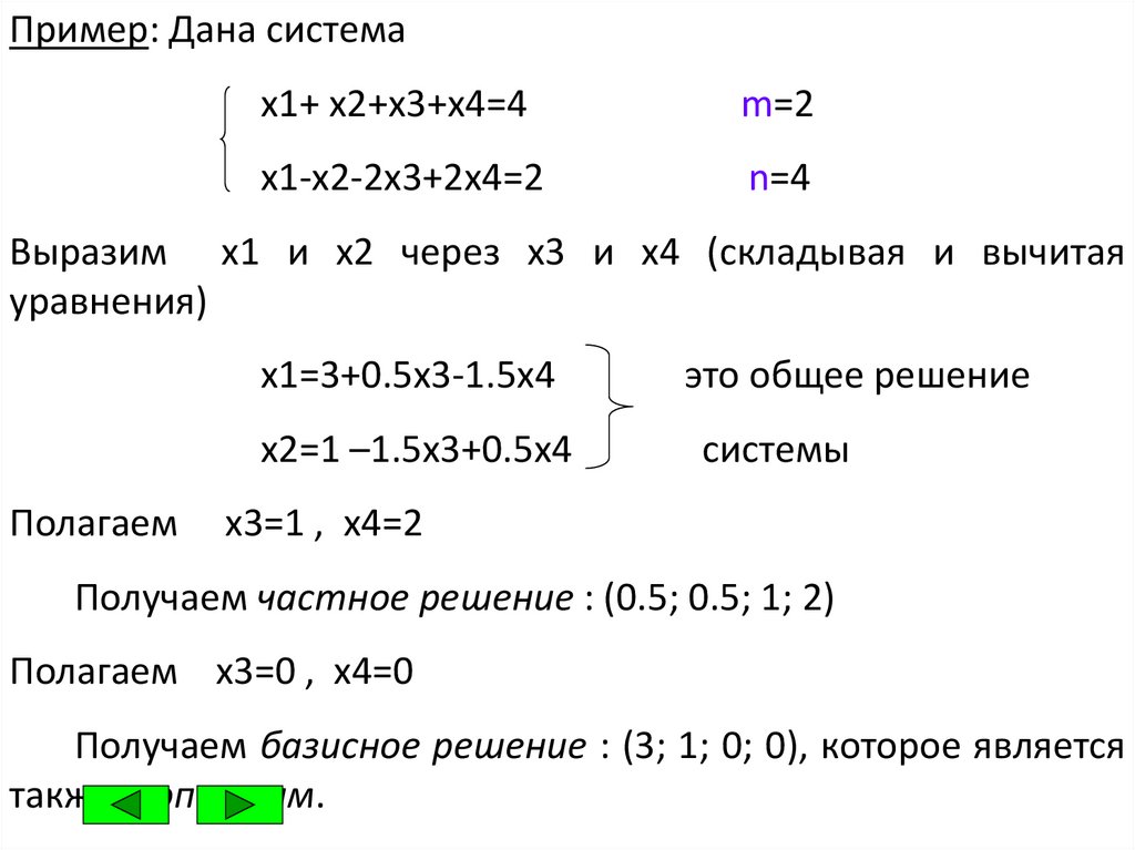
Пример: Дана система
x1+ x2+x3+x4=4
m=2
x1-x2-2x3+2x4=2
n=4
Выразим x1 и x2 через x3 и x4 (складывая и вычитая
уравнения)
Полагаем
x1=3+0.5x3-1.5x4
это общее решение
x2=1 –1.5x3+0.5x4
системы
x3=1 , x4=2
Получаем частное решение : (0.5; 0.5; 1; 2)
Полагаем x3=0 , x4=0
Получаем базисное решение : (3; 1; 0; 0), которое является
также и опорным.

15.

Выразим x1 и x4 через x2 и x3 . Получим другое представление
общего решения:
x1=6-3x2-4x3
x4=-2+2x2+3x3
При x2=0 , x3=0 имеем базисное решение (6; 0; 0; -2), которое не
является опорным (т.к. -2).
При исследовании системы уравнений необходимо ответить на
следующие вопросы:
1. является ли система совместной или несовместной;
2. если система совместная, то является ли она определенной
или неопределенной;
3. если система совместная и определенная, то необходимо
найти её единственное решение;
4. если система совместная и неопределенная, то необходимо
найти её общее решение и указать одно или несколько
частных решений, в частности, базисных.
English     Русский Rules